Activity 生命周期的回顾

384 阅读3分钟

前言

想了好久一直准备写文章,一直被懒所控制,其实只有不断的将知识输入输出才能让自己的技能提升的更扎实,只是想起来容易做起来难,挣扎了很久还是下定决心养成个好的习惯,所以写一些自己对所学的技术的理解并且加强加强下记忆,也希望能帮助到一些人,如果有错误还请指正,谢谢。

Activity生命周期

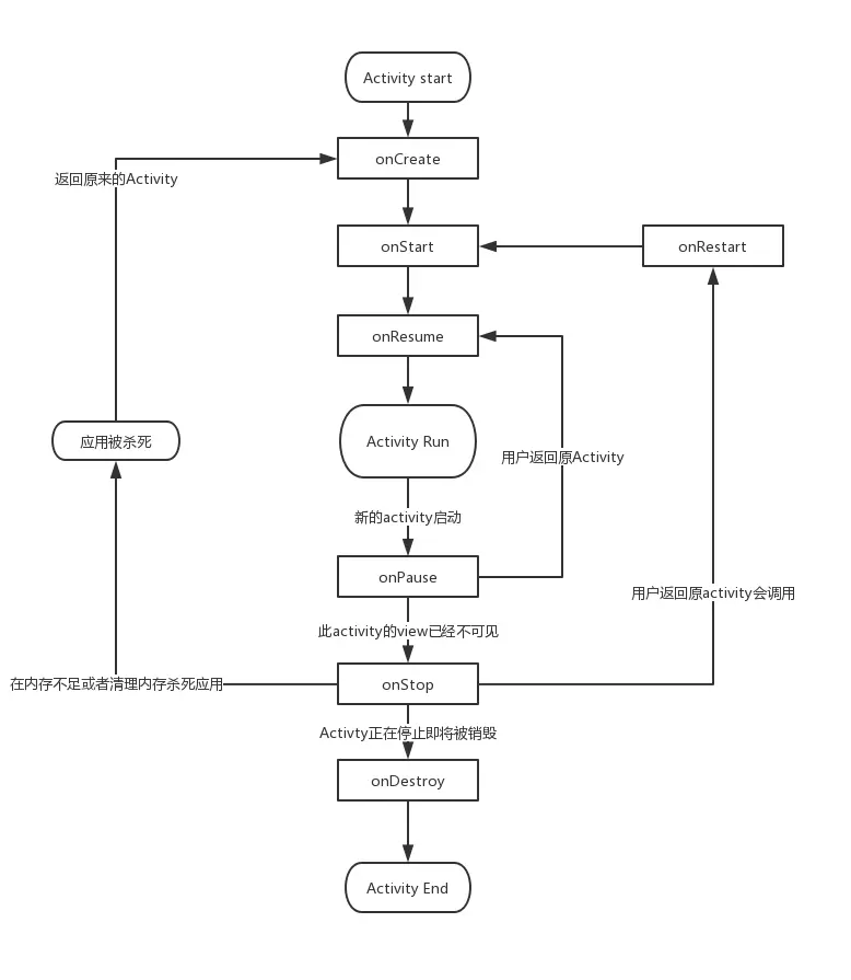
话不多说直接上图:

1.正常情况下的生命周期方法进程

Activity的生命周期,在完整的生命周期中,像某些方法是成对出现的onCreate和onDestroy ,onStart和onStop, onResume 和onPause ,而两个特别的生命周期方法会在特殊的场景中被调用,那就是 onStop、onPause,onstop出现代表着这个activity视图对用户是不可见的, 而onPause方法出现,如果这个Activity视图在某个视图的下层但是是可以被看到,那么判断这个Activity 在前台。那么会有这样一个当一个activity A启动另一个activityB 时候 最先执行完A的opause后 方能执行B的 onresume 有源码可见 。 2.异常情况下的生命周期如系统因内存不足而杀死的activity 和配置状态改变如横竖屏的切换,那么在异常状态下 会重新走一遍生命周期,从onRestart开始,那么在这个过程中会有数据的存储 如TextView 的 edittext的数据存, 系统保存数据流程为 系统自动调用onSaveInstancesState 保存数据,并将数据委托给Window 保存,然后window在委托他的上层顶层容器去保存,也就是 groupview保存(一般来讲这个view是decorView)顶层容器 在一一通知他的子view保存数据。委托思想。

Activity的启动模式

1.standard:标准模式

在此模式下 每次启动都在activity任务栈中生成新的实例,且遵循栈的先入后出规则,每个activity 任务栈可以有多个实例,每个实例也可以在多个任务栈中,此种模式,如Activity A启动Activty B(标准模式) 那么B也会进入启动的activity A相同栈中。特别的如果用ApplicationContext 启动 activity 那么会报错 因为 ApplicationContext 并没有所谓的任务栈 所以会找不到栈的入口。

2.singleTop 此模式为栈顶复用模式

在此模式下如果启动activity在栈顶已有实例,启动这个Activity 并不会重建,会调用onNewIntent,如果新的Activity 不在栈顶那么将被复用 ,例如ABCD四个activity A在栈底D在栈顶,如果SingleTop 模式那么栈栈内排列为ABCD,如果Standard 模式则为 ABCDD;

3.singleTask 栈内复用模式

需要注意的比较多。所谓复用在同一个栈内如果多次启动相同activity 那么都不会重新创建实例,会调用 OnNewIntent,如果某个Activity 启动模式为此模式 在一个Acticity A要启动 Activity B(B为此模式) 会在B所需要的任务栈创建实例如果没有所需要的任务栈就新建一个任务栈来存放activity 实例;此模式使用通常搭配TaskAffinity来使用,TaskAffinity 解释为任务栈相关性,通常情况下这个属性默认为 系统包名,如果要更改正好搭配SIngleTaskL来使用,此种情况下 activity 为的任务栈名字,如果启动时便会运行在名为定义任务栈下,还有一复杂属性 ,SIngleTask 和 AllowTaskReparenting 搭配使用 ,例如 当应用A 启动了一个应用B 的Activity C 当 C这个AllowTaskReparenting 为true 时,那么这个Activity C会转移到B应用的任务栈,正常应该在应用A的任务栈中。

4.singleInstance:单实例模式

在此模式启动的每一个Activity 都只能单独存在一个任务栈中 ,由于栈内复用原则,后续的请求都会调用这个activity的onNewIntent.应用场景类似闹钟、一些特俗情况。