女主宣言
今天和大家介绍下我们自主开发的go语言轻型框架gobox,为什么叫gobox呢?因为我们设计让每一个单独的模块都作为一个box,那这些box的集合就称为gobox,再使用go的pkg管理机制引入到项目中。随着go官方推出了dep这个包管理工具,我们把gobox中的每一个box都单独拿出来作为一个项目管理,这就是现在的gobox;今天这一期,主要来说下使用gobox中的http请求处理框架。
PS:丰富的一线技术、多元化的表现形式,尽在“360云计算”,点关注哦!
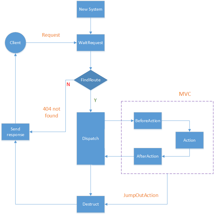
http请求处理架构图

重要的对象
System
system用于实现go官方包中的http.Handler接口,它的ServeHTTP方法中实现了请求处理框架。
Router
定义和实现MVC的路由查找过程。
type Router interface {
MapRouteItems(cls ...controller.Controller) // 自动将Controller对象中的Action方法映射到路由表
DefineRouteItem(pattern string, cl controller.Controller, actionName string) // 手动添加路由规则,pattern为正则表达式
FindRoute(path string) *Route // 实现路由查找过程
}
SimpleRouter
Router接口的一个实现,自动映射规则为:
-
controller名称规则为:
([ A- Z][ A- Za- z0- 9_ ]*)Controller$,匹配内容转小写即为controllerName -
action名称规则为:
^([ A- Z][ A- Za- z0- 9_ ]*)Action$,匹配内容转小写后过滤掉before 和after即为actionName
自动路由查找规则如下:
-
将request_uri视为:
/controller/ action -
controller不存在,则默认为
index,可以修改 -
action不存在,则默认为
index,可以修改
自定义路由查找规则如下:
-
对request_uri做正则匹配
-
如果匹配后存在捕获,则捕获内容会作为action中除context外的参数,依次传入,都是string类型
ActionContext和Controller
ActionContext
处理每个请求会创建一个对应Controller的ActionContext对象:
type ActionContext interface {
Request() *http.Request
ResponseWriter() http.ResponseWriter
ResponseBody() []byte
SetResponseBody(body []byte)
BeforeAction()
AfterAction()
Destruct()
}
Controller
组织Action:
type Controller interface {
NewActionContext(req *http.Request, respWriter http.ResponseWriter) ActionContext
}
gracehttp
这是一个支持平滑重启的httpserver,平滑重启过程如下:

示例代码
最后附上一个最简单的使用示例:
package main
import (
"github.com/goinbox/gohttp/controller"
"github.com/goinbox/gohttp/gracehttp"
"github.com/goinbox/gohttp/router"
"github.com/goinbox/gohttp/system"
"net/http"
)
func main() {
dcl := new(DemoController)
r := router.NewSimpleRouter()
r.DefineRouteItem("^/g/([0-9]+)$", dcl, "get")
r.MapRouteItems(new(IndexController), dcl)
sys := system.NewSystem(r)
gracehttp.ListenAndServe(":8001", sys)
}
type BaseActionContext struct {
Req *http.Request
RespWriter http.ResponseWriter
RespBody []byte
}
func (this *BaseActionContext) Request() *http.Request {
return this.Req
}
func (this *BaseActionContext) ResponseWriter() http.ResponseWriter {
return this.RespWriter
}
func (this *BaseActionContext) ResponseBody() []byte {
return this.RespBody
}
func (this *BaseActionContext) SetResponseBody(body []byte) {
this.RespBody = body
}
func (this *BaseActionContext) BeforeAction() {
this.RespBody = append(this.RespBody, []byte(" index before ")...)
}
func (this *BaseActionContext) AfterAction() {
this.RespBody = append(this.RespBody, []byte(" index after ")...)
}
func (this *BaseActionContext) Destruct() {
println(" index destruct ")
}
type IndexController struct {
}
func (this *IndexController) NewActionContext(req *http.Request, respWriter http.ResponseWriter) controller.ActionContext {
return &BaseActionContext{
Req: req,
RespWriter: respWriter,
}
}
func (this *IndexController) IndexAction(context *BaseActionContext) {
context.RespBody = append(context.RespBody, []byte(" index action ")...)
}
func (this *IndexController) RedirectAction(context *BaseActionContext) {
system.Redirect302("https://github.com/goinbox")
}
type DemoActionContext struct {
*BaseActionContext
}
func (this *DemoActionContext) BeforeAction() {
this.RespBody = append(this.RespBody, []byte(" demo before ")...)
}
func (this *DemoActionContext) AfterAction() {
this.RespBody = append(this.RespBody, []byte(" demo after ")...)
}
func (this *DemoActionContext) Destruct() {
println(" demo destruct ")
}
type DemoController struct {
}
func (this *DemoController) NewActionContext(req *http.Request, respWriter http.ResponseWriter) controller.ActionContext {
return &DemoActionContext{
&BaseActionContext{
Req: req,
RespWriter: respWriter,
},
}
}
func (this *DemoController) DemoAction(context *DemoActionContext) {
context.RespBody = append(context.RespBody, []byte(" demo action ")...)
}
func (this *DemoController) GetAction(context *DemoActionContext, id string) {
context.RespBody = append(context.RespBody, []byte(" get action id = "+id)...)
}
运行这个代码,请求示例及输出如下:
curl http://127.0.0.1:8001/
index before index action index after
curl http://127.0.0.1:8001/index/redirect -I
HTTP/1.1 302 Found
Content-Type: text/html; charset=utf-8
Location: https://github.com/goinbox
Date: Fri, 24 Aug 2018 11:57:11 GMT
Content-Length: 14
curl http://127.0.0.1:8001/demo/demo
demo before demo action demo after
curl http://127.0.0.1:8001/g/123
demo before get action id = 123 demo after
所有destruct输出为:
index destruct
index destruct
index destruct
demo destruct
demo destruc
欢迎大家使用,使用中有遇到问题随时反馈,我们会尽快响应,谢谢!
360云计算
由360云平台团队打造的技术分享公众号,内容涉及数据库、大数据、微服务、容器、AIOps、IoT等众多技术领域,通过夯实的技术积累和丰富的一线实战经验,为你带来最有料的技术分享