【AAC 系列四】深入理解架构组件:ViewModel

5,003 阅读9分钟

0. 前言

本文是深入理解「Android Architecture Components」系列文章第四篇 源码基于 AAC 1.1.1 版本

【AAC 系列一】Android 应用架构新时代来临!

【AAC 系列二】深入理解架构组件的基石:Lifecycle

【AAC 系列三】深入理解架构组件:LiveData

这个链接不要点,有毒,千万不要

在上一篇 LiveData 原理分析一文中,我们提到了 ViewModel ,它跟 LiveData 配合能够把价值发挥到最大。

这一篇,我们就来深入浅出一下 ViewModel ,来讲讲 ViewModel 的使用方式、生命周期、以及它的实现原理。

1. ViewModel 概述

在深入讲解 ViewModel 之前,先来简单了解下 ViewModel:

The ViewModel class is designed to store and manage UI-related data in a lifecycle conscious way. The ViewModelclass allows data to survive configuration changes such as screen rotations.

ViewModel 被设计来管理跟 UI 相关的数据, 并且能够感知生命周期;另外 ViewModel 能够在配置改变的情况下让数据得以保留。ViewModel 重在以感知生命周期的方式 管理界面相关的数据。

我们知道类似旋转屏幕等配置项改变会导致我们的 Activity 被销毁并重建,此时 Activity 持有的数据就会跟随着丢失,而ViewModel 则并不会被销毁,从而能够帮助我们在这个过程中保存数据,而不是在 Activity 重建后重新去获取。并且 ViewModel 能够让我们不必去担心潜在的内存泄露问题,同时 ViewModel 相比于用onSaveInstanceState() 方法更有优势,比如存储相对大的数据,并且不需要序列化以及反序列化。

总之 ViewModel,优点多多,接下去我们介绍下 ViewModel 的基本使用。

2. ViewModel 的基本使用

ViewModel 的使用也非常简单,Android 提供了一个 ViewModel 类让我们去继承,并且提供了 ViewModelProviders 来帮助我们实例化 ViewModel。

搬运一个官网例子如下:

a):先添加一下依赖:

def lifecycle_version = "1.1.1"
implementation "android.arch.lifecycle:extensions:$lifecycle_version"

b):自定义一个MyViewModel 继承自ViewModel,并且包含了一个 LiveData

public class MyViewModel extends ViewModel {
    private MutableLiveData<List<User>> users;
    public LiveData<List<User>> getUsers() {
        if (users == null) {
            users = new MutableLiveData<List<User>>();
            loadUsers();
        }
        return users;
    }

    private void loadUsers() {
        // Do an asynchronous operation to fetch users.
    }
}

c):在 Activity 中借助 ViewModelProviders 获得 ViewModel 的实例,并借助 LiveData 订阅 users 的变化通知:

public class MyActivity extends AppCompatActivity {
    public void onCreate(Bundle savedInstanceState) {
        // Create a ViewModel the first time the system calls an activity's onCreate() method.
        // Re-created activities receive the same MyViewModel instance created by the first activity.

        MyViewModel model = ViewModelProviders.of(this).get(MyViewModel.class);
        model.getUsers().observe(this, users -> {
            // update UI
        });
    }
}

就这样简单的步骤,我们就使用上了 ViewModel,即便 MyActivity 重新创建,MyActivity 拿到的 MyViewModel 都会是一个实例。

那么问题来了, ViewModel 的生命周期到底是怎么样的呢?

它背后蕴藏什么原理呢?咱们接下来看看。

3. ViewModel 的生命周期

我们在前面提到过,ViewModel 并不会因为 Activity 的配置改变销毁而一起销毁,那么 ViewModel 的生命周期到底是怎么样的呢?

看一张官网给的图:

可以看到 ViewModel 在 Activity 的重建时依然存活。

Why

4. ViewModel 的实现原理

回顾下我们之前使用 ViewModel 的代码:

MyViewModel model = ViewModelProviders.of(this).get(MyViewModel.class);

这里先从 ViewModelProviders.of 方法入手看看:

//ViewModelProviders
public static ViewModelProvider of(@NonNull FragmentActivity activity) {
  //传入了 null
  return of(activity, null);
}

@NonNull
@MainThread
public static ViewModelProvider of(@NonNull Fragment fragment, @Nullable Factory factory) {
  //检查合法性
  Application application = checkApplication(checkActivity(fragment));
  if (factory == null) {
    //走到这里,返回了 AndroidViewModelFactory 的单例
    factory = ViewModelProvider.AndroidViewModelFactory.getInstance(application);
  }
  return new ViewModelProvider(ViewModelStores.of(fragment), factory);
}

ViewModelProviders.of() 方法帮我们在默认情况下构建了一个 AndroidViewModelFactory 工厂类,来帮助创建 ViewModel,并且返回了一个在当前 Activity 生命周期内的 ViewModelProvider

看一下 AndroidViewModelFactory:

    public static class AndroidViewModelFactory extends ViewModelProvider.NewInstanceFactory {
				//单例模式
        private static AndroidViewModelFactory sInstance;
        @NonNull
        public static AndroidViewModelFactory getInstance(@NonNull Application application) {
            if (sInstance == null) {
                sInstance = new AndroidViewModelFactory(application);
            }
            return sInstance;
        }

        private Application mApplication;
        public AndroidViewModelFactory(@NonNull Application application) {
            mApplication = application;
        }

        @NonNull
        @Override
        public <T extends ViewModel> T create(@NonNull Class<T> modelClass) {
            if (AndroidViewModel.class.isAssignableFrom(modelClass)) {
                //noinspection TryWithIdenticalCatches
                try {
                    return modelClass.getConstructor(Application.class).newInstance(mApplication);
                } catch (NoSuchMethodException e) {
                  //...
                }
            }
            return super.create(modelClass);
        }
    }

AndroidViewModelFactory 其实就是一个通过反射方法来构建 ViewModel 的工厂类,且是个单例。

看下来发现我们 ViewModel 的 class 是传给了 ViewModelProvider.get() 方法。

来看看 get 方法:

//ViewModelProvider
@NonNull
@MainThread
public <T extends ViewModel> T get(@NonNull Class<T> modelClass) {
  String canonicalName = modelClass.getCanonicalName();
  if (canonicalName == null) {
    throw new IllegalArgumentException("Local and anonymous classes can not be ViewModels");
  }
  //每个类都有一个唯一的 key
  return get(DEFAULT_KEY + ":" + canonicalName, modelClass);
}

@NonNull
@MainThread
public <T extends ViewModel> T get(@NonNull String key, @NonNull Class<T> modelClass) {
  //先从 store 中获取
  ViewModel viewModel = mViewModelStore.get(key);

  if (modelClass.isInstance(viewModel)) {
    //noinspection unchecked
    return (T) viewModel;
  } else {
    //noinspection StatementWithEmptyBody
    if (viewModel != null) {
      // TODO: log a warning.
    }
  }

  viewModel = mFactory.create(modelClass);
  mViewModelStore.put(key, viewModel);
  //noinspection unchecked
  return (T) viewModel;
}

解释下代码,发现它为每个 ViewModel 的 class 都构建了一个唯一的 key , 并通过这个 key 尝试去一个叫做 ViewModelStore 的类获取 ViewModel 的实例,如果为null ,那么会通过 Factory 去创建,并把新的实例存入到 ViewModelStore。

主要的流程似乎就跟我们平时做缓存一样,好像没什么特别的东西,没有看到一丝跟生命周期相关的处理的代码,这是怎么回事?

再仔细思考一下,get 方法会优先从这个 ViewModelStore 中去拿,那么理论上只要保证 ViewModelStore 这个类在配置变化的过程中没有被销毁,那么就可以保证我们创建的 ViewModel 不会被销毁,我们肯定漏掉了关于 ViewModelStore 的重要东西。

回过去再仔细看一下,ViewModelProvider 的构建好像并不简单:

new ViewModelProvider(ViewModelStores.of(fragment), factory);

这里传入了一个 通过 ViewModelStores 类创建的 ViewModelStore,并且传入了 fragment,一定有蹊跷。

//ViewModelStores
public static ViewModelStore of(@NonNull Fragment fragment) {
  if (fragment instanceof ViewModelStoreOwner) {
    return ((ViewModelStoreOwner) fragment).getViewModelStore();
  }
  return holderFragmentFor(fragment).getViewModelStore();
}

这里又多出来了几个类 ViewModelStoreOwner、HolderFragment ,让我们来追查一下。

public interface ViewModelStoreOwner {
    @NonNull
    ViewModelStore getViewModelStore();
}

ViewModelStoreOwner 跟 LifecycleOwner 类似,只是个接口定义,重点来看看holderFragmentFor(fragment) 方法返回的 HolderFragment

//HolderFragment
public static HolderFragment holderFragmentFor(Fragment fragment) {
  return sHolderFragmentManager.holderFragmentFor(fragment);
}

方法又走到了 HolderFragmentManager 类,怎么又多了个 HolderFragmentManager ,神烦啊。

static class HolderFragmentManager {
    private Map<Activity, HolderFragment> mNotCommittedActivityHolders = new HashMap<>();
    private Map<Fragment, HolderFragment> mNotCommittedFragmentHolders = new HashMap<>();

    private ActivityLifecycleCallbacks mActivityCallbacks =
            new EmptyActivityLifecycleCallbacks() {
                @Override
                public void onActivityDestroyed(Activity activity) {
                    HolderFragment fragment = mNotCommittedActivityHolders.remove(activity);
                    if (fragment != null) {
                        Log.e(LOG_TAG, "Failed to save a ViewModel for " + activity);
                    }
                }
            };

    private boolean mActivityCallbacksIsAdded = false;

    private FragmentLifecycleCallbacks mParentDestroyedCallback =
            new FragmentLifecycleCallbacks() {
                @Override
                public void onFragmentDestroyed(FragmentManager fm, Fragment parentFragment) {
                    super.onFragmentDestroyed(fm, parentFragment);
                    HolderFragment fragment = mNotCommittedFragmentHolders.remove(
                            parentFragment);
                    if (fragment != null) {
                        Log.e(LOG_TAG, "Failed to save a ViewModel for " + parentFragment);
                    }
                }
            };

    void holderFragmentCreated(Fragment holderFragment) {
        Fragment parentFragment = holderFragment.getParentFragment();
        if (parentFragment != null) {
            mNotCommittedFragmentHolders.remove(parentFragment);
            parentFragment.getFragmentManager().unregisterFragmentLifecycleCallbacks(
                    mParentDestroyedCallback);
        } else {
            mNotCommittedActivityHolders.remove(holderFragment.getActivity());
        }
    }

    private static HolderFragment findHolderFragment(FragmentManager manager) {
        if (manager.isDestroyed()) {
            throw new IllegalStateException("Can't access ViewModels from onDestroy");
        }

        Fragment fragmentByTag = manager.findFragmentByTag(HOLDER_TAG);
        if (fragmentByTag != null && !(fragmentByTag instanceof HolderFragment)) {
            throw new IllegalStateException("Unexpected "
                    + "fragment instance was returned by HOLDER_TAG");
        }
        return (HolderFragment) fragmentByTag;
    }

    private static HolderFragment createHolderFragment(FragmentManager fragmentManager) {
        HolderFragment holder = new HolderFragment();
        fragmentManager.beginTransaction().add(holder, HOLDER_TAG).commitAllowingStateLoss();
        return holder;
    }

    HolderFragment holderFragmentFor(FragmentActivity activity) {
        FragmentManager fm = activity.getSupportFragmentManager();
        HolderFragment holder = findHolderFragment(fm);
        if (holder != null) {
            return holder;
        }
        holder = mNotCommittedActivityHolders.get(activity);
        if (holder != null) {
            return holder;
        }

        if (!mActivityCallbacksIsAdded) {
            mActivityCallbacksIsAdded = true;
            activity.getApplication().registerActivityLifecycleCallbacks(mActivityCallbacks);
        }
        holder = createHolderFragment(fm);
        mNotCommittedActivityHolders.put(activity, holder);
        return holder;
    }

    HolderFragment holderFragmentFor(Fragment parentFragment) {
        FragmentManager fm = parentFragment.getChildFragmentManager();
        HolderFragment holder = findHolderFragment(fm);
        if (holder != null) {
            return holder;
        }
        holder = mNotCommittedFragmentHolders.get(parentFragment);
        if (holder != null) {
            return holder;
        }

        parentFragment.getFragmentManager()
                .registerFragmentLifecycleCallbacks(mParentDestroyedCallback, false);
        holder = createHolderFragment(fm);
        mNotCommittedFragmentHolders.put(parentFragment, holder);
        return holder;
    }
}

从源码中我们可以获知 HolderFragmentManager 主要做这几件事:

  1. 在我们想要获取 ViewModel 实例的时候,会先构建一个 HolderFragment,将它添加我们的宿主(Activity/Fragment)中,并将它缓存起来;

  2. 同时通过注册回调来监听宿主的生命周期,Activity 对应 ActivityLifecycleCallbacks ,Fragment 对应 FragmentLifecycleCallbacks ,在宿主销毁的时候清理缓存;

类如其名,HolderFragmentManager负责管理 HolderFragment,看到它注入了 HolderFragment,接下去看看 HolderFragment。

HolderFragment 源码精简如下:

public class HolderFragment extends Fragment implements ViewModelStoreOwner {
    private static final String LOG_TAG = "ViewModelStores";

    private static final HolderFragmentManager sHolderFragmentManager = new HolderFragmentManager();

    /**
     * @hide
     */
    @RestrictTo(RestrictTo.Scope.LIBRARY_GROUP)
    public static final String HOLDER_TAG =
            "android.arch.lifecycle.state.StateProviderHolderFragment";

    private ViewModelStore mViewModelStore = new ViewModelStore();
		//看这里看这里看这里
    public HolderFragment() {
        setRetainInstance(true);
    }

    @Override
    public void onCreate(@Nullable Bundle savedInstanceState) {
        super.onCreate(savedInstanceState);
        sHolderFragmentManager.holderFragmentCreated(this);
    }
		...
    @Override
    public void onDestroy() {
        super.onDestroy();
        mViewModelStore.clear();
    }
}

HolderFragment 内部持有了一个ViewModelStore,并且实现了我们之前提到的 ViewModelStoreOwner 接口,并且最为主要的是这段代码:

public HolderFragment() {
  setRetainInstance(true);
}

Fragment.setRetainInstance(true) 方法可以实现的效果为,在 Activity 配置改变后依然保存。

到这里 ViewModel 实现的原理就清晰了:通过注入一个retainInstance 为 true 的 HolderFragment ,利用 Fragment 的特性来保证在 Activity 配置改变后依然能够存活一下,并且保证了 HolderFragment 内部的 ViewModelStore 的存活,最终保证了 ViewModelStore 内部储存的 ViewModel 缓存存活,从而实现了 ViewModel 的生命周期这个特点功能。(又是 Fragment!)

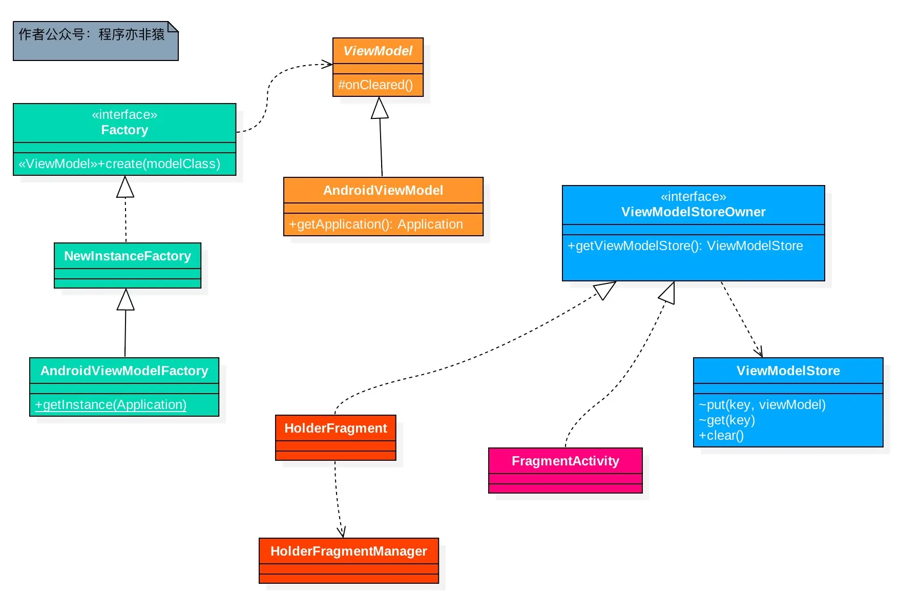
5. 图解 ViewModel

ViewModel 重点类类图:

ViewModel原理实现序列图:

6. 知识点梳理和汇总

重点类讲解

  • ViewModel ,抽象类,用来负责准备和管理 Activity/Fragment 的数据,并且还能处理 Activity/Fragment 跟外界的通信,通常还存放业务逻辑,类似 Presenter;ViewModel 通常会暴露 LiveData 给 Activity/Fragment;并且 Activity 配置改变并不会导致 ViewModel 回收;
  • AndroidViewModel,一个会持有 Application 的 ViewModel;
  • ViewModelStore ,负责存储 ViewModel 的类,并且还负责在 ViewModel 被清除之前通知它,也即调用 ViewModel.onCleared();
  • ViewModelStoreOwner , 是抽象 “ViewModelStore 的拥有者” 的接口定义,类似 LifecycleOwner 的角色,实现了它的有 HolderFragment、FragmentActivity;
  • HolderFragment,一个 retainInstance属性为true 并实现了 ViewModelStoreOwner 的 Fragment,用来保存 ViewModelStore,并保证它在配置修改时不被销毁;
  • HolderFragmentManager ,负责创建、注入、缓存等管理 HolderFragment 的工作;

ViewModel 原理总结

通过注入一个 retainInstancetrue 的 HolderFragment ,利用 Fragment 的特性来保证在 Activity 配置改变后依然能够存活下来,并且保证了 HolderFragment 内部的 ViewModelStore 的存活,最终保证了 ViewModelStore 内部储存的 ViewModel 缓存存活,从而实现 ViewModel 在 Activity 配置改变的情况下不销毁的功能。

ViewModel 的使用注意事项

  1. 不要持有 Activity :ViewModel 不会因为 Activity 配置改变而被销毁,所以绝对不要持有那些跟 Activity 相关的类,比如Activity 里的某个 View,让 ViewModel 持有 Activity 会导致内存泄露,还要注意的是连 Lifecycle 也不行;
  2. 不能访问 UI :ViewModel 应该只负责管理数据,不能去访问 UI,更不能持有它;

7. 总结

ViewModel 利用 Fragment 的特性,提供给我们一个方式在特定的生命周期内去管理跟 UI 相关的数据;能够帮助我们把数据管理的逻辑从 Activity/Fragment 中剥离开。

实际上 ViewModel 不仅可以管理数据,而且还可以存放业务逻辑处理的代码,另外还能够方便 Activity 中的不同Fragment 之间互相通信,这个解决了以往我们 Fragment 之间通信的一个大问题。

深入了解完 Lifecycle、LiveData、ViewModel 之后,可以发现它们确实非常强大,能够切实的帮助我们解决实际开发过程中遇到的问题。

强烈推荐大家赶紧上车体验,再晚就买不到票了啊。

8. 参考与推荐

  1. developer.android.com/topic/libra…

  2. medium.com/androiddeve…

公众号:程序亦非猿