Java集合类

131 阅读1分钟

Java集合

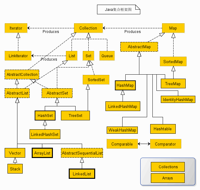
Java集合框架图

集合框架
集合框架

常用集合分类

    Collection 接口的接口 对象的集合(单列集合) 
    ├——-List 接口:元素按进入先后有序保存,可重复 
	│—————-├ LinkedList 接口实现类, 链表, 插入删除, 没有同步, 线程不安全 
	│—————-├ ArrayList 接口实现类, 数组, 随机访问, 没有同步, 线程不安全 
	│—————-└ Vector 接口实现类 数组, 同步, 线程安全 
	│ ———————-└ Stack 是Vector类的实现类 
	└——-Set 接口: 仅接收一次,不可重复,并做内部排序 
	├—————-└HashSet 使用hash表(数组)存储元素 
	│————————└ LinkedHashSet 链表维护元素的插入次序 
	└ —————-TreeSet 底层实现为二叉树,元素排好序 
    ├——-Map 接口 键值对的集合 (双列集合) 
    ├———Hashtable 接口实现类, 同步, 线程安全 
    ├———HashMap 接口实现类 ,没有同步, 线程不安全- 
    │—————–├ LinkedHashMap 双向链表和哈希表实现 
    │—————–└ WeakHashMap 
    ├ ——–TreeMap 红黑树对所有的key进行排序 
    └———IdentifyHashMap