Android大厂面试题锦集附答案(BAT TMD JD 小米)

678 阅读38分钟

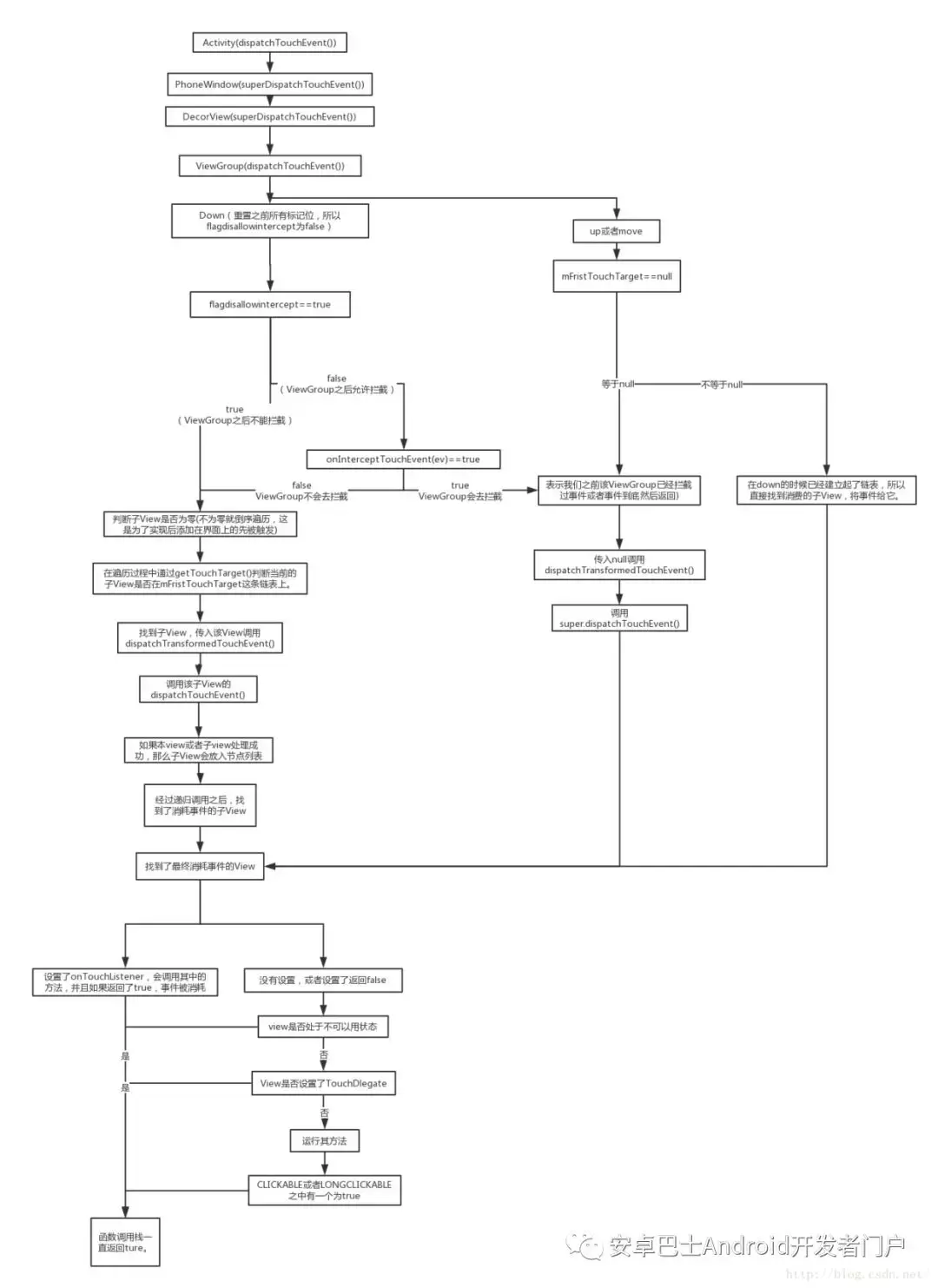
1.android事件分发机制,请详细说下整个流程

2.android view绘制机制和加载过程,请详细说下整个流程

1.ViewRootImpl会调用performTraversals(),其内部会调用performMeasure()、performLayout、performDraw()。
2.performMeasure()会调用最外层的ViewGroup的measure()→onMeasure(),ViewGroup的onMeasure()是抽象方法,但其提供了measureChildren(),这之中会遍历子View然后循环调用measureChild()这之中会用getChildMeasureSpec()+父View的MeasureSpec+子View的LayoutParam一起获取本View的MeasureSpec,然后调用子View的measure()到View的onMeasure()→setMeasureDimension(getDefaultSize(),getDefaultSize()),getDefaultSize()默认返回measureSpec的测量数值,所以继承View进行自定义的wrap_content需要重写。
3.performLayout()会调用最外层的ViewGroup的layout(l,t,r,b),本View在其中使用setFrame()设置本View的四个顶点位置。在onLayout(抽象方法)中确定子View的位置,如LinearLayout会遍历子View,循环调用setChildFrame()→子View.layout()。
4.performDraw()会调用最外层ViewGroup的draw():其中会先后调用background.draw()(绘制背景)、onDraw()(绘制自己)、dispatchDraw()(绘制子View)、onDrawScrollBars()(绘制装饰)。
5.MeasureSpec由2位SpecMode(UNSPECIFIED、EXACTLY(对应精确值和match_parent)、AT_MOST(对应warp_content))和30位SpecSize组成一个int,DecorView的MeasureSpec由窗口大小和其LayoutParams决定,其他View由父View的MeasureSpec和本View的LayoutParams决定。ViewGroup中有getChildMeasureSpec()来获取子View的MeasureSpec。
6.三种方式获取measure()后的宽高:

  • 1.Activity#onWindowFocusChange()中调用获取

  • 2.view.post(Runnable)将获取的代码投递到消息队列的尾部。

  • 3.ViewTreeObservable.

3.android四大组件的加载过程,请详细介绍下

1.android四大组件的加载过程:这是我总结的一篇博客

4.Activity的启动模式

1.standard:默认标准模式,每启动一个都会创建一个实例,
2.singleTop:栈顶复用,如果在栈顶就调用onNewIntent复用,从onResume()开始
3.singleTask:栈内复用,本栈内只要用该类型Activity就会将其顶部的activity出栈
4.singleInstance:单例模式,除了3中特性,系统会单独给该Activity创建一个栈,

5.A、B、C、D分别是四种Activity的启动模式,那么A->B->C->D->A->B->C->D分别启动,最后的activity栈是怎么样的

1.这个题目需要深入了解activity的启动模式
2.最后的答案是:两个栈,前台栈是只有D,后台栈从底至上是A、B、C

6.Activity缓存方法

1.配置改变导致Activity被杀死,横屏变竖屏:在onStop之前会调用onSaveInstanceState()保存数据在重建Activity之后,会在onStart()之后调用onRestoreInstanceState(),并把保存下来的Bundle传给onCreate()和它会默认重建Activity当前的视图,我们可以在onCreate()中,回复自己的数据。
2.内存不足杀掉Activity,优先级分别是:前台可见,可见非前台,后台。

7.Service的生命周期,两种启动方法,有什么区别

1.context.startService() ->onCreate()- >onStart()->Service running→(如果调用context.stopService() )->onDestroy() ->Service shut down

  • 1.如果Service还没有运行,则调用onCreate()然后调用onStart();

  • 2.如果Service已经运行,则只调用onStart(),所以一个Service的onStart方法可能会重复调用多次。

  • 3.调用stopService的时候直接onDestroy,

  • 4.如果是调用者自己直接退出而没有调用stopService的话,Service会一直在后台运行。该Service的调用者再启动起来后可以通过stopService关闭Service。
    2.context.bindService()->onCreate()->onBind()->Service running→onUnbind() -> onDestroy() ->Service stop

  • 1.onBind将返回给客户端一个IBind接口实例,IBind允许客户端回调服务的方法,比如得到Service运行的状态或其他操作。

  • 2.这个时候会把调用者和Service绑定在一起,Context退出了,Service就会调用onUnbind->onDestroy相应退出。

  • 3.所以调用bindService的生命周期为:onCreate → onBind(只一次,不可多次绑定) → onUnbind → onDestory。

8.怎么保证service不被杀死

1.提升service优先级
2.提升service进程优先级
3.onDestroy方法里重启service

9.静态的Broadcast 和动态的有什么区别

1.动态的比静态的安全
2.静态在app启动的时候就初始化了 动态使用代码初始化
3.静态需要配置 动态不需要
4.生存期,静态广播的生存期可以比动态广播的长很多
5.优先级动态广播的优先级比静态广播高

10.Intent可以传递哪些数据类型

1.Serializable
2.charsequence: 主要用来传递String,char等
3.parcelable
4.Bundle

11.Json有什么优劣势、解析的原理

1.JSON的速度要远远快于XML
2.JSON相对于XML来讲,数据的体积小
3.JSON对数据的描述性比XML较差
4.解析的基本原理是:词法分析

12.一个语言的编译过程

1.词法分析:将一串文本按规则分割成最小的结构,关键字、标识符、运算符、界符和常量等。一般实现方法是自动机和正则表达式
2.语法分析:将一系列单词组合成语法树。一般实现方法有自顶向下和自底向上
3.语义分析:对结构上正确的源程序进行上下文有关性质的审查
4.目标代码生成
5.代码优化:优化生成的目标代码,

13.动画有哪几类,各有什么特点

1.动画的基本原理:其实就是利用插值器和估值器,来计算出各个时刻View的属性,然后通过改变View的属性来,实现View的动画效果。
2.View动画:只是影像变化,view的实际位置还在原来的地方。
3.帧动画是在xml中定义好一系列图片之后,使用AnimationDrawable来播放的动画。
4.View的属性动画:

  • 1.插值器:作用是根据时间的流逝的百分比来计算属性改变的百分比

  • 2.估值器:在1的基础上由这个东西来计算出属性到底变化了多少数值的类

14.Handler、Looper消息队列模型,各部分的作用

1.MessageQueue:读取会自动删除消息,单链表维护,在插入和删除上有优势。在其next()中会无限循环,不断判断是否有消息,有就返回这条消息并移除。
2.Looper:Looper创建的时候会创建一个MessageQueue,调用loop()方法的时候消息循环开始,loop()也是一个死循环,会不断调用messageQueue的next(),当有消息就处理,否则阻塞在messageQueue的next()中。当Looper的quit()被调用的时候会调用messageQueue的quit(),此时next()会返回null,然后loop()方法也跟着退出。
3.Handler:在主线程构造一个Handler,然后在其他线程调用sendMessage(),此时主线程的MessageQueue中会插入一条message,然后被Looper使用。
4.系统的主线程在ActivityThread的main()为入口开启主线程,其中定义了内部类Activity.H定义了一系列消息类型,包含四大组件的启动停止。
5.MessageQueue和Looper是一对一关系,Handler和Looper是多对一

15.怎样退出终止App

1.自己设置一个Activity的栈,然后一个个finish()

16.Android IPC:Binder原理

1.在Activity和Service进行通讯的时候,用到了Binder。

  • 1.当属于同个进程我们可以继承Binder然后在Activity中对Service进行操作

  • 2.当不属于同个进程,那么要用到AIDL让系统给我们创建一个Binder,然后在Activity中对远端的Service进行操作。

2.系统给我们生成的Binder:

  • 1.Stub类中有:接口方法的id,有该Binder的标识,有asInterface(IBinder)(让我们在Activity中获取实现了Binder的接口,接口的实现在Service里,同进程时候返回Stub否则返回Proxy),有onTransact()这个方法是在不同进程的时候让Proxy在Activity进行远端调用实现Activity操作Service

  • 2.Proxy类是代理,在Activity端,其中有:IBinder mRemote(这就是远端的Binder),两个接口的实现方法不过是代理最终还是要在远端的onTransact()中进行实际操作。


  • 3.哪一端的Binder是副本,该端就可以被另一端进行操作,因为Binder本体在定义的时候可以操作本端的东西。所以可以在Activity端传入本端的Binder,让Service端对其进行操作称为Listener,可以用RemoteCallbackList这个容器来装Listener,防止Listener因为经历过序列化而产生的问题。
    4.当Activity端向远端进行调用的时候,当前线程会挂起,当方法处理完毕才会唤醒。
    5.如果一个AIDL就用一个Service太奢侈,所以可以使用Binder池的方式,建立一个AIDL其中的方法是返回IBinder,然后根据方法中传入的参数返回具体的AIDL。
    6.IPC的方式有:Bundle(在Intent启动的时候传入,不过是一次性的),文件共享(对于SharedPreference是特例,因为其在内存中会有缓存),使用Messenger(其底层用的也是AIDL,同理要操作哪端,就在哪端定义Messenger),AIDL,ContentProvider(在本进程中继承实现一个ContentProvider,在增删改查方法中调用本进程的SQLite,在其他进程中查询),Socket

17.描述一次跨进程通讯

1.client、proxy、serviceManager、BinderDriver、impl、service
2.client发起一个请求service信息的Binder请求到BinderDriver中,serviceManager发现BinderDiriver中有自己的请求 然后将clinet请求的service的数据返回给client这样完成了一次Binder通讯
3.clinet获取的service信息就是该service的proxy,此时调用proxy的方法,proxy将请求发送到BinderDriver中,此时service的 Binder线程池循环发现有自己的请求,然后用impl就处理这个请求最后返回,这样完成了第二次Binder通讯
4.中间client可挂起,也可以不挂起,有一个关键字oneway可以解决这个

18.android重要术语解释

1.ActivityManagerServices,简称AMS,服务端对象,负责系统中所有Activity的生命周期
2.ActivityThread,App的真正入口。当开启App之后,会调用main()开始运行,开启消息循环队列,这就是传说中的UI线程或者叫主线程。与ActivityManagerServices配合,一起完成Activity的管理工作
3.ApplicationThread,用来实现ActivityManagerService与ActivityThread之间的交互。在ActivityManagerService需要管理相关Application中的Activity的生命周期时,通过ApplicationThread的代理对象与ActivityThread通讯。
4.ApplicationThreadProxy,是ApplicationThread在服务器端的代理,负责和客户端的ApplicationThread通讯。AMS就是通过该代理与ActivityThread进行通信的。
5.Instrumentation,每一个应用程序只有一个Instrumentation对象,每个Activity内都有一个对该对象的引用。Instrumentation可以理解为应用进程的管家,ActivityThread要创建或暂停某个Activity时,都需要通过Instrumentation来进行具体的操作。
6.ActivityStack,Activity在AMS的栈管理,用来记录已经启动的Activity的先后关系,状态信息等。通过ActivityStack决定是否需要启动新的进程。
7.ActivityRecord,ActivityStack的管理对象,每个Activity在AMS对应一个ActivityRecord,来记录Activity的状态以及其他的管理信息。其实就是服务器端的Activity对象的映像。
8.TaskRecord,AMS抽象出来的一个“任务”的概念,是记录ActivityRecord的栈,一个“Task”包含若干个ActivityRecord。AMS用TaskRecord确保Activity启动和退出的顺序。如果你清楚Activity的4种launchMode,那么对这个概念应该不陌生。

19.理解Window和WindowManager

1.Window用于显示View和接收各种事件,Window有三种类型:应用Window(每个Activity对应一个Window)、子Window(不能单独存在,附属于特定Window)、系统window(Toast和状态栏)
2.Window分层级,应用Window在1-99、子Window在1000-1999、系统Window在2000-2999.WindowManager提供了增删改View三个功能。
3.Window是个抽象概念:每一个Window对应着一个View和ViewRootImpl,Window通过ViewRootImpl来和View建立联系,View是Window存在的实体,只能通过WindowManager来访问Window。
4.WindowManager的实现是WindowManagerImpl其再委托给WindowManagerGlobal来对Window进行操作,其中有四个List分别储存对应的View、ViewRootImpl、WindowManger.LayoutParams和正在被删除的View
5.Window的实体是存在于远端的WindowMangerService中,所以增删改Window在本端是修改上面的几个List然后通过ViewRootImpl重绘View,通过WindowSession(每个应用一个)在远端修改Window。
6.Activity创建Window:Activity会在attach()中创建Window并设置其回调(onAttachedToWindow()、dispatchTouchEvent()),Activity的Window是由Policy类创建PhoneWindow实现的。然后通过Activity#setContentView()调用PhoneWindow的setContentView。

20.Bitmap的处理

1.当使用ImageView的时候,可能图片的像素大于ImageView,此时就可以通过BitmapFactory.Option来对图片进行压缩,inSampleSize表示缩小2^(inSampleSize-1)倍。
2.BitMap的缓存:

  • 1.使用LruCache进行内存缓存。

  • 2.使用DiskLruCache进行硬盘缓存。

  • 3.实现一个ImageLoader的流程:同步异步加载、图片压缩、内存硬盘缓存、网络拉取

    • 1.同步加载只创建一个线程然后按照顺序进行图片加载

    • 2.异步加载使用线程池,让存在的加载任务都处于不同线程

    • 3.为了不开启过多的异步任务,只在列表静止的时候开启图片加载

21.如何实现一个网络框架(参考Volley)

1.缓存队列,以url为key缓存内容可以参考Bitmap的处理方式,这里单独开启一个线程。
2.网络请求队列,使用线程池进行请求。
3.提供各种不同类型的返回值的解析如String,Json,图片等等。

22.ClassLoader的基础知识

1.双亲委托:一个ClassLoader类负责加载这个类所涉及的所有类,在加载的时候会判断该类是否已经被加载过,然后会递归去他父ClassLoader中找。
2.可以动态加载Jar通过URLClassLoader
3.ClassLoader 隔离问题 JVM识别一个类是由:ClassLoader id+PackageName+ClassName。
4.加载不同Jar包中的公共类:

  • 1.让父ClassLoader加载公共的Jar,子ClassLoader加载包含公共Jar的Jar,此时子ClassLoader在加载公共Jar的时候会先去父ClassLoader中找。(只适用Java)

  • 2.重写加载包含公共Jar的Jar的ClassLoader,在loadClass中找到已经加载过公共Jar的ClassLoader,也就是把父ClassLoader替换掉。(只适用Java)

  • 3.在生成包含公共Jar的Jar时候把公共Jar去掉。

23.插件化框架描述:dynamicLoadApk为例子

1.可以通过DexClassLoader来对apk中的dex包进行加载访问
2.如何加载资源是个很大的问题,因为宿主程序中并没有apk中的资源,所以调用R资源会报错,所以这里使用了Activity中的实现ContextImpl的getAssets()和getResources()再加上反射来实现。
3.由于系统启动Activity有很多初始化动作要做,而我们手动反射很难完成,所以可以采用接口机制,将Activity的大部分生命周期提取成接口,然后通过代理Activity去调用插件Activity的生命周期。同时如果像增加一个新生命周期方法的时候,只需要在接口中和代理中声明一下就行。
4.缺点:

  • 1.慎用this,因为在apk中使用this并不代表宿主中的activity,当然如果this只是表示自己的接口还是可以的。除此之外可以使用that代替this。

  • 2.不支持Service和静态注册的Broadcast

  • 3.不支持LaunchMode和Apk中Activity的隐式调用。

24.热修复:Andfix为例子

1.大致原理:apkpatch将两个apk做一次对比,然后找出不同的部分。可以看到生成的apatch了文件,后缀改成zip再解压开,里面有一个dex文件。通过jadx查看一下源码,里面就是被修复的代码所在的类文件,这些更改过的类都加上了一个_CF的后缀,并且变动的方法都被加上了一个叫@MethodReplace的annotation,通过clazz和method指定了需要替换的方法。然后客户端sdk得到补丁文件后就会根据annotation来寻找需要替换的方法。最后由JNI层完成方法的替换。
2.无法添加新类和新的字段、补丁文件很容易被反编译、加固平台可能会使热补丁功能失效

25.线程同步的问题,常用的线程同步

1.sycn:保证了原子性、可见性、有序性
2.锁:保证了原子性、可见性、有序性

  • 1.自旋锁:可以使线程在没有取得锁的时候,不被挂起,而转去执行一个空循环。

    • 1.优点:线程被挂起的几率减少,线程执行的连贯性加强。用于对于锁竞争不是很激烈,锁占用时间很短的并发线程。

    • 2.缺点:过多浪费CPU时间,有一个线程连续两次试图获得自旋锁引起死锁

  • 2.阻塞锁:没得到锁的线程等待或者挂起,Sycn、Lock

  • 3.可重入锁:一个线程可多次获取该锁,Sycn、Lock

  • 4.悲观锁:每次去拿数据的时候都认为别人会修改,所以会阻塞全部其他线程 Sycn、Lock

  • 5.乐观锁:每次去拿数据的时候都认为别人不会修改,所以不会上锁,但是在更新的时候会判断一下在此期间别人有没有去更新这个数据,可以使用版本号等机制。cas

  • 6.显示锁和内置锁:显示锁用Lock来定义、内置锁用synchronized。

  • 7.读-写锁:为了提高性能,Java提供了读
    3.volatile

  • 1.只能保证可见性,不能保证原子性

  • 2.自增操作有三步,此时多线程写会出现问题
    4.cas

  • 1.操作:内存值V、旧的预期值A、要修改的值B,当且仅当预期值A和内存值V相同时,将内存值修改为B并返回true,否则什么都不做并返回false。

  • 2.解释:本地副本为A,共享内存为V,线程A要把V修改成B。某个时刻线程A要把V修改成B,如果A和V不同那么就表示有其他线程在修改V,此时就表示修改失败,否则表示没有其他线程修改,那么把V改成B。

  • 3.局限:如果V被修改成V1然后又被改成V,此时cas识别不出变化,还是认为没有其他线程在修改V,此时就会有问题

  • 4.局限解决:将V带上版本。
    5.线程不安全到底是怎么回事:

  • 1.一个线程写,多个线程读的时候,会造成写了一半就去读

  • 2.多线程写,会造成脏数据

26.Asynctask和线程池,GC相关(怎么判断哪些内存该GC,GC算法)

1.Asynctask:异步任务类,单线程线程池+Handler
2.线程池:

  • 1.ThreadPoolExecutor:通过Executors可以构造单线程池、固定数目线程池、不固定数目线程池。

  • 2.ScheduledThreadPoolExecutor:可以延时调用线程或者延时重复调度线程。
    3.GC相关:重要

  • 1.搜索算法:

    • 1.引用计数

    • 2.图搜索,可达性分析

  • 2.回收算法:

    • 1.标记清除复制:用于青年代

    • 2.标记整理:用于老年代

  • 3.堆分区:

    • 1.青年区eden 80%、survivor1 10%、survivor2 10%

    • 2.老年区

  • 4.虚拟机栈分区:

    • 1.局部变量表

    • 2.操作数栈

    • 3.动态链接

    • 4.方法返回地址

  • 5.GC Roots:

    • 1.虚拟机栈(栈桢中的本地变量表)中的引用的对象

    • 2.方法区中的类静态属性引用的对象

    • 3.方法区中的常量引用的对象

    • 4.本地方法栈中JNI的引用的对象

27.网络

1.ARP协议:在IP以太网中,当一个上层协议要发包时,有了该节点的IP地址,ARP就能提供该节点的MAC地址。
2.HTTP HTTPS的区别:

  • 1.HTTPS使用TLS(SSL)进行加密

  • 2.HTTPS缺省工作在TCP协议443端口

  • 3.它的工作流程一般如以下方式:

    • 1.完成TCP三次同步握手

    • 2.客户端验证服务器数字证书,通过,进入步骤3

    • 3.DH算法协商对称加密算法的密钥、hash算法的密钥

    • 4.SSL安全加密隧道协商完成

    • 5.网页以加密的方式传输,用协商的对称加密算法和密钥加密,保证数据机密性;用协商的hash算法进行数据完整性保护,保证数据不被篡改

  • 3.http请求包结构,http返回码的分类,400和500的区别

    • 1.请求:请求行、头部、数据

    • 2.返回:状态行、头部、数据

    • 1.包结构:

    • 2.http返回码分类:1到5分别是,消息、成功、重定向、客户端错误、服务端错误

  • 4.Tcp

    • 1.fin-c = x , 表示现在需要关闭c到s了。ack-c = y,表示上一条s的消息已经接收完毕

    • 2.ack-s = x + 1,表示需要关闭的fin-c消息已经接收到了,同意关闭

    • 3.fin-s = y + 1,表示s已经准备好关闭了,就等c的最后一条命令

    • 4.ack-c = y + 1,表示c已经关闭,让s也关闭

    • 1.三次握手:防止了服务器端的一直等待而浪费资源,例如只是两次握手,如果s确认之后c就掉线了,那么s就会浪费资源

    • 1.syn-c = x,表示这消息是x序号

    • 2.ack-s = x + 1,表示syn-c这个消息接收成功。syn-s = y,表示这消息是y序号。

    • 3.ack-c = y + 1,表示syn-s这条消息接收成功

    • 1.可靠连接,三次握手,四次挥手

    • 2.四次挥手:TCP是全双工模式

    • 3.滑动窗口,停止等待、后退N、选择重传

    • 4.拥塞控制,慢启动、拥塞避免、加速递减、快重传快恢复

28.数据库性能优化:索引和事务,需要找本专门的书大概了解一下

29.APK打包流程和其内容

1.流程

  • 1.aapt生成R文件

    • 2.aidl生成java文件

    • 3.将全部java文件编译成class文件

    • 4.将全部class文件和第三方包合并成dex文件

    • 5.将资源、so文件、dex文件整合成apk

    • 6.apk签名

    • 7.apk字节对齐

  • 2.内容:so、dex、asset、资源文件

30.网络劫持的类型原理:可以百度一下了解一下具体概念

1.DNS劫持、欺骗、污染
2.http劫持:重定向、注入js,http注入、报文扩展

31.java类加载过程:

1.加载时机:创建实例、访问静态变量或方法、反射、加载子类之前
2.验证:验证文件格式、元数据、字节码、符号引用的正确性
3.加载:根据全类名获取文件字节流、将字节流转化为静态储存结构放入方法区、生成class对象
4.准备:在堆上为静态变量划分内存
5.解析:将常量池中的符号引用转换为直接引用
6.初始化:初始化静态变量
7.书籍推荐:深入理解java虚拟机,博客推荐:Java/Android阿里面试JVM部分理解

32.retrofit的了解

1.动态代理创建一个接口的代理类
2.通过反射解析每个接口的注解、入参构造http请求
3.获取到返回的http请求,使用Adapter解析成需要的返回值。

33.bundle的数据结构,如何存储

1.键值对储存
2.传递的数据可以是boolean、byte、int、long、float、double、string等基本类型或它们对应的数组,也可以是对象或对象数组。
3.当Bundle传递的是对象或对象数组时,必须实现Serializable 或Parcelable接口

34.listview内点击buttom并移动的事件流完整拦截过程:

1.点下按钮的时候:

  • 1.产生了一个down事件,activity→phoneWindow→ViewGroup→ListView→botton,中间如果有重写了拦截方法,则事件被该view拦截可能消耗。

  • 2.没拦截,事件到达了button,这个过程中建立了一条事件传递的view链表

  • 3.到button的dispatch方法→onTouch→view是否可用→Touch代理
    2.移动点击按钮的时候:

  • 1.产生move事件,listView中会对move事件做拦截

  • 2.此时listView会将该滑动事件消费掉

  • 3.后续的滑动事件都会被listView消费掉
    3.手指抬起来时候:前面建立了一个view链表,listView的父view在获取事件的时候,会直接取链表中的listView让其进行事件消耗。

35.service的意义:不需要界面,在后台执行的程序

36.android的IPC通信方式,线程(进程间)通信机制有哪些

1.ipc通信方式:binder、contentprovider、socket
2.操作系统进程通讯方式:共享内存、socket、管道

37.操作系统进程和线程的区别

1.简而言之,一个程序至少有一个进程,一个进程至少有一个线程.
2.线程的划分尺度小于进程,使得多线程程序的并发性高。
3.另外,进程在执行过程中拥有独立的内存单元,而多个线程共享内存,从而极大地提高了程序的运行效率。
4.多线程的意义在于一个应用程序中,有多个执行部分可以同时执行。有将多个线程看做多个独立的应用,来实现进程的调度和管理以及资源分配

38.HashMap的实现过程:Capacity就是buckets的数目,Load factor就是buckets填满程度的最大比例。如果对迭代性能要求很高的话不要把capacity设置过大,也不要把load factor设置过小。

1.简单来说HashMap就是一个会自动扩容的数组链表
2.put过程

  • 1.对key的hashCode()做hash,然后再计算index;

  • 2.如果没碰撞直接放到bucket里;

  • 3.如果碰撞了,以链表的形式存在buckets后;

  • 4.如果碰撞导致链表过长(大于等于TREEIFY_THRESHOLD),就把链表转换成红黑树;

  • 5.如果节点已经存在就替换old value(保证key的唯一性)

  • 6.如果bucket满了(超过load factor*current capacity),就要resize。
    3.resize:当put时,如果发现目前的bucket占用程度已经超过了Load Factor所希望的比例,那么就会发生resize。在resize的过程,简单的说就是把bucket扩充为2倍,之后重新计算index,把节点再放到新的bucket中
    4.get过程

  • 1.根据key的hash算出数组下表

  • 2.使用equals遍历链表进行比较

39.mvc、mvp、mvvm:

1.mvc:数据、View、Activity,View将操作反馈给Activity,Activitiy去获取数据,数据通过观察者模式刷新给View。循环依赖

  • 1.Activity重,很难单元测试

  • 2.View和Model耦合严重
    2.mvp:数据、View、Presenter,View将操作给Presenter,Presenter去获取数据,数据获取好了返回给Presenter,Presenter去刷新View。PV,PM双向依赖

  • 1.接口爆炸

  • 2.Presenter很重
    3.mvvm:数据、View、ViewModel,View将操作给ViewModel,ViewModel去获取数据,数据和界面绑定了,数据更新界面更新。

  • 1.viewModel的业务逻辑可以单独拿来测试

  • 2.一个view 对应一个 viewModel 业务逻辑可以分离,不会出现全能类

  • 3.数据和界面绑定了,不用写垃圾代码,但是复用起来不舒服

40.java的线程如何实现

1.Thread继承
2.Runnale
3.Future
4.线程池

41.ArrayList 如何删除重复的元素或者指定的元素;

1.删除重复:Set
2.删除指定:迭代器

42.如何设计在 UDP 上层保证 UDP 的可靠性传输;

1.简单来讲,要使用UDP来构建可靠的面向连接的数据传输,就要实现类似于TCP协议的超时重传,有序接受,应答确认,滑动窗口流量控制等机制,等于说要在传输层的上一层(或者直接在应用层)实现TCP协议的可靠数据传输机制。
2.比如使用UDP数据包+序列号,UDP数据包+时间戳等方法,在服务器端进行应答确认机制,这样就会保证不可靠的UDP协议进行可靠的数据传输。
3.基于udp的可靠传输协议有:RUDP、RTP、UDT

43.Java 中内部类为什么可以访问外部类

1.因为内部类创建的时候,需要外部类的对象,在内部类对象创建的时候会把外部类的引用传递进去

44.设计移动端的联系人存储与查询的功能,要求快速搜索联系人,可以用到哪些数据结构?数据库索引,平衡二叉树(B树、红黑树)

45.红黑树特点

1.root节点和叶子节点是黑色
2.红色节点后必须为黑色节点
3.从root到叶子每条路径的黑节点数量相同

46.linux异步和同步i/o:

1.同步:对于client,client一直等待,但是client不挂起:主线程调用
2.异步:对于client,client发起请求,service好了再回调client:其他线程调用,调用完成之后进行回调
3.阻塞:对于service,在准备io的时候会将service端挂起,直至准备完成然后唤醒service:bio
3.非阻塞:对于service,在准备io的时候不会将service端挂起,而是service一直去轮询判断io是否准备完成,准备完成了就进行操作:nio、linux的select、poll、epoll
4.多路复用io:非阻塞io的一种优化,java nio,用一个线程去轮询多个 io端口是否可用,如果一个可用就通知对应的io请求,这使用一个线程轮询可以大大增强性能。

  • 1.我可以采用 多线程+ 阻塞IO 达到类似的效果,但是由于在多线程 + 阻塞IO 中,每个socket对应一个线程,这样会造成很大的资源占用。

  • 2.而在多路复用IO中,轮询每个socket状态是内核在进行的,这个效率要比用户线程要高的多。
    5.异步io:aio,用户线程完全不感知io的进行,所有操作都交给内核,io完成之后内核通知用户线程。

  • 1.这种io才是异步的,2、3、4都是同步io,因为内核进行数据拷贝的过程都会让用户线程阻塞。

  • 2.异步IO是需要操作系统的底层支持,也就是内核支持,Java 7中,提供了Asynchronous IO

47.ConcurrentHashMap内部实现,HashTable的实现被废弃的原因:

1.HashTable容器在竞争激烈的并发环境下表现出效率低下的原因,是因为所有访问HashTable的线程都必须竞争同一把锁,那假如容器里有多把锁,每一把锁用于锁容器其中一部分数据,那么当多线程访问容器里不同数据段的数据时,线程间就不会存在锁竞争,从而可以有效的提高并发访问效率,这就是ConcurrentHashMap所使用的锁分段技术,首先将数据分成一段一段的存储,然后给每一段数据配一把锁,当一个线程占用锁访问其中一个段数据的时候,其他段的数据也能被其他线程访问。
2.ConcurrentHashMap是由Segment数组结构和HashEntry数组结构组成。Segment是一种可重入锁ReentrantLock,在ConcurrentHashMap里扮演锁的角色,HashEntry则用于存储键值对数据。一个ConcurrentHashMap里包含一个Segment数组,Segment的结构和HashMap类似,是一种数组和链表结构, 一个Segment里包含一个HashEntry数组,每个HashEntry是一个链表结构的元素,每个Segment守护者一个HashEntry数组里的元素,当对HashEntry数组的数据进行修改时,必须首先获得它对应的Segment锁。

48.HandlerThread是什么

1.MessageQueue + Looper + Handler

49.IntentService是什么

1.含有HandlerThread的Service,可以多次startService()来多次在子线程中进行 onHandlerIntent()的调用。

50.class和dex

1.dvm执行的是dex格式文件,jvm执行的是class文件,android程序编译完之后生产class文件。然后dex工具会把class文件处理成dex文件,然后把资源文件和.dex文件等打包成apk文件。
2.dvm是基于寄存器的虚拟机,而jvm执行是基于虚拟栈的虚拟机。寄存器存取速度比栈快的多,dvm可以根据硬件实现最大的优化,比较适合移动设备。
3.class文件存在很多的冗余信息,dex工具会去除冗余信息,并把所有的class文件整合到dex文件中。减少了I/O操作,提高了类的查找速度

51.内存泄漏

1.其他线程持有一个Listener,Listener操作activity。那么在线程么有完毕的时候,activity关闭了,原本是要被回收的但是,不能被回收。
2.例如Handler导致的内存泄漏,Handler就相当于Listener。
3.在activity关闭的时候注意停止线程,或者将Listener的注册取消
3.使用弱引用,这样即使Listener持有了activity,在GC的时候还是会被回收
4.工具:LeakCanary

52.过度绘制、卡顿优化:

1.过度绘制:

  • 1.移除Window默认的Background:getWidow.setBackgroundDrawable(null);

  • 2.移除XML布局文件中非必需的Background

  • 3.减少布局嵌套(扁平化的一个体现,减少View数的深度,也就减少了View树的遍历时间,渲染的时候,前后期的工作,总是按View树结点来)

  • 4.在引入布局文件里面,最外层可以用merge替代LinearLayout,RelativeLayout,这样把子UI元素直接衔接在include位置

  • 5.工具:HierarchyViewer 查看视图层级
    2.卡顿优化:16ms数据更新

53.apk瘦身:

1.classes.dex:通过代码混淆,删掉不必要的jar包和代码实现该文件的优化
2.资源文件:通过Lint工具扫描代码中没有使用到的静态资源
3.图片资源:使用tinypng和webP,下面详细介绍图片资源优化的方案,矢量图
4.SO文件将不用的去掉,目前主流app一般只放一个arm的so包

54.ANR的形成,各个组件上出现ARN的时间限制是多少

1.只要是主线程耗时的操作就会ARN 如io
2.broadcast超时时间为10秒 按键无响应的超时时间为5秒 前台service无响应的超时时间为20秒,后台service为200秒

55.Serializable和Parcelable 的区别

1.P 消耗内存小
2.网络传输用S 程序内使用P
3.S将数据持久化方便
4.S使用了反射 容易触发垃圾回收 比较慢

56.Sharedpreferences源码简述

1.储存于硬盘上的xml键值对,数据多了会有性能问题
2.ContextImpl记录着SharedPreferences的重要数据,文件路径和实例的键值对
3.在xml文件全部内加载到内存中之前,读取操作是阻塞的,在xml文件全部内加载到内存中之后,是直接读取内存中的数据
4.apply因为是异步的没有返回值, commit是同步的有返回值能知道修改是否提交成功
5.多并发的提交commit时,需等待正在处理的commit数据更新到磁盘文件后才会继续往下执行,从而降低效率; 而apply只是原子更新到内存,后调用apply函数会直接覆盖前面内存数据,从一定程度上提高很多效率。 3.edit()每次都是创建新的EditorImpl对象.
6.博客推荐:全面剖析SharedPreferences

57.操作系统如何管理内存的:

1.使用寄存器进行将进程地址和物理内存进行映射
2.虚拟内存进行内存映射到硬盘上增大内存
3.虚拟内存是进行内存分页管理
4.页表实现分页,就是 页+地址偏移。
5.如果程序的内存在硬盘上,那么就需要用页置换算法来将其调入内存中:先进先出、最近未使用最少等等
6.博客推荐:现代操作系统部分章节笔记

58.浏览器输入地址到返回结果发生了什么

1.DNS解析
2.TCP连接
3.发送HTTP请求
4.服务器处理请求并返回HTTP报文
5.浏览器解析渲染页面
6.连接结束

59.java泛型类型擦除发生在什么时候,通配符有什么需要注意的。

1.发生在编译的时候
2.PECS,extends善于提供精确的对象 A是B的子集,Super善于插入精确的对象 A是B的超集
3.博客推荐:Effective Java笔记(不含反序列化、并发、注解和枚举)android阿里面试java基础锦集

60.activity的生命周期

1.a启动b,后退键再到a的生命周期流程:a.create→a.start→a.resume→a.pause→b.create→b.start→b.resume→b界面绘制→a.stop→b.pause→b.stop→b.destroy→a.restart→a.start→a.resume
2.意外销毁会调用saveInstance,重新恢复的时候回调用restoreInstance。储存数据的时候使用了委托机制,从activity→window→viewGroup→view 会递归调用save来保持本view的数据,restore则是递归恢复本view数据。我们可以在里面做一些自己需要的数据操作。

61.面试常考的算法

1.快排、堆排序为首的各种排序算法
2.链表的各种操作:判断成环、判断相交、合并链表、倒数K个节点、寻找成环节点
3.二叉树、红黑树、B树定义以及时间复杂度计算方式
4.动态规划、贪心算法、简单的图论
5.推荐书籍:算法导论,将图论之前的例子写一遍

62.Launcher进程启动另外一个进程的过程:启动一个app

63.开源框架源码

1.Fresco

  • 1.mvc框架:

    • 1.Controller控制数据显示在Hierarchy中的Drawable的显隐

    • 2.ImagePipeline在Controller中负责进行数据获取,返回的数据是CloseableImage

    • 3.Drawee把除了初始化之外的操作全部交给Holder去做,Holder持有Controller和Hierarchy

  • 2.Drawable层次以及绘制:

    • 1.如果要绘制一次Drawable就调用invalidateSelf()来触发onDraw()

    • 2.Drawable分为:容器类(保存一些Drawable)、自我绘制类(进度条)、图形变换类(scale、rotate、矩阵变换)、动画类(内部不断刷新,进行webp和gif的帧绘制)

    • 3.ImagePipeline返回的CloseableImage是由一个个DrawableFactory解析成Drawable的

    • 4.webp和gif动画是由jni代码解析的,然后其他静态图片是根据不同的android平台使用BitmapFactory来解析的

  • 3.职责链模式:producer不做操作标n,表示只是提供一个consumer。获取图片—》解码图片缓存Producer—》后台线程Producer—》client图片处理producer(n)—》解码producer(n)—》旋转或剪裁producer(n)—》编码图片内存缓存producer—》读硬盘缓存producer—》写硬盘缓存producer(n)—》网络producer提供CloseableImage《—解码图片缓存consumer《—client图片处理consumer《—解码consumer《—旋转或剪裁consumer《—编码图片内存缓存consumer《—写硬盘缓存consumer《—图片数据

  • 4.内存缓存:

    • 1.一个CountingLruMap保存已经没有被引用的缓存条目,一个CountingLruMap保存所有的条目包括没有引用的条目。每当缓存策略改变和一定时间缓存配置的更新的时候,就会将 待销毁条目Map中的条目一个个移除,直到缓存大小符合配置。

    • 2.这里的引用计数是用Fresco组件实现的引用计数器。

    • 3.缓存有一个代理类,用来追踪缓存的存取。

    • 4.CountingLruMap是使用LinkedHashMap来储存数据的。

  • 5.硬盘缓存:

    • 1.DefaultDiskStorage使用Lru策略。

    • 2.为了不让所有的文件集中在一个文件中,创建很多命名不同的文件夹,然后使用hash算法把缓存文件分散

    • 3.DiskStorageCache封装了DefaultDiskStorage,不仅进行缓存存取追踪,并且其在内存里面维持着一个

      的键值对,因为文件修改频繁,所有只是定时刷新,因此如果在内存中找不到,还要去硬盘中找一次。
    • 4.删除硬盘的缓存只出现在硬盘数据大小超限的时候,此时同时也会删除缓存中的key,所以不会出现内存中有key,但是硬盘上没有的情况。

    • 5.在插入硬盘数据的时候,采用的是插入器的形式。返回一个Inserter,在Inserter.writeData()中传入一个CallBack(里面封装了客户端插入数据的逻辑和文件引用),让内部实现调用CallBack的逻辑来插入文件数据,前面写的文件后缀是.temp,只有调用commit()之后才会修改后缀,让文件对客户端可见。

    • 6.使用了java提供的FileTreeVisitor来遍历文件

  • 6.对象池:

    • 1.使用数组来存储一个桶,桶内部是一个Queue。数组下标是数据申请内存的byte大小,桶内部的Queue存的是内存块的。所以数组使用的是稀疏数组

    • 2.申请内存的方式有两种 1.java堆上开辟的内存 2.ashme 的本地内存中开辟的内存

  • 7.设计模式:Builder、职责链、观察者、代理、组合、享元、适配器、装饰者、策略、生产者消费者、提供者

  • 8.自定义计数引用:类似c++智能指针

    • 1.使用一个静态IdentityHashMap <储存需要被计数引用的对象,其被引用的次数>

    • 2.用SharedReference分装需要被计数引用的对象,提供一个销毁资源的销毁器,提供一个静态工厂方法来复制自己,复制一个引用计数加一。提供一个方法销毁自己,表示自己需要变成无人引用的对象了,此时引用计数减一。

    • 3.引用计数归零,销毁器将销毁资源,如bitmap的recycle或者是jni内存调用jni方法归还内存。

  • 9.博客推荐:Android Fresco源码文档翻译从零开始撸一个Fresco之硬盘缓存从零开始撸一个Fresco之gif和Webp动画从零开始撸一个Fresco之内存缓存从零开始撸一个Fresco之总结


2.oKhttp:

  • 1.同步和异步:

    • 1.异步使用了Dispatcher来将存储在 Deque 中的请求分派给线程池中各个线程执行。

    • 2.当任务执行完成后,无论是否有异常,finally代码段总会被执行,也就是会调用Dispatcher的finished函数,它将正在运行的任务Call从队列runningAsyncCalls中移除后,主动的把缓存队列向前走了一步。

  • 2.连接池:

    • 1.一个Connection封装了一个socket,ConnectionPool中储存s着所有的Connection,StreamAllocation是引用计数的一个单位

    • 2.当一个请求获取一个Connection的时候要传入一个StreamAllocation,Connection中存着一个弱引用的StreamAllocation列表,每当上层应用引用一次Connection,StreamAllocation就会加一个。反之如果上层应用不使用了,就会删除一个。

    • 3.ConnectionPool中会有一个后台任务定时清理StreamAllocation列表为空的Connection。5分钟时间,维持5个socket

  • 3.选择路线与建立连接

    • 1.连接池中已经存在连接,就从中取出(get)RealConnection,如果没有命中就进入下一步

    • 2.根据选择的路线(Route),调用Platform.get().connectSocket选择当前平台Runtime下最好的socket库进行握手

    • 3.将建立成功的RealConnection放入(put)连接池缓存

    • 4.如果存在TLS,就根据SSL版本与证书进行安全握手

    • 5.构造HttpStream并维护刚刚的socket连接,管道建立完成

    • 1.无代理,那么在本地使用DNS查找到ip,注意结果是数组,即一个域名有多个IP,这就是自动重连的来源

    • 2.有代理HTTP:设置socket的ip为代理地址的ip,设置socket的端口为代理地址的端口

    • 3.代理好处:HTTP代理会帮你在远程服务器进行DNS查询,可以减少DNS劫持。

    • 1.选择路线有两种方式:

    • 2.建立连接

  • 4.职责链模式:缓存、重试、建立连接等功能存在于拦截器中网络请求相关,主要是网络请求优化。网络请求的时候遇到的问题

  • 5.博客推荐:Android数据层架构的实现 上篇Android数据层架构的实现 下篇


3.okio

  • 1.简介;

    • 1.sink:自己—》别人

    • 2.source:别人—》自己

    • 3.BufferSink:有缓存区域的sink

    • 4.BufferSource:有缓存区域的source

    • 5.Buffer:实现了3、4的缓存区域,内部有Segment的双向链表,在在转移数据的时候,只需要将指针转移指向就行

  • 2.比java io的好处:

    • 1.减少内存申请和数据拷贝

    • 2.类少,功能齐全,开发效率高

  • 3.内部实现:

    • 1.Buffer的Segment双向链表,减少数据拷贝

    • 2.Segment的内部byte数组的共享,减少数据拷贝

    • 3.SegmentPool的共享和回收Segment

    • 4.sink和source中被实际操作的其实是Buffer,Buffer可以充当sink和source

    • 5.最终okio只是对java io的封装,所有操作都是基于java io 的。

转载自安卓巴士开发者门户