昨天的问题说到了关于 内存泄漏需要注意的点,在文章最后有说到 LeakCanary 检测内存泄漏。实际上,我相信绝大多数人也知道甚至使用过这个库。
这个系列通常来说如果发现了不错的资源,会选择直接截取部分拿过来,所以对于文章底部的参考链接一般都是非常不错的,可以直接去看哟~
LeakCanary 的基本工作流程是怎样的?
LeakCanary 的使用方式非常简单,只需要在 build.gradle 里面直接写上依赖,并且在 Application 类里面做注册就可以了。
当然,需要在 Application 里面注册这样的操作仅在大多数人接触的 1.x 版本,实际上 LeakCanary 现在已经升级到了 2.x 版本,代码侵入性更低,而且纯 Kotlin 写法。从 Google 各种 Demo 主推 Kotlin 以及各种主流库都在使用 Kotlin 编写来看可见 Kotlin 确实在 Android 开发中愈发重要,没使用的小伙伴必须得去学习一波了,目前我也是纯 Kotlin 做开发的。
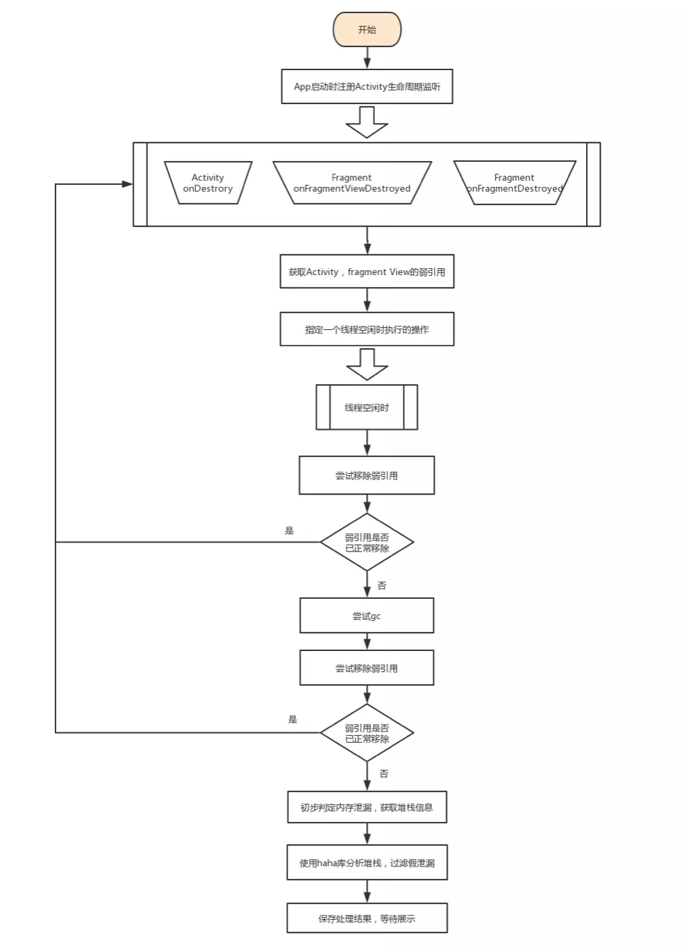
对于工作原理我相信大家应该也是或多或少有一定了解,这里刚好有一张非常不错的流程图就直接借用过来了,另外他从源码角度理解 LeakCanary 的这篇文章也写的非常不错,感兴趣的点击文章底部的链接直达。

初次使用 LeakCanary 为什么没有 Icon 入口
我们常常在使用 LeakCanary 的时候会发现这样一个问题:最开始并没有出现 LeakCanary 的 Launcher icon,但当出现了内存泄漏警告的时候系统桌面就多了这么一个图标,一般情况下都是会非常好奇的。
从 1.x 的源码中就可以看出端倪。在 leakcanary-android 的 manifast 中,我们可以看到相关配置:
<!--leakcanary-sample/src/main/AndroidManifest.xml-->
<service
android:name=".internal.HeapAnalyzerService"
android:process=":leakcanary"
android:enabled="false"
/>
<service
android:name=".DisplayLeakService"
android:process=":leakcanary"
android:enabled="false"
/>
<activity
android:theme="@style/leak_canary_LeakCanary.Base"
android:name=".internal.DisplayLeakActivity"
android:process=":leakcanary"
android:enabled="false"
android:label="@string/leak_canary_display_activity_label"
android:icon="@mipmap/leak_canary_icon"
android:taskAffinity="com.squareup.leakcanary.${applicationId}"
>
<intent-filter>
<action android:name="android.intent.action.MAIN"/>
<category android:name="android.intent.category.LAUNCHER"/>
</intent-filter>
</activity>
我们可以看到 DisplayLeakActivity 被设置为了 Launcher,并设置上了对应的图标,所以我们使用 LeakCanary 会在系统桌面上生成 Icon 入口。但是 DisplayLeakActivity 的 enable 属性默认是 false,所以在桌面上是不会显示入口的。而在发生内存泄漏的时候,LeakCanary 会主动将 enable 属性置为 true。
LeakCanary 2 都做了些什么
最近 LeakCanary 升级到了 2.x 版本,这是一次完全的重构,去除了 1.x release 环境下引用的空包 leakcanary-android-no-op。并且 Kotlin 语言覆盖高达 99.8%,也再也不需要在 Application 里面做类似下面的代码。
//com.example.leakcanary.ExampleApplication
@Override
public void onCreate() {
super.onCreate();
if (LeakCanary.isInAnalyzerProcess(this)) {
// This process is dedicated to LeakCanary for heap analysis.
// You should not init your app in this process.
return;
}
LeakCanary.install(this);
}
只需要在依赖里面添加这样的代码就可以了。
dependencies {
debugImplementation 'com.squareup.leakcanary:leakcanary-android:2.0-alpha-2'
}
初次看到这样的操作,会觉得非常神奇,仔细阅读源码才回发现它竟然使用了一个骚操作:ContentProvider。
在 leakcanary-leaksentry 模块的 AndroidManifest.xml文件中可以看到:
<?xml version="1.0" encoding="utf-8"?>
<manifest
xmlns:android="http://schemas.android.com/apk/res/android"
package="com.squareup.leakcanary.leaksentry"
>
<application>
<provider
android:name="leakcanary.internal.LeakSentryInstaller"
android:authorities="${applicationId}.leak-sentry-installer"
android:exported="false"/>
</application>
</manifest>
再经过查看 LeakSentryInstaller 可以看到:
package leakcanary.internal
import android.app.Application
import android.content.ContentProvider
import android.content.ContentValues
import android.database.Cursor
import android.net.Uri
import leakcanary.CanaryLog
/**
* Content providers are loaded before the application class is created. [LeakSentryInstaller] is
* used to install [leaksentry.LeakSentry] on application start.
*/
internal class LeakSentryInstaller : ContentProvider() {
override fun onCreate(): Boolean {
CanaryLog.logger = DefaultCanaryLog()
val application = context!!.applicationContext as Application
InternalLeakSentry.install(application)
return true
}
override fun query(
uri: Uri,
strings: Array<String>?,
s: String?,
strings1: Array<String>?,
s1: String?
): Cursor? {
return null
}
override fun getType(uri: Uri): String? {
return null
}
override fun insert(
uri: Uri,
contentValues: ContentValues?
): Uri? {
return null
}
override fun delete(
uri: Uri,
s: String?,
strings: Array<String>?
): Int {
return 0
}
override fun update(
uri: Uri,
contentValues: ContentValues?,
s: String?,
strings: Array<String>?
): Int {
return 0
}
}
确实是真的骚,我们都知道 ContentProvider 的 onCreate() 的调用时机介于 Application 的 attachBaseContext() 和 onCreate() 之间,LeakCanary 这么做,把 init 的逻辑放到库内部,让调用方完全不需要在 Application 里去进行初始化了,十分方便。这样下来既可以避免开发者忘记初始化导致一些错误,也可以让我们庞大的 Application 代码更加简洁。