☝点击上方蓝字,关注我们!

RxJava2是基于观察者模式的,针对事件流链式操作的响应式编程,在Android开发中已经进行了广泛的应用。本文通过对RxJava2基础流程、线程调度、背压策略的源码解析,对RxJava2在Android中的用法进行归纳和总结。目的帮助大家了解RxJava2的实现机制,和在不同的业务场景选择合适的用法。
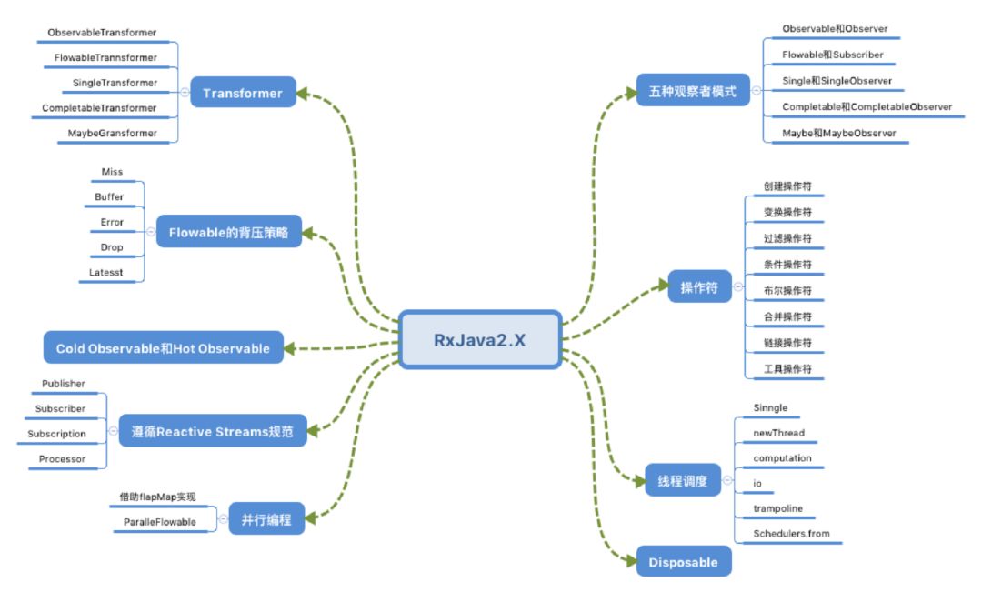
1、RxJava2的思维导图

2、五种观察者模式
|
被观察者 |
观察者 |
描述 |
应用场景 |
|
Observable |
Observer |
能够发射0或n个数据,并以成功或错误事件终止。 |
常规 |
|
Flowable |
Subscriber |
能发射0或n个数据,并以成功或错误事件终止。支持背压,可以控制数据源发射的速度。 |
下载/上传或其他需要回调进度的情况,数据库操作,rxbus等 |
|
Single |
SingleObserver |
只发射单个数据或错误事件。没有onComplete |
上游必须发射数据给下游处理,否则任务失败 |
|
Completable |
CompletableObserver |
从来不发射数据,只处理onComplete和onError事件。可以看成是Rx的Runnable。 |
耗时操作,只处理完成或任务失败的情况,不在意上游处理后的返回数据。 |
|
Maybe |
MaybeObserver |
能够发射0或1个数据,要么成功onSuccess,要么失败onError,要么onComplete。 |
http网络请求。 |
3、Transformer和compose()
消除重复代码
Transformer能够将一个Observable/Flowable/Single/Completable/Maybe对象转换成另一个Observable/Flowable/Single/Completable/Maybe对象。通常可配合compose()操作符使用。非常适合用于封装常用的操作符组合。
先看如下代码:
1Observable.from(someSource) 2 .map(new Func1<Data, Data>() { 3 @Override public Data call(Data data) { 4 return manipulate(data); 5 } 6 }).subscribeOn(Schedulers.io()) 7 .observeOn(AndroidSchedulers.mainThread()) 8 .subscribe(new Action1<Data>() { 9 @Override public void call(Data data) {10 doSomething(data);11 }12 });
我们通常都希望在工作线程中处理数据,然后在主线程中处理结果,会经常使用subscribeOn()和observeOn()进行线程切换。所以我们可以对此进行封装,例如:
1<T> Observable<T> applySchedulers(Observable<T> observable) {2 return observable.subscribeOn(Schedulers.io())3 .observeOn(AndroidSchedulers.mainThread());4}
1applySchedulers(Observable.from(someSource).map(new Func1<Data, Data>() { 2 @Override public Data call(Data data) { 3 return manipulate(data); 4 } 5}) 6 ).subscribe(new Action1<Data>() { 7 @Override public void call(Data data) { 8 doSomething(data); 9 }10});
但是这段代码看起来不美观,并且不符合链式结构。如果在一个数据流中反复使用,代码看起来会非常丑。而Transformer和compose()的结合,能帮助我们优雅的解决这个问题。
我们先通过Transformer对Observable的线程调度进行封装:
1<T> ObservableTransformer<T, T> applySchedulers() {2 return new ObservableTransformer<T, T>() {3 @Override4 public ObservableSource<T> apply(Observable<T> upstream) {5 return upstream.subscribeOn(Schedulers.io())6 .observeOn(AndroidSchedulers.mainThread());7 }8 };9}
然后通过compose()操作符进行连接:
1Observable.from(someSource) 2 .map(new Func1<Data, Data>() { 3 @Override public Data call(Data data) { 4 return manipulate(data); 5 } 6 }) 7 .compose(this.<YourType>applySchedulers()) 8 .subscribe(new Action1<Data>() { 9 @Override public void call(Data data) {10 doSomething(data);11 }12 });
3.1 compose()与flatMap():
相同:
返回值都是Observable
不同:
(1) 只能通过 compose() 来从数据流中获取源 Observable 。所以对于影响整个事件流的操作函数(例如 subscribeOn() 和 observeOn())需要使用 compose()。如果你把 subscribeOn()/observeOn() 在 flatMap 内使用,则只会对在 flatMap 里面创建的 Observable 有用而不是整个数据流;
(2) 一旦创建了事件流,compose() 就立刻开始执行了。而flatMap() 只有当每次 onNext() 调用的时候才开始执行。也就是说,flatMap() 转换的是每个单独的数据而 compose() 是作用在整个数据流上的;
(3) 由于每次调用 Observable 的 onNext() 函数 flatMap() 都会创建一个新的 Observable,所以 flatMap() 的效率并不是很好。
4、Hot Observable和Cold Observable
在RxJava中,Observable有Hot和Cold之分。这是Observable的基本概念,但是由于客户端对此的应用场景有限(绝大多数时候用的是cold),所以放到最后来说明。
Hot Observable:无论有没有Observer进行订阅,事件始终都会发生。有多个Observer订阅时,Hot Observable与Observer的关系是一对多的关系。
Cold Observable:只有Observer订阅了,才开始发射数据。Cold Observable与Observer是一对一的关系。有多个Observer时,它们各自的事件是独立的。
我们常见的工厂方法,如just, create, range, fromXXX等创建的Observable都是cold的。
Cold Observable转换为Hot Observable有两类方式:
1.publish/replay: 线程安全;
2.Subject/Processor: 线程不安全。
4.1 publish/replay:
publish和replay将原先的Observable转换为ConnectableObservable。两者的不同是,Observer订阅之后,replay会先收到Observable之前发送的N个数据。
工作流程如下:
个人理解,refCount()后的Observable,介于cold和hot之间。属于广播式的observable,但是需要被订阅才可被激活,在最后一个Observer解绑后停止。

4.2 Subject/Processor:
Subject与Processor作用相同。不同点在于,Processor继承Flowable,支持背压。
Subject既是Observable,又是Observer (继承Observable,实现Observer接口)。作为Observer,可以订阅Cold Observable,是对方开始发送时间。同时,又作为Observable转发或发送新的事件。让Cold Observable转换为Hot Observable。
狐友技术团队其他精彩文章
Swift之Codable实战技巧
不了解GIF的加载原理?看我就够了!
安卓系统权限,你真的了解吗?
加入搜狐技术作者天团
千元稿费等你来!
戳这里!☛
