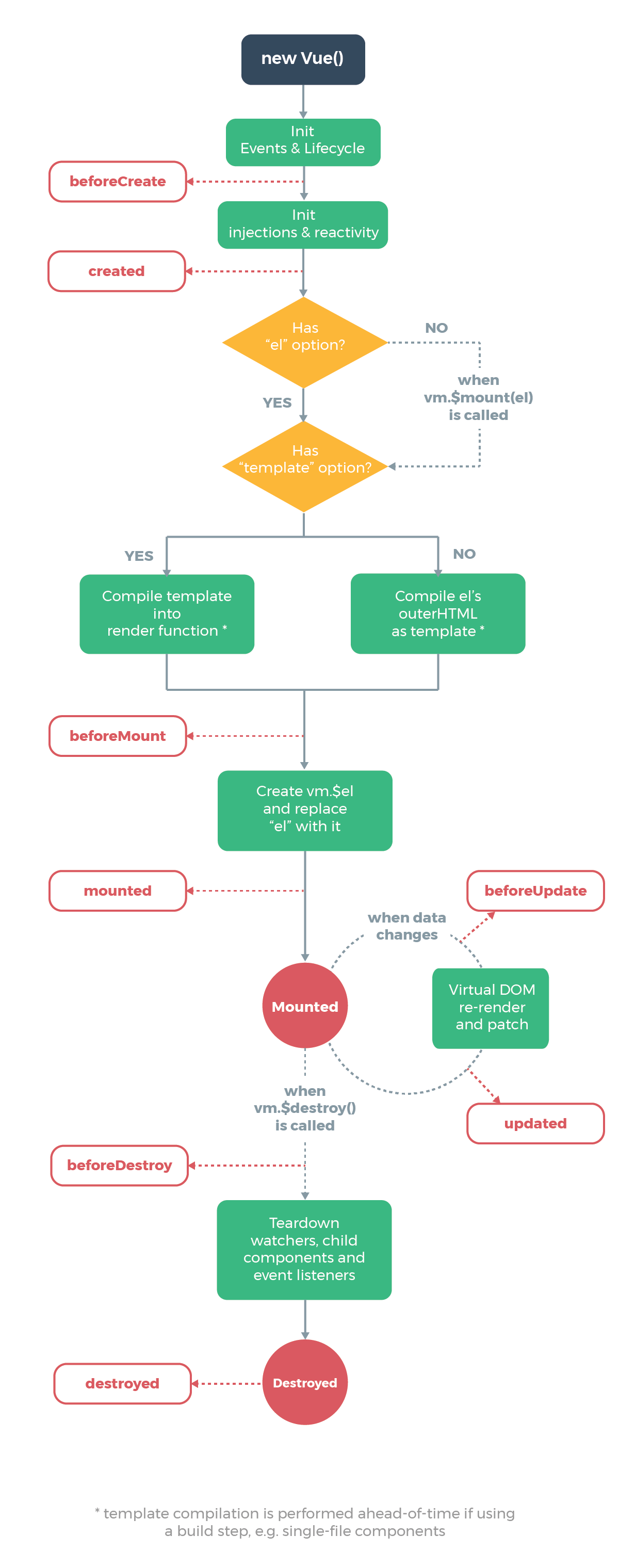
vue生命周期原理,钩子函数
create和mounted 的区别
在created()钩子函数执行的时候DOM 其实并未进行任何渲染,而此时进行DOM操作无异于徒劳,所以此处一定要将DOM操作的js代码放进Vue.nextTick()的回调函数中。与之对应的就是mounted()钩子函数,因为该钩子函数执行时所有的DOM挂载和渲染都已完成,此时在该钩子函数中进行任何DOM操作都不会有问题 。
参考


MVVM框架的设计理念
为什么选择vue
为什么使用vue,首先要看和其他框架React/Angular的对比
React
React 的特别是使用 JSX,有些人喜欢用,有些人不喜欢?看它的语法就知道
- 一个render函数,里面又放html代码,又放 JS 代码。逻辑不能使用 if-else,只能使用一堆三元运算符。 css也可以当成对象属性放进去,揉在一块,虽然最后他们会编译成纯JS,反正我个人是比较喜欢 JS/CSS/HTML 分开写。
- 过渡的工具依赖
ReactDOM.render(
<div>
<h1>{1+1}</h1>
</div>
,
document.getElementById('example')
);
var myStyle = {
fontSize: 100,
color: '#FF0000'
};
ReactDOM.render(
<h1 style = {myStyle}>菜鸟教程</h1>,
document.getElementById('example')
);
ReactDOM.render(
<div>
<h1>{i == 1 ? 'True!' : 'False'}</h1>
</div>
,
document.getElementById('example')
);
Vue
特点
- 从React那里借鉴了组件化、prop、单向数据流、性能、虚拟渲染,并意识到状态管理的重要性。
- 从Angular那里借鉴了模板,并赋予了更好的语法,以及双向数据绑定(在单个组件里)。
- 它不强制使用某种编译器,所以你完全可以在遗留代码里使用Vue,并对之前乱糟糟的jQuery代码进行改造。
不足
- 模板的运行时错误描述不够直观
- 年轻,社区生态不够完善
为什么使用框架
参考
- www.zcfy.cc/article/the…
- medium.com/dailyjs/the…
- 现代 js 框架解决的主要问题是保持 UI 与状态同步。
- 使用原生 JavaScript 编写复杂、高效而又易于维护的 UI 界面几乎是不可能的。
- Web components 并未提供解决同步问题的方案。
- 使用现有的虚拟 DOM 库去搭建自己的框架并不困难。但并不建议这么做!
双向绑定原理,diff算法内部实现
双向绑定原理:依赖收集、发布订阅
vue事件机制
从template转换成真实DOM的实现机制
nextTick原理
官方用法:在下次 DOM 更新循环结束之后执行延迟回调。在修改数据之后立即使用这个方法,获取更新后的 DOM。
原理:类似Event-loop 的异步队列,DOM更新是异步的。立即操作data数据DOM不会立即更新,而是等同步任务执行完之后,从异步任务队列中取出异步任务,放到执行栈中执行。
Vue 在内部对异步队列尝试使用原生的 Promise.then、MutationObserver 和 setImmediate,如果执行环境不支持,则会采用 setTimeout(fn, 0) 代替。