Lifecycle of Android Architecture Components

555 阅读8分钟

Android官方提供了一系列架构组件,其名曰 jetpack。本文从源码的角度深入理解 Lifecycle 组件的原理。

一、使用介绍

Lifecycle 组件是官方架构组件的基石,很多组件也是依赖它来实现的。它能感知Activity/Fragment(或你的自定义组件)的生命周期并且将生命周期状态通知给其他对象

很多开发者一定有这样的经历,一个Activity/Fragment的各个生命周期方法内处理大量的业务逻辑代码,有了 Lifecycle 我们就可以将任意的业务逻辑拆分,单独写到一个类中。

以下是使用示例:

class MainActivity extends AppCompatActivity{

    @Override
    protected void onCreate(@Nullable Bundle savedInstanceState) {
        super.onCreate(savedInstanceState);
        setContentView(R.layout.activity_main);
        getLifecycle().addObserver(new LearnLifecycleObserver());
    }
}

/**
 * 学习LifecycleObserver
 * @author sunxianglei
 * @date 2019/05/30
 */
public class LearnLifecycleObserver implements LifecycleObserver {
    private static final String TAG = "LearnLifecycleObserver";
    @OnLifecycleEvent(Lifecycle.Event.ON_CREATE)
    public void discoverLifecycle(){
        Log.d(TAG, "I discover lifecycle component, it looks well");
    }
    @OnLifecycleEvent(Lifecycle.Event.ON_START)
    public void startLearn(){
        Log.d(TAG, "I start to learn lifecycle, I see see if it's really well");
    }
    @OnLifecycleEvent(Lifecycle.Event.ON_STOP)
    public void stopLearn(){
        Log.d(TAG, "what a fu*k! it's too difficult, I give up");
    }
}

Lifecycle 的使用还是很简单的,但是如果不知道其实现原理,你就无法灵活的排查问题、理解其他的组件,所以我们需要看源码。

二、源码分析

提出问题

大佬说过,看源码一定要带着问题去看,只要将问题原理搞清楚了就可以出来了,不要沉迷于源码细节,很容易迷失自己。根据上面的示例,自定义类实现了 LifecycleObserver 接口,然后将其对象添加到Lifecycle 中。我对此提出两个疑问:

  • Lifecycle是什么,添加 LifecycleObserver 的流程是怎样的?
  • Activity/Fragment生命周期状态貌似看起来是通过注解通知到对应的方法,那这个分发过程是怎样的呢?

接下来就带着问题去看源码了。

Tips: debug 看调用堆栈是个很不错的手段。

1. Lifecycle及添加LifecycleObserver的流程

第一步肯定是跟getLifecycle()方法,这个方法是 LifecycleOwner 的一个接口方法(通过实现 LifecycleOwner 接口可以制作一个自定义管理生命周期分发的组件,这个本文不讨论)。然后你会发现 Android 系统源码在 SupportActivity 类实现了这个接口,在 SupportActivity类中有个 mLifecycleRegistry对象,然后发现LifecycleRegistry继承了Lifecycle抽象类,直接贴出代码:

public abstract class Lifecycle {
	public abstract void addObserver(@NonNull LifecycleObserver observer);
	public abstract void removeObserver(@NonNull LifecycleObserver observer);
	public abstract State getCurrentState();
	
    public enum Event {
        ON_CREATE,
        ON_START,
        ON_RESUME,
        ON_PAUSE,
        ON_STOP,
        ON_DESTROY,
        ON_ANY
    }
	public enum State {
        DESTROYED,
        INITIALIZED,
        CREATED,
        STARTED,
        RESUMED
    }
}

每个方法和变量其实都有详细的注释,看下注释基本能明白他们的作用。贴一下官方的生命周期状态和事件图:

lifecycle-states

**State 是节点, Event 是连接每个节点的线。**Event 的状态完全可以按 Activity 的生命周期来理解,都是一一对应的,State 看起来是缺失了 PAUSED、STOPED,其实它的 PAUSED 就是 STARTED,STOPED 是 CREATED。总的来说,Event 就是改变生命周期的事件,State 是目前 Activity/Fragment 所处生命周期的状态。

LifecycleRegistry作为Lifecycle 的唯一实现类,是相当关键的一个类,先看下它是如何添加自定义LifecycleObserver的。

public void addObserver(LifecycleObserver observer){
	State initialState = mState == DESTROYED ? DESTROYED : INITIALIZED;
	ObserverWithState statefulObserver = new ObserverWithState(observer, initialState);
	ObserverWithState previous = mObserverMap.putIfAbsent(observer, statefulObserver);
	......
}

这段代码创建了 ObserverWithState 对象,并将 LifecycleObserverObserverWithState 对象通过构造方法传进去,然后以键值对的形式将LifecycleObserver作为key, ObserverWithState作为value进行存储。接着看下 ObserverWithState 构造方法内做了什么事:

static class ObserverWithState {
    State mState;
    GenericLifecycleObserver mLifecycleObserver;
    ObserverWithState(LifecycleObserver observer, State initialState) {
        mLifecycleObserver = Lifecycling.getCallback(observer);
        mState = initialState;
    }
}

再跟进 getCallBack 方法内会发现最后返回对象是new ReflectiveGenericLifecycleObserverReflectiveGenericLifecycleObserver 实现了 GenericLifecycleObserver 接口,它的构造方法内保存了我们自定义的LifecycleObserver,并且解析生成一个 CallbackInfo 对象,我们可以把这个类理解成自定义LifecycleObserver的包装类。

class ReflectiveGenericLifecycleObserver implements GenericLifecycleObserver {
    private final Object mWrapped;
    private final CallbackInfo mInfo;
    ReflectiveGenericLifecycleObserver(Object wrapped) {
        mWrapped = wrapped;
        mInfo = ClassesInfoCache.sInstance.getInfo(mWrapped.getClass());
    }
}

暂时就先跟到这里吧,因为我们的目的就是了解 Lifecycle 抽象类是个什么东西,是如何添加自定义Observer的,根据上面的源码阅读就能回答了。

Lifecycle 管理着组件(Activity/Fragment)的生命周期事件和状态,LifecycleRegistry 是其唯一实现类,真正的添加操作发生在addObserver() 方法内,主要是构造出ObserverWithState 对象,其内部包装 ReflectiveGenericLifecycleObserver 对象,而 ReflectiveGenericLifecycleObserver 包装自定义Observer对象,然后将ObserverWithState对象放到集合中,之后会使用到。

2. 生命周期事件分发

既然是生命周期事件分发,那肯定得看生命周期方法吧,先看下SupportActivity.OnCreate方法发现它创建了一个 ReportFragment,这是个空白的Fragment,主要用来分发生命周期的,果不其然,ReportFragment 内部的生命周期方法都分发了Event:

// ReportFragment
// 不同的生命周期方法会调用此方法,传进不同的Event
private void dispatch(Lifecycle.Event event) {
    if (activity instanceof LifecycleOwner) {
        Lifecycle lifecycle = ((LifecycleOwner) activity).getLifecycle();
        if (lifecycle instanceof LifecycleRegistry) {
            ((LifecycleRegistry) lifecycle).handleLifecycleEvent(event);
        }
    }
}
// LifecycleRegistry
public void handleLifecycleEvent(@NonNull Lifecycle.Event event) {
    State next = getStateAfter(event);
    moveToState(next);
}
//该方法将Event转成State,正好对应之前Event和State那张关系图
static State getStateAfter(Event event) {
    switch (event) {
        case ON_CREATE:
        case ON_STOP:
            return CREATED;
        case ON_START:
        case ON_PAUSE:
            return STARTED;
        case ON_RESUME:
            return RESUMED;
        case ON_DESTROY:
            return DESTROYED;
        case ON_ANY:
            break;
    }
}

moveToState 方法内会调用到 sync() 方法:

private void sync() {
    ......
    while (!isSynced()) {
        mNewEventOccurred = false;
        // 生命周期状态后退逻辑
        if (mState.compareTo(mObserverMap.eldest().getValue().mState) < 0) {
            backwardPass(lifecycleOwner);
        }
        Entry<LifecycleObserver, ObserverWithState> newest = mObserverMap.newest();
        // 生命周期状态前进逻辑
        if (!mNewEventOccurred && newest != null
                && mState.compareTo(newest.getValue().mState) > 0) {
            forwardPass(lifecycleOwner);
        }
    }
    mNewEventOccurred = false;
}

根据 State 的状态会有前进、后退两种逻辑,前进就是生命周期状态和事件图中从左往右的线路,后退就是生命周期状态和事件图从右往左的线路,看下比较难理解的后退逻辑:

private void backwardPass(LifecycleOwner lifecycleOwner) {
    Iterator<Entry<LifecycleObserver, ObserverWithState>> descendingIterator =
            mObserverMap.descendingIterator();
    // 第一层循环:遍历所有的自定义LifeObserver
    while (descendingIterator.hasNext() && !mNewEventOccurred) {
        Entry<LifecycleObserver, ObserverWithState> entry = descendingIterator.next();
        ObserverWithState observer = entry.getValue();
        // 第二层循环:根据当前Activity/Fragment的生命周期状态
        // 对比自定义LifecycleObserver所处的状态,然后按状态顺序一层层的更新状态
        while ((observer.mState.compareTo(mState) > 0 && !mNewEventOccurred
                && mObserverMap.contains(entry.getKey()))) {
            Event event = downEvent(observer.mState);
            pushParentState(getStateAfter(event));
            // 调用 ObserverWithState.dispatchEvent
            observer.dispatchEvent(lifecycleOwner, event);
            popParentState();
        }
    }
}

// 此方法是将State按后退逻辑转换成对应的Event
private static Event downEvent(State state) {
    switch (state) {
        case INITIALIZED:
            throw new IllegalArgumentException();
        case CREATED:
            return ON_DESTROY;
        case STARTED:
            return ON_STOP;
        case RESUMED:
            return ON_PAUSE;
        case DESTROYED:
            throw new IllegalArgumentException();
    }
}

接下来走到ObserverWithState.dispatchEvent方法,之前说到过 ObserverWithStateReflectiveGenericLifecycleObserver 的包装类。

void dispatchEvent(LifecycleOwner owner, Event event) {
    State newState = getStateAfter(event);
    mState = min(mState, newState);
    // 调用 ReflectiveGenericLifecycleObserver.OnStateChanged 方法
    mLifecycleObserver.onStateChanged(owner, event);
    mState = newState;
}

之前还说到过 ReflectiveGenericLifecycleObserver 是自定义LifecycleObserver的包装类,感觉这里即将要分发到LifecycleObserver里去了啊!

public void onStateChanged(LifecycleOwner source, Event event) {
    mInfo.invokeCallbacks(source, event, mWrapped);
}

其实调用CallbackInfo.invokeCallBacks基本就要结束了,不过我们还不知道 CallbackInfo 是怎么来的, 这也是上节遗留的一个疑点,即在 ReflectiveGenericLifecycleObserver 构造方法内调用了这么一句mInfo = ClassesInfoCache.sInstance.getInfo(mWrapped.getClass()); 进去看看 CallbackInfo 是怎么创建的:

private CallbackInfo createInfo(Class klass, @Nullable Method[] declaredMethods) {
    // MethodReference 和 Lifecycle.Event HashMap集合, 
    // 每个自定义LifecycleObserver的method对应一个Event,可以有多个method用同样的Event
	Map<MethodReference, Lifecycle.Event> handlerToEvent = new HashMap<>();
    Method[] methods = declaredMethods != null ? declaredMethods : getDeclaredMethods(klass);
    for (Method method : methods) {
    	// 解析注解
        OnLifecycleEvent annotation = method.getAnnotation(OnLifecycleEvent.class);
        if (annotation == null) {
            continue;
        }
        Lifecycle.Event event = annotation.value();
        MethodReference methodReference = new MethodReference(callType, method);
        // 	handlerToEvent集合添加对应的method和Event键值对
        verifyAndPutHandler(handlerToEvent, methodReference, event, klass);
    }
    // CallbackInfo构造方法内进一步针对一种Event对应多个Method的情况,整理成一个HashMap
    CallbackInfo info = new CallbackInfo(handlerToEvent);
    return info;
}

上述代码省略了一些不重要的代码,MethodReference对象其实完全可以看做是 Method,前者是后者的包装类。然后我们回到 ReflectiveGenericLifecycleObserver.onStateChanged 方法中,里面调用了CallbackInfo.invokeCallbacks()

void invokeCallbacks(LifecycleOwner source, Lifecycle.Event event, Object target) {
	// 根据Event拿到一组注解了此Event的方法,然后遍历调用。
    invokeMethodsForEvent(mEventToHandlers.get(event), source, event, target);
    invokeMethodsForEvent(mEventToHandlers.get(Lifecycle.Event.ON_ANY), source, event,
            target);
}
private static void invokeMethodsForEvent(List<MethodReference> handlers,
        LifecycleOwner source, Lifecycle.Event event, Object mWrapped) {
    if (handlers != null) {
        for (int i = handlers.size() - 1; i >= 0; i--) {
            handlers.get(i).invokeCallback(source, event, mWrapped);
        }
    }
}
// MethodReference.invokeCallback 方法进去就是真正调用 Method.invoke 方法的地方
void invokeCallback(LifecycleOwner source, Lifecycle.Event event, Object target) {
        switch (mCallType) {
            case CALL_TYPE_NO_ARG:
            	// 没有参数的方法会调到这里
                mMethod.invoke(target);
                break;
            case CALL_TYPE_PROVIDER:
                mMethod.invoke(target, source);
                break;
            case CALL_TYPE_PROVIDER_WITH_EVENT:
                mMethod.invoke(target, source, event);
                break;
        }
}

到此为止,一次生命周期事件分发就结束了。

每次 ReportFragment 生命周期状态的变化会分发Lifecycle.Event,接着调到 LifycycleRegistry 根据目前生命周期状态和之前状态对比来决定是前进还是后退,然后会经过 ObserverWithState->ReflectiveGenericLifecycleObserver -> CallbackInfo -> MethodReference,最终通过反射真正调用到自定义LifecycleObserver添加了注解的方法。

三、总结

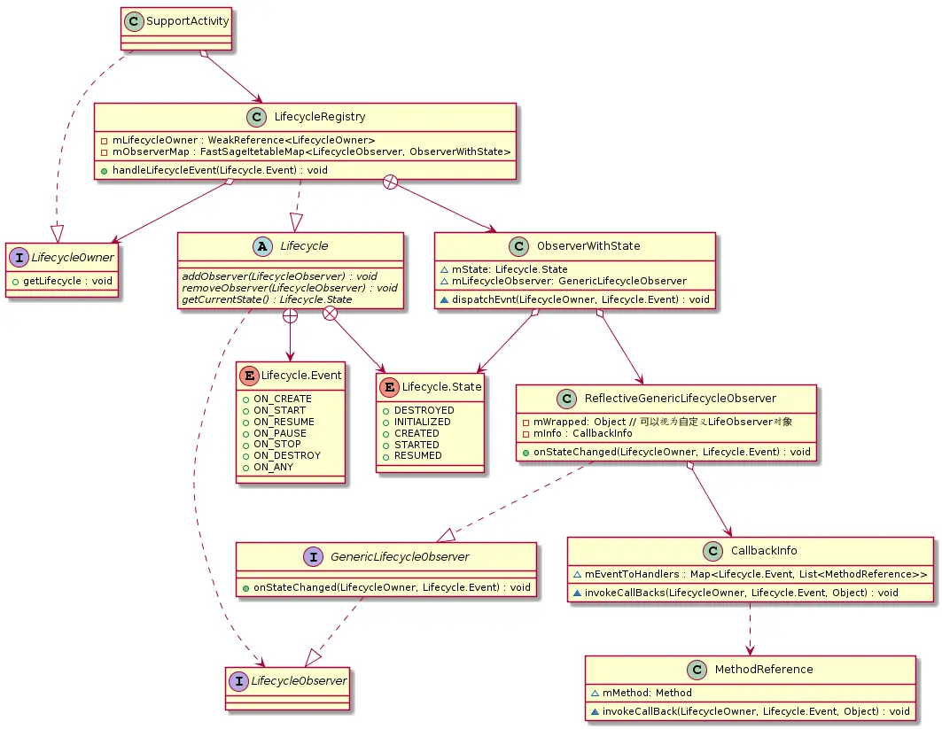
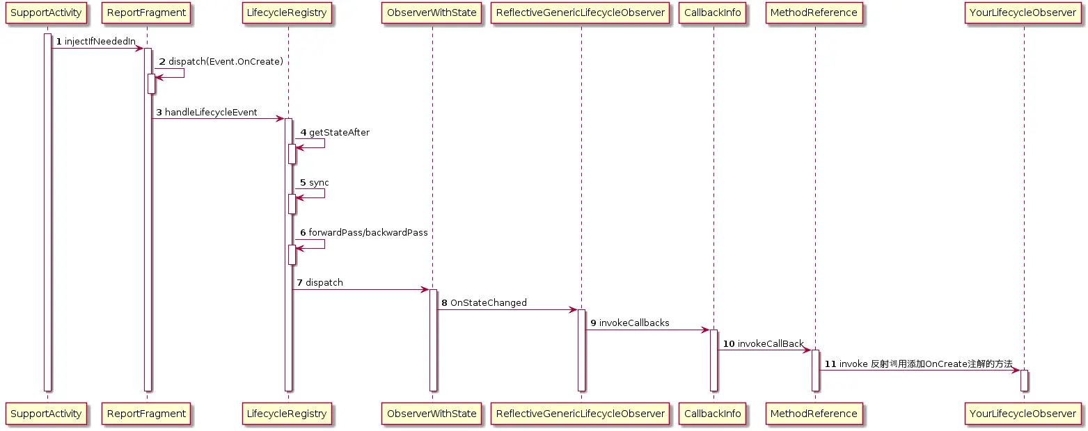
大佬说过,看源码一定要画类图和时序图,配合源码食用会更加美味。

类图

lifecycle_class

时序图

lifecycle_timeline

根据以上两张图做一个总结:

  • SupportActivity实现了LifecycyleOwner,并通过getLifecycle()方法获得Lifecycle唯一实现类LifecycleRegistry的实例,这时我们就可以通过addObserver方法添加我们想要感知生命周期的自定义对象了。而且我们也可以按照这种模式,自己写一个实现了LifecycleOwner接口的组件。
  • 添加自定义LifecycleObserver对象后,这个对象就会被ReflectiveGenericLifecycleObserver包装,同时会通过解析方法注解生成一个CallbackInfo用作后期的Event分发,ReflectiveGenericLifecycleObserver又会被ObserverWithState包装,ObserverWithState加入一个集合后就代表生命周期状态改变时会通知到所有的LifecycleObserver
  • SupportActivity.OnCreate方法中会创建一个空白ReportFragment,当它的生命周期State改变时会结合之前的State做对比决定是前进还是后退State,然后会依次调用 ObserverWithState -> ReflectiveGenericLifecycleObserver.onStateChanged -> CallbackInfo.invokeCallbacks -> MethodReference.invokeCallback,最后会调到LifecycleObserver注解了Lifecycle.Event的方法中。

参考资料

Lifecycle官方文档

深入理解架构组件的基石:Lifecycle