getDerivedStateFromProps

19,368 阅读4分钟

新的生命周期过程

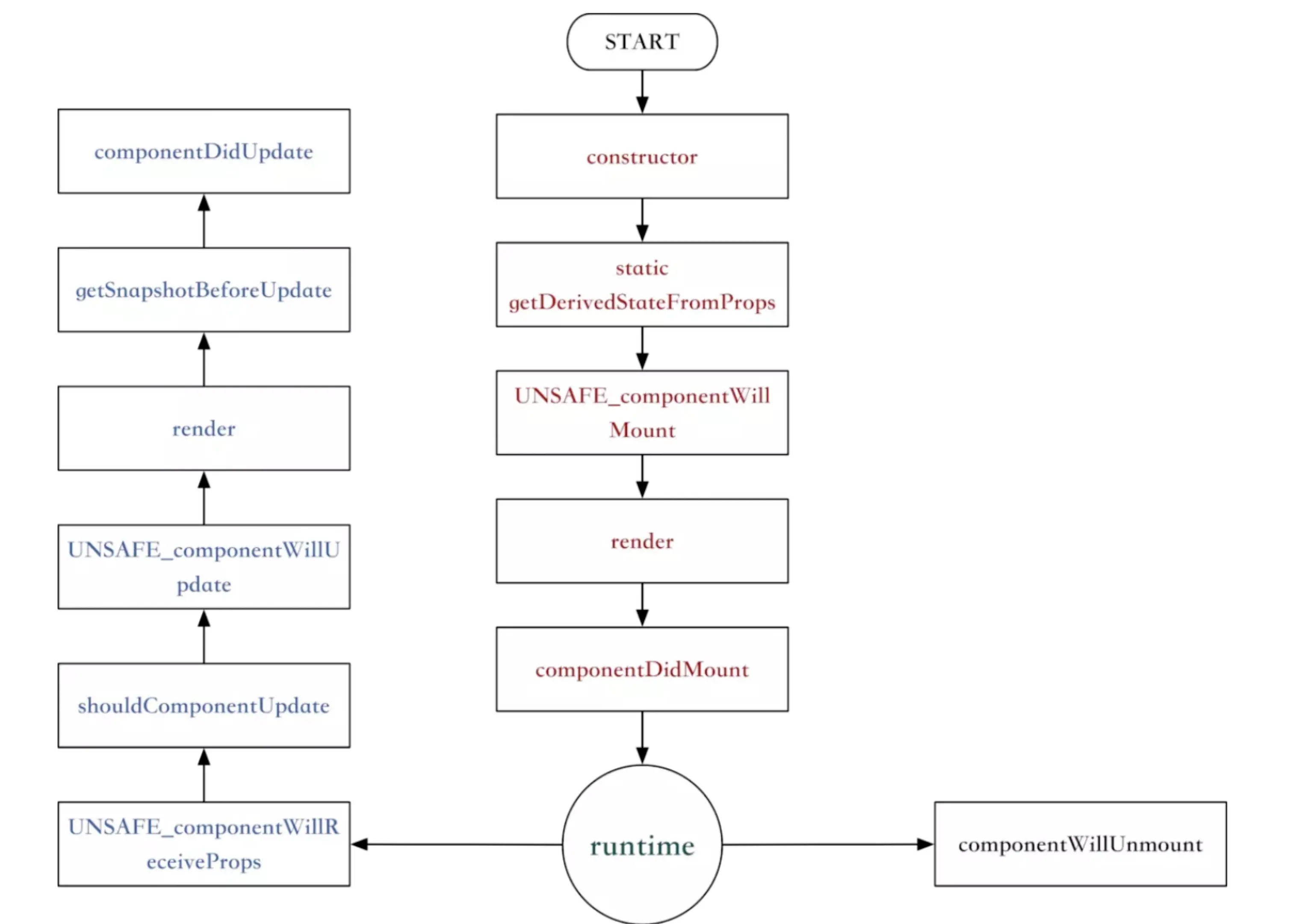
先来看看最新版本react的生命周期图:

getDerivedStateFromProps

React生命周期的命名一直都是非常语义化的,这个生命周期的意思就是从props中获取state,可以说是太简单易懂了。

可以说,这个生命周期的功能实际上就是将传入的props映射到state上面。

由于16.4的修改,这个函数会在每次re-rendering之前被调用,这意味着什么呢?

意味着即使你的props没有任何变化,而是父state发生了变化,导致子组件发生了re-render,这个生命周期函数依然会被调用。看似一个非常小的修改,却可能会导致很多隐含的问题。

使用

这个生命周期函数是为了替代componentWillReceiveProps存在的,所以在你需要使用componentWillReceiveProps的时候,就可以考虑使用getDerivedStateFromProps来进行替代了。

两者的参数是不相同的,而getDerivedStateFromProps是一个静态函数,也就是这个函数不能通过this访问到class的属性,也并不推荐直接访问属性。而是应该通过参数提供的nextProps以及prevState来进行判断,根据新传入的props来映射到state。

需要注意的是,如果props传入的内容不需要影响到你的state,那么就需要返回一个null,这个返回值是必须的,所以尽量将其写到函数的末尾。

static getDerivedStateFromProps(nextProps, prevState) {
    const {type} = nextProps;
    // 当传入的type发生变化的时候,更新state
    if (type !== prevState.type) {
        return {
            type,
        };
    }
    // 否则,对于state不进行任何操作
    return null;
}

getDerivedStateFromProps exists for only one purpose. It enables a component to update its internal state as the result of changes in props.

从上边这句话中,我们可以清晰知道 getDerivedStateFromProps 的作用就是为了让 props 能更新到组件内部 state 中。所以它可能的使用场景有两个:

无条件的根据 prop 来更新内部 state,也就是只要有传入 prop 值, 就更新 state

只有 prop 值和 state 值不同时才更新 state 值。

我们接下来看几个例子。

假设我们有个一个表格组件,它会根据传入的列表数据来更新视图。

class Table extends React.Component {
    state = {
        list: []
    }
    static getDerivedStateFromProps (props, state) {
        return {
            list: props.list
        }
    }
    render () {
        .... // 展示 list
    }
}


上面的例子就是第一种使用场景,但是无条件从 prop 中更新 state,我们完全没必要使用这个生命周期,直接对 prop 值进行操作就好了,无需用 state 值类保存。

在看一个例子,这个例子是一个颜色选择器,这个组件能选择相应的颜色并显示,同时它能根据传入 prop 值显示颜色。

Class ColorPicker extends React.Component {
    state = {
        color: '#000000'
    }
    static getDerivedStateFromProps (props, state) {
        if (props.color !== state.color) {
            return {
                color: props.color
            }
        }
        return null
    }
    ... // 选择颜色方法
    render () {
        .... // 显示颜色和选择颜色操作
    }
}


现在我们可以这个颜色选择器来选择颜色,同时我们能传入一个颜色值并显示。但是这个组件有一个 bug,如果我们传入一个颜色值后,再使用组件内部的选择颜色方法,我们会发现颜色不会变化,一直是传入的颜色值。

这是使用这个生命周期的一个常见 bug。为什么会发生这个 bug 呢?在开头有说到,在 React 16.4^ 的版本中 setState 和 forceUpdate 也会触发这个生命周期,所以内部 state 变化后,又会走 getDerivedStateFromProps 方法,并把 state 值更新为传入的 prop。

接下里我们来修复这个bug。

Class ColorPicker extends React.Component {
    state = {
        color: '#000000',
        prevPropColor: ''
    }
    static getDerivedStateFromProps (props, state) {
        if (props.color !== state.prevPropColor) {
            return {
                color: props.color
                prevPropColor: props.color
            }
        }
        return null
    }
    ... // 选择颜色方法
    render () {
        .... // 显示颜色和选择颜色操作
    }
}

通过保存一个之前 prop 值,我们就可以在只有 prop 变化时才去修改 state。这样就解决上述的问题。

这里小结下 getDerivedStateFromProps 方法使用的注意点:

  • 在使用此生命周期时,要注意把传入的 prop 值和之前传入的 prop 进行比较。

  • 因为这个生命周期是静态方法,同时要保持它是纯函数,不要产生副作用。