关于WeX5的初步学习

1,246 阅读2分钟

什么是APP

自从手机苹果系统IOS和安卓系统AnDroid进行发布以后,互联网就多了一个此APP(运行在智能移动终端设备第三方应用程序)。
最早的App有两种形态:1.基于本地(操作系统)运行的App;2.基于浏览器运行的WebApp.
后来随着HTML5的出现,基于HTML5低成本跨平台开发优势又兼具本体App特质的混合模式移动应用(Hybrid App)迅速兴起。

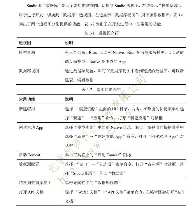
什么是weX5

weX5是起步科技推出的APP快速开发框架,只要会HTML;js;css;JAVA或PHP;.NET就可以使用它进行APP开发。
Wex5遵循Apache开源协议,完全开源免费;兼具可视化开发,拖拽式网页设计,易学易用,提供Cloud5 一键自动化云部署,轻松部署到互联网。

思维导图

安装以及启动

1.安装:Wex5直接去官网下载解压包,它是绿色免安装的,下完后直接解压即可。不过不能解压到含中文;空格和特殊字符的目录下
2.启动:首先在解压目录下找到

i启动

先点开运行wex5开发者工具.bat 第一次运行会弹出“CloudX5登陆”的对话框,注册可进行一键云部署,然后点击界面这个启动Tomcat
在日历中显示启动日期,且没有提示冲突则表示启动成功
接下来我们打开MySQL数据库.bat。点开之后会弹出命令行工具,运行之后保持打开不要关掉

开发工具界面

APP打包

简单打包,在Native上选中要打包的文件,然后右键进行本地APP打包

然后等几分钟生成APP
手机可以直接扫二维码下载。
或者在dist文件里找APK文件