本篇介绍下Mysql的InnoDB索引相关知识,从各种树到索引原理到存储的细节。
InnoDB是Mysql的默认存储引擎(Mysql5.5.5之前是MyISAM,文档)。本着高效学习的目的,本篇以介绍InnoDB为主,少量涉及MyISAM作为对比。
这篇文章是我在学习过程中总结完成的,内容主要来自书本和博客(参考文献会给出),过程中加入了一些自己的理解,描述不准确的地方烦请指出。
1 各种树形结构
本来不打算从二叉搜索树开始,因为网上已经有太多相关文章,但是考虑到清晰的图示对理解问题有很大帮助,也为了保证文章完整性,最后还是加上了这部分。
先看看几种树形结构:
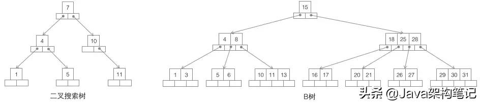
1 搜索二叉树:每个节点有两个子节点,数据量的增大必然导致高度的快速增加,显然这个不适合作为大量数据存储的基础结构。
2 B树:一棵m阶B树是一棵平衡的m路搜索树。最重要的性质是每个非根节点所包含的关键字个数 j 满足:┌m/2┐ - 1 <= j <= m - 1;一个节点的子节点数量会比关键字个数多1,这样关键字就变成了子节点的分割标志。一般会在图示中把关键字画到子节点中间,非常形象,也容易和后面的B+树区分。由于数据同时存在于叶子节点和非叶子结点中,无法简单完成按顺序遍历B树中的关键字,必须用中序遍历的方法。
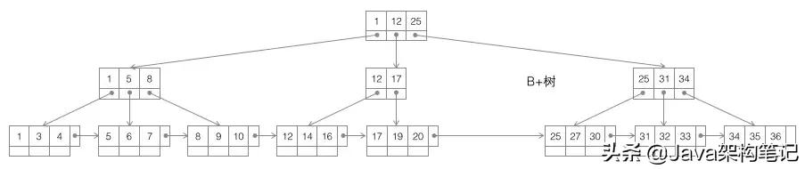
3 B+树:一棵m阶B树是一棵平衡的m路搜索树。最重要的性质是每个非根节点所包含的关键字个数 j 满足:┌m/2┐ - 1 <= j <= m;子树的个数最多可以与关键字一样多。非叶节点存储的是子树里最小的关键字。同时数据节点只存在于叶子节点中,且叶子节点间增加了横向的指针,这样顺序遍历所有数据将变得非常容易。
4 B*树:一棵m阶B树是一棵平衡的m路搜索树。最重要的两个性质是1每个非根节点所包含的关键字个数 j 满足:┌m2/3┐ - 1 <= j <= m;2非叶节点间添加了横向指针。



B/B+/B*三种树有相似的操作,比如检索/插入/删除节点。这里只重点关注插入节点的情况,且只分析他们在当前节点已满情况下的插入操作,因为这个动作稍微复杂且能充分体现几种树的差异。与之对比的是检索节点比较容易实现,而删除节点只要完成与插入相反的过程即可(在实际应用中删除并不是插入的完全逆操作,往往只删除数据而保留下空间为后续使用)。
先看B树的分裂,下图的红色值即为每次新插入的节点。每当一个节点满后,就需要发生分裂(分裂是一个递归过程,参考下面7的插入导致了两层分裂),由于B树的非叶子节点同样保存了键值,所以已满节点分裂后的值将分布在三个地方:1原节点,2原节点的父节点,3原节点的新建兄弟节点(参考5,7的插入过程)。分裂有可能导致树的高度增加(参考3,7的插入过程),也可能不影响树的高度(参考5,6的插入过程)。




1 每个叶子节点存储了468行数据,每个非叶子节点存储了大约1200个键值,这是一棵平衡的1200路搜索树!
2 对于一个22.1G容量的表,也只需要高度为3的B+树就能存储了,这个容量大概能满足很多应用的需要了。如果把高度增大到4,则B+树的存储容量立刻增大到25.9T之巨!
3 对于一个22.1G容量的表,B+树的高度是3,如果要把非叶节点全部加载到内存也只需要少于18.8M的内存(如何得出的这个结论?因为对于高度为2的树,1203个叶子节点也只需要18.8M空间,而22.1G从良表的高度是3,非叶节点1204个。同时我们假设叶子节点的尺寸是大于非叶节点的,因为叶子节点存储了行数据而非叶节点只有键和少量数据。),只使用如此少的内存就可以保证只需要一次磁盘IO操作就检索出所需的数据,效率是非常之高的。

可以说数据库必须有索引,没有索引则检索过程变成了顺序查找,O(n)的时间复杂度几乎是不能忍受的。我们非常容易想象出一个只有单关键字组成的表如何使用B+树进行索引,只要将关键字存储到树的节点即可。当数据库一条记录里包含多个字段时,一棵B+树就只能存储主键,如果检索的是非主键字段,则主键索引失去作用,又变成顺序查找了。这时应该在第二个要检索的列上建立第二套索引。 这个索引由独立的B+树来组织。有两种常见的方法可以解决多个B+树访问同一套表数据的问题,一种叫做聚簇索引(clustered index ),一种叫做非聚簇索引(secondary index)。这两个名字虽然都叫做索引,但这并不是一种单独的索引类型,而是一种数据存储方式。对于聚簇索引存储来说,行数据和主键B+树存储在一起,辅助键B+树只存储辅助键和主键,主键和非主键B+树几乎是两种类型的树。对于非聚簇索引存储来说,主键B+树在叶子节点存储指向真正数据行的指针,而非主键。
InnoDB使用的是聚簇索引,将主键组织到一棵B+树中,而行数据就储存在叶子节点上,若使用"where id = 14"这样的条件查找主键,则按照B+树的检索算法即可查找到对应的叶节点,之后获得行数据。若对Name列进行条件搜索,则需要两个步骤:第一步在辅助索引B+树中检索Name,到达其叶子节点获取对应的主键。第二步使用主键在主索引B+树种再执行一次B+树检索操作,最终到达叶子节点即可获取整行数据。
MyISM使用的是非聚簇索引,非聚簇索引的两棵B+树看上去没什么不同,节点的结构完全一致只是存储的内容不同而已,主键索引B+树的节点存储了主键,辅助键索引B+树存储了辅助键。表数据存储在独立的地方,这两颗B+树的叶子节点都使用一个地址指向真正的表数据,对于表数据来说,这两个键没有任何差别。由于索引树是独立的,通过辅助键检索无需访问主键的索引树。
为了更形象说明这两种索引的区别,我们假想一个表如下图存储了4行数据。其中Id作为主索引,Name作为辅助索引。图示清晰的显示了聚簇索引和非聚簇索引的差异。

1 由于行数据和叶子节点存储在一起,这样主键和行数据是一起被载入内存的,找到叶子节点就可以立刻将行数据返回了,如果按照主键Id来组织数据,获得数据更快。
2 辅助索引使用主键作为"指针" 而不是使用地址值作为指针的好处是,减少了当出现行移动或者数据页分裂时辅助索引的维护工作,使用主键值当作指针会让辅助索引占用更多的空间,换来的好处是InnoDB在移动行时无须更新辅助索引中的这个"指针"。也就是说行的位置(实现中通过16K的Page来定位,后面会涉及)会随着数据库里数据的修改而发生变化(前面的B+树节点分裂以及Page的分裂),使用聚簇索引就可以保证不管这个主键B+树的节点如何变化,辅助索引树都不受影响。
3 Page结构
如果说前面的内容偏向于解释原理,那后面就开始涉及具体实现了。
理解InnoDB的实现不得不提Page结构,Page是整个InnoDB存储的最基本构件,也是InnoDB磁盘管理的最小单位,与数据库相关的所有内容都存储在这种Page结构里。Page分为几种类型,常见的页类型有数据页(B-tree Node)Undo页(Undo Log Page)系统页(System Page) 事务数据页(Transaction System Page)等。单个Page的大小是16K(编译宏UNIV_PAGE_SIZE控制),每个Page使用一个32位的int值来唯一标识,这也正好对应InnoDB最大64TB的存储容量(16Kib * 2^32 = 64Tib)。一个Page的基本结构如下图所示:






1 通过根节点开始遍历一个索引的B+树,通过各层非叶子节点最终到达一个Page,这个Page里存放的都是叶子节点。
2 在Page内从"Infimum"节点开始遍历单链表(这种遍历往往会被优化),如果找到该键则成功返回。如果记录到达了"supremum",说明当前Page里没有合适的键,这时要借助Page的Next Page指针,跳转到下一个Page继续从"Infimum"开始逐个查找。

1 主索引树非叶节点(绿色)
1 子节点存储的主键里最小的值(Min Cluster Key on Child),这是B+树必须的,作用是在一个Page里定位到具体的记录的位置。
2 最小的值所在的Page的编号(Child Page Number),作用是定位Record。
2 主索引树叶子节点(黄色)
1 主键(Cluster Key Fields),B+树必须的,也是数据行的一部分
2 除去主键以外的所有列(Non-Key Fields),这是数据行的除去主键的其他所有列的集合。
这里的1和2两部分加起来就是一个完整的数据行。
3 辅助索引树非叶节点非(蓝色)
1 子节点里存储的辅助键值里的最小的值(Min Secondary-Key on Child),这是B+树必须的,作用是在一个Page里定位到具体的记录的位置。
2 主键值(Cluster Key Fields),非叶子节点为什么要存储主键呢?因为辅助索引是可以不唯一的,但是B+树要求键的值必须唯一,所以这里把辅助键的值和主键的值合并起来作为在B+树中的真正键值,保证了唯一性。但是这也导致在辅助索引B+树中非叶节点反而比叶子节点多了4个字节。(即下图中蓝色节点反而比红色多了4字节)
3 最小的值所在的Page的编号(Child Page Number),作用是定位Record。
4 辅助索引树叶子节点(红色)
1 辅助索引键值(Secondary Key Fields),这是B+树必须的。
2 主键值(Cluster Key Fields),用来在主索引树里再做一次B+树检索来找到整条记录。



1 原理是基石,只有充分了解InnoDB索引的工作方式,我们才有能力高效的使用好它。
2 原理性知识特别适合使用图示,我个人非常喜欢这种表达方式。
3 关于InnoDB优化,在《高性能Mysql》里有更加全面的介绍,对优化Mysql感兴趣的同学完全可以自己获取相关知识,我自己的积累还未达到能分享这些内容的地步。