码个蛋(codeegg)第 637 次推文
作者:iMononoke
博客:https://juejin.cn/user/2260251639024344
前言
线程池是Java面试必问问题之一!
有没有对源码滚瓜烂熟的童鞋?请举手!🙋🙋♂️(怎么没人举手。。)
对了,今天先来撒一波狗狼~
(表打我~)
来,介绍下:

她叫码妞, 是我码仔的女朋友喔!
她也在学习各类前端技术,可厉害了!
大家鼓掌欢迎吧!以后她会经常来问我问题的,要被烦了~
最近码妞也在看Java线程池呢,已经看得一头雾水了,正准备去问问码仔,
看码仔能不能给她讲明白了!






线程
线程是一种资源,并不是只存在程序的世界里。
程序,本来就是对生活的一种抽象表述。
比如像车站的售票窗口、退票窗口、检票窗口,每个窗口都在做不同的事情,就是车站里同时运行着的不同线程。
线程多了,需要管理,不同的线程也要能保证不会互相干扰,各做各的。


线程的生命周期
这个图很熟悉的吧~


好,开始讲线程池啦~
ThreadPoolExecutor
线程池源码里最主要的类了~
看下开头的这段注释:
/** * The main pool control state, ctl, is an atomic integer packing * two conceptual fields * workerCount, indicating the effective number of threads * runState, indicating whether running, shutting down etc * * The runState provides the main lifecycle control, taking on values:
看到英文就头晕?没事啦~
主要讲线程池重要的两个状态:
-
runState:线程池运行状态
-
workerCount:工作线程的数量
@ReachabilitySensitive private final AtomicInteger ctl = new AtomicInteger(ctlOf(RUNNING, 0)); private static final int COUNT_BITS = Integer.SIZE - 3; private static final int CAPACITY = (1 << COUNT_BITS) - 1; // runState is stored in the high-order bits private static final int RUNNING = -1 << COUNT_BITS; private static final int SHUTDOWN = 0 << COUNT_BITS; private static final int STOP = 1 << COUNT_BITS; private static final int TIDYING = 2 << COUNT_BITS; private static final int TERMINATED = 3 << COUNT_BITS;
线程池用一个32位的int来同时保存runState和workerCount,其中高3位(第31到29位)是runState,其余29位是workerCount(大约500 million)。
来看看存储结构(码仔手动画的哦
)

它的构造方法
public ThreadPoolExecutor(int corePoolSize, int maximumPoolSize, long keepAliveTime, TimeUnit unit, BlockingQueue<Runnable> workQueue, ThreadFactory threadFactory, RejectedExecutionHandler handler) { ...}


-
corePoolSize
-
maximumPoolSize
-
keepAliveTime
-
workQueue
任务阻塞队列。通过workQueue,线程池实现了阻塞功能。 当线程池中的线程数超过它的corePoolSize的时候,线程会进入阻塞队列进行阻塞等待。
-
threadFactory
创建线程的工厂。所有的线程都是通过这个Factory创建的。
默认会使用
Executors.defaultThreadFactory() 来作线程工厂。
-
handler 线程池的饱和策略。做不了任务了找理由罢工

-
AbortPolicy
-
直接抛出异常,默认策略;
-
CallerRunsPolicy
-
用调用者所在的线程来执行任务;
-
DiscardOldestPolicy
-
丢弃阻塞队列中靠最前的任务,并执行当前任务;
-
DiscardPolicy
-
直接丢弃任务。
核心线程数,好比班干部的人数。
最大线程数,好比教室里的座位数。 当提交任务数超过了这个最大值,线程还有拒绝策略——RejectExecutionHandler,做不动了嘛。
除核心线程外的空闲线程保持存活时间。 当线程池里线程数超过corePoolSize数量了,keepAliveTime时间到,就把空闲线程关了,不然也闲置了呀,节省能量嘛。


Worker来了!

你看Worker的定义,其实它就是封装了的工作线程~
private final class Worker extends AbstractQueuedSynchronizer implements Runnable
Worker既实现了Runnable,又继承了AbstractQueuedSynchronizer(AQS),所以它既是一个可执行的任务,又可以达到锁的效果。


看看Worker构造方法:
/** * Creates with given first task and thread from ThreadFactory. * @param firstTask the first task (null if none) */ Worker(Runnable firstTask) { setState(-1); // inhibit interrupts until runWorker this.firstTask = firstTask; this.thread = getThreadFactory().newThread(this); }




线程池是怎么工作的?
DuangDuangDuang!


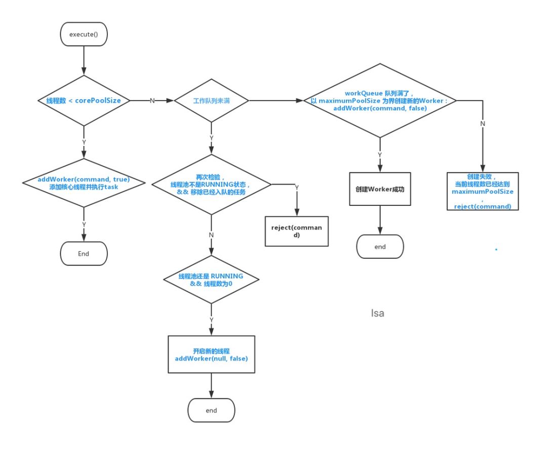
public void execute(Runnable command) { if (command == null) throw new NullPointerException(); /* * Proceed in 3 steps: * * 1. If fewer than corePoolSize threads are running, try to * start a new thread with the given command as its first * task. The call to addWorker atomically checks runState and * workerCount, and so prevents false alarms that would add * threads when it shouldn't, by returning false. * 2. If a task can be successfully queued, then we still need * to double-check whether we should have added a thread * (because existing ones died since last checking) or that * the pool shut down since entry into this method. So we * recheck state and if necessary roll back the enqueuing if * stopped, or start a new thread if there are none. * 3. If we cannot queue task, then we try to add a new * thread. If it fails, we know we are shut down or saturated * and so reject the task. */ int c = ctl.get(); if (workerCountOf(c) < corePoolSize) { if (addWorker(command, true)) return; c = ctl.get(); } /** * 2、如果线程池RUNNING状态,且入队列成功 */ if (isRunning(c) && workQueue.offer(command)) { int recheck = ctl.get(); //如果再次校验过程中,线程池不是RUNNING状态, // 并且remove(command)--workQueue.remove()成功,拒绝当前command if (! isRunning(recheck) && remove(command)) reject(command); //为什么只检查运行的worker数量是不是0呢?? 为什么不和corePoolSize比较呢?? // 只保证有一个worker线程可以从queue中获取任务执行就行了?? // 因为只要还有活动的worker线程,就可以消费workerQueue中的任务 else if (workerCountOf(recheck) == 0) addWorker(null, false); } /** * 3、如果线程池不是running状态 或者 无法入队列 * 尝试开启新线程,扩容至maxPoolSize, * 如果addWork(command, false) 失败了,拒绝当前command */ else if (!addWorker(command, false)) reject(command); }}
看execute方法里的注释,一步步说得很清楚。
-
如果当前正在运行的线程数 < corePoolSize,尝试用给到的command来启动一个新线程作为第一个任务。调用addWorker方法,检查runState和workerCount,并且如果增加线程的话,能防止产生错误警报,如果不能增加线程,则返回false。
-
如果一个任务被成功地加到队列里,仍然需要双重检验来确认是否需要新建一个线程。
(因为可能在上一次检查后,已经存在的线程已经died)或者进入这个方法后,线程池已经被关闭了。所以我们需要再次检查state,如果线程池停止了需要回滚入队列,如果池中没有线程了,新建一个线程。
-
如果不能把任务加入队列(可能线程池已经关闭或者满了),那么需要新开一个线程(往maxPoolSize发展)。如果失败的话,说明线程池shutdown了或者满了,就要拒绝这个任务了。


给你流程图!









工具类 Executors
线程池里还有个重要的类:Executors~
Executors是一个Java中的工具类,它提供工厂方法来创建不同类型的线程池。
用它可以很方便地创建出下面几种线程池来~

ExecutorService singleService = Executors.newSingleThreadExecutor();ExecutorService fixedService = Executors.newFixedThreadPool(9);ExecutorService cacheService = Executors.newCacheThreadPool();
或者通过ThreadPoolExecutor的构造函数自定义需要的线程池。


近期文章:
今日问题:
线程池的工作原理能不能徒手画出来啦? ![]()
快来码仔社群解锁新姿势吧! 社群升级:Max你的学习效率

