Volley is an HTTP library that makes networking for Android apps easier and most importantly, faster.
Volley是Google在2013年推出来的HTTP库,旨在帮助开发者更快更简便的实现网络请求。说说为什么要分析Volley的源码吧,因为Volley中线程的转换时通过 Thread 和 Handler 来实现的,跟之前的两篇都有着很大的联系(ps:Okhttp和Retrofit都撕不动_),哈哈,后面会一步一步的给大家带来Okhttp和Retrofit等更多的源码分析!
执行一个网络请求
我们先整体看下 Volley 是如何进行一个完整的网络请求的:
val requestQueue: RequestQueue = Volley.newRequestQueue(context)
val url = "https://www.baidu.com"
val request = StringRequest(url,
Response.Listener<String> {
Log.d("taonce", "request result is: $it")
},
Response.ErrorListener { })
requestQueue.add(request)
上面代码主要做了三件事:
- 创建一个请求队列
RequestQueue:Volley.newRequestQueue(context) - 创建一个请求
Request:StringRequest(String url, Listener<String> listener, @Nullable ErrorListener errorListener) - 将
Request加入到RequestQueue:requestQueue.add(request)
接下来通过源码的方法来看看这三步内部做了什么操作。
创建 RequestQueue 和 Request进入 Volley.newRequestQueue(context) 源码:
进入 Volley.newRequestQueue(context) 源码:
public static RequestQueue newRequestQueue(Context context) {
// 实际上是调用了另外一个构造方法
return newRequestQueue(context, (BaseHttpStack) null);
}
继续查看 newRequestQueue(Context context, BaseHttpStack stack) :
BasicNetwork network;
if (stack == null) {
// 判断是否大于等于 Android 2.3 版本
if (Build.VERSION.SDK_INT >= 9) {
// 如果是 Android 2.3 及其以上,就用 HurlStack() 进行网络请求
network = new BasicNetwork(new HurlStack());
} else {
// 如果是 Android 2.3 以下,那么就采用 HttpClientStack(HttpClient) 进行网络请求
network = new BasicNetwork(
new HttpClientStack(AndroidHttpClient.newInstance(userAgent)));
}
} else {
// 如果stack不为空,那么就采用传进来的stack
network = new BasicNetwork(stack);
}
return newRequestQueue(context, network);
可以得出:
- 创建一个
BasicNetwork对象 -
stack为空 ----> Android 2.3 及其以上创建HurlStack()对象,并且传给network,HurlStack()采用的是HttpURLConnetion进行网络请求的。 -
stack为空 ----> Android 2.3 以下创建HttpClientStack()对象,并且传给network,HttpClientStack()采用的则是HttpClient进行网络请求,不过现在( 当前版本1.1.1 )new HttpClientStack(HttpClient client)已经被标记了@Deprecated了,因为它采用的HttpClient,Google 在 Android 6.0 中移除了对 Apache HTTP 客户端的支持,并且从 Android P 开始,org.apache.legacy库将从bootclasspath中删除。 -
stack不为空 ----> 直接将 stack 传给network - 创建一个
RequestQueue()对象并返回
到此为止,大家只要记住上面几个对象就好,接下来会慢慢的讲解对象分别做了什么工作。
这里还是要着重介绍下 newRequestQueue() 方法:
private static RequestQueue newRequestQueue(Context context, Network network) {
File cacheDir = new File(context.getCacheDir(), DEFAULT_CACHE_DIR);
// 创建请求队列
RequestQueue queue = new RequestQueue(new DiskBasedCache(cacheDir), network);
queue.start();
return queue;
}
创建 RequestQueue() 的过程中有一个很重要的点,我们来看看它的构造方法:
public RequestQueue(Cache cache, Network network) {
// 默认 Network Thread 数目为 DEFAULT_NETWORK_THREAD_POOL_SIZE = 4
this(cache, network, DEFAULT_NETWORK_THREAD_POOL_SIZE);
}
public RequestQueue(Cache cache, Network network, int threadPoolSize) {
this(
cache,
network,
threadPoolSize,
// 注意点就是这:创建 Handler 的时候,传递的是 Looper.getMainLooper(),也就是后面将请求结果回调到主线程的关键。
new ExecutorDelivery(new Handler(Looper.getMainLooper())));
}
public RequestQueue(
Cache cache, Network network, int threadPoolSize, ResponseDelivery delivery) {
mCache = cache;
mNetwork = network;
mDispatchers = new NetworkDispatcher[threadPoolSize];
mDelivery = delivery;
}
上面第二个构造方法中创建了一个 ExecutorDelivery() , 这个对象实现了 ResponseDelivery 接口的类,用来将网络请求的结果或者缓存中的结果分发到主线程。
再来看看上面 queue.start() 方法做了什么操作:
// 开启5个线程
public void start() {
// 如果5个线程不为空,先停止它们
stop();
// 创建 CacheDispatcher,并开启它
mCacheDispatcher = new CacheDispatcher(mCacheQueue, mNetworkQueue, mCache, mDelivery);
mCacheDispatcher.start();
// 创建4个NetworkDispatcher,并开启它们
for (int i = 0; i < mDispatchers.length; i++) {
NetworkDispatcher networkDispatcher =
new NetworkDispatcher(mNetworkQueue, mNetwork, mCache, mDelivery);
mDispatchers[i] = networkDispatcher;
networkDispatcher.start();
}
}
到此,我们前奏分析完了,有一些概念先不急着看,只要知道它的作用就行,后面我们来一个一个击破。
添加请求到请求队列中 : RequestQueue.add( request )
废话不多了,直接进入源码:RequestQueue.add(request)
public <T> Request<T> add(Request<T> request) {
// 将request和当前的RequestQueue绑定
request.setRequestQueue(this);
// 将request添加到set集合中,用于执行 cancelAll() 操作
synchronized (mCurrentRequests) {
mCurrentRequests.add(request);
}
// 给request添加一些标记
request.setSequence(getSequenceNumber());
request.addMarker("add-to-queue");
sendRequestEvent(request, RequestEvent.REQUEST_QUEUED);
// 判断request是否需要缓存,对于 Get 以外的请求,默认关闭缓存
if (!request.shouldCache()) {
mNetworkQueue.add(request);
return request;
}
mCacheQueue.add(request);
return request;
}
添加 request 的操作算是很简单的了,无非是根据 request 是否需要缓存,将 request 添加到 CacheQueue 或者 NetworkQueue 中。
看到这,我们是不是在想,怎么添加之后就没有动作了?非也非也,我们回顾下,在创建 requestQueue 的同时,是不是创建了5个子线程并且开启了它们,它们内部使用的 CacheQueue 或者 NetworkQueue 不就是上面提到的么。接下来,我们先看看 CacheDispatcher 内部做了什么。
CacheDispatcher 调度器剖析:
CacheDispatcher 就是一个继承了 Thread 的类,我们在执行 RequestQueue.start() 的时候创建了它,并开启了它,现在我们来看看它的 run() 方法:
@Override
public void run() {
// 设置线程优先级为后台线程
Process.setThreadPriority(Process.THREAD_PRIORITY_BACKGROUND);
// 实则是执行了DiskBasedCache的initialize()方法
mCache.initialize();
while (true) {
try {
processRequest();
} catch (InterruptedException e) {
// 中断当前线程,并且退出死循环,mQuit在调用CacheDispatcher的quit()方法之后会被赋值为true
if (mQuit) {
Thread.currentThread().interrupt();
return;
}
}
}
}
开了一个死循环,然后调用了 processRequest() , 我们接着看这个方法:
private void processRequest() throws InterruptedException {
// 从CacheQueue中取出一个可用的request
final Request<?> request = mCacheQueue.take();
processRequest(request);
}
@VisibleForTesting
void processRequest(final Request<?> request) throws InterruptedException {
request.addMarker("cache-queue-take");
request.sendEvent(RequestQueue.RequestEvent.REQUEST_CACHE_LOOKUP_STARTED);
try {
//request如果被取消了,就直接返回
if (request.isCanceled()) {
request.finish("cache-discard-canceled");
return;
}
Cache.Entry entry = mCache.get(request.getCacheKey());
// 没有缓存就把request添加到NetworkQueue中
if (entry == null) {
request.addMarker("cache-miss");
// 没有缓存,并且等待队列中也没有此request,那么就直接加入到NetworkQueue中
if (!mWaitingRequestManager.maybeAddToWaitingRequests(request)) {
mNetworkQueue.put(request);
}
return;
}
// 如果缓存过期了,也是一样把request添加到NetworkQueue中
if (entry.isExpired()) {
request.addMarker("cache-hit-expired");
request.setCacheEntry(entry);
if (!mWaitingRequestManager.maybeAddToWaitingRequests(request)) {
mNetworkQueue.put(request);
}
return;
}
// 有缓存并且没有过期
request.addMarker("cache-hit");
// 根据缓存的内容解析
Response<?> response =
request.parseNetworkResponse(
new NetworkResponse(entry.data, entry.responseHeaders));
request.addMarker("cache-hit-parsed");
// 是否需要更新
if (!entry.refreshNeeded()) {
// 不需要更新,直接将结果调度到主线程
mDelivery.postResponse(request, response);
} else {
request.addMarker("cache-hit-refresh-needed");
request.setCacheEntry(entry);
response.intermediate = true;
// 判断是否有相同缓存键的任务在执行
if (!mWaitingRequestManager.maybeAddToWaitingRequests(request)) {
// 需要更新结果,先将结果调度到主线程,然后执行new runnable(){}
// runnable中就是将request添加到NetworkQueue中,更新一下内容
mDelivery.postResponse(
request,
response,
new Runnable() {
@Override
public void run() {
try {
mNetworkQueue.put(request);
} catch (InterruptedException e) {
// Restore the interrupted status
Thread.currentThread().interrupt();
}
}
});
} else {
// request已经加入到mWaitingRequests中
// 直接把结果调度到主线程
mDelivery.postResponse(request, response);
}
}
} finally {
request.sendEvent(RequestQueue.RequestEvent.REQUEST_CACHE_LOOKUP_FINISHED);
}
}
我们在 processRequest 中可以看到有一个方法经常出现,那就是 mWaitingRequestManager.maybeAddToWaitingRequests(request) ,它的作用是判断当前这个 request 是否有存在相同缓存键的请求已经处于运行状态,如果有,那么就将这个 request 加入到一个等待队列中,等到相同缓存键的请求完成。
总结一下 CacheDispatcher 主要步骤:
- 从
CacheQueue中循环取出request; - 如果缓存丢失,加入到
NetworkQueue中; - 如果缓存过期,加入到
NetworkQueue中; - 将缓存中的数据解析成
Response对象; - 如果不需要更新,直接将结果回调到主线程,回调操作等介绍完NetworkDispatcher之后一起深入剖析;
- 如果需要更新,先将结果回调到主线程,然后再将
request加入到NetworkQueue中。
NetworkDispatcher 调度器剖析:
NetworkDispatcher 和 CacheDispatcher 十分类似,都是 Thread 的子类,下面重点看下它的 run() 方法:
@Override
public void run() {
// 设置线程优先级为后台线程
Process.setThreadPriority(Process.THREAD_PRIORITY_BACKGROUND);
while (true) {
try {
processRequest();
} catch (InterruptedException e) {
// 调用quit()方法之后,mQuit就会被赋值true
if (mQuit) {
Thread.currentThread().interrupt();
return;
}
}
}
}
继续看 processRequest() 方法:
private void processRequest() throws InterruptedException {
// 从NetworkQueue中取出request
Request<?> request = mQueue.take();
processRequest(request);
}
@VisibleForTesting
void processRequest(Request<?> request) {
long startTimeMs = SystemClock.elapsedRealtime();
request.sendEvent(RequestQueue.RequestEvent.REQUEST_NETWORK_DISPATCH_STARTED);
try {
request.addMarker("network-queue-take");
// 如果request被取消了,那么就不执行此request
if (request.isCanceled()) {
request.finish("network-discard-cancelled");
request.notifyListenerResponseNotUsable();
return;
}
addTrafficStatsTag(request);
// 还记得这个mNetwork么,它就是Volley.newRequestQueue()方法里的BasicNetwork对象,一会我们来看看mNetwork.performRequest()方法是如何得到NetworkResponse的
NetworkResponse networkResponse = mNetwork.performRequest(request);
request.addMarker("network-http-complete");
// notModified是服务端返回304,hasHadResponseDelivered()是request已经回调过了
if (networkResponse.notModified && request.hasHadResponseDelivered()) {
request.finish("not-modified");
request.notifyListenerResponseNotUsable();
return;
}
// 将NetworkResponse解析成Response对象,在子线程中执行
Response<?> response = request.parseNetworkResponse(networkResponse);
request.addMarker("network-parse-complete");
// 将request写入缓存
if (request.shouldCache() && response.cacheEntry != null) {
mCache.put(request.getCacheKey(), response.cacheEntry);
request.addMarker("network-cache-written");
}
request.markDelivered();
// 回调结果至主线程
mDelivery.postResponse(request, response);
request.notifyListenerResponseReceived(response);
}
// 以下都是处理异常错误,然后也需要回调至主线程
catch (VolleyError volleyError) {
volleyError.setNetworkTimeMs(SystemClock.elapsedRealtime() - startTimeMs);
parseAndDeliverNetworkError(request, volleyError);
request.notifyListenerResponseNotUsable();
} catch (Exception e) {
VolleyLog.e(e, "Unhandled exception %s", e.toString());
VolleyError volleyError = new VolleyError(e);
volleyError.setNetworkTimeMs(SystemClock.elapsedRealtime() - startTimeMs);
mDelivery.postError(request, volleyError);
request.notifyListenerResponseNotUsable();
} finally {
request.sendEvent(RequestQueue.RequestEvent.REQUEST_NETWORK_DISPATCH_FINISHED);
}
}
通过 NetworkDispatcher.run() 方法可以发现,主要分为以下几步:
- 通过
BasicNetwork.performRequest(request)得到NetworkResponse对象; - 通过
request.parseNetworkResponse(networkResponse)解析得到Response对象; - 通过
mDelivery将成功结果或者失败结果回调到主线程。
现在我们依次来分析下这三步:
-
请求网络,得到
NetworkResponse:BasicNetwork实现了Network接口,其主要代码集中在NetworkResponse performRequest(Request<?> request) throws VolleyError中,也就是执行特定的请求。@Override public NetworkResponse performRequest(Request<?> request) throws VolleyError { long requestStart = SystemClock.elapsedRealtime(); while (true) { HttpResponse httpResponse = null; byte[] responseContents = null; List<Header> responseHeaders = Collections.emptyList(); try { // 得到请求头信息 Map<String, String> additionalRequestHeaders = getCacheHeaders(request.getCacheEntry()); // 具体的网络请求是靠BaseHttpStack执行的 httpResponse = mBaseHttpStack.executeRequest(request, additionalRequestHeaders); int statusCode = httpResponse.getStatusCode(); responseHeaders = httpResponse.getHeaders(); // 下面就是根据不同的状态码返回不同的NetworkResponse对象了,具体就不分析了 if (statusCode == HttpURLConnection.HTTP_NOT_MODIFIED) { Entry entry = request.getCacheEntry(); if (entry == null) { return new NetworkResponse( HttpURLConnection.HTTP_NOT_MODIFIED, /* data= */ null, /* notModified= */ true, SystemClock.elapsedRealtime() - requestStart, responseHeaders); } } // 省略大部分代码... }通过上面源码可以看出,
BasicNetwork就是封装了一下NetworkResponse对象蛮,并没有涉及到网络请求,我们继续深入到BaseHttpStack.executeRequest(request, additionalRequestHeaders)源码中。public abstract class BaseHttpStack implements HttpStack { public abstract HttpResponse executeRequest( Request<?> request, Map<String, String> additionalHeaders) throws IOException, AuthFailureError; }我们发现
BaseHttpStack是一个抽象类,那么具体的请求是在哪呢,不知道你是否还有印象,在Volley.newRequestQueue()中,我们创建BasicNetwork的时候是根据 Android 版本传入不同的BaseHttpStack子类,Android 2.3 以上我们传入的是HurlStack对象,下面就看看HurlStack.executeRequest()方法吧。@Override public HttpResponse executeRequest(Request<?> request, Map<String, String> additionalHeaders) throws IOException, AuthFailureError { // 得到url String url = request.getUrl(); HashMap<String, String> map = new HashMap<>(); map.putAll(additionalHeaders); // Request.getHeaders() takes precedence over the given additional (cache) headers). map.putAll(request.getHeaders()); ... URL parsedUrl = new URL(url); // 通过HttpURLConnection来请求网络 HttpURLConnection connection = openConnection(parsedUrl, request); }其实
HurlStack.executeRequest()方法里,就是借助了HttpURLConnection对象来请求网络,并根据不同的条件返回不同的HttpResponse对象的。 -
解析
NetworkResponse, 得到Response:解析过程是定义在
Request抽象类的protected abstract Response<T> parseNetworkResponse(NetworkResponse response)抽象方法中,对于每一种具体的Request类,比如:StringRequest、JsonObjectRequest等等都有自己的实现,下面我们来看看StringRequest中的parseNetworkResponse()方法:@Override @SuppressWarnings("DefaultCharset") protected Response<String> parseNetworkResponse(NetworkResponse response) { String parsed; try { // 将response中的data信息取出来 parsed = new String(response.data, HttpHeaderParser.parseCharset(response.headers)); } catch (UnsupportedEncodingException e) { // Since minSdkVersion = 8, we can't call // new String(response.data, Charset.defaultCharset()) // So suppress the warning instead. parsed = new String(response.data); } // 封装成Response对象 return Response.success(parsed, HttpHeaderParser.parseCacheHeaders(response)); } -
回调主线程,如果你看过我之前的 Handler源码剖析 文章话,那么这一步就很简单了,我们来理一理:
回调是通过
ResponseDelivery mDelivery对象来执行的,这个对象最早是在创建RequestQueue()的时候初始化的,我在那一小节特意标注了,再来回顾下:public RequestQueue(Cache cache, Network network, int threadPoolSize) { this( cache, network, threadPoolSize, // 创建ExecutorDelivery对象,传入一个Handler对象,并且Handler绑定的是主线程的Looper new ExecutorDelivery(new Handler(Looper.getMainLooper()))); } public class ExecutorDelivery implements ResponseDelivery { private final Executor mResponsePoster; /** * ExecutorDelivery构造函数,内部初始化了mResponsePoster接口 * 并且在execute()方法里调用了handler.post()方法 */ public ExecutorDelivery(final Handler handler) { // 初始化Execute对象 mResponsePoster = new Executor() { @Override public void execute(Runnable command) { handler.post(command); } }; } }知道了它的初始化,我们再来看看它是如何实现回调的:
Volley 中回调是通过
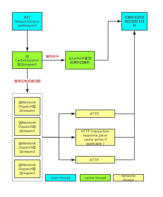
postResponse()方法的 :public void postResponse(Request<?> request, Response<?> response) { postResponse(request, response, null); } @Override public void postResponse(Request<?> request, Response<?> response, Runnable runnable) { request.markDelivered(); request.addMarker("post-response"); mResponsePoster.execute(new ResponseDeliveryRunnable(request, response, runnable)); }postResponse()最终会调用mResponsePoster对象的execute()方法,传入了一个ResponseDeliveryRunnable对象,它实现了Runnable接口,execute()方法会通过Handler.post(runnable)将ResponseDeliveryRunnable放入消息队列。最后我们来看看这个ResponseDeliveryRunnable的run()方法在主线程中做了什么操作:@SuppressWarnings("unchecked") @Override public void run() { // If this request has canceled, finish it and don't deliver. if (mRequest.isCanceled()) { mRequest.finish("canceled-at-delivery"); return; } if (mResponse.isSuccess()) { // 执行成功的回调,在具体的Request实现类中,比如StringRequest就会调用listener.onResponse(string)回调 mRequest.deliverResponse(mResponse.result); } else { // 执行失败的回调,在request中,直接回调了listener.onErrorResponse(error) mRequest.deliverError(mResponse.error); } // intermediate默认为false,但是在CacheDispatcher的run()中,如果需要更新缓存,那么就会置为true if (mResponse.intermediate) { mRequest.addMarker("intermediate-response"); } else { mRequest.finish("done"); } // 如果传入了runnable不为空,那就就执行runnable.run()方法 // 回忆下在CacheDispatcher的run()方法中,如果request有缓存,但是需要更新缓存的时候,mDelivery是不是调用的带runnable的方法 if (mRunnable != null) { mRunnable.run(); } }分析到这的时候,大家可以借助下方的流程图理一理Volley的整体流程,主要理解一下缓存线程和网络线程的转换,子线程和主线程的转换:
Volley主流程源码分析的文字还在不断的更新,如果本文章你发现的不正确或者不足之处,欢迎你在下方留言或者扫描下方的二维码留言也可!
扫描关注
