本文原创地址,:jsbintask的博客(食用效果最佳),转载请注明出处!
前言
ThreadLocal是jdk中一个非常重要的工具,它可以控制堆内存中的对象只能被指定线程访问,如果你经常阅读源码,基本在各大框架都能发现它的踪影。而它最经典的应用就是事务管理,同时它也是面试中的常客。
原理
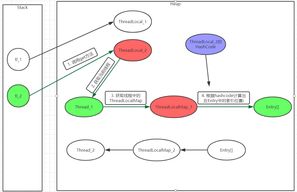
我们知道,堆内存是共享的,为什么ThreadLocal能够控制指定线程访问呢? 如图:

- 调用ThreadLocal的
get方法。 - 获取当前线程t1.
- 获取t1的成员变量
ThreadLocalMap。 - 根据ThreadLocal的hashcode计算出ThreadLocalMap中Entry[]数组的索引。
- 返回索引位置的值。 这样我们就很容易理解了,为什么只有当前线程才能获取到某些值,因为这是这些值都直接保存在当前线程的成员变量ThreadLocalMap中,而ThreadLocal在这个过程中充当的角色则是提供它独一无二的hashcode值,这样我们就能计算出我们保存的值在ThreadLocalMap的位置。
源码分析
我们从构建一个ThreadLocal到调用它的set,get方法完整的分析一遍它的源码。
构造器
当我们使用new ThreadLocal<>() new一个ThreadLocal对象时,它初始化了一个成员变量threadLocalHashCode,这个成员变量代表当前ThreadLocal的hashcode值,而它肯定是唯一的:

- ThreadLocal内部有一个静态hashCode生成器
nextHashCode。 - 每次新new一个ThreadLocal对象,调用这个生成器同步方法获取hashcode。
因为依赖于静态成员变量
nextHashCode的关系,所以它的hashcode肯定唯一!
set(T t)
public void set(T value) {
Thread t = Thread.currentThread();
ThreadLocalMap map = getMap(t);
if (map != null)
map.set(this, value);
else
createMap(t, value);
}
- 获取当前线程t。
- 从t中获取
ThreadLocalMapmap。
- 如果map不为空,将当前值value放入map。
- 如果map为空,新建一个ThreadLocalMap放入线程t。 ThreadLocalMap是ThreadLocal中的内部类,它的结构如下:
public class ThreadLocalMap {
static class Entry extends WeakReference<ThreadLocal<?>> {
Object value;
Entry(ThreadLocal<?> k, Object v) {
super(k);
value = v;
}
}
private Entry[] table;
private int size = 0;
private static final int INITIAL_CAPACITY = 16;
private int threshold; // Default to 0
}
类似于ArrayList内部的构造,它内部有一个Entry数组table,并且Entry继承自弱引用(gc时保存的ThreadLocal会被标记清理),所以每一个Entry中保存着两个值,ThreadLocal,value,value既是我们要保存的值。
接着,我们回过头详细分析第三步,ThreadLocalMap的set方法:
private void set(ThreadLocal<?> key, Object value) {
Entry[] tab = table;
int len = tab.length;
int i = key.threadLocalHashCode & (len-1); // 1
for (Entry e = tab[i];
e != null; // 2
e = tab[i = nextIndex(i, len)]) {
ThreadLocal<?> k = e.get();
if (k == key) { // 3
e.value = value;
return;
}
if (k == null) { // 4
replaceStaleEntry(key, value, i);
return;
}
}
tab[i] = new Entry(key, value); // 5
int sz = ++size;
if (!cleanSomeSlots(i, sz) && sz >= threshold) // 6
rehash();
}
- 根据ThreadLocal的hashCode计算出在entry中的索引i。
- 取出i对应的Entry值e。
- 如果e的key等于当前ThreadLocal,代表已经有一个一样的ThreadLocal在这个entry设值,直接替换这个entry上的value。
- e上面的ThreadLocal为null,代表垃圾收集器准备回收这个Entry了,重新计算数组大小,重新hash。
- i位置还没有初始化(第一次set这个ThreadLocal),直接将value放到i的位置。
- 扩容Entry数组。
get()
public T get() {
Thread t = Thread.currentThread();
ThreadLocalMap map = getMap(t);
if (map != null) {
ThreadLocalMap.Entry e = map.getEntry(this);
if (e != null) {
@SuppressWarnings("unchecked")
T result = (T)e.value;
return result;
}
}
return setInitialValue();
}
- 获取当前线程。
- 从当前线程中获取ThreadLocalMap
- 从ThreadLocalMap中找出ThreadLocal对应的Entry.
- 如果Entry不为null,直接返回Entry中的value
- 返回初始值。
其中,ThreadLocalMap的get(ThreadLocal tl)如下:
它和我们一开始的分析一样,根据ThreadLocal的hashcode成员变量计算出索引位置i,得到Entry。这里同样有特殊情况,如果得到的Entry的key和当前ThreadLocal不相等,代表这个Entry将被垃圾收集处理,调用
getEntryAfterMissrehash,计算数组大小。
注意事项
从上面的代码分析中,我们知道,ThreadLocalMap的生命周期和当前线程同步,如果当前线程被销毁,则map中的所有引用均被销毁。但如果当前线程不被销毁呢(线程池,tomcat处理请求等)?Entry中保存了ThreadLocal的弱引用以及value,gc时可能清理掉ThreadLocal,而这个value确再没有访问之地,这个时候就会造成内存泄漏! 所以我们需要手动调用remove方法清理掉当前线程ThreadLocalMap的引用!
总结
- ThreadLocal中真正保存的值还是在线程的ThreadLocalMap中,ThreadLocal只是使用它的hashcode值充当中间计算变量。
- ThreadLocalMap内部使用一个Entry数组保存数据,它根据ThreadLocal计算出来的hashcode得到Entry的索引值,而ThreadLocal的hashcod在其内部的静态工具类产生,所以不会出现冲突。
- 在线程池模式下,ThreadLocal生命周期伴随着线程一直存在,可能出现内存泄漏的情况,最好手动调用remove方法。
关注我,这里只有干货!