一、简介
Lottie 是Airbnb开源的一个面向 iOS、Android、React Native 的动画库,能分析 Adobe After Effects 导出的动画,并且能让原生 App 像使用静态素材一样使用这些动画,完美实现动画效果。
二、Lottie动画文件制作
1.让设计师使用Adobe 的 After Effects(简称 AE)工具(美工一般都会这个)制作这个动画。

2.在AE中安装一个叫做Bodymovin的插件。 下载 bodymovin,解压缩后只需要\build\extension\bodymovin.zxp这个档案就可以

3.手动安装plugin,以windows系统而言,要先下载 **ExMan Command Line tool **并解压缩。 再来把下载的bodymovin压缩后的 bodymovin-master\build\extension 目录下的bodymovin.zxp 这个档案复制进去同一个资料夹。

4.去找cmd,并以系统管理员身分执行。 5.打“cd C:/ExManCmd_win 所在的路径 “,进入ExManCmd的资料夹中 6.接着打 ExManCmd.exe /install bodymovin.zxp 就完成了

7.再来进入AE 后,可以在windows/extentions/bodymovin 找到插件,开启后按下Render 就完成了。 重点来了,这时会在你选的Destination Folder目录中生成一个json格式的文件,这个 json 文件描述了该动画的一些关键点的坐标以及运动轨迹。

三、如何使用Lottie
Lottie支持多平台,使用同一个JSON动画文件,可在不同平台实现相同的效果。支持Android,ios,前段。
1.依赖
在项目的 build.gradle 文件添加依赖
dependencies {
compile 'com.airbnb.android:lottie:2.1.0'
}
2.动画文件
第一种方法,将我们所需要的动画文件loading.json保存在app/src/main/assets文件里。 第二种方法,网络上AE生成的动画文件。(网络链接)
3.使用
在布局文件中使用
<com.airbnb.lottie.LottieAnimationView
android:id="@+id/animation_view"
android:layout_width="400dp"
android:layout_height="400dp"
app:lottie_fileName="loading.json"
app:lottie_loop="true"
app:lottie_autoPlay="true"/>
使用网络加载AE生成的动画文件json
private void loadUrl(String url) {
client.newCall(request).enqueue(new Callback() {
@Override
public void onFailure(Call call, IOException e) {
}
@Override
public void onResponse(Call call, Response response) throws IOException {
if (response.isSuccessful()) {
try {
JSONObject json = new JSONObject(response.body().string());
LottieComposition.Factory
.fromJson(getResources(), json, new OnCompositionLoadedListener() {
@Override
public void onCompositionLoaded(LottieComposition composition) {
setComposition(composition);
}
});
} catch (JSONException e) {
}
}
}
});
}
private void setComposition(LottieComposition composition){
animation_view.setProgress(0);
animation_view.loop(true);
animation_view.setComposition(composition);
animation_view.playAnimation();
}
四、Lottie实现原理
设计师把一张复杂的图片使用多个图层来表示,每个图层展示一部分内容,图层中的内容也可以拆分为多个元素。拆分元素之后,根据动画需求,可以单独对图层或者图层中的元素做平移、旋转、收缩等动画。
Lottie的使用的资源是需要先通过bodymovin( bodymovin 插件本身是用于网页上呈现各种AE效果的一个开源库)将 Adobe After Effects (AE)生成的aep动画工程文件转换为通用的json格式描述文件。Lottie则负责解析动画的数据,计算每个动画在某个时间点的状态,准确地绘制到屏幕上。
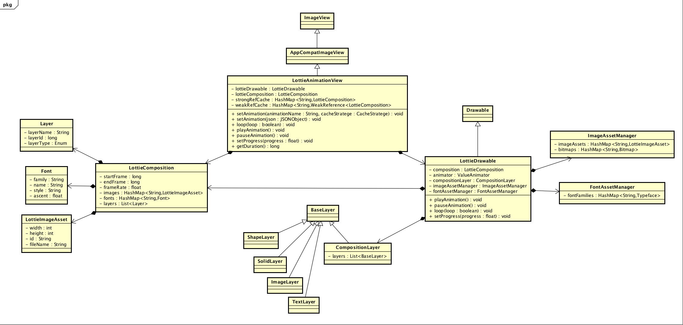
Lottie主要类图:

Lottie对外通过控件LottieAnimationView暴露接口,控制动画。
LottieAnimationView继承自ImageView,通过当前时间绘制canvas显示到界面上。这里有两个关键类:LottieComposition 负责解析json描述文件,把json内容转成Java数据对象;LottieDrawable负责绘制,把LottieComposition转成的数据对象绘制成drawable显示到View上。顺序如下:

解析json外部结构 LottieComposition封装整个动画的信息,包括动画大小,动画时长,帧率,用到的图片,字体,图层等等。
{
"v": "4.6.0", //bodymovin的版本
"fr": 29.9700012207031, //帧率
"ip": 0, //起始关键帧
"op": 141.000005743048, //结束关键帧
"w": 800, //动画宽度
"h": 800, //动画高度
"ddd": 0,
"assets": [...] //资源信息
"layers": [...] //图层信息
}
解析图片资源
"assets": [ //资源信息
{ //第一张图片
"id": "image_0", //图片id
"w": 58, //图片宽度
"h": 31, //图片高度
"u": "images/", //图片路径
"p": "img_0.png" //图片名称
},
{...} //第n张图片
]
解析图层
"layers": [ //图层信息
{ //第一层动画
"ddd": 0,
"ind": 0, //layer id 图层 id
"ty": 4, //图层类型
"nm": "center_circle",
"ks": {...}, //动画
"ao": 0,
"shapes": [...],
"ip": 0, //inFrame 该图层起始关键帧
"op": 90, //outFrame 该图层结束关键帧
"st": 0, //startFrame 开始
"bm": 0,
"sr": 1
},
{...} //第n层动画
]
如何动起来 时序图

利用属性动画控制进度,每次进度改变通知到每一层,触发LottieAnimationView重绘。 代码如下:
public LottieDrawable() {
animator.setRepeatCount(0);
animator.setInterpolator(new LinearInterpolator());
animator.addUpdateListener(new ValueAnimator.AnimatorUpdateListener() {
@Override
public void onAnimationUpdate(ValueAnimator animation) {
if (systemAnimationsAreDisabled) {
animator.cancel();
setProgress(1f);
} else {
setProgress((float) animation.getAnimatedValue());
}
}
});
}
通过CompositionLayer把进度传递到各个图层
@Override
public void setProgress(@FloatRange(from = 0f, to = 1f) float progress) {
super.setProgress(progress);
if (timeRemapping != null) {
long duration = lottieDrawable.getComposition().getDuration();
long remappedTime = (long) (timeRemapping.getValue() * 1000);
progress = remappedTime / (float) duration;
}
if (layerModel.getTimeStretch() != 0) {
progress /= layerModel.getTimeStretch();
}
progress -= layerModel.getStartProgress();
for (int i = layers.size() - 1; i >= 0; i--) {
layers.get(i).setProgress(progress);
}
}
通知进度改变
void setProgress(@FloatRange(from = 0f, to = 1f) float progress) {
if (progress < getStartDelayProgress()) {
progress = 0f;
} else if (progress > getEndProgress()) {
progress = 1f;
}
if (progress == this.progress) {
return;
}
this.progress = progress;
for (int i = 0; i < listeners.size(); i++) {
listeners.get(i).onValueChanged();
}
}
最终回调到LottieAnimationView的invalidateDrawable
@Override
public void invalidateDrawable(@NonNull Drawable dr) {
if (getDrawable() == lottieDrawable) {
// We always want to invalidate the root drawable so it redraws the whole drawable.
// Eventually it would be great to be able to invalidate just the changed region.
super.invalidateDrawable(lottieDrawable);
} else {
// Otherwise work as regular ImageView
super.invalidateDrawable(dr);
}
}
最后触发LottieDrawable重绘
@Override
public void draw(@NonNull Canvas canvas) {
...
matrix.reset();
matrix.preScale(scale, scale);
compositionLayer.draw(canvas, matrix, alpha); //这里会调用所有layer的绘制方法
if (hasExtraScale) {
canvas.restore();
}
}
五、性能
1.官方说明
如果没有mask和mattes,那么性能和内存非常好,没有bitmap创建,大部分操作都是简单的cavas绘制。
如果存在mattes,将会创建2~3个bitmap。bitmap在动画加载到window时被创建,被window删除时回收。所以不宜在RecyclerView中使用包涵mattes或者mask的动画,否则会引起bitmap抖动。除了内存抖动,mattes和mask中必要的bitmap.eraseColor()和canvas.drawBitmap()也会降低动画性能。对于简单的动画,在实际使用时性能不太明显。
如果在列表中使用动画,推荐使用缓存LottieAnimationView.setAnimation(String, CacheStrategy) 。
2.属性动画和Lottie动画对比
Lottie动画在未开启硬件加速的情况下,帧率、内存,CPU都比属性动画差,开启硬件加速后,性能差不多。
3.未开启硬件加速,Lottie动画大小帧率对比
主要耗时在draw方法,绘制区域越小,耗时越小
六、总结
1.劣势
(1)性能不够好—某些动画特效,内存和性能不够好;相对于属性动画,在展示大动画时,帧率较低
2.优势
(1)开发效率高—代码实现简单,更换动画方便,易于调试和维护。
(2)数据源多样性—可从assets,sdcard,网络加载动画资源,能做到不发版本,动态更新
(3)跨平台—设计稿导出一份动画描述文件,android,ios,react native通用
(4) Lottie使用简单,易于上手,非常值得尝试。
七、小技巧
- 不想使用 LottieAnimationView 的同学可以使用 LottieDrawable 来承载Lottie 动画,使用方法如下
LottieDrawable tj = new LottieDrawable();
LottieComposition.Factory.fromInputStream(stream, new OnCompositionLoadedListener() {
@Override
public void onCompositionLoaded(@Nullable LottieComposition composition) {
drawable.setComposition(composition);
}
});
tj.loop(true);
- 可通过 Sample App 查看设计同学生成的动画的一些性能数据,如帧率等关键因素(笔者在实际项目中拒绝了渲染超过7ms的动画)