前言
本篇文章将介绍 Kotlin 的基本语法中函数,可见性修饰符以及顶层函数的概念,并与 Java 中的相关概念做出比较。
阅读本文大概需要 3 分钟
目录

函数初体验
概念
如何定义一个函数?首先以经典的 HelloWorld 展现,这是一个可以打印 HelloWorld 的 Kotlin 方法和一个 Java 实现版本
HelloWorld.kt
fun main(args : Array<String>){
println ("Hello, world!")
}
HelloWorld.java
public void main(Array<String> args){
System.out.println("Hello, world!");
}
从这个例子我们可以初步体会 Kotlin 的特点。
- 一个函数必需以
fun, 关键字开头,这点在 Java 中是没有的。 Kotlin的方法参数列表中,类型与变量名以:作为区分,并且变量类型放在:后面,这很像 UML 类图中方法的写法- Kotlin 语句结尾,不需要分号。
- Kotlin 的方法可以写在类的外部,这种方法称之为
顶层函数,这个语法在 Java 中是没有的 - 在 Kotlin 中,方法的可见性默认为
public, 因此你可以省略它
下面将详细介绍顶层函数与 Kotlin 可见性修饰符的概念
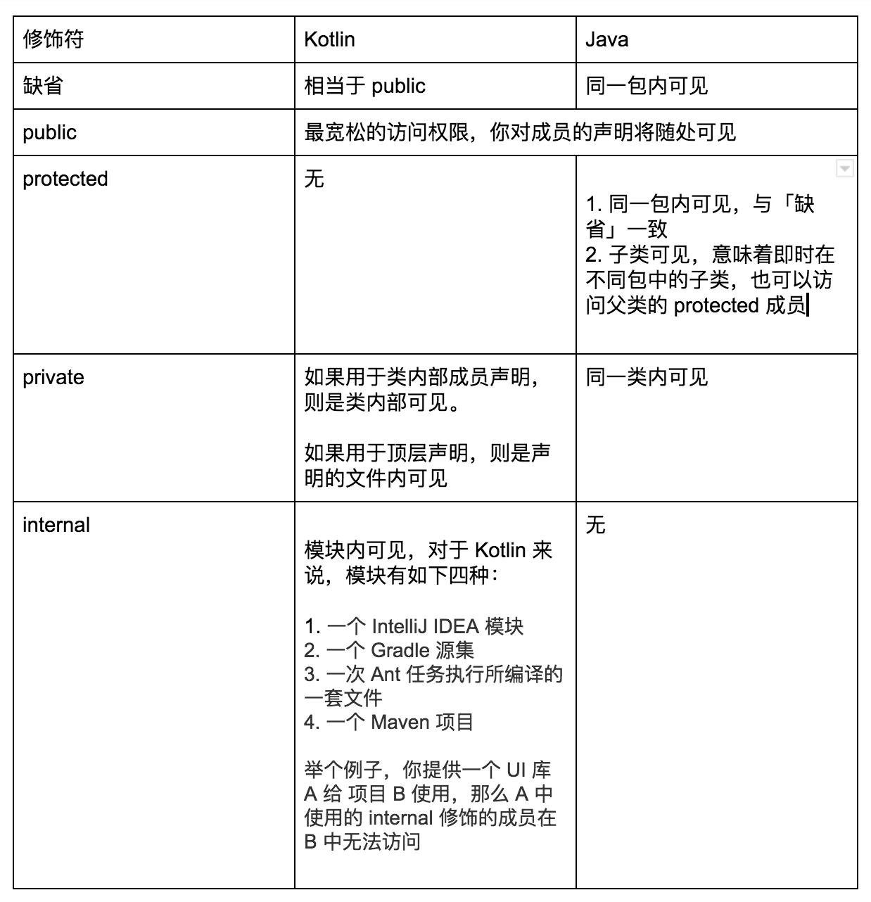
可见性修饰符
概念
可见性修饰符帮助控制代码库中的声明访问,总体来说,Kotlin 的访问限制符与 Java 类似,下面对 Kotlin 和 Java 可见性修饰符做了一个介绍和比对

顶层函数与顶层属性
概念
顶层函数
顶层函数即不从属于任何类的函数。这些函数直接写在类的外面,代码的最顶层。处于文件顶层的函数依然是包内的成员,如果想在包外访问,使用 import 导入即可。
顶层属性
同顶层函数一样,顶层属性也是写在类外部的数据片段。默认情况下,顶层属性与声明在类中的属性一致,都是通过访问器暴露给 Java 使用
意图
那么 Kotlin 为什么要设计顶层函数和顶层属性?我们知道,在 Java 中,所有的代码都写在类的内部,一般没有什么问题,但是对于大型项目,总有一些代码不能归属到同一个类中,这会使得某个类不断变得臃肿,不再满足单一职责。例如项目中的许多 Utils 结尾的类,那么有了,例如这里用 java 实现的获取无分隔符的 UUID 的函数
public static String getUUID() {
String s = UUID.randomUUID().toString(); // 默认存在 “-”
return s.substring(0, 8) + s.substring(9, 13) + s.substring(14, 18)
+ s.substring(19, 23) + s.substring(24); // 去掉“-”符号
}
现在有了 Kotlin 中的顶层函数的语法,就可以不必创造这些毫无意义的类,不必用类将这些函数包裹起来,可以将这些零散的函数之间放在 Kotlin 文件中,通过 import 引入即可。下面是 Kotlin 声明及使用顶层函数的代码:
声明:
package util
fun getUUID(): String{
....
}
使用:
import util.getUUID // 导入顶层函数
fun main(args: Array<String>){
var id = getUUID()
}