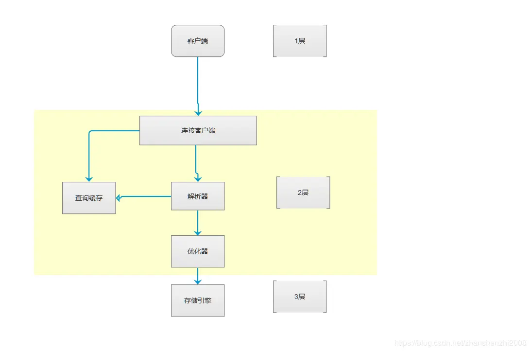
MySQL-逻辑结构
结构图
,及所有跨存储引擎的功能(存储过程、视图、触发器等)都在这一层实现。
3层架构:存储引擎负责MySQL中的数据读取和提取。服务器通过API和存储引擎进行通信。这些接口屏蔽了不同的存储引擎之前的差异,是的这些差异在上层的查询过程透明。存储引擎的API包含几十个底层函数,用于执行如“开始一个事务”或“根据主键提取一行记录”等操作。但存储引擎不会去解析SQL,不同存储引擎也不会相互通信,只是简单的响应上层服务器的请求。