
ZooKeeper提供了什么?
1)文件系统 2)通知机制 3)Zookeeper文件系统
Zookeeper通知机制 客户端注册监听它关心的目录节点,当目录节点发生变化(数据改变、被删除、子目录节点增加删除)时,zookeeper会通知客户端。
Zookeeper做了什么? 1.命名服务 2.配置管理 3.集群管理 4.分布式锁 5.队列管理 命名服务 在zookeeper的文件系统里创建一个目录,即有唯一的path。在我们使用tborg无法确定上游程序的部署机器时即可与下游程序约定好path,通过path即能互相探索发现。 配置管理 程序总是需要配置的,如果程序分散部署在多台机器上,要逐个改变配置就变得困难。现在把这些配置全部放到zookeeper上去,保存在 Zookeeper 的某个目录节点中,然后所有相关应用程序对这个目录节点进行监听,一旦配置信息发生变化,每个应用程序就会收到 Zookeeper 的通知,然后从 Zookeeper 获取新的配置信息应用到系统中就好。

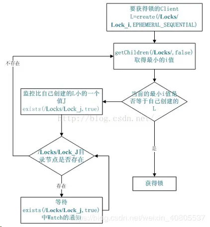
Zookeeper分布式锁 有了zookeeper的一致性文件系统,锁的问题变得容易。锁服务可以分为两类,一个是保持独占,另一个是控制时序。 对于第一类,我们将zookeeper上的一个znode看作是一把锁,通过createznode的方式来实现。所有客户端都去创建 /distribute_lock 节点,最终成功创建的那个客户端也即拥有了这把锁。用完删除掉自己创建的distribute_lock 节点就释放出锁。 对于第二类, /distribute_lock 已经预先存在,所有客户端在它下面创建临时顺序编号目录节点,和选master一样,编号最小的获得锁,用完删除,依次方便。

分布式与数据复制 Zookeeper作为一个集群提供一致的数据服务,自然,它要在所有机器间做数据复制。数据复制的好处: 1、容错:一个节点出错,不致于让整个系统停止工作,别的节点可以接管它的工作; 2、提高系统的扩展能力 :把负载分布到多个节点上,或者增加节点来提高系统的负载能力; 3、提高性能:让客户端本地访问就近的节点,提高用户访问速度。
数据复制集群系统分下面两种: 1、写主(WriteMaster) :对数据的修改提交给指定的节点。读无此限制,可以读取任何一个节点。这种情况下客户端需要对读与写进行区别,俗称读写分离; 2、写任意(Write Any):对数据的修改可提交给任意的节点,跟读一样。这种情况下,客户端对集群节点的角色与变化透明。 对zookeeper来说,它采用的方式是写任意。通过增加机器,它的读吞吐能力和响应能力扩展性非常好,而写,随着机器的增多吞吐能力肯定下降(这也是它建立observer的原因),而响应能力则取决于具体实现方式,是延迟复制保持最终一致性,还是立即复制快速响应。

Zookeeper设计目的 1.最终一致性:client不论连接到哪个Server,展示给它都是同一个视图,这是zookeeper最重要的性能。 2.可靠性:具有简单、健壮、良好的性能,如果消息被到一台服务器接受,那么它将被所有的服务器接受。 3.实时性:Zookeeper保证客户端将在一个时间间隔范围内获得服务器的更新信息,或者服务器失效的信息。但由于网络延时等原因,Zookeeper不能保证两个客户端能同时得到刚更新的数据,如果需要最新数据,应该在读数据之前调用sync()接口。 4.等待无关(wait-free):慢的或者失效的client不得干预快速的client的请求,使得每个client都能有效的等待。 5.原子性:更新只能成功或者失败,没有中间状态。 6.顺序性:包括全局有序和偏序两种:全局有序是指如果在一台服务器上消息a在消息b前发布,则在所有Server上消息a都将在消息b前被发布;偏序是指如果一个消息b在消息a后被同一个发送者发布,a必将排在b前面。
Zookeeper工作原理 Zookeeper 的核心是原子广播,这个机制保证了各个Server之间的同步。实现这个机制的协议叫做Zab协议。Zab协议有两种模式,它们分别是恢复模式(选主)和广播模式(同步)。当服务启动或者在领导者崩溃后,Zab就进入了恢复模式,当领导者被选举出来,且大多数Server完成了和 leader的状态同步以后,恢复模式就结束了。状态同步保证了leader和Server具有相同的系统状态。 为了保证事务的顺序一致性,**zookeeper采用了递增的事务id号(zxid)来标识事务。所有的提议(proposal)都在被提出的时候加上了zxid。**实现中zxid是一个64位的数字,它高32位是epoch用来标识leader关系是否改变,每次一个leader被选出来,它都会有一个新的epoch,标识当前属于那个leader的统治时期。低32位用于递增计数。
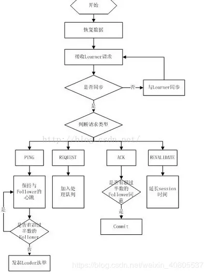
Zookeeper 下 Server工作状态 每个Server在工作过程中有三种状态: LOOKING:当前Server不知道leader是谁,正在搜寻 LEADING:当前Server即为选举出来的leader FOLLOWING:leader已经选举出来,当前Server与之同步
Zookeeper选主流程(basic paxos) 当leader崩溃或者leader失去大多数的follower,这时候zk进入恢复模式,恢复模式需要重新选举出一个新的leader,让所有的Server都恢复到一个正确的状态。Zk的选举算法有两种:一种是基于basic paxos实现的,另外一种是基于fast paxos算法实现的。系统默认的选举算法为fast paxos。 1.选举线程由当前Server发起选举的线程担任,其主要功能是对投票结果进行统计,并选出推荐的Server; 2.选举线程首先向所有Server发起一次询问(包括自己); 3.选举线程收到回复后,验证是否是自己发起的询问(验证zxid是否一致),然后获取对方的id(myid),并存储到当前询问对象列表中,最后获取对方提议的leader相关信息(id,zxid),并将这些信息存储到当次选举的投票记录表中; 4.收到所有Server回复以后,就计算出zxid最大的那个Server,并将这个Server相关信息设置成下一次要投票的Server; 5.线程将当前zxid最大的Server设置为当前Server要推荐的Leader,如果此时获胜的Server获得n/2 + 1的Server票数,设置当前推荐的leader为获胜的Server,将根据获胜的Server相关信息设置自己的状态,否则,继续这个过程,直到leader被选举出来。 通过流程分析我们可以得出:要使Leader获得多数Server的支持,则Server总数必须是奇数2n+1,且存活的Server的数目不得少于n+1. 每个Server启动后都会重复以上流程。在恢复模式下,如果是刚从崩溃状态恢复的或者刚启动的server还会从磁盘快照中恢复数据和会话信息,zk会记录事务日志并定期进行快照,方便在恢复时进行状态恢复。 Zookeeper选主流程(fast paxos) fast paxos流程是在选举过程中,某Server首先向所有Server提议自己要成为leader,当其它Server收到提议以后,解决epoch和 zxid的冲突,并接受对方的提议,然后向对方发送接受提议完成的消息,重复这个流程,最后一定能选举出Leader。 Zookeeper同步流程 选完Leader以后,zk就进入状态同步过程。 1.Leader等待server连接; 2 .Follower连接leader,将最大的zxid发送给leader; 3 .Leader根据follower的zxid确定同步点; 4 .完成同步后通知follower 已经成为uptodate状态; 5 .Follower收到uptodate消息后,又可以重新接受client的请求进行服务了。
Zookeeper监控 默认情况下,zookeeper是支持本地的jmx监控的,若需要远程监控zookeer,则需要进行如下配置。
//默认配置
ZOOMAIN="-Dcom.sun.management.jmxremote -Dcom.sun.management.jmxremote.local.only=$JMXLOCALONLY org.apache.zookeeper.server.quorum.QuorumPeerMain"
//在$JMXLOCALONLY后边添加jmx的相关参数配置:
ZOOMAIN="-Dcom.sun.management.jmxremote
-Dcom.sun.management.jmxremote.local.only=$JMXLOCALONLY
-Djava.rmi.server.hostname=192.168.1.8
-Dcom.sun.management.jmxremote.port=1911
-Dcom.sun.management.jmxremote.ssl=false
-Dcom.sun.management.jmxremote.authenticate=false
org.apache.zookeeper.server.quorum.QuorumPeerMain"
Zookeeper的存储模型 Zookeeper的数据存储采用的是结构化存储,结构化存储是没有文件和目录的概念,里边的目录和文件被抽象成了节点(node),zookeeper里可以称为znode。


Follower的消息循环处理如下几种来自Leader的消息: 1 .PING消息: 心跳消息; 2 .PROPOSAL消息:Leader发起的提案,要求Follower投票; 3 .COMMIT消息:服务器端最新一次提案的信息; 4 .UPTODATE消息:表明同步完成; 5 .REVALIDATE消息:根据Leader的REVALIDATE结果,关闭待revalidate的session还是允许其接受消息; 6 .SYNC消息:返回SYNC结果到客户端,这个消息最初由客户端发起,用来强制得到最新的更新。
