微信公众号:吉姆餐厅ak 学习更多源码知识,欢迎关注。
SpringBoot2 | SpringBoot启动流程源码分析(一)
SpringBoot2 | SpringBoot启动流程源码分析(二)
SpringBoot2 | @SpringBootApplication注解 自动化配置流程源码分析(三)
SpringBoot2 | SpringBoot Environment源码分析(四)
SpringBoot2 | SpringBoot自定义AutoConfiguration | SpringBoot自定义starter(五)
SpringBoot2 | SpringBoot监听器源码分析 | 自定义ApplicationListener(六)
SpringBoot2 | 条件注解@ConditionalOnBean原理源码深度解析(七)
SpringBoot2 | Spring AOP 原理源码深度剖析(八)
SpringBoot2 | SpingBoot FilterRegistrationBean 注册组件 | FilterChain 责任链源码分析(九)
SpringBoot2 | BeanDefinition 注册核心类 ImportBeanDefinitionRegistrar (十)
SpringBoot2 | Spring 核心扩展接口 | 核心扩展方法总结(十一)
概述
AOP(Aspect-Oriented Programming) 面向切面编程。Spring Aop 在 Spring框架中的地位举足轻重,主要用于实现事务、缓存、安全等功能。本篇主要是对源码进行深度分析。
主要介绍以下三个方面:
- Spring AOP 多种代理机制相关核心类介绍。
- Spring Boot 中AOP注解方式源码分析。
- Spring Boot 1.x 版本和 2.x版本 AOP 默认配置的变动。
Spring AOP 多种代理机制相关核心类介绍
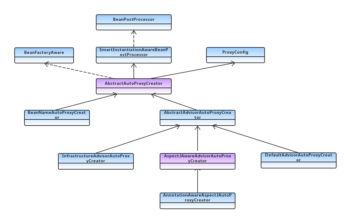
先介绍一些Spring Aop中一些核心类,大致分为三类:
advisorCreator,继承 spring ioc的扩展接口 beanPostProcessor,主要用来扫描获取 advisor。advisor:顾问的意思,封装了spring aop中的切点和通知。advice:通知,也就是aop中增强的方法。
对以上三类核心类对应的 UML 分别来看。
advisorCreator:

-
AbstractAutoProxyCreator:Spring 为Spring AOP 模块暴露的可扩展抽象类,也是 AOP 中最核心的抽象类。Nepxion Matrix框架便是基于此类对AOP进行扩展和增强。 -
BeanNameAutoProxyCreator:根据指定名称创建代理对象(阿里大名鼎鼎的连接池框架druid也基于此类做了扩展)。通过设置 advisor,可以对指定的 beanName 进行代理。支持模糊匹配。 -
AbstractAdvisorAutoProxyCreator:功能比较强大,默认扫描所有Advisor的实现类。相对于根据Bean名称匹配,该类更加灵活。动态的匹配每一个类,判断是否可以被代理,并寻找合适的增强类,以及生成代理类。 -
DefaultAdvisorAutoProxyCreator:AbstractAdvisorAutoProxyCreator的默认实现类。可以单独使用,在框架中使用AOP,尽量不要手动创建此对象。 -
AspectJAwareAdvisorAutoProxyCreator:Aspectj的实现方式,也是Spring Aop中最常用的实现方式,如果用注解方式,则用其子类AnnotationAwareAspectJAutoProxyCreator。 -
AnnotationAwareAspectJAutoProxyCreator:目前最常用的AOP使用方式。spring aop 开启注解方式之后,该类会扫描所有@Aspect()注释的类,生成对应的adviosr。目前SpringBoot框架中默认支持的方式,自动配置。
advisor:

-
StaticMethodMatcherPointcut:静态方法切面,抽象类。定义了一个classFilter,通过重写getClassFilter()方法来指定切面规则。另外实现了StaticMethodMatcher接口,通过重写matches来指定方法匹配规则。 -
StaticMethodMatcherPointcutAdvisor:静态方法匹配切面顾问,同未抽象类,扩展了切面排序方法。 -
NameMatchMethodPointcut:名称匹配切面,通过指定方法集合变量mappedNames,模糊匹配。 -
NameMatchMethodPointcutAdvisor:方法名称切面顾问,内部封装了NameMatchMethodPointcut,通过设置方法名称模糊匹配规则和通知来实现切面功能。 -
RegexpMethodPointcutAdvisor:正则表达式切面顾问,可设置多个正则表达式规则,通过内部封装的JdkRegexpMethodPointcut解析正则表达式。 -
DefaultPointcutAdvisor:默认切面顾问,比较灵活。可自由组合切面和通知。 -
InstantiationModelAwarePointcutAdvisorImpl:springboot自动装配的顾问类型,也是最常用的一种顾问实现。在注解实现的切面中,所有@Aspect类,都会被解析成该对象。
advice:

AspectJMethodBeforeAdvice:前置通知,AspectJ中 before 属性对应的通知(@Before标注的方法会被解析成该通知),,在切面方法执行之前执行。AspectJAfterReturningAdvice:后置通知,AspectJ中 afterReturning 属性对应的通知(@AfterReturning 标注的方法会被解析成该通知),在切面方法执行之后执行,如果有异常,则不执行。 注意:该通知与AspectJMethodBeforeAdvice对应。AspectJAroundAdvice:环绕通知,AspectJ中 around 属性对应的通知(@Around标注的方法会被解析成该通知),在切面方法执行前后执行。AspectJAfterAdvice:返回通知,AspectJ中 after 属性对应的通知(@After 标注的方法会被解析成该通知),不论是否异常都会执行。
可以看出 Spring AOP 提供的实现方式很多,但是殊途同归。
具体使用方式已上传至 github:
github.com/admin801122…


Spring Boot 中AOP注解方式源码分析
Spring Aop使用方式很多,从上面的 API 也可以看出。本篇就基于最常用的注解实现方式,对源码深入分析。
@Aspect
@Component
public class LogableAspect {
@Pointcut("@annotation(com.springboot2.spring5.springAop.aspect.Logable)")
public void aspect() {
}
@Around("aspect()")
public Object doAround(ProceedingJoinPoint point) throws Throwable {
//...
Object returnValue = point.proceed(point.getArgs());
//...
return returnValue;
}
}
这是实际项目中,使用AOP最常见的形式,基于注解实现。如今springboot大行其道,我们就从springboot中的EnableAspectJAutoProxy自动配置开始。
大致流程主要分为三个步骤:
1: 创建AnnotationAwareAspectJAutoProxyCreator对象
2: 扫描容器中的切面,创建PointcutAdvisor对象
3: 生成代理类
分别来分析以上三个步骤。
1: 创建AnnotationAwareAspectJAutoProxyCreator对象
首先来看AnnotationAwareAspectJAutoProxyCreator对象初始化的过程。springboot中,aop同样以自动装配的方式,所以还是要从spring.factories开始:
# Auto Configure
org.springframework.boot.autoconfigure.aop.AopAutoConfiguration,\
@Configuration
@ConditionalOnClass({ EnableAspectJAutoProxy.class, Aspect.class, Advice.class,
AnnotatedElement.class })
@ConditionalOnProperty(prefix = "spring.aop", name = "auto", havingValue = "true", matchIfMissing = true)
public class AopAutoConfiguration {
@Configuration
@EnableAspectJAutoProxy(proxyTargetClass = false)
@ConditionalOnProperty(prefix = "spring.aop", name = "proxy-target-class", havingValue = "false", matchIfMissing = false)
public static class JdkDynamicAutoProxyConfiguration {
}
@Configuration
@EnableAspectJAutoProxy(proxyTargetClass = true)
@ConditionalOnProperty(prefix = "spring.aop", name = "proxy-target-class", havingValue = "true", matchIfMissing = true)
public static class CglibAutoProxyConfiguration {
}
}
具体来看: (1)该配置类的加载前提是什么?
@ConditionalOnClass({ EnableAspectJAutoProxy.class, Aspect.class, Advice.class,
AnnotatedElement.class })
条件注解依赖的配置类均被引入到spring-boot-starter-aop中,只需引入该依赖即可自动装配。
而且可以看到spring.aop.auto默认为true,并不需要手动开启。
所以很多同学在springboot项目中使用 aop 的时候,习惯在启动类上引入@EnableAspectJAutoProxy,其实完全不必要。保证项目中有spring-boot-starter-aop依赖即可。
(2)上述代码通过spring.aop.proxy-target-class变量来控制proxyTargetClass的变量,最终都会加载@EnableAspectJAutoProxy配置。
spring.aop.proxy-target-class默认为true,该变量相当关键,控制 spring aop 代理类的生成方式,具体后面详细介绍。
继续跟进EnableAspectJAutoProxy:
class AspectJAutoProxyRegistrar implements ImportBeanDefinitionRegistrar {
@Override
public void registerBeanDefinitions(
AnnotationMetadata importingClassMetadata, BeanDefinitionRegistry registry) {
//注册 AnnotationAwareAspectJAutoProxyCreator
AopConfigUtils.registerAspectJAnnotationAutoProxyCreatorIfNecessary(registry);
AnnotationAttributes enableAspectJAutoProxy =
AnnotationConfigUtils.attributesFor(importingClassMetadata, EnableAspectJAutoProxy.class);
//将 aop 代理方式相关的变量设置到 AopConfigUtils,创建代理类时会读取变量
if (enableAspectJAutoProxy != null) {
if (enableAspectJAutoProxy.getBoolean("proxyTargetClass")) {
AopConfigUtils.forceAutoProxyCreatorToUseClassProxying(registry);
}
if (enableAspectJAutoProxy.getBoolean("exposeProxy")) {
AopConfigUtils.forceAutoProxyCreatorToExposeProxy(registry);
}
}
}
}
@Nullable
public static BeanDefinition registerAspectJAnnotationAutoProxyCreatorIfNecessary(BeanDefinitionRegistry registry,
@Nullable Object source) {
return registerOrEscalateApcAsRequired(AnnotationAwareAspectJAutoProxyCreator.class, registry, source);
}
上述代码可以看到注册了一个切面相关BeanDefinition,正是上面提到的类:
AnnotationAwareAspectJAutoProxyCreator,并设置了代理方式配置变量: proxyTargetClass,默认为true。
这里只是创建BeanDefinition,并没有实例化和初始化该对象。那什么时候会触发呢?
上面的 uml 图可以看到,该类继承的顶层接口为 BeanPostProcessor。我们知道BeanPostProcessor实现类会提前初始化,由PostProcessorRegistrationDelegate触发,具体细节之前博客有提到:
SpringBoot2 | @SpringBootApplication注解 自动化配置流程源码分析(三)
该类又继承BeanFactoryAware,所以在其在实例化 bean 后,会触发setBeanFactory()方法,最终会触发
initBeanFactory方法:
@Override
protected void initBeanFactory(ConfigurableListableBeanFactory beanFactory) {
super.initBeanFactory(beanFactory);
if (this.aspectJAdvisorFactory == null) {
//advisor 工厂类
this.aspectJAdvisorFactory = new ReflectiveAspectJAdvisorFactory(beanFactory);
}
//用于创建 advisor
this.aspectJAdvisorsBuilder =
new BeanFactoryAspectJAdvisorsBuilderAdapter(beanFactory, this.aspectJAdvisorFactory);
}
至此,AnnotationAwareAspectJAutoProxyCreator BeanDefinition创建完毕。
2: 扫描容器中的切面,创建PointcutAdvisor对象
在spring ioc流程加载的过程中,会触发 beanPostProcessor 扩展接口,
而AnnotationAwareAspectJAutoProxyCreator又是SmartInstantiationAwareBeanPostProcessor的子类,所以该扩展接口正是 aop 实现的入口。
该接口的触发在实例化 bean 之后,初始化 bean之前,具体来看:
@Override
public Object postProcessBeforeInstantiation(Class<?> beanClass, String beanName) throws BeansException {
Object cacheKey = getCacheKey(beanClass, beanName);
if (!StringUtils.hasLength(beanName) || !this.targetSourcedBeans.contains(beanName)) {
//advisedBeans用于存储不可代理的bean,如果包含直接返回
if (this.advisedBeans.containsKey(cacheKey)) {
return null;
}
//判断当前bean是否可以被代理,然后存入advisedBeans
if (isInfrastructureClass(beanClass) || shouldSkip(beanClass, beanName)) {
this.advisedBeans.put(cacheKey, Boolean.FALSE);
return null;
}
}
// Create proxy here if we have a custom TargetSource.
// Suppresses unnecessary default instantiation of the target bean:
// The TargetSource will handle target instances in a custom fashion.
//到这里说明该bean可以被代理,所以去获取自定义目标类,如果没有定义,则跳过。
TargetSource targetSource = getCustomTargetSource(beanClass, beanName);
if (targetSource != null) {
if (StringUtils.hasLength(beanName)) {
this.targetSourcedBeans.add(beanName);
}
Object[] specificInterceptors = getAdvicesAndAdvisorsForBean(beanClass, beanName, targetSource);
Object proxy = createProxy(beanClass, beanName, specificInterceptors, targetSource);
this.proxyTypes.put(cacheKey, proxy.getClass());
//如果最终可以获得代理类,则返回代理类,直接执行实例化后置通知方法
return proxy;
}
return null;
}
来看一下判定 bean 是否被代理的方法依据:
@Override
protected boolean isInfrastructureClass(Class<?> beanClass) {
return (super.isInfrastructureClass(beanClass) ||
(this.aspectJAdvisorFactory != null && this.aspectJAdvisorFactory.isAspect(beanClass)));
}
private boolean hasAspectAnnotation(Class<?> clazz) {
//判定当前类是否有 Aspect 注解,如果有,则不能被代理
return (AnnotationUtils.findAnnotation(clazz, Aspect.class) != null);
}
protected boolean isInfrastructureClass(Class<?> beanClass) {
//判定当前bean是否是 Advice、Pointcut、Advisor、AopInfrastructureBean等子类或实现类,如果是,则不能被代理
boolean retVal = Advice.class.isAssignableFrom(beanClass) ||
Pointcut.class.isAssignableFrom(beanClass) ||
Advisor.class.isAssignableFrom(beanClass) ||
AopInfrastructureBean.class.isAssignableFrom(beanClass);
if (retVal && logger.isTraceEnabled()) {
logger.trace("Did not attempt to auto-proxy infrastructure class [" + beanClass.getName() + "]");
}
return retVal;
}
重点来看 shouldSkip方法:
@Override
protected boolean shouldSkip(Class<?> beanClass, String beanName) {
// TODO: Consider optimization by caching the list of the aspect names
//获取所有的候选顾问类 Advisor
List<Advisor> candidateAdvisors = findCandidateAdvisors();
for (Advisor advisor : candidateAdvisors) {
if (advisor instanceof AspectJPointcutAdvisor &&
((AspectJPointcutAdvisor) advisor).getAspectName().equals(beanName)) {
return true;
}
}
return super.shouldSkip(beanClass, beanName);
}
上述代码通过findCandidateAdvisors()方法来获取所有的候选 advisor:
@Override
protected List<Advisor> findCandidateAdvisors() {
// Add all the Spring advisors found according to superclass rules.
//获得 Advisor 实现类
List<Advisor> advisors = super.findCandidateAdvisors();
// Build Advisors for all AspectJ aspects in the bean factory.
//将@Aspect注解类, 解析成Advisor
if (this.aspectJAdvisorsBuilder != null) {
advisors.addAll(this.aspectJAdvisorsBuilder.buildAspectJAdvisors());
}
return advisors;
}
继续跟进buildAspectJAdvisors方法,会触发
ReflectiveAspectJAdvisorFactory中的getAdvisors方法:
@Override
public List<Advisor> getAdvisors(MetadataAwareAspectInstanceFactory aspectInstanceFactory) {
//从 aspectMetadata 中获取 Aspect()标注的类 class对象
Class<?> aspectClass = aspectInstanceFactory.getAspectMetadata().getAspectClass();
//获取Aspect()标注的类名
String aspectName = aspectInstanceFactory.getAspectMetadata().getAspectName();
validate(aspectClass);
// We need to wrap the MetadataAwareAspectInstanceFactory with a decorator
// so that it will only instantiate once.
MetadataAwareAspectInstanceFactory lazySingletonAspectInstanceFactory =
new LazySingletonAspectInstanceFactoryDecorator(aspectInstanceFactory);
List<Advisor> advisors = new LinkedList<>();
//遍历该类所有方法,根据方法判断是否能获取到对应 pointCut,如果有,则生成 advisor 对象
for (Method method : getAdvisorMethods(aspectClass)) {
Advisor advisor = getAdvisor(method, lazySingletonAspectInstanceFactory, advisors.size(), aspectName);
if (advisor != null) {
advisors.add(advisor);
}
}
// If it's a per target aspect, emit the dummy instantiating aspect.
if (!advisors.isEmpty() && lazySingletonAspectInstanceFactory.getAspectMetadata().isLazilyInstantiated()) {
Advisor instantiationAdvisor = new SyntheticInstantiationAdvisor(lazySingletonAspectInstanceFactory);
advisors.add(0, instantiationAdvisor);
}
// Find introduction fields.
//获取 @DeclareParents 注解修饰的属性(并不常用)
for (Field field : aspectClass.getDeclaredFields()) {
Advisor advisor = getDeclareParentsAdvisor(field);
if (advisor != null) {
advisors.add(advisor);
}
}
return advisors;
}
继续来看getAdvisor方法:
@Override
@Nullable
public Advisor getAdvisor(Method candidateAdviceMethod, MetadataAwareAspectInstanceFactory aspectInstanceFactory,
int declarationOrderInAspect, String aspectName) {
validate(aspectInstanceFactory.getAspectMetadata().getAspectClass());
//根据候选方法名,来获取对应的 pointCut
AspectJExpressionPointcut expressionPointcut = getPointcut(
candidateAdviceMethod, aspectInstanceFactory.getAspectMetadata().getAspectClass());
if (expressionPointcut == null) {
return null;
}
//如果能获取到 pointCut,则将切点表达式 expressionPointcut、当前
对象ReflectiveAspectJAdvisorFactory、 方法名等包装成 advisor 对象
return new InstantiationModelAwarePointcutAdvisorImpl(expressionPointcut, candidateAdviceMethod,
this, aspectInstanceFactory, declarationOrderInAspect, aspectName);
}
protected static AspectJAnnotation<?> findAspectJAnnotationOnMethod(Method method) {
//定义class对象数组,如果方法中有以下注解中任何一种,则返回该注解
Class<?>[] classesToLookFor = new Class<?>[] {
Before.class, Around.class, After.class, AfterReturning.class, AfterThrowing.class, Pointcut.class};
for (Class<?> c : classesToLookFor) {
AspectJAnnotation<?> foundAnnotation = findAnnotation(method, (Class<Annotation>) c);
if (foundAnnotation != null) {
return foundAnnotation;
}
}
return null;
}
InstantiationModelAwarePointcutAdvisorImpl的构造方法会触发构造通知对象:
public Advice getAdvice(Method candidateAdviceMethod, AspectJExpressionPointcut expressionPointcut,
MetadataAwareAspectInstanceFactory aspectInstanceFactory, int declarationOrder, String aspectName) {
//......
//根据注解类型,匹配对应的通知类型
switch (aspectJAnnotation.getAnnotationType()) {
//前置通知
case AtBefore:
springAdvice = new AspectJMethodBeforeAdvice(
candidateAdviceMethod, expressionPointcut, aspectInstanceFactory);
break;
//最终通知
case AtAfter:
springAdvice = new AspectJAfterAdvice(
candidateAdviceMethod, expressionPointcut, aspectInstanceFactory);
break;
//后置通知
case AtAfterReturning:
springAdvice = new AspectJAfterReturningAdvice(
candidateAdviceMethod, expressionPointcut, aspectInstanceFactory);
AfterReturning afterReturningAnnotation = (AfterReturning) aspectJAnnotation.getAnnotation();
if (StringUtils.hasText(afterReturningAnnotation.returning())) {
springAdvice.setReturningName(afterReturningAnnotation.returning());
}
break;
//异常通知
case AtAfterThrowing:
springAdvice = new AspectJAfterThrowingAdvice(
candidateAdviceMethod, expressionPointcut, aspectInstanceFactory);
AfterThrowing afterThrowingAnnotation = (AfterThrowing) aspectJAnnotation.getAnnotation();
if (StringUtils.hasText(afterThrowingAnnotation.throwing())) {
springAdvice.setThrowingName(afterThrowingAnnotation.throwing());
}
break;
//环绕通知
case AtAround:
springAdvice = new AspectJAroundAdvice(
candidateAdviceMethod, expressionPointcut, aspectInstanceFactory);
break;
//切面
case AtPointcut:
if (logger.isDebugEnabled()) {
logger.debug("Processing pointcut '" + candidateAdviceMethod.getName() + "'");
}
return null;
default:
throw new UnsupportedOperationException(
"Unsupported advice type on method: " + candidateAdviceMethod);
}
//......
}
可以看到,根据@Aspect类中方法的注解类型,生成对应的advice,并通过通知的构造方法,将通知增强方法,切面表达式传入到通知当中。
到这里InstantiationModelAwarePointcutAdvisorImpl对象构造完毕。
3: 生成代理类
上面创建advisor的逻辑发生在扩展接口中的postProcessBeforeInstantiation,实例化之前执行,如果有自定义的TargetSource指定类,则则直接生成代理类,并直接执行初始化之后的方法postProcessAfterInitialization。这种情况使用不多,常规代理类还是在postProcessAfterInitialization中创建,也就是 IOC 最后一个扩展方法。
@Override
public Object postProcessAfterInitialization(@Nullable Object bean, String beanName) throws BeansException {
if (bean != null) {
Object cacheKey = getCacheKey(bean.getClass(), beanName);
//处理循环依赖的判断
if (!this.earlyProxyReferences.contains(cacheKey)) {
return wrapIfNecessary(bean, beanName, cacheKey);
}
}
return bean;
}
protected Object wrapIfNecessary(Object bean, String beanName, Object cacheKey) {
if (StringUtils.hasLength(beanName) && this.targetSourcedBeans.contains(beanName)) {
return bean;
}
if (Boolean.FALSE.equals(this.advisedBeans.get(cacheKey))) {
return bean;
}
if (isInfrastructureClass(bean.getClass()) || shouldSkip(bean.getClass(), beanName)) {
this.advisedBeans.put(cacheKey, Boolean.FALSE);
return bean;
}
// Create proxy if we have advice.
//获取到合适的advisor,如果为空。如果不为空,则生成代理类。
Object[] specificInterceptors = getAdvicesAndAdvisorsForBean(bean.getClass(), beanName, null);
if (specificInterceptors != DO_NOT_PROXY) {
this.advisedBeans.put(cacheKey, Boolean.TRUE);
Object proxy = createProxy(
bean.getClass(), beanName, specificInterceptors, new SingletonTargetSource(bean));
this.proxyTypes.put(cacheKey, proxy.getClass());
return proxy;
}
this.advisedBeans.put(cacheKey, Boolean.FALSE);
return bean;
}
上述方法通过调用getAdvicesAndAdvisorsForBean()方法来获取advisor,该方法最终会调用findEligibleAdvisors(),Eligible意为有资格的,合适的。具体来看下:
protected List<Advisor> findEligibleAdvisors(Class<?> beanClass, String beanName) {
List<Advisor> candidateAdvisors = findCandidateAdvisors();
//这里会对获取的advisor进行筛选
List<Advisor> eligibleAdvisors = findAdvisorsThatCanApply(candidateAdvisors, beanClass, beanName);
//添加一个默认的advisor,执行时用到。
extendAdvisors(eligibleAdvisors);
if (!eligibleAdvisors.isEmpty()) {
eligibleAdvisors = sortAdvisors(eligibleAdvisors);
}
return eligibleAdvisors;
}
最终的筛选规则在AopUtils中:
public static List<Advisor> findAdvisorsThatCanApply(List<Advisor> candidateAdvisors, Class<?> clazz) {
//......
for (Advisor candidate : candidateAdvisors) {
if (candidate instanceof IntroductionAdvisor) {
// already processed
continue;
}
//调用 canApply 方法,遍历所有的方法进行匹配
if (canApply(candidate, clazz, hasIntroductions)) {
eligibleAdvisors.add(candidate);
}
}
//......
}
调用canApply方法,遍历被代理类的所有的方法,跟进切面表达式进行匹配,如果有一个方法匹配到,也就意味着该类会被代理。
匹配方法是借助org.aspectj.weaver.internal.tools实现,也就是AspectJ框架中的工具类,有兴趣的可以自行查看。
重点来看一下代理生成方式:
public AopProxy createAopProxy(AdvisedSupport config) throws AopConfigException {
if (config.isOptimize() || config.isProxyTargetClass() || hasNoUserSuppliedProxyInterfaces(config)) {
Class<?> targetClass = config.getTargetClass();
if (targetClass == null) {
throw new AopConfigException("TargetSource cannot determine target class: " +
"Either an interface or a target is required for proxy creation.");
}
//如果代理目标是接口或者Proxy类型,则走jdk类型
if (targetClass.isInterface() || Proxy.isProxyClass(targetClass)) {
return new JdkDynamicAopProxy(config);
}
return new ObjenesisCglibAopProxy(config);
}
else {
return new JdkDynamicAopProxy(config);
}
}
上述方法通过三个变量来进行筛选代理方法:
optimize:官方文档翻译为设置代理是否应执行积极的优化,默认为false。proxyTargetClass:这个在上面已经提到了,AopAutoConfiguration中指定,默认为true,也就是选择使用 cglib 代理。可以看到该变量和optimize意义一样,之所以这么做,个人理解是为了可以在不同的场景中使用。hasNoUserSuppliedProxyInterfaces:是否设置了实现接口。
hasNoUserSuppliedProxyInterfaces方法如下:
private boolean hasNoUserSuppliedProxyInterfaces(AdvisedSupport config) {
Class<?>[] ifcs = config.getProxiedInterfaces();
return (ifcs.length == 0 || (ifcs.length == 1 && SpringProxy.class.isAssignableFrom(ifcs[0])));
}
主要就是判断AdvisedSupport中interfaces变量中是否设置了接口,
意思是如果一个类实现了接口,把接口设置到该方法的变量中,但是不是一定会设置到该变量中,具体设置接口的代码如下:
可以看到如果用默认配置也就是proxyTargetClass为true时,只有一种情况会走jdk代理方法,就是代理类为接口类型(注意:代理类是接口类型,并不是指接口类是否实现了接口)或者代理类是Proxy类型,否则全部走cglib代理。所以,平时使用中,代理类大部分还是用cglib的方式来生成。
Spring Boot 1.x 版本和 2.x版本 AOP 默认配置的变动
配置类AopAutoConfiguration:
1.5x版本:
@Configuration
@EnableAspectJAutoProxy(proxyTargetClass = true)
@ConditionalOnProperty(prefix = "spring.aop", name = "proxy-target-class", havingValue = "true", matchIfMissing = false)
public static class CglibAutoProxyConfiguration {
}
2.x版本:
@Configuration
@EnableAspectJAutoProxy(proxyTargetClass = true)
@ConditionalOnProperty(prefix = "spring.aop", name = "proxy-target-class", havingValue = "true", matchIfMissing = true)
public static class CglibAutoProxyConfiguration {
}
可以看到,在SpringBoot2.x中最主要的变化就是proxy-target-class默认为true,意味着类代理的时候全部走cglib代理方式,只有为接口代理时才走jdk代理(注意:这里为接口代理,不是指代理目标类是否实现了接口)。所以,在使用springboot2.x的版本中,除了代理目标类是接口外,其余的代理方式全部采用cglib类型。
总结
Springboot通过自动装配AopAutoConfiguration配置类,默认自动开启 AOP 功能。通过注册
AnnotationAwareAspectJAutoProxyCreator类,来扫描创建所有的Advisor,再通过 Advisor在 Spring IOC的扩展接口中来创建代理类。
