众所周知,JavaScript(以下简称 JS) 是单线程语言,在 html5 中增加了 web workers,web workers 是新开了线程执行的,那么 JS 还是单线程的吗?当然是,为什么要设计成单线程?
网上有很多说法,大部分都说是多个线程同时对一个dom操作(同时修改dom内容,一个线程增加属性,一个线程删除属性),会非常混乱,当然如果支持多线程就会相应的就要加入多线程的锁机制,那么 JS 就变得非常复杂了,想想 JS 最开始设计的初衷就是用于用户交互,而且当时的原始需求是:功能不需要太强,语法较为简单,容易学习和部署,Brendan Eich 只用了10天,就设计完成了这种语言的第一版,因此也不可能加入多线程这么复杂的技术。
即使现在支持 web workers,由于没有多线程的机制,web workers 和执行线程只能通过 postMessage 来通信,而且由于没有锁,web workers 无法访问 window 和 document 对象。
JS 的单线程是指一个浏览器进程中只有一个 JS 的执行线程,即同一时刻内只会有一段代码在执行。
Micro-Task 与 Macro-Task
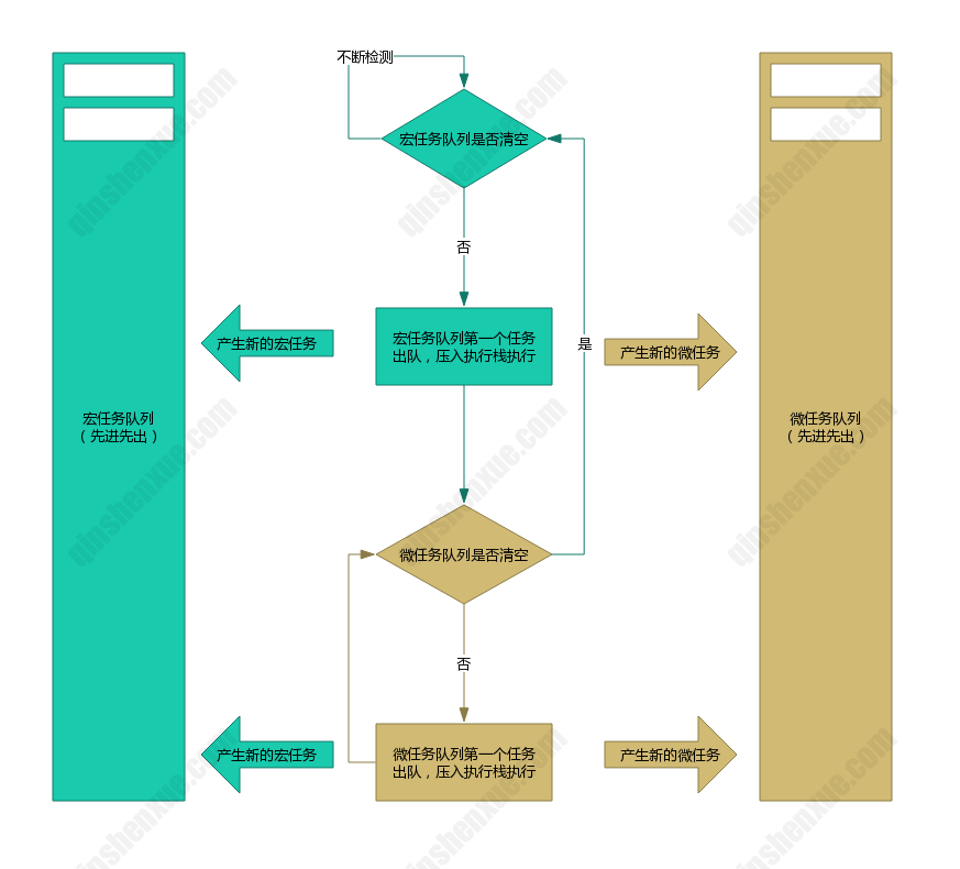
单线程如何实现异步?JS 设计了一个事件循环的方式。所有的代码执行均按照事件循环的方式进行。
事件循环中分两种任务:一个是宏任务(Macro-Task),另一个是微任务(Micro-Task)。常见的宏任务和微任务如下。
宏任务:script(整体代码)、setTimeout、setInterval、requestAnimationFrame、I/O、事件、MessageChannel、setImmediate (Node.js) 微任务:Promise.then、 MutaionObserver、process.nextTick (Node.js)
事件循环按下图的方式进行。

注意: 宏任务执行完后,需要清空当前微任务队列后才回去执行下一个宏任务,如果微任务里面产生了新的微任务,仍然会在当前事件循环里面被执行完,后面会举例说明。
来个示例验证下上面的流程。
<script>
console.log(1);
setTimeout(function timeout1() {
console.log(2);
}, 0);
Promise.resolve().then(function promise1() {
console.log(3);
setTimeout(function timeout2() {
console.log(4);
Promise.resolve().then(function promise2() {
console.log(5);
});
}, 0);
return Promise.resolve()
.then(function promise3() {
console.log(6);
return Promise.resolve().then(function promise4() {
console.log(7);
});
})
.then(function promise5() {
console.log(8);
});
})
console.log(9);
</script>
<script>
console.log(10);
setTimeout(function timeout3() {
console.log(11);
}, 0);
Promise.resolve().then(function promise6() {
console.log(12);
});
</script>
按照上面流程梳理下执行流程:
- 将两个宏任务(两个script代码)初始化进宏任务队列,宏任务队列为:
[script1, script2] - script1 出队压入执行栈执行,宏任务队列为:
[script2] - 同步代码执行输出:1,
- 0ms 后把 timeout1 放入宏任务队列,宏任务队列为:
[script2, timeout1] - promise1 入队,微任务队列为:
[promise1] - 同步代码执行输出:9
- script1 执行完毕,进入微任务执行阶段,promise1 出队压入执行栈执行,微任务队列为空
- 同步代码执行输出:3
- 0ms 后把 timeout2 放入宏任务队列,宏任务队列为:
[script2, timeout1, timeout2] - promise3 入队,微任务队列为:
[promise3] - promise1 执行完毕,继续判断微任务队列是否为空,promise3 出队压入执行栈执行,微任务队列为空
- 同步代码执行输出:6
- promise4 入队,微任务队列为:
[promise4] - promise3 执行完毕,promise5 入队,微任务队列为:
[promise4,promise5] - 判断微任务队列是否为空,promise4 出队压入执行栈执行,微任务队列为:
[promise5] - 同步代码执行输出:7
- promise4 执行完毕,继续判断微任务队列是否为空,promise5 出队压入执行栈执行,微任务队列为空
- 同步代码执行输出:8
- 微任务队列清空,宏任务 script2 出队压入执行栈执行,宏任务队列为空
- 同步代码执行输出:10
- 0ms 后把 timeout3 放入宏任务队列,宏任务队列为:
[timeout1, timeout2, timeout3] - promise6 入队,微任务队列为:
[promise6] - script2 执行完毕,进入微任务执行阶段,promise6 出队压入执行栈执行,微任务队列为空
- 同步代码执行输出:12
- 微任务队列为空,宏任务 timeout1 压入执行栈执行,宏任务队列为
[timeout2, timeout3] - 同步代码执行输出:2
- timeout1执行完毕,微任务队列为空,宏任务 timeout2 压入执行栈执行,宏任务队列为
[timeout3] - 同步代码执行输出:4,promise2 入队,微任务队列为:
[promise2] - timeout2 执行完毕,判断微任务队列是否为空,promise2 出队压入执行栈执行,微任务队列为空
- 同步代码执行输出:5
- promise2执行完,微任务队列为空,宏任务 timeout2 压入执行栈执行,宏任务队列为空
- 同步代码执行输出:11
- timeout3执行完毕,微任务队列为空,宏任务队列为空
setTimeout
setTimeout 的 delay 最小值在不同浏览器的有差异,在 Chrome 74 上测试的结果是 2ms,Firefox 67 上测试的记过是 1ms。
最小值是什么意思?就是小于这个值后,浏览器按照0处理。比如在 Chrome 上,测试下面的代码:
setTimeout(function(){console.log(1)},1.99);
setTimeout(function(){console.log(2)},0);
输出的结果为 1、2,而
setTimeout(function(){console.log(1)},2);
setTimeout(function(){console.log(2)},0);
输出的结果为 2、1,说明 2ms 是有效的。
另外 setTimeout 是从调用开始计时,到了时间就放入宏任务队列,我们来看下面的例子。
var s = Date.now()
setTimeout(function timeout1() {
console.log(1)
}, 200)
while (Date.now() - s <= 200) {
}
setTimeout(function timeout2() {
console.log(2)
}, 0)
- timeout1 200ms 后会放入到宏任务队列中
- while 执行了 200ms,此时 timeout1 已经先添加到宏任务队列中,因此最终打印结果为:1、2
- 如果将 while 的时间设置小于 200ms,考虑到代码执行需要花费时间,将 while 的条件改为
Date.now() - s <= 198 - 测试 while 执行只花费了 198ms,timeout2 会被先添加到宏任务队列中,因此最终打印结果会是:2、1
setInterval
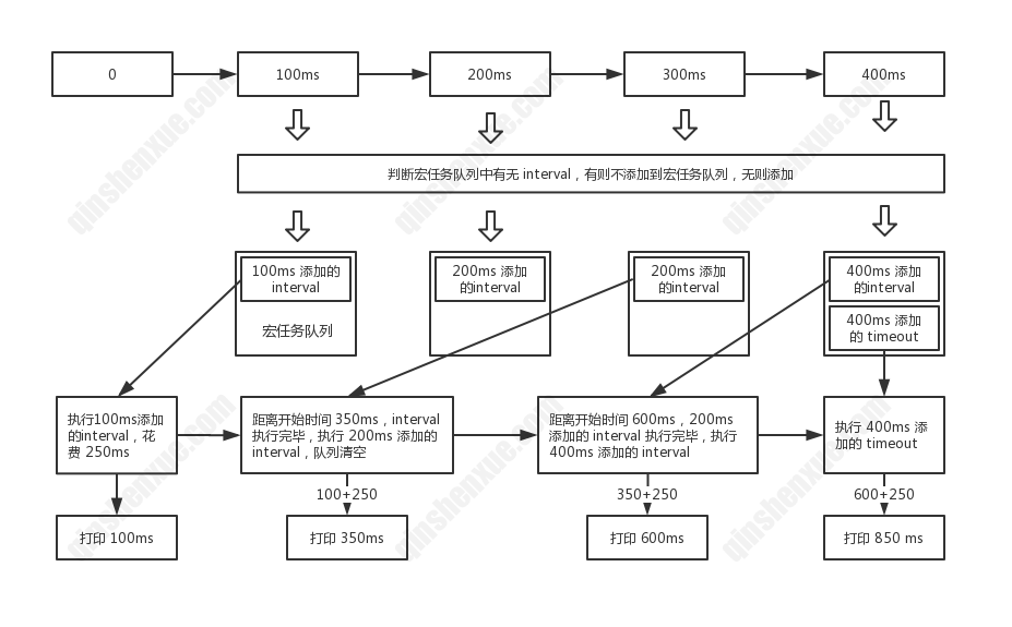
和 setTimeout 相同,调用开始计时,按 delay 时间将回调添加到宏任务队列中。那么 setInterval 是按 delay 不断的向宏任务队列添加任务,还是需要等待已添加的任务执行完后再添加,还是其他机制?
思考下面代码:
var start = Date.now()
var id = setInterval(function interval() {
var whileStart = Date.now()
console.log(whileStart - start) // 输出 interval1 调用的时间和最开始调用计时的时间差,即过了多久才调用
while (Date.now() - whileStart < 250) { // 相当于 sleep 250ms
}
}, 100)
setTimeout(function timeout() {
clearInterval(id)
console.log(Date.now() - start)
}, 400)
打印的时间间隔是?
100
351
605
855
为了更好的理解,用图示来解释上面的流程。
