微信公众号:吉姆餐厅ak 学习更多源码知识,欢迎关注。
SpringBoot2 | SpringBoot启动流程源码分析(一)
SpringBoot2 | SpringBoot启动流程源码分析(二)
SpringBoot2 | @SpringBootApplication注解 自动化配置流程源码分析(三)
SpringBoot2 | SpringBoot Environment源码分析(四)
SpringBoot2 | SpringBoot自定义AutoConfiguration | SpringBoot自定义starter(五)
SpringBoot2 | SpringBoot监听器源码分析 | 自定义ApplicationListener(六)
SpringBoot2 | 条件注解@ConditionalOnBean原理源码深度解析(七)
SpringBoot2 | Spring AOP 原理源码深度剖析(八)
SpringBoot2 | SpingBoot FilterRegistrationBean 注册组件 | FilterChain 责任链源码分析(九)
SpringBoot2 | BeanDefinition 注册核心类 ImportBeanDefinitionRegistrar (十)
SpringBoot2 | Spring 核心扩展接口 | 核心扩展方法总结(十一)
继续上一篇博客的启动流程分析。
在上一篇SpringBoot | SpringBoot2 | SpringBoot2启动流程源码分析(一)中我们提到springBoot启动流程大致有以下7点:
- 第一步:获取并启动监听器
- 第二步:构造容器环境
- 第三步:创建容器
- 第四步:实例化SpringBootExceptionReporter.class,用来支持报告关于启动的错误
- 第五步:准备容器
- 第六步:刷新容器
- 第七步:刷新容器后的扩展接口
上一篇博客中分析了前面两点,今天继续分析后面四点。
第三步:创建容器
context = createApplicationContext();
继续跟进该方法:
protected ConfigurableApplicationContext createApplicationContext() {
Class<?> contextClass = this.applicationContextClass;
if (contextClass == null) {
try {
switch (this.webApplicationType) {
case SERVLET:
contextClass = Class.forName(DEFAULT_WEB_CONTEXT_CLASS);
break;
case REACTIVE:
contextClass = Class.forName(DEFAULT_REACTIVE_WEB_CONTEXT_CLASS);
break;
default:
contextClass = Class.forName(DEFAULT_CONTEXT_CLASS);
}
}
catch (ClassNotFoundException ex) {
throw new IllegalStateException(
"Unable create a default ApplicationContext, "
+ "please specify an ApplicationContextClass",
ex);
}
}
return (ConfigurableApplicationContext) BeanUtils.instantiateClass(contextClass);
}
上面可以看出,这里创建容器的类型 还是根据webApplicationType进行判断的,上一篇已经讲述了该变量如何赋值的过程。因为该类型为SERVLET类型,所以会通过反射装载对应的字节码,如下:
public static final String DEFAULT_WEB_CONTEXT_CLASS = "org.springframework.boot."
+ "web.servlet.context.AnnotationConfigServletWebServerApplicationContext";
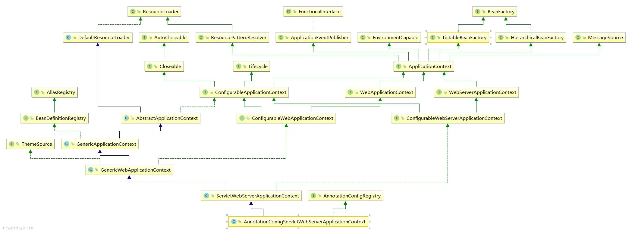
该对象是springBoot2创建的容器,后续所有的操作都会基于该容器。
注意:在 springBoot2版本以前,该容器的名称为 AnnotationConfigServletWebServerApplicationContext,在最新的版本中才改名为 AnnotationConfigServletWebServerApplicationContext。 下面是该类的结构图:
具体作用后面会详细介绍。
第四步:报告错误信息
exceptionReporters = getSpringFactoriesInstances(
SpringBootExceptionReporter.class,
new Class[] { ConfigurableApplicationContext.class }, context);
这里还是以同样的方式获取 spring.factories文件中的指定类:
exceptionReporters = getSpringFactoriesInstances(
SpringBootExceptionReporter.class,
new Class[] { ConfigurableApplicationContext.class }, context);
该类主要是在项目启动失败之后,打印log:
private void reportFailure(Collection<SpringBootExceptionReporter> exceptionReporters,
Throwable failure) {
try {
for (SpringBootExceptionReporter reporter : exceptionReporters) {
if (reporter.reportException(failure)) {
//上报错误log
registerLoggedException(failure);
return;
}
}
}
catch (Throwable ex) {
// Continue with normal handling of the original failure
}
if (logger.isErrorEnabled()) {
logger.error("Application run failed", failure);
registerLoggedException(failure);
}
}
第五步:准备容器
这一步主要是在容器刷新之前的准备动作。包含一个非常关键的操作:将启动类注入容器,为后续开启自动化配置奠定基础。
prepareContext(context, environment, listeners, applicationArguments,
printedBanner);
继续跟进该方法:
private void prepareContext(ConfigurableApplicationContext context,
ConfigurableEnvironment environment, SpringApplicationRunListeners listeners,
ApplicationArguments applicationArguments, Banner printedBanner) {
//设置容器环境,包括各种变量
context.setEnvironment(environment);
//执行容器后置处理
postProcessApplicationContext(context);
//执行容器中的ApplicationContextInitializer(包括 spring.factories和自定义的实例)
applyInitializers(context);
//发送容器已经准备好的事件,通知各监听器
listeners.contextPrepared(context);
//打印log
if (this.logStartupInfo) {
logStartupInfo(context.getParent() == null);
logStartupProfileInfo(context);
}
// Add boot specific singleton beans
//注册启动参数bean,这里将容器指定的参数封装成bean,注入容器
context.getBeanFactory().registerSingleton("springApplicationArguments",
applicationArguments);
//设置banner
if (printedBanner != null) {
context.getBeanFactory().registerSingleton("springBootBanner", printedBanner);
}
// Load the sources
//获取我们的启动类指定的参数,可以是多个
Set<Object> sources = getAllSources();
Assert.notEmpty(sources, "Sources must not be empty");
//加载我们的启动类,将启动类注入容器
load(context, sources.toArray(new Object[0]));
//发布容器已加载事件。
listeners.contextLoaded(context);
}
来看一下上面的几个核心处理。
1)容器的后置处理:
protected void postProcessApplicationContext(ConfigurableApplicationContext context) {
if (this.beanNameGenerator != null) {
context.getBeanFactory().registerSingleton(
AnnotationConfigUtils.CONFIGURATION_BEAN_NAME_GENERATOR,
this.beanNameGenerator);
}
if (this.resourceLoader != null) {
if (context instanceof GenericApplicationContext) {
((GenericApplicationContext) context)
.setResourceLoader(this.resourceLoader);
}
if (context instanceof DefaultResourceLoader) {
((DefaultResourceLoader) context)
.setClassLoader(this.resourceLoader.getClassLoader());
}
}
}
这里默认不执行任何逻辑,因为beanNameGenerator和resourceLoader默认为空。之所以这样做,是springBoot留给我们的扩展处理方式,类似于这样的扩展,spring中也有很多。
2)加载启动指定类(重点)
这里会将我们的启动类加载spring容器beanDefinitionMap中,为后续springBoot 自动化配置奠定基础,springBoot为我们提供的各种注解配置也与此有关。
load(context, sources.toArray(new Object[0]));
protected void load(ApplicationContext context, Object[] sources) {
if (logger.isDebugEnabled()) {
logger.debug(
"Loading source " + StringUtils.arrayToCommaDelimitedString(sources));
}
BeanDefinitionLoader loader = createBeanDefinitionLoader(
getBeanDefinitionRegistry(context), sources);
if (this.beanNameGenerator != null) {
loader.setBeanNameGenerator(this.beanNameGenerator);
}
if (this.resourceLoader != null) {
loader.setResourceLoader(this.resourceLoader);
}
if (this.environment != null) {
loader.setEnvironment(this.environment);
}
loader.load();
}
这里参数即为我们项目启动时传递的参数:SpringApplication.run(SpringBootApplication.class, args);
由于我们指定了启动类,所以上面也就是加载启动类到容器。
需要注意的是,springBoot2会优先选择groovy加载方式,找不到再选用java方式。或许groovy动态加载class文件的性能更胜一筹。
private int load(Class<?> source) {
if (isGroovyPresent()
&& GroovyBeanDefinitionSource.class.isAssignableFrom(source)) {
// Any GroovyLoaders added in beans{} DSL can contribute beans here
GroovyBeanDefinitionSource loader = BeanUtils.instantiateClass(source,
GroovyBeanDefinitionSource.class);
load(loader);
}
if (isComponent(source)) {
//以注解的方式,将启动类bean信息存入beanDefinitionMap
this.annotatedReader.register(source);
return 1;
}
return 0;
}
上面代码中启动类被加载到 beanDefinitionMap中,后续该启动类将作为开启自动化配置的入口,后面一篇文章我会详细的分析,启动类是如何加载,以及自动化配置开启的详细流程。
3)通知监听器,容器已准备就绪
listeners.contextLoaded(context);
主还是针对一些日志等监听器的响应处理。
第六步:刷新容器
执行到这里,springBoot相关的处理工作已经结束,接下的工作就交给了spring。
synchronized (this.startupShutdownMonitor) {
// Prepare this context for refreshing.
/**
* 刷新上下文环境
* 初始化上下文环境,对系统的环境变量或者系统属性进行准备和校验
* 如环境变量中必须设置某个值才能运行,否则不能运行,这个时候可以在这里加这个校验,
* 重写initPropertySources方法就好了
*/
prepareRefresh();
// Tell the subclass to refresh the internal bean factory.
/**
* 初始化BeanFactory,解析XML,相当于之前的XmlBeanFactory的操作,
*/
ConfigurableListableBeanFactory beanFactory = obtainFreshBeanFactory();
// Prepare the bean factory for use in this context.
/**
* 为上下文准备BeanFactory,即对BeanFactory的各种功能进行填充,如常用的注解@Autowired @Qualifier等
* 设置SPEL表达式#{key}的解析器
* 设置资源编辑注册器,如PerpertyEditorSupper的支持
* 添加ApplicationContextAwareProcessor处理器
* 在依赖注入忽略实现*Aware的接口,如EnvironmentAware、ApplicationEventPublisherAware等
* 注册依赖,如一个bean的属性中含有ApplicationEventPublisher(beanFactory),则会将beanFactory的实例注入进去
*/
prepareBeanFactory(beanFactory);
try {
// Allows post-processing of the bean factory in context subclasses.
/**
* 提供子类覆盖的额外处理,即子类处理自定义的BeanFactoryPostProcess
*/
postProcessBeanFactory(beanFactory);
// Invoke factory processors registered as beans in the context.
/**
* 激活各种BeanFactory处理器,包括BeanDefinitionRegistryBeanFactoryPostProcessor和普通的BeanFactoryPostProcessor
* 执行对应的postProcessBeanDefinitionRegistry方法 和 postProcessBeanFactory方法
*/
invokeBeanFactoryPostProcessors(beanFactory);
// Register bean processors that intercept bean creation.
/**
* 注册拦截Bean创建的Bean处理器,即注册BeanPostProcessor,不是BeanFactoryPostProcessor,注意两者的区别
* 注意,这里仅仅是注册,并不会执行对应的方法,将在bean的实例化时执行对应的方法
*/
registerBeanPostProcessors(beanFactory);
// Initialize message source for this context.
/**
* 初始化上下文中的资源文件,如国际化文件的处理等
*/
initMessageSource();
// Initialize event multicaster for this context.
/**
* 初始化上下文事件广播器,并放入applicatioEventMulticaster,如ApplicationEventPublisher
*/
initApplicationEventMulticaster();
// Initialize other special beans in specific context subclasses.
/**
* 给子类扩展初始化其他Bean
*/
onRefresh();
// Check for listener beans and register them.
/**
* 在所有bean中查找listener bean,然后注册到广播器中
*/
registerListeners();
// Instantiate all remaining (non-lazy-init) singletons.
/**
* 设置转换器
* 注册一个默认的属性值解析器
* 冻结所有的bean定义,说明注册的bean定义将不能被修改或进一步的处理
* 初始化剩余的非惰性的bean,即初始化非延迟加载的bean
*/
finishBeanFactoryInitialization(beanFactory);
// Last step: publish corresponding event.
/**
* 初始化生命周期处理器DefaultLifecycleProcessor,DefaultLifecycleProcessor含有start方法和stop方法,spring启动的时候调用start方法开始生命周期,
* spring关闭的时候调用stop方法来结束生命周期,通常用来配置后台程序,启动有一直运行,如一直轮询kafka
* 启动所有实现了Lifecycle接口的类
* 通过spring的事件发布机制发布ContextRefreshedEvent事件,以保证对应的监听器做进一步的处理,即对那种在spring启动后需要处理的一些类,这些类实现了
* ApplicationListener<ContextRefreshedEvent> ,这里就是要触发这些类的执行(执行onApplicationEvent方法)另外,spring的内置Event有ContextClosedEvent、ContextRefreshedEvent、ContextStartedEvent、ContextStoppedEvent、RequestHandleEvent
* 完成初始化,通知生命周期处理器lifeCycleProcessor刷新过程,同时发出ContextRefreshEvent通知其他人
*/
finishRefresh();
}
catch (BeansException ex) {
if (logger.isWarnEnabled()) {
logger.warn("Exception encountered during context initialization - " +
"cancelling refresh attempt: " + ex);
}
// Destroy already created singletons to avoid dangling resources.
destroyBeans();
// Reset 'active' flag.
cancelRefresh(ex);
// Propagate exception to caller.
throw ex;
}
finally {
// Reset common introspection caches in Spring's core, since we
// might not ever need metadata for singleton beans anymore...
resetCommonCaches();
}
}
refresh方法在spring整个源码体系中举足轻重,是实现 ioc 和 aop的关键。上述流程,不是一篇博文能够展示清楚的,所以这里暂时不做展开。后续会有详细的介绍。
第七步:刷新容器后的扩展接口
protected void afterRefresh(ConfigurableApplicationContext context,
ApplicationArguments args) {
}
扩展接口,设计模式中的模板方法,默认为空实现。如果有自定义需求,可以重写该方法。比如打印一些启动结束log,或者一些其它后置处理。
springBoot2启动流程到这里就结束了。后续会对springBoot2的常用注解,及一些核心类进行介绍。
SpringBoot2 | SpringBoot启动流程源码分析(一)
SpringBoot2 | SpringBoot启动流程源码分析(二)
SpringBoot2 | @SpringBootApplication注解 自动化配置流程源码分析(三)
SpringBoot2 | SpringBoot Environment源码分析(四)
SpringBoot2 | SpringBoot自定义AutoConfiguration | SpringBoot自定义starter(五)

