本文已授权公众号 「码个蛋」,后续再完善。 转载请指明出处,谢谢~
总图

Thread
线程是一种资源,并不是只存在程序的世界里。程序,只是对生活的一种抽象表述。
比如车站的售票窗口、退票窗口、检票窗口,每个窗口都在做不同的事情,就是同时在运行的不同线程。
线程多了,需要管理,不同的线程也要能保证不会互相干扰,各做各的。
线程像人的能量,线程池好比人能量的总场,这个比喻可能不太恰当,因为人同时做好几件事情时,哪怕看似“同时”的,也是分心做的,是自己的CPU在不断切换时间片,那只是“并发”,而不是“并行”。
线程的Life

ThreadPoolExecutor
线程池状态
public class ThreadPoolExecutor extends AbstractExecutorService {
/**
* The main pool control state, ctl, is an atomic integer packing
* two conceptual fields
* workerCount, indicating the effective number of threads
* runState, indicating whether running, shutting down etc
*
* The runState provides the main lifecycle control, taking on values:
*
* RUNNING: Accept new tasks and process queued tasks
* SHUTDOWN: Don't accept new tasks, but process queued tasks
* STOP: Don't accept new tasks, don't process queued tasks,
* and interrupt in-progress tasks
* TIDYING: All tasks have terminated, workerCount is zero,
* the thread transitioning to state TIDYING
* will run the terminated() hook method
* TERMINATED: terminated() has completed
- runState:线程池运行状态
- workerCount:工作线程的数量
// Android-added: @ReachabilitySensitive
@ReachabilitySensitive
private final AtomicInteger ctl = new AtomicInteger(ctlOf(RUNNING, 0));
private static final int COUNT_BITS = Integer.SIZE - 3;
private static final int CAPACITY = (1 << COUNT_BITS) - 1;
// runState is stored in the high-order bits
private static final int RUNNING = -1 << COUNT_BITS;
private static final int SHUTDOWN = 0 << COUNT_BITS;
private static final int STOP = 1 << COUNT_BITS;
private static final int TIDYING = 2 << COUNT_BITS;
private static final int TERMINATED = 3 << COUNT_BITS;
// Packing and unpacking ctl
private static int runStateOf(int c) { return c & ~CAPACITY; }
private static int workerCountOf(int c) { return c & CAPACITY; }
private static int ctlOf(int rs, int wc) { return rs | wc; }
线程池用一个32位的int来同时保存runState和workerCount,其中高3位(第31到29位)是runState,其余29位是workerCount(大约500 million)。
来个图看看存储结构

Construtor
public ThreadPoolExecutor(int corePoolSize,
int maximumPoolSize,
long keepAliveTime,
TimeUnit unit,
BlockingQueue<Runnable> workQueue,
ThreadFactory threadFactory,
RejectedExecutionHandler handler) {
if (corePoolSize < 0 ||
maximumPoolSize <= 0 ||
maximumPoolSize < corePoolSize ||
keepAliveTime < 0)
throw new IllegalArgumentException();
if (workQueue == null || threadFactory == null || handler == null)
throw new NullPointerException();
this.corePoolSize = corePoolSize;
this.maximumPoolSize = maximumPoolSize;
this.workQueue = workQueue;
this.keepAliveTime = unit.toNanos(keepAliveTime);
this.threadFactory = threadFactory;
this.handler = handler;
}
它的参数
-
corePoolSize 核心线程数,好比班干部的人数。
-
maximumPoolSize 最大线程数,好比教室里的座位数。 当提交任务数超过了这个最大值,线程还有拒绝策略——RejectExecutionHandler,做不动了嘛。
-
keepAliveTime 除核心线程外的空闲线程保持存活时间。 当线程池里线程数超过corePoolSize数量了,keepAliveTime时间到,就把空闲线程关了,不然也闲置了呀,节省能量嘛。
-
workQueue 通过workQueue,线程池实现了阻塞功能。 当线程池中的线程数超过它的corePoolSize的时候,线程会进入阻塞队列进行阻塞等待。
-
threadFactory 创建线程的工厂。 所有的线程都通过这个Factory创建(通过addWorker方法)。
-
handler 线程池的饱和策略。
4种策略:
- AbortPolicy:直接抛出异常,默认策略;
- CallerRunsPolicy:用调用者所在的线程来执行任务;
- DiscardOldestPolicy:丢弃阻塞队列中靠最前的任务,并执行当前任务;
- DiscardPolicy:直接丢弃任务。
更多被调用的构造方法:
public ThreadPoolExecutor(int corePoolSize,
int maximumPoolSize,
long keepAliveTime,
TimeUnit unit,
BlockingQueue<Runnable> workQueue,
RejectedExecutionHandler handler) {
this(corePoolSize, maximumPoolSize, keepAliveTime, unit, workQueue,
Executors.defaultThreadFactory(), handler);
}
排队策略
-
SynchronousQueue 直接提交。直接提交任务给线程,而不是保存它们。
-
LinkedBlockingQueue 无界队列。 当核心线程都在忙的时候,用一个无界队列存放提交的任务。 线程数不会超过核心线程数,maximumPoolSize设置也无效。
-
ArrayBlockingQueue 有界队列。 防止资源被消耗完,队列也是有上限的。
Executors
Executors.defaultThreadFactory()是Executors静态工厂里默认的threadFactory。 后面再详细说。
源码分析
Worker —— 工作线程
线程池创建线程时,会将线程封装成工作线程Worker,就是在线程池里干活的人。
private final class Worker
extends AbstractQueuedSynchronizer
implements Runnable
既实现了Runnable,又继承了AbstractQueuedSynchronizer(AQS),所以其既是一个可执行的任务,又可以达到锁的效果。
Worker和Task的区别: Worker是线程池中的线程,而Task虽然是runnable,但是并没有真正执行,只是被Worker调用了run方法。
/**
* Creates with given first task and thread from ThreadFactory.
* @param firstTask the first task (null if none)
*/
Worker(Runnable firstTask) {
setState(-1); // inhibit interrupts until runWorker
this.firstTask = firstTask;
this.thread = getThreadFactory().newThread(this);
}
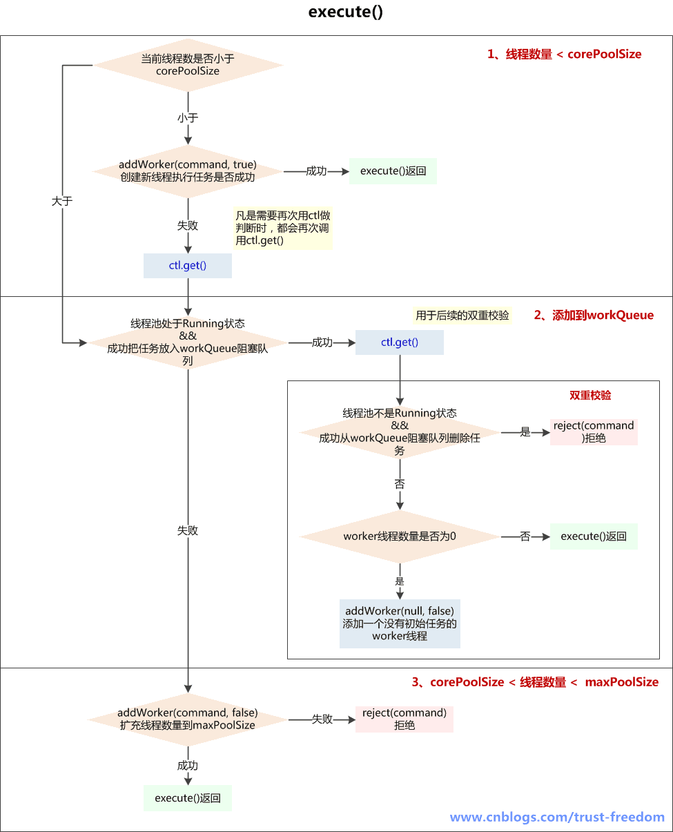
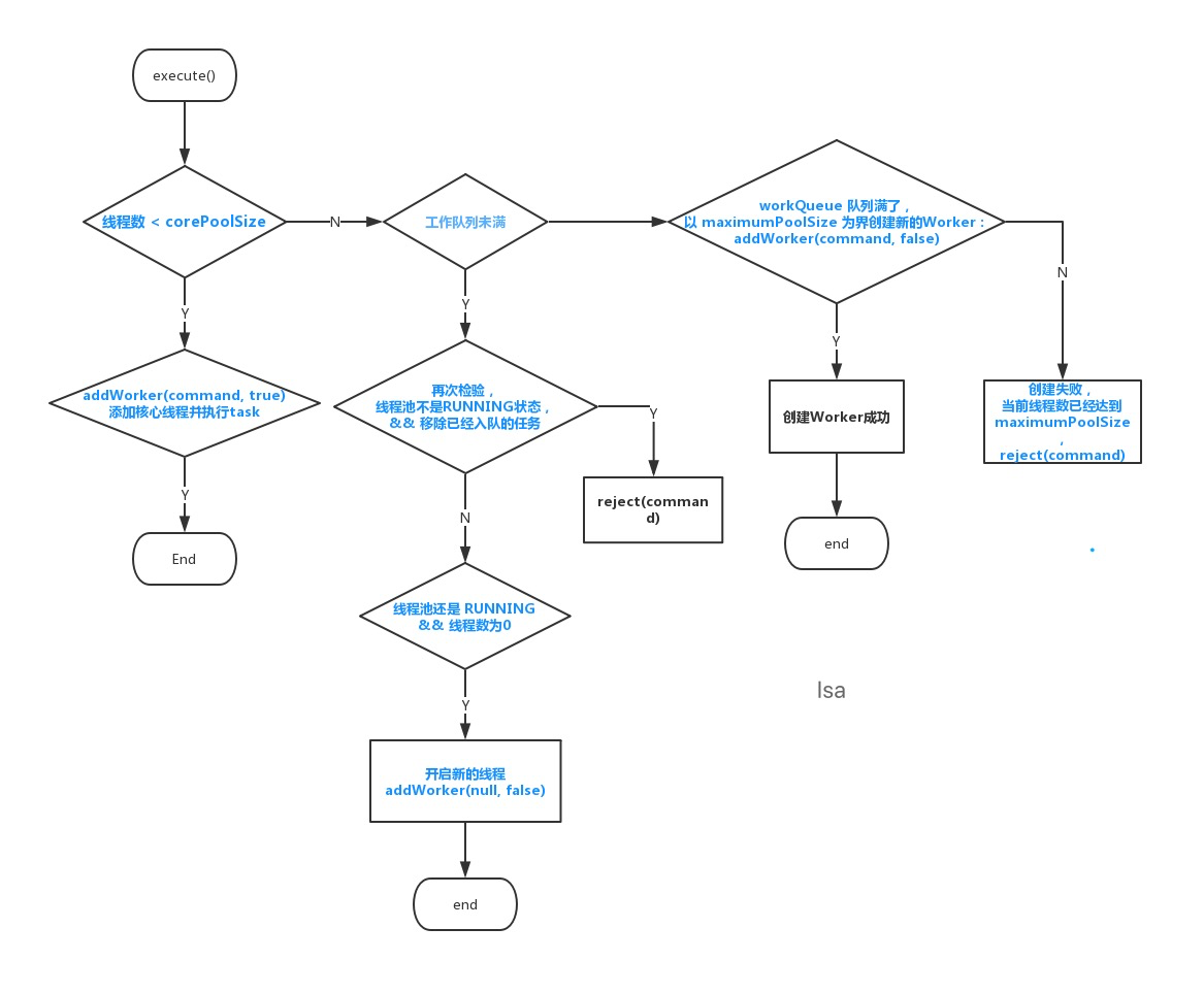
先来看看总体流程图~~

注意点:
- 线程池里有很多Worker,核心的成员数就是corePoolSize,池子里最多能容纳的Worker数是maximumPoolSize;
- workQueue是等待中的任务队列。
- 默认 corePoolSize 之内的线程是不会被回收的。
看源码
execute(Runnable command)
public void execute(Runnable command) {
if (command == null)
throw new NullPointerException();
/*
* Proceed in 3 steps:
*
* 1. If fewer than corePoolSize threads are running, try to
* start a new thread with the given command as its first
* task. The call to addWorker atomically checks runState and
* workerCount, and so prevents false alarms that would add
* threads when it shouldn't, by returning false.
*
* 如果当前正在运行的线程数 < corePoolSize,尝试用给到的command来启动一个新线程作为第一个任务。
* 调用addWorker方法,检查runState和workerCount,
* 并且如果增加线程的话,能防止产生错误警报,如果不能增加线程,则返回false。
* 2. If a task can be successfully queued, then we still need
* to double-check whether we should have added a thread
* (because existing ones died since last checking) or that
* the pool shut down since entry into this method. So we
* recheck state and if necessary roll back the enqueuing if
* stopped, or start a new thread if there are none.
*
* 如果一个任务被成功地加到队列里,仍然需要双重检验来确认是否需要新建一个线程
*(因为可能在上一次检查后,已经存在的线程已经died)或者进入这个方法后,线程池已经被关闭了。
* 所以我们需要再次检查state,如果线程池停止了需要回滚入队列,如果池中没有线程了,新建一个线程。
* 3. If we cannot queue task, then we try to add a new
* thread. If it fails, we know we are shut down or saturated
* and so reject the task.
* 如果不能把任务加入队列(可能线程池已经关闭或者满了),那么需要新开一个线程(往maxPoolSize发展)。
* 如果失败的话,说明线程池shutdown了或者满了,就要拒绝这个任务了。
*/
int c = ctl.get();
if (workerCountOf(c) < corePoolSize) {
if (addWorker(command, true))
return;
c = ctl.get();
}
/**
* 2、如果线程池RUNNING状态,且入队列成功
*/
if (isRunning(c) && workQueue.offer(command)) {
int recheck = ctl.get();
//如果再次校验过程中,线程池不是RUNNING状态,
// 并且remove(command)--workQueue.remove()成功,拒绝当前command
if (! isRunning(recheck) && remove(command))
reject(command);
//为什么只检查运行的worker数量是不是0呢?? 为什么不和corePoolSize比较呢??
// 只保证有一个worker线程可以从queue中获取任务执行就行了??
// 因为只要还有活动的worker线程,就可以消费workerQueue中的任务
else if (workerCountOf(recheck) == 0)
addWorker(null, false);
}
/**
* 3、如果线程池不是running状态 或者 无法入队列
* 尝试开启新线程,扩容至maxPoolSize,
* 如果addWork(command, false) 失败了,拒绝当前command
*/
else if (!addWorker(command, false))
reject(command);
}
看注解有点费劲,把execute方法里的注释单独列出来,一步步说得很清楚:
-
如果当前正在运行的线程数 < corePoolSize,尝试用给到的command来启动一个新线程作为第一个任务。 调用addWorker方法,检查runState和workerCount,并且如果增加线程的话,能防止产生错误警报,如果不能增加线程,则返回false。
-
如果一个任务被成功地加到队列里,仍然需要双重检验来确认是否需要新建一个线程。 (因为可能在上一次检查后,已经存在的线程已经died)或者进入这个方法后,线程池已经被关闭了。所以我们需要再次检查state,如果线程池停止了需要回滚入队列,如果池中没有线程了,新建一个线程。
-
如果不能把任务加入队列(可能线程池已经关闭或者满了),那么需要新开一个线程(往maxPoolSize发展)。如果失败的话,说明线程池shutdown了或者满了,就要拒绝这个任务了。

自己画一个:

好像还是很复杂,再简单点:

总的来说,就是:
- 先看能不能加入核心线程里,
- 再看能不能加入workQueue,
- 最后看有没有超过线程池的最大数量,超过的话就拒绝这个task了。
Executors
它是一个Java中的工具类。提供工厂方法来创建不同类型的线程池。 用它可以很方便地创建出下面几种线程池来。
| 常用线程池 | 特点 | 适应场景 |
|---|---|---|
| newSingleThreadExecutor | 单线程的线程池 | 用于需要保证顺序执行的场景,并且只有一个线程在执行 |
| newFixedThreadPool | 固定大小的线程池 | 用于已知并发压力的情况下,对线程数做限制。 |
| newCachedThreadPool | 可以无限扩大的线程池 | 比较适合处理执行时间比较小的任务。 |
| newScheduledThreadPool | 可以延时启动,定时启动的线程池 | 适用于需要多个后台线程执行周期任务的场景。 |
| newWorkStealingPool | 拥有多个任务队列的线程池 | 可以减少连接数,创建当前可用cpu数量的线程来并行执行。 |
比如这样创建:
ExecutorService singleService = Executors.newSingleThreadExecutor();
ExecutorService fixedService = Executors.newFixedThreadPool(9);
ExecutorService cacheService = Executors.newCacheThreadPool();
或者通过ThreadPoolExecutor的构造函数自定义需要的线程池。
先写到这里~