git flow工作流对比
git flow 介绍
git flow源自这篇文章a-successful-git-branching-model,大神!!!。关于
git flow的使用,请看以下链接,非常多的文章,写的非常好。
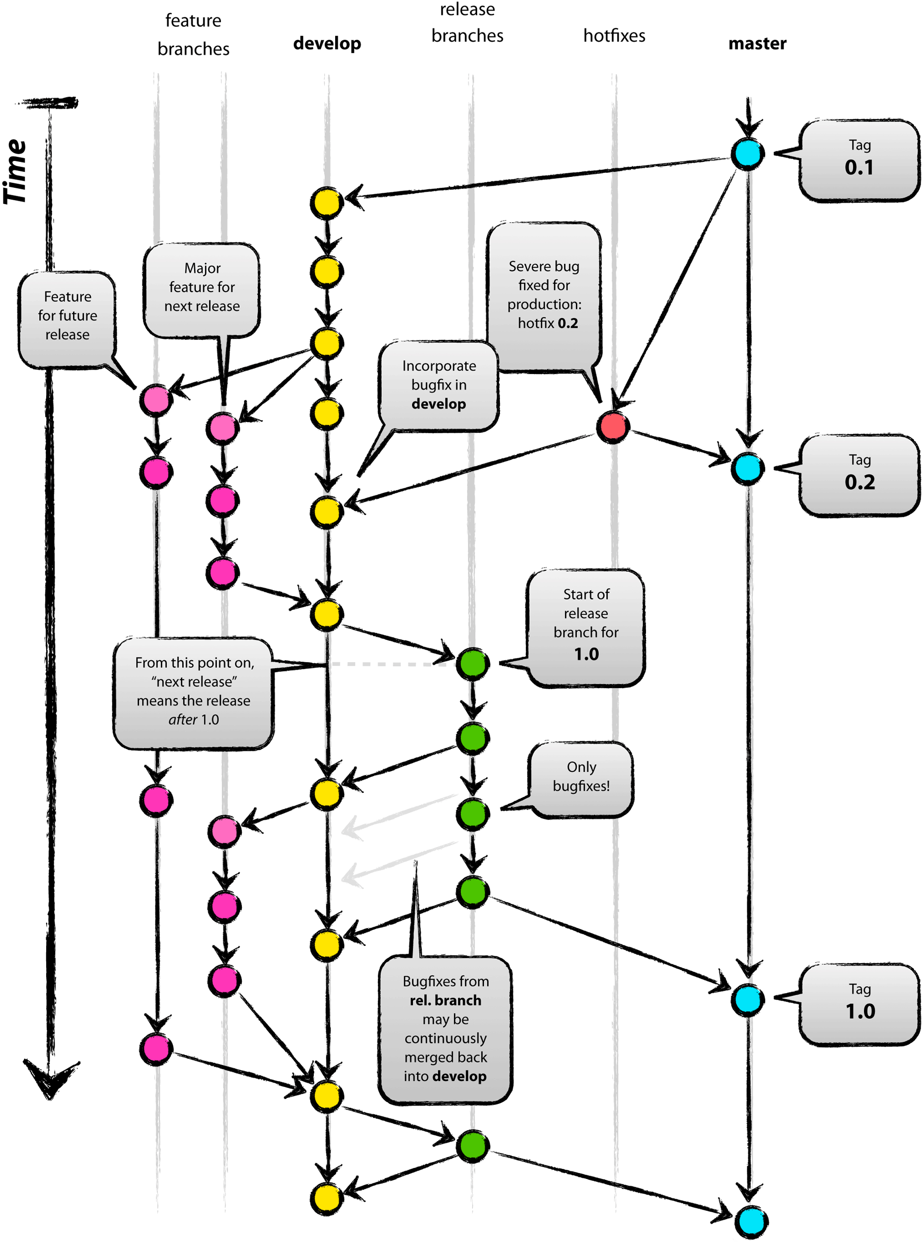
git-branching-model 如图

git flow常用的分支
以下部分内容来自如何正确的使用git flow博客和gitflow-examples
develop: 这个分支是我们是我们的主开发分支,包含所有要发布到下一个Release的代码,这个主要合并与其他分支,比如Feature分支release/*: 当你需要一个发布一个新Release的时候,我们基于Develop分支创建一个Release分支,完成Release后,我们合并到Master和Develop分支master: 也就是我们经常使用的Master分支,这个分支最近发布到生产环境的代码,最近发布的Release, 这个分支只能从其他分支合并,不能在这个分支直接修改hotfix/*当我们在生产环境(master)发现新的Bug时候,我们需要创建一个Hotfix, 完成Hotfix后,我们合并回Master和Develop分支,所以Hotfix的改动会进入下一个Release- feature/* : 这个分支主要是用来开发一个新的功能,一旦开发完成,我们合并回Develop分支进入下一个Release
git Flow如何工作
所有在Master分支上的Commit应该Tag

feature分支
分支名 feature/*
Feature分支做完后,必须合并回Develop分支, 合并完分支后一般会删点这个Feature分支


release分支
分支名 release/*
Release分支基于Develop分支创建,打完Release分之后,我们可以在这个Release分支上测试,修改Bug等。同时,其它开发人员可以基于开发新的Feature (记住:一旦打了Release分支之后不要从Develop分支上合并新的改动到Release分支)
发布Release分支时,合并Release到Master和Develop, 同时在Master分支上打个Tag记住Release版本号,然后可以删除Release分支了。

minor版本发布

major版本发布

hotfix分支
分支名 hotfix/*
hotfix分支基于Master分支创建,开发完后需要合并回Master和Develop分支,同时在Master上打一个tag

hotfix修复分支

support分支
GitFlow没有真正涵盖
support分支,如果需要同时维护多个主要版本,则必不可少。 您也可以使用support分支来支持minor版本。 如果您只是支持major,命名support/<major>.x,minor版本为support/<major>.<minor>.x
多版本hotfix修复

多版本的release
多版本的
git flow的release流程只是把master替换为需要维护的分支。

git flow工具的使用
windows和mac建议使用
sourcetree客户端,内置了git flow流程,具体的使用方法,请自行搜索.当然windows下的git for windows(git bash中)也内置了gitflow-scripts,请参考升级版git-flow-completion完成自动补全功能
如果使用linux,内置了gitflow-scripts(不知道是那个版本),很不负责任的建议使用升级版gitflow-avh.
关于使用git flow工具使用可以参考如何正确使用Git Flow这篇博客文章

上图是sourcetree中git flow的菜单
git flow和standard-version搭配使用
请务必在熟悉
git flow的基础上集成使用standard-version,因为两个工具的使用不当,会造成冲突。
git flow流程中standard-version使用
standard-version的作用就是生成changelog更新package.json和package.lock.json中的version字段。所以它在git flow中使用受git flow的流程限制。 目前我的经验是只能在git flow的release/*和hotfix/*分支中使用。 因为只有这两个分支涉及到发版流程,而changelog只有在发版时刻才生成。
git flow和standard-version冲突的tag功能
git flow和standard-version在使用的过程中,都有自动打tag的功能,但是两者都支持跳过tag阶段,所以这也是这两个工具冲突的地方,建议从两者中选取其一。强烈推荐 standard-version 自动 tag,不推荐使用git flow的tag功能
使用
git flow自动tag必须保证tag格式standard-version能够识别,standard-version使用git-semver-tags解析tag,参考git-semver-tags支持的格式如果standard-version识别tag出现遗漏,会造成生成的
changelog内容重复。 standard-version默认的tag前缀是v
-
standard-version跳过tag方法// 方法一: package.json添加配置 { "standard-version": { "skip": { "tag": true } } }# 方法二:命令行中添加参数 standard-version -r minor --skip.tag -
git flow跳过tag的方法# 跳过tag,并且可以自定义commit message(为了让commit message符合约定提交的格式规范) git flow release finish v0.2.0 -n -m "chore(release): 0.2.0"
standard-version运行时机
- release 分支流程中运行
git flow在release finish阶段是把release/*分支合并到master和develop,所以standard-version就是要在finish结束之前运行生成changelog.
# 1. 模拟一个release流程
git flow release start v0.2.0
# 2. 做一些修改或者commit
git commit -m 'fix(src): 修复问题'
# 3. (可选)如果需要在release/* 分支生成beta测试阶段的changelog
npx standard-version -p beta
# 4. release finish 之前
# standard-version不打tag,使用git flow的tag功能
npx standard-version -r v0.2.0
# 5. 正式发布release,自定义commit message为了符合约定式提交的格式
git flow release finish v0.2.0 -m "chore(release): 0.2.0"
# 如果你使用了standard-version的tag功能,git flow应该跳过tag
# git flow release finish v0.2.0 -n -m "chore(release): 0.2.0"
- hotfix分支流程中运行
hotfix finish阶段和release非常像是把hotfix/*分支合并到master和develop,但是是否在hotfix分支生成changelog还需要自行决定(有冲突的风险)
# 1. 模拟一个hotfix流程
git flow hotfix start v0.2.1
# 2. 做一些修改或者commit
git commit -m 'fix(src): 修复问题'
# 3. finish finish 之前
# standard-version不打tag,使用git flow的tag功能
npx standard-version -r v0.2.1
# patch版本号可以使用 patch 替代
# npx standard-version -r patch
# 正式发布hotfix,自定义commit message为了符合约定式提交的格式
git flow hotfix finish v0.2.1 -m "chore(release): 0.2.1"
# 如果你使用了standard-version的tag功能,git flow应该跳过tag
# git flow hotfix finish v0.2.0 -n -m "chore(release): 0.2.1"
standard-version在git flow不同流程阶段注意的问题
-
standard-version在release流程中注意事项:-
release中生成beta版本的
changelog前置条件:
- release 在hotfix之前创建
- hotfix中生成changelog
- release中生成beta版的changelog
release分支的创建时机很重要,
git flow流程中release在hotfix之后创建如果创建release分支之后,出现并修复hotfix并且在hotfix生成changelog,
hotfix finish之后release finish就会造成release合并到master和develop时出现冲突.解决方案:
release 分支包含
hotfix内容(release 分支在hotfix之后创建,或者hotfix提取成patch,在release分支上apply)(git flow流程中hotfix是包含在next release中的)- 如果有更好的方法请告诉我 ~):
-
-
standard-version在hotfix流程中注意事项:-
hotfix中生成changelog- release分支在
hotfix finish之前建立,会出现在release分支一样的问题
- release分支在
-
hotfix分支不生成changelog- release分支在hotfix finish 之前建立,会造成
hotfix修复的的日志无法出现在changelog中
- release分支在hotfix finish 之前建立,会造成
解决方法:
release 分支包含
hotfix内容(release 分支在hotfix之后创建,或者hotfix提取成patch,在release分支上apply) -
-
standard-version不带参数使用# 如果直接在分支上,使用 standard-version如果不指定参数直接使用
standard-version命令,standard-version会自动分析commit message类型,如果包含patch就累加patch,有feat就自动累加minor,有break change就自动生成 major版本号,风险较大,建议指定参数。
建议
工具和流程模型都是根据使用场景,灵活多变的,所以不要局限于工具和流程模型,实践出适合自己的流程模型才是最重要的。
参考
a-successful-git-branching-model
comparing-workflows gitflow-examples
