前言
- 多线程的应用在开发中非常常见
- 今天,我将献上一份全面 & 详细的多线程基础知识汇总,希望你们喜欢。
目录

1. 线程 - 介绍
1.1 定义
一个基本的CPU执行单元 & 程序执行流的最小单元
- 比进程更小的可独立运行的基本单位,可理解为:轻量级进程
- 组成:线程ID + 程序计数器 + 寄存器集合 + 堆栈
- 注:线程自己不拥有系统资源,与其他线程共享进程所拥有的全部资源。
1.2 作用
减少程序在并发执行时所付出的时空开销,提高操作系统的并发性能。
1.3 状态说明
拥有类似于进程的就绪、阻塞、运行3种基本状态,具体如下图:

2. 线程分类
线程主要分为:守护线程、非守护线程(用户线程)
2.1 守护线程
- 定义:守护用户线程的线程,即在程序运行时为其他线程提供一种通用服务
- 常见:如 垃圾回收线程
- 设置方式:
//设置该线程为守护线程
thread.setDaemon(true);
2.2 非守护线程(用户线程)
主要包括:主线程 & 子线程。
a. 主线程(UI线程)
- 定义:Android系统在程序启动时会自动启动一条主线程
- 作用:处理四大组件与用户进行交互的事情(如UI、界面交互相关)
- 注:因为用户随时会与界面发生交互,因此主线程任何时候都必须保持很高的响应速度,所以主线程不允许进行耗时操作,否则会出现ANR
b. 子线程(工作线程)
- 定义:手动创建的线程
- 作用:耗时的操作(网络请求、I/O操作等)
2.3 守护线程 与 非守护线程的区别
区别:虚拟机是否已退出:
- 当所有用户线程结束时,因为没有守护的必要,所以守护线程也会终止,虚拟机也同样退出;
- 反过来,只要任何用户线程还在运行,守护线程就不会终止,虚拟机就不会退出
3. 线程优先级
3.1 表示
线程优先级分为10个级别,分别用Thread类常量表示。
// 譬如:
Thread.MIN_PRIORITY // 优先级1
Thread.MAX_PRIORITY // 优先级10
3.2 设置
- 通过方法
setPriority(int grade)进行优先级设置 - 默认线程优先级是5,即
Thread.NORM_PRIORITY
4. 多线程 - 介绍
4.1 定义
多个线程同时进行,即多个任务同时进行
- 其实,计算机任何特定时刻只能执行一个任务;
- 多线程只是一种错觉:只是因为JVM快速调度资源来轮换线程,使得线程不断轮流执行,所以看起来好像在同时执行多个任务而已
4.2 作用
Android官方声明:在多线程编程时有两大原则:
- 不要阻塞UI线程(即主线程):单线程会导致主线程阻塞,然后出现ANR错误:主线程被阻塞超过5s则会出现错误
- 不要在UI线程之外更新UI组件
所以,我们需要多线程(1个主线程+x个工作线程)来解决上述两个问题:
- 将耗时任务放在工作线程中进行
对应原则:不要阻塞UI线程(即主线程),即当我们有耗时的任务,如果在UI线程中执行,那就会阻塞UI线程了,必须要抛到工作线程中去执行;
- 将更新UI组件放在主线程中进行
对应原则:不要在UI线程之外访问UI组件,即更新UI组件时,一定得在UI线程里执行,故需要在工作线程中执行的任务结果返回到UI线程中去更新组件
4.3 应用场景
- 将耗时任务从主线程抛到工作线程中进行
- 将更新UI组件任务从工作线程抛到主线程中进行
4.4 实现方式
Android多线程实现方式包括:

5. 线程调度
5.1 调度方式
- 当系统存在大量线程时,系统会通过时间片轮转的方式调度线程,因此线程不可能做到绝对的并发
- 处于就绪状态(Runnable)的线程都会进入到线程队列中等待CPU资源
同一时刻在线程队列中可能有很多个
- 在采用时间片的系统中,每个线程都有机会获得CPU的资源以便进行自身的线程操作;当线程使用CPU资源的时间到后,即时线程没有完成自己的全部操作,JVM也会中断当前线程的执行,把CPU资源的使用权切换给下一个队列中等待的线程。
被中断的线程将等待CPU资源的下一次轮回,然后从中断处继续执行
5.2 调度优先级
Java虚拟机(JVM)中的线程调度器负责管理线程,并根据以下规则进行调度:
- 根据线程优先级(高-低),将CPU资源分配给各线程
- 具备相同优先级的线程以轮流的方式获取CPU资源
5.3 示例
- 存在A、B、C、D四个线程,其中:A和B的优先级高于C和D(A、B同级,C、D同级)
- 那么JVM将先以轮流的方式调度A、B,直到A、B线程死亡,再以轮流的方式调度C、D
6. 线程同步
- 定义:当线程A使用同步方法A时,其他线程必须等到线程A使用完同步方法A后才能使用
- 同步方法用关键字
Synchronized进行修饰
public synchronized void Sb_Android(){
}
- 关于关键字Synchronized的介绍请看文章:Java:手把手教你全面学习神秘的Synchronized关键字
7. 线程联合
- 定义:线程A在占有CPU资源期间,通过调用join()方法中断自身线程执行,然后运行联合它的线程B,直到线程B执行完毕后线程A再重新排队等待CPU资源,这个过程称为线程A联合线程B
- 线程A联合线程B,即在线程A的执行操作里定义:
B.join();
8. 进程 - 介绍
8.1 定义
是进程实体的运行过程 & 系统进行资源分配和调度的一个独立单位
8.2 作用
使多个程序可 并发执行,以提高系统的资源利用率和吞吐量

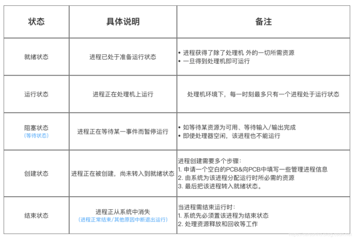
8.3 进程状态说明(前三个为基础状态)
注意 就绪、阻塞状态的区别:
- 就绪状态:进程缺少的资源 = 处理机,只要获得处理机资源立即执行
- 等待状态:指 进程缺少其他资源(除了处理机) / 等待某一事件
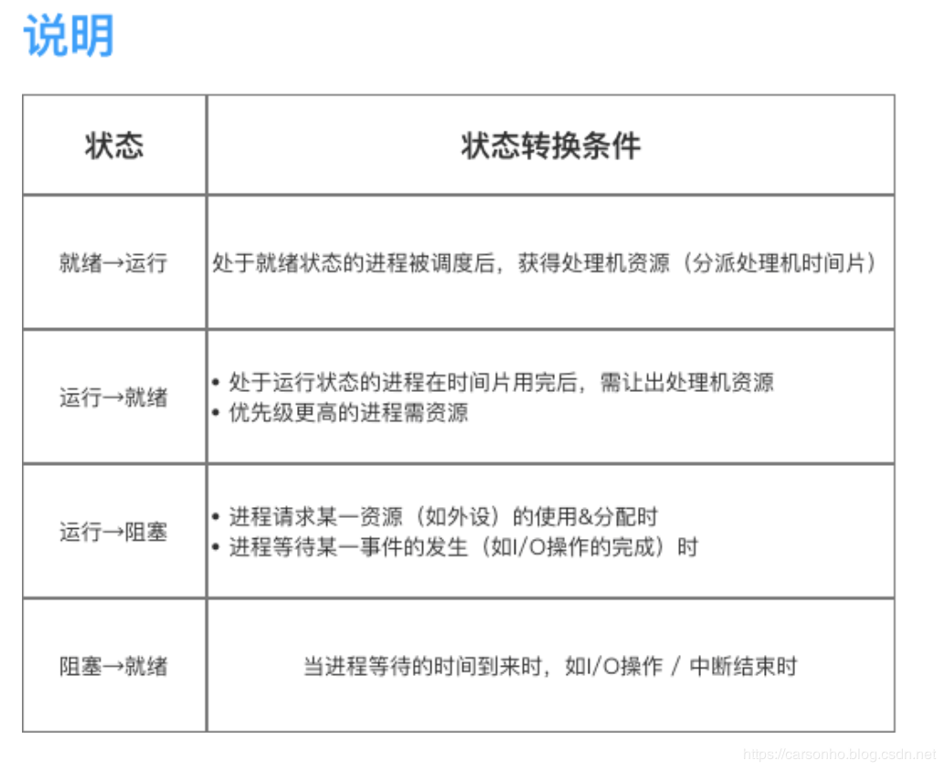
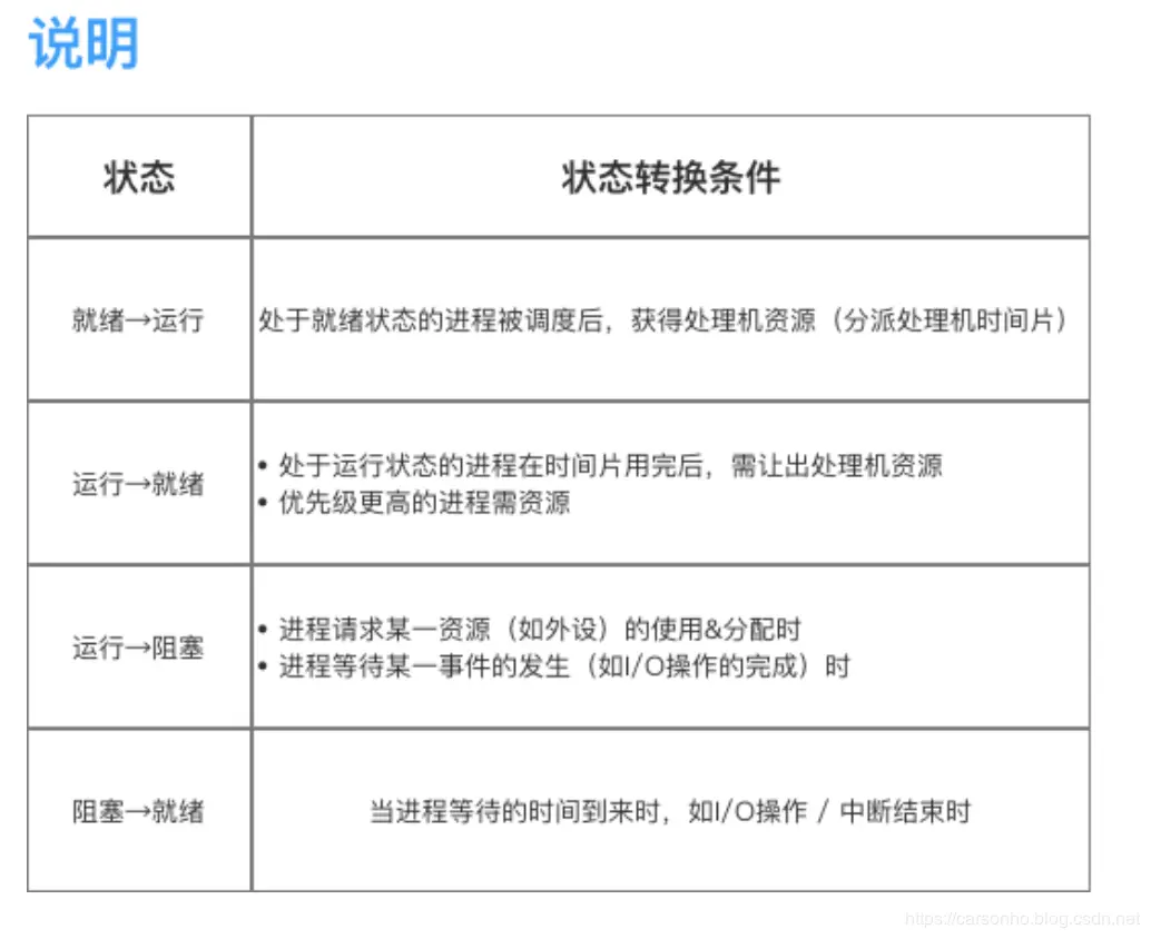
8.4 状态转换


9. 线程与进程的区别

10. 单/多进程、单/多线程的区别
假设:进程 = 桌子,单线程 = 1个人吃饭
- 单进程、单线程:一个人在一个桌子上吃饭
- 单进程、多线程:多个人在同一个桌子上一起吃饭
- 多进程、单线程:多个人每个人在自己的桌子上吃饭
11. 总结
- 本文主要全面介绍了多线程中的基础知识
- 接下来,我会继续讲解多线程开发中的其他知识,感兴趣的同学可以继续关注本人的技术博客carson_ho的CSDN博客