关于生命周期其实在Android是一个比较常见的话题,我在接触前端的时候,我首先研究的就是这个东西。因为你只有把握住这个东西生命线,你才能更好的去运用它,我这里就结合我自己的一些所见所闻做一点生命周期的介绍。
###一、 生命周期示意图:

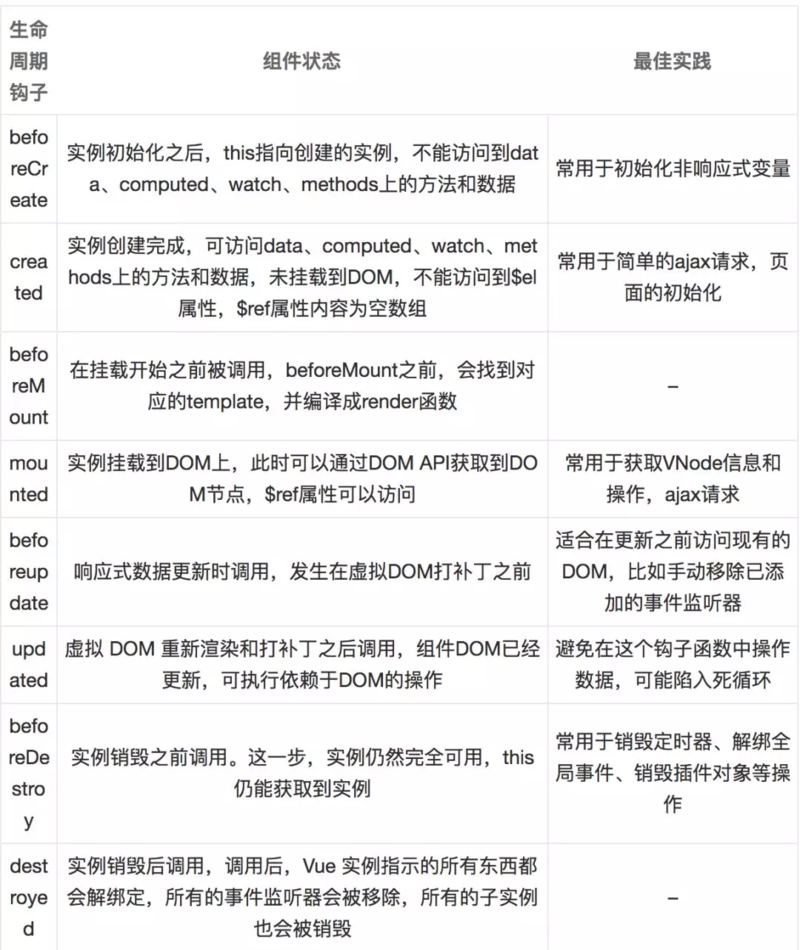
- beforeCreate:组件创建前
- created:组件创建
- beforeMount:组件挂载前
- mounted:组件挂载
- beforeUpdate:组件更新前
- updated:组件更新
- beforeDestroy:组件销毁前
- destroyed:组件销毁 上面分别是对于组件生命周期的一些概述,但是并没有去结合代码去看,感觉带入感并没有这么强,下面就用代码引入的方法详细的向大家介绍 ###二、代码解读
<template>
<div ref="myapp" id="app">
<img src="./assets/logo.png">
<div>{{message}}</div>
<button @click="tokenMsg">说点什么</button>
</div>
</template>
<script>
export default {
data(){
return{
message: '我是一个菜鸟'
}
},
methods: {
tokenMsg(){
this.message += "+1";
}
},
beforeCreate() {
console.group('beforeCreate 创建前状态===============》');
console.log("%c%s", "color:red" , "el : " + this.$refs.myapp);
console.log("%c%s", "color:red","data : " + this.$data);
console.log("%c%s", "color:red","message: " + this.message)
},
created: function () {
console.group('created 创建完毕状态===============》');
console.log("%c%s", "color:red","el : " + this.$refs.myapp);
console.log("%c%s", "color:red","data : " + this.$data);
console.log("%c%s", "color:red","message: " + this.message);
},
beforeMount: function () {
console.group('beforeMount 挂载前状态===============》');
console.log("%c%s", "color:red","el : " + (this.$refs.myapp));
console.log(this.$refs.myapp);
console.log("%c%s", "color:red","data : " + this.$data);
console.log("%c%s", "color:red","message: " + this.message);
},
mounted: function () {
console.group('mounted 挂载结束状态===============》');
console.log("%c%s", "color:red","el : " + this.$refs.myapp);
console.log(this.$refs.myapp);
console.log("%c%s", "color:red","data : " + this.$data);
console.log("%c%s", "color:red","message: " + this.message);
},
beforeUpdate: function () {
console.group('beforeUpdate 更新前状态===============》');
console.log("%c%s", "color:red","el : " + this.$refs.myapp);
console.log(this.$refs.myapp);
console.log("%c%s", "color:red","data : " + this.$data);
console.log("%c%s", "color:red","message: " + this.message);
},
updated: function () {
console.group('updated 更新完成状态===============》');
console.log("%c%s", "color:red","el : " + this.$refs.myapp);
console.log(this.$refs.myapp);
console.log("%c%s", "color:red","data : " + this.$data);
console.log("%c%s", "color:red","message: " + this.message);
},
beforeDestroy: function () {
console.group('beforeDestroy 销毁前状态===============》');
console.log("%c%s", "color:red","el : " + this.$refs.myapp);
console.log(this.$refs.myapp);
console.log("%c%s", "color:red","data : " + this.$data);
console.log("%c%s", "color:red","message: " + this.message);
},
destroyed: function () {
console.group('destroyed 销毁完成状态===============》');
console.log("%c%s", "color:red","el : " + this.$refs.myapp);
console.log(this.$refs.myapp);
console.log("%c%s", "color:red","data : " + this.$data);
console.log("%c%s", "color:red","message: " + this.message)
}
}
</script>
上面的项目就是我用vue-cli脚手架新建的一个vue项目。并且改代码只要拷贝进项目可以直接去查看。运行效果如下




<template>
<div ref="myapp" id="app">
<child-view v-if="showView"/>
<div>{{message}}</div>
<button @click="tokenMsg">说点什么</button>
<button @click="displayView">销毁子组件</button>
</div>
</template>
<script>
import ChildView from './components/HelloWorld'
export default {
components:{
ChildView
},
data(){
return{
message: '我是一个菜鸟',
showView: true
}
},
methods: {
tokenMsg(){
this.message += "+1";
},
displayView(){
this.showView = !this.showView;
}
},
beforeCreate() {
console.group('beforeCreate 创建前状态===============》');
},
created: function () {
console.group('created 创建完毕状态===============》');
},
beforeMount: function () {
console.group('beforeMount 挂载前状态===============》');
},
mounted: function () {
console.group('mounted 挂载结束状态===============》');
},
beforeUpdate: function () {
console.group('beforeUpdate 更新前状态===============》');
},
updated: function () {
console.group('updated 更新完成状态===============》');
},
beforeDestroy: function () {
console.group('beforeDestroy 销毁前状态===============》');
},
destroyed: function () {
console.group('destroyed 销毁完成状态===============》');
}
}
</script>
子组件如下:
<template>
<div style="background: red;color: #ffffff;">
{{msg}}
<button @click="addMsg">说点什么</button>
</div>
</template>
<script>
export default {
methods: {
addMsg(){
this.msg += "+2"
}
},
beforeCreate() {
console.log('child beforeCreate 创建前状态===============》')
},
created: function () {
console.log('child created 创建完毕状态===============》');
},
beforeMount: function () {
console.log('child beforeMount 挂载前状态===============》');
},
mounted: function () {
console.log('child mounted 挂载结束状态===============》');
},
beforeUpdate: function () {
console.log('child beforeUpdate 更新前状态===============》');
},
updated: function () {
console.log('child updated 更新完成状态===============》');
},
beforeDestroy: function () {
console.log('child beforeDestroy 销毁前状态===============》');
},
destroyed: function () {
console.log('child destroyed 销毁完成状态===============》');
},
data() {
return {
msg: 'Welcome to Your Vue.js App'
}
}
}
</script>
初始化效果如图:






###六、说在最后 可能有很多人都不会理解我为什么会花一个晚上的时候去整理这个东西,但是在我们的眼中每个程序员的能力并没有太大的差距,或者说我没有能力做的比别人好就只能把基础打的比别人牢了。好了,又到凌晨了,去洗澡了