本文以 React v16.5.2 为基础进行源码分析
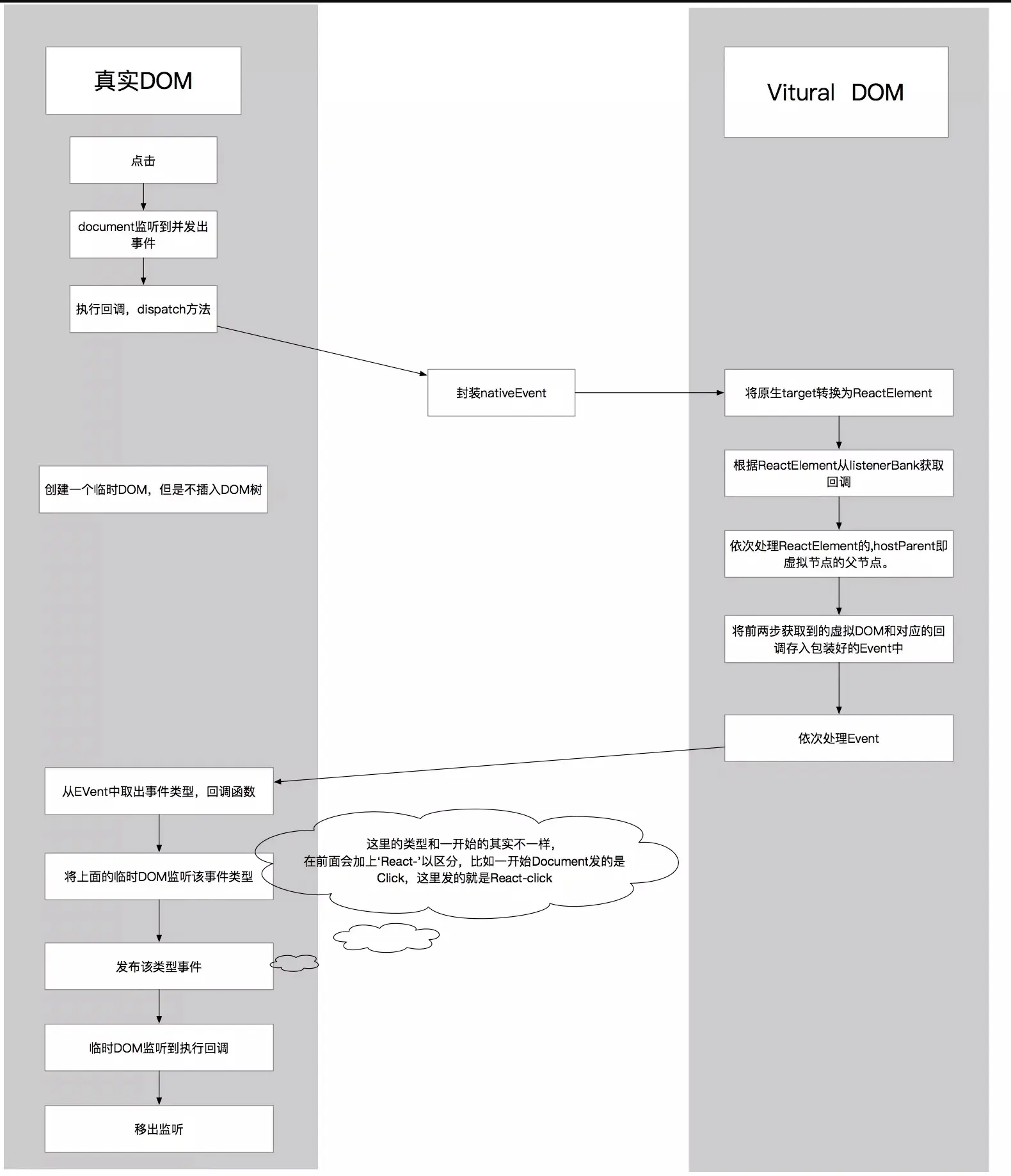
基本流程
在 react源码的 react-dom/src/events/ReactBrowserEventEmitter.js文件的开头,有这么一大段注释:

事件委托是很常用的一种浏览器事件优化策略,于是 React就接管了这件事情,并且还贴心地消除了浏览器间的差异,赋予开发者跨浏览器的开发体验,主要是使用 EventPluginHub这个东西来负责调度事件的存储,合成事件并以对象池的方式实现创建和销毁,至于下面的结构图形,则是对事件机制的一个图形化描述
- React事件使用了事件委托的机制,一般事件委托的作用都是为了减少页面的注册事件数量,减少内存开销,优化浏览器性能,React这么做也是有这么一个目的,除此之外,也是为了能够更好的管理事件,实际上,React中所有的事件最后都是被委托到了 document这个顶级DOM上
- 既然所有的事件都被委托到了 document上,那么肯定有一套管理机制,所有的事件都是以一种先进先出的队列方式进行触发与回调
- 既然都已经接管事件了,那么不对事件做些额外的事情未免有些浪费,于是 React中就存在了自己的 合成事件(SyntheticEvent),合成事件由对应的 EventPlugin负责合成,不同类型的事件由不同的 plugin合成,例如 SimpleEvent Plugin、TapEvent Plugin等
- 为了进一步提升事件的性能,使用了 EventPluginHub这个东西来负责合成事件对象的创建和销毁
#开始
<button onClick={this.autoFocus}>点击聚焦</button>
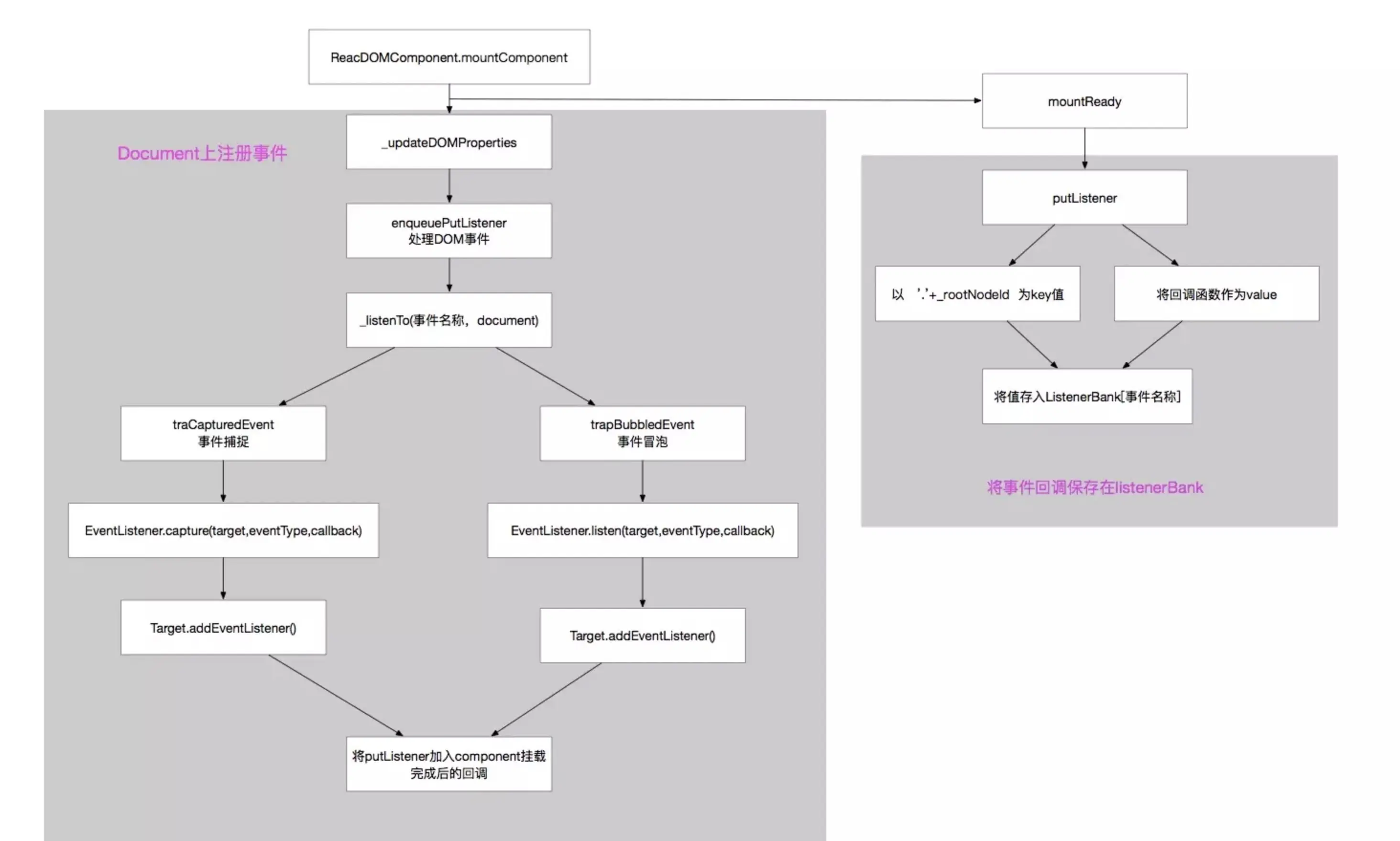
这是我们在React中绑定事件的常规写法。经由JSX解析,button会被当做组件挂载。而onClick这时候也只是一个普通的props。 ReactDOMComponent在进行组件加载(mountComponent)、更新(updateComponent)的时候,需要对props进行处理(_updateDOMProperties):
事件注册
ReactDOMComponent.Mixin = {
mountComponent:function(){},
_createOpenTagMarkupAndPutListeners:function(){},
....,
// 方法中有指向上次属性值得lastProp,
// nextProp是当前属性值,这里nextProp是我们绑定给组件的onclick事件处理函数。
// nextProp 不为空调用enqueuePutListener绑定事件,为空则注销事件绑定。
_updateDOMProperties:function(lastProps, nextProps, transaction){
for (propKey in lastProps) {} //省略。。。
for (propKey in nextProps) {
// 判断是否为事件属性
if (registrationNameModules.hasOwnProperty(propKey)) {
enqueuePutListener(this, propKey, nextProp, transaction);
}
}
}
}
//这里进行事件绑定
首先判断了 rootContainerElement是不是一个 document或者 Fragment(文档片段节点)
enqueuePutListener 这个方法只在浏览器环境下执行,传给listenTo参数分别是事件名称'onclick'和代理事件的绑
定dom。如果是fragement 就是根节点(在reactDom.render指定的),不是的话就是document。listenTo
用于绑定事件到 document ,下面交由事务处理的是回调函数的存储,便于调用。
ReactBrowserEventEmitter 文件中的 listenTo 看做事件处理的源头。
这里获取了当前组件(其实这时候就是button)所在的document
function enqueuePutListener(inst, registrationName, listener, transaction) {
...
var containerInfo = inst._hostContainerInfo;
var isDocumentFragment = containerInfo._node && containerInfo._node.nodeType === DOC_FRAGMENT_TYPE;
var doc = isDocumentFragment ? containerInfo._node : containerInfo._ownerDocument;
listenTo(registrationName, doc);
...
}
绑定的重点是这里的listenTo方法。看源码(ReactBrowerEventEmitter)
//registrationName:需要绑定的事件
//当前component所属的document,即事件需要绑定的位置
listenTo: function (registrationName, contentDocumentHandle) {
var mountAt = contentDocumentHandle;
//获取当前document上已经绑定的事件
var isListening = getListeningForDocument(mountAt);
// 获取 registrationName(注册事件名称)的topLevelEvent(顶级事件类型)
var dependencies = EventPluginRegistry.registrationNameDependencies[registrationName];
for (var i = 0; i < dependencies.length; i++) {
var dependency = dependencies[i];
if (!(isListening.hasOwnProperty(dependency) && isListening[dependency])) {
if (dependency === 'topWheel') {
...
} else if (dependency === 'topScroll') {
...
} else if (dependency === 'topFocus' || dependency === 'topBlur') {
...
} else if (topEventMapping.hasOwnProperty(dependency)) {
// 获取 topLevelEvent 对应的浏览器原生事件
//冒泡处理
ReactBrowserEventEmitter.ReactEventListener.trapBubbledEvent(dependency, topEventMapping[dependency], mountAt);
}
isListening[dependency] = true;
}
}
},
对于同一个事件,例如click有两个事件 onClick(在冒泡阶段触发) onClickCapture(在捕获阶段触发)两个事件名,这个冒泡和捕获都是react事件模拟出来的。绑定到 document上面的事件基本上都是在冒泡阶段(对 whell, focus, scroll 有额外处理),如下图 click 事件绑定执行的如下。
最后处理(EventListener的listen和capture中)
//eventType:事件类型,target: document对象,
//callback:是固定的,始终是ReactEventListener的dispatch方法
if (target.addEventListener) {
target.addEventListener(eventType, callback, false);
return {
remove: function remove() {
target.removeEventListener(eventType, callback, false);
}
};
}
所有事件绑定在document上
所以事件触发的都是ReactEventListener的dispatch方法
回调储存
看到这边你可能疑惑,所有回调都执行的ReactEventListener的dispatch方法,那我写的回调干嘛去了。别急,接着看:
function enqueuePutListener(inst, registrationName, listener, transaction) {
...
//注意这里!!!!!!!!!
//这里获取了当前组件(其实这时候就是button)所在的document
var doc = isDocumentFragment ? containerInfo._node : containerInfo._ownerDocument;
//事件绑定
listenTo(registrationName, doc);
//这段代码表示将putListener放入回调序列,当组件挂载完成是会依次执行序列中的回调。putListener也是在那时候执行的。
//不明白的可以看看本专栏中前两篇关于transaction和挂载机制的讲解
transaction.getReactMountReady().enqueue(putListener, {
inst: inst,
registrationName: registrationName,
listener: listener
});
//保存回调
function putListener() {
var listenerToPut = this;
EventPluginHub.putListener(listenerToPut.inst, listenerToPut.registrationName, listenerToPut.listener);
}
}
还是这段代码,事件绑定我们介绍过,主要是listenTo方法。 当绑定完成以后会执行putListener。该方法会在ReactReconcileTransaction事务的close阶段执行,具体由EventPluginHub来进行管理
//
var listenerBank = {};
var getDictionaryKey = function (inst) {
//inst为组建的实例化对象
//_rootNodeID为组件的唯一标识
return '.' + inst._rootNodeID;
}
var EventPluginHub = {
//inst为组建的实例化对象
//registrationName为事件名称
//listner为我们写的回调函数,也就是列子中的this.autoFocus
putListener: function (inst, registrationName, listener) {
...
var key = getDictionaryKey(inst);
var bankForRegistrationName = listenerBank[registrationName] || (listenerBank[registrationName] = {});
bankForRegistrationName[key] = listener;
...
}
}
EventPluginHub在每个项目中只实例化一次。也就是说,项目组所有事件的回调都会储存在唯一的listenerBank中。
是不是有点晕,放上流程图,仔细回忆一下

事件触发
注册事件时我们说过,所有的事件都是绑定在Document上。回调统一是ReactEventListener的dispatch方法。 由于冒泡机制,无论我们点击哪个DOM,最后都是由document响应(因为其他DOM根本没有事件监听)。也即是说都会触发dispatch
dispatchEvent: function(topLevelType, nativeEvent) {
//实际触发事件的DOM对象
var nativeEventTarget = getEventTarget(nativeEvent);
//nativeEventTarget对应的virtual DOM
var targetInst = ReactDOMComponentTree.getClosestInstanceFromNode(
nativeEventTarget,
);
...
//创建bookKeeping实例,为handleTopLevelImpl回调函数传递事件名和原生事件对象
//其实就是把三个参数封装成一个对象
var bookKeeping = getTopLevelCallbackBookKeeping(
topLevelType,
nativeEvent,
targetInst,
);
try {
//这里开启一个transactIon,perform中执行了
//handleTopLevelImpl(bookKeeping)
ReactGenericBatching.batchedUpdates(handleTopLevelImpl, bookKeeping);
} finally {
releaseTopLevelCallbackBookKeeping(bookKeeping);
}
},
function handleTopLevelImpl(bookKeeping) {
//触发事件的真实DOM
var nativeEventTarget = getEventTarget(bookKeeping.nativeEvent);
//nativeEventTarget对应的ReactElement
var targetInst = ReactDOMComponentTree.getClosestInstanceFromNode(nativeEventTarget);
//bookKeeping.ancestors保存的是组件。
var ancestor = targetInst;
do {
bookKeeping.ancestors.push(ancestor);
ancestor = ancestor && findParent(ancestor);
} while (ancestor);
for (var i = 0; i < bookKeeping.ancestors.length; i++) {
targetInst = bookKeeping.ancestors[i];
//具体处理逻辑
ReactEventListener._handleTopLevel(bookKeeping.topLevelType, targetInst, bookKeeping.nativeEvent, getEventTarget(bookKeeping.nativeEvent));
}
}
//这就是核心的处理了
handleTopLevel: function (topLevelType, targetInst, nativeEvent, nativeEventTarget) {
//首先封装event事件
var events = EventPluginHub.extractEvents(topLevelType, targetInst, nativeEvent, nativeEventTarget);
//发送包装好的event
runEventQueueInBatch(events);
}
事件封装
首先是EventPluginHub的extractEvents
extractEvents: function (topLevelType, targetInst, nativeEvent, nativeEventTarget) {
var events;
var plugins = EventPluginRegistry.plugins;
for (var i = 0; i < plugins.length; i++) {
// Not every plugin in the ordering may be loaded at runtime.
var possiblePlugin = plugins[i];
if (possiblePlugin) {
//主要看这边
var extractedEvents = possiblePlugin.extractEvents(topLevelType, targetInst, nativeEvent, nativeEventTarget);
......
}
}
return events;
},
接着看SimpleEventPlugin的方法
extractEvents: function (topLevelType, targetInst, nativeEvent, nativeEventTarget) {
......
//这里是对事件的封装,但是不是我们关注的重点
var event = EventConstructor.getPooled(dispatchConfig, targetInst, nativeEvent, nativeEventTarget);
//重点看这边
EventPropagators.accumulateTwoPhaseDispatches(event);
return event;
}
接下来是方法中的各种引用,跳啊跳,转啊转,我们来到了ReactDOMTraversal中的traverseTwoPhase方法
//inst是触发事件的target的ReactElement
//fn:EventPropagator的accumulateDirectionalDispatches
//arg: 就是之前部分封装好的event(之所以说是部分,是因为现在也是在处理Event,这边处理完才是封装完成)
function traverseTwoPhase(inst, fn, arg) {
var path = [];
while (inst) {
//注意path,这里以ReactElement的形式冒泡着,
//把触发事件的父节点依次保存下来
path.push(inst);
//获取父节点
inst = inst._hostParent;
}
var i;
//捕捉,依次处理
for (i = path.length; i-- > 0;) {
fn(path[i], 'captured', arg);
}
//冒泡,依次处理
for (i = 0; i < path.length; i++) {
fn(path[i], 'bubbled', arg);
}
}
//判断父组件是否保存了这一类事件
function accumulateDirectionalDispatches(inst, phase, event) {
//获取到回调
var listener = listenerAtPhase(inst, event, phase);
if (listener) {
//如果有回调,就把包含该类型事件监听的DOM与对应的回调保存进Event。
//accumulateInto可以理解成_.assign
//记住这两个属性,很重要。
event._dispatchListeners = accumulateInto(event._dispatchListeners, listener);
event._dispatchInstances = accumulateInto(event._dispatchInstances, inst);
}
}
listenerAtPhase里面执行的是EventPluginHub的getListener函数
getListener: function (inst, registrationName) {
//还记得之前保存回调的listenerBank吧?
var bankForRegistrationName = listenerBank[registrationName];
if (shouldPreventMouseEvent(registrationName, inst._currentElement.type, inst._currentElement.props)) {
return null;
}
//获取inst的_rootNodeId
var key = getDictionaryKey(inst);
//获取对应的回调
return bankForRegistrationName && bankForRegistrationName[key];
},
事件分发
runEventQueueInBatch主要进行了两步操作
function runEventQueueInBatch(events) {
//将event事件加入processEventQueue序列
EventPluginHub.enqueueEvents(events);
//前一步保存好的processEventQueue依次执行
//executeDispatchesAndRelease
EventPluginHub.processEventQueue(false);
}
processEventQueue: function (simulated) {
var processingEventQueue = eventQueue;
eventQueue = null;
if (simulated) {
forEachAccumulated(processingEventQueue, executeDispatchesAndReleaseSimulated);
} else {
//重点看这里
//forEachAccumulated可以看成forEach的封装
//那么这里就是processingEventQueue保存的event依次执行executeDispatchesAndReleaseTopLevel(event)
forEachAccumulated(processingEventQueue, executeDispatchesAndReleaseTopLevel);
}
},
executeDispatchesAndReleaseTopLevel(event)又是各种函数包装,最后干活的是
function executeDispatchesInOrder(event, simulated) {
//对应的回调函数数组
var dispatchListeners = event._dispatchListeners;
//有eventType属性的ReactElement数组
var dispatchInstances = event._dispatchInstances;
......
if (Array.isArray(dispatchListeners)) {
for (var i = 0; i < dispatchListeners.length; i++) {
if (event.isPropagationStopped()) {
break;
}
executeDispatch(event, simulated, dispatchListeners[i], dispatchInstances[i]);
}
} else if (dispatchListeners) {
executeDispatch(event, simulated, dispatchListeners, dispatchInstances);
}
event._dispatchListeners = null;
event._dispatchInstances = null;
}
OK,这里总算出现了老熟人,在封装nativeEvent时我们保存在event里的两个属性,dispatchListeners与dispatchInstances,在这里起作用。 代码很简单,如果有处理这个事件的回调函数,就一次进行处理。细节我们稍后讨论,先看看这里是怎么处理的吧
function executeDispatch(event, simulated, listener, inst) {
//type是事件类型
var type = event.type || 'unknown-event';
//这是触发事件的真实DOM,也就是列子中的button
event.currentTarget = EventPluginUtils.getNodeFromInstance(inst);
if (simulated) {
ReactErrorUtils.invokeGuardedCallbackWithCatch(type, listener, event);
} else {
//看这里看这里
ReactErrorUtils.invokeGuardedCallback(type, listener, event);
}
event.currentTarget = null;
}
终于来到最后了,代码位于ReactErrorUtil中 (为了帮助开发,React通过模拟真正的浏览器事件来获得更好的devtools集成。这段代码在开发模式下运行)
//创造一个临时DOM
var fakeNode = document.createElement('react');
ReactErrorUtils.invokeGuardedCallback = function (name, func, a) {
//绑定回调函数的上下文
var boundFunc = func.bind(null, a);
//定义事件类型
var evtType = 'react-' + name;
//绑定事件
fakeNode.addEventListener(evtType, boundFunc, false);
//生成原生事件
var evt = document.createEvent('Event');
//将原生事件处理成我们需要的类型
evt.initEvent(evtType, false, false);
//发布事件---这里会执行回调
fakeNode.dispatchEvent(evt);
//移出事件监听
fakeNode.removeEventListener(evtType, boundFunc, false);
};
流程图
