前言
需要了解一点gradle知识,一点groovy语言,简单的ASM知识,这个插件的功能只是用ASM在编译期间插入代码,做简单的方法执行时间统计。
主要内容
- 自定义插件
- 使用ASM插入代码
- 统计方法耗时
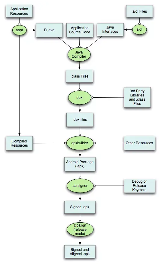
首先我们先看一张经典的打包流程图:

那么问题来了:
我怎么知道什么时候生成了.class文件,而且还要是没转成dex?
怎么在编译时候插入代码?
带着这两个问题,往下走:
在gradle插件1.5.0-beta1版本时候,提供了一个Transform API,这个API专门就是为了第三方插件对编译后class文件转为dex之前而提供的,直接撸一个代码,因为是插件所以直接新建一个module,命名为buildSrc,至于为啥要叫BuildSrc是因为这是Android保留给自定义plugin的名字,需要新建一个放插件的目录,都是用groovy语言写的所有目录层级如下图:


android.tools.build里面的asm。
然后就可以开始写groovy脚本了,既然前面说了是用Transform API那么就来继承这个API,还需要实现Plugin这个接口,plugin这个接口非常重要是用来把我们这个自定义的插件注册到project的task中,回到transform中,这个类需要实现getName,getInputTypes,getScopes,isIncremental四个抽象方法,还有一个tranform方法:
getInputTypes():限定输入文件的类型(例如:class,jar,dex等)
getScopes():限定文件所在的区域(例如:所有project,只有主工程等)
isIncremental():是否增量更新
getName():在控制台打印的transform名字(只是把这个名字拼接上去而已,例如:transformClassesWith+name+ForDebug)
transform(TransformInvocation transformInvocation):这方法才是真正的插件实现
在这里面transform方法中就能得到所有的.class还有jar具体代码如下:
transformInvocation.inputs.each {
it.directoryInputs.each {
if(it.file.isDirectory()){
it.file.eachFileRecurse {
def fileName=it.name
if(fileName.endsWith(".class")&&!fileName.startsWith("R\$")
&& fileName != "BuildConfig.class"&&fileName!="R.class"){
//各种过滤类,关联classVisitor
handleFile(it)
}
}
}
def dest=transformInvocation.outputProvider.getContentLocation(it.name,it.contentTypes,it.scopes, Format.DIRECTORY)
FileUtils.copyDirectory(it.file,dest)
}
it.jarInputs.each { jarInput->
def jarName = jarInput.name
def md5Name = DigestUtils.md5Hex(jarInput.file.getAbsolutePath())
if (jarName.endsWith(".jar")) {
jarName = jarName.substring(0, jarName.length() - 4)
}
def dest = transformInvocation.outputProvider.getContentLocation(jarName + md5Name,
jarInput.contentTypes, jarInput.scopes, Format.JAR)
FileUtils.copyFile(jarInput.file, dest)
}
}
这里面我把处理.class文件提出了个handle方法:
private void handleFile(File file){
def cr=new ClassReader(file.bytes)
def cw=new ClassWriter(cr,ClassWriter.COMPUTE_MAXS)
def classVisitor=new MethodTotal(Opcodes.ASM5,cw)
cr.accept(classVisitor,ClassReader.EXPAND_FRAMES)
def bytes=cw.toByteArray()
//写回原来这个类所在的路径
FileOutputStream fos=new FileOutputStream(file.getParentFile().getAbsolutePath()+File.separator+file.name)
fos.write(bytes)
fos.close()
}
这里面最最最主要的就是这个自己定义的MethodTotal类,这个类里面才是真正修改.class的主要逻辑,这里我们来简单看下Java文件编译生成的字节码文件:


transform方法还是自己定义的handle方法,当然都不是啦,是在上面的MethodTotal类,在其中做对class类的操作,里面还有一个自己定义的注解,其实就是用来过滤那些方法需要统计耗时用的,下一步就来到了,最喜欢的cv的步骤了(内容比较简单,也有注释就直接上代码了):
public class MethodTotal extends ClassVisitor {
public MethodTotal(int i, ClassVisitor classVisitor) {
super(i, classVisitor);
}
@Override
public MethodVisitor visitMethod(int i, String s, String s1, String s2, String[] strings) {
MethodVisitor methodVisitor = cv.visitMethod(i, s, s1, s2, strings);
methodVisitor = new AdviceAdapter(Opcodes.ASM5, methodVisitor, i, s, s1) {
boolean inject;
@Override
public AnnotationVisitor visitAnnotation(String s, boolean b) {
//自定义的注解用来判断方法上的注解与TimeTotal是否为同一个注解,是否需要统计耗时
if (Type.getDescriptor(TimeTotal.class).equals(s)) {
inject = true;
}
return super.visitAnnotation(s, b);
}
@Override
protected void onMethodEnter() {
//方法进入时期
if (inject) {
//这里就是之前使用ASM插件生成的统计时间代码
mv.visitFieldInsn(GETSTATIC, "java/lang/System", "out", "Ljava/io/PrintStream;");
mv.visitLdcInsn("this is asm input");
mv.visitMethodInsn(INVOKEVIRTUAL, "java/io/PrintStream", "println", "(Ljava/lang/String;)V", false);
mv.visitTypeInsn(NEW, "java/lang/Throwable");
mv.visitInsn(DUP);
mv.visitMethodInsn(INVOKESPECIAL, "java/lang/Throwable", "<init>", "()V", false);
mv.visitMethodInsn(INVOKEVIRTUAL, "java/lang/Throwable", "getStackTrace", "()[Ljava/lang/StackTraceElement;", false);
mv.visitInsn(ICONST_1);
mv.visitInsn(AALOAD);
mv.visitMethodInsn(INVOKEVIRTUAL, "java/lang/StackTraceElement", "getMethodName", "()Ljava/lang/String;", false);
mv.visitVarInsn(ASTORE, 1);
mv.visitVarInsn(ALOAD, 1);
mv.visitMethodInsn(INVOKESTATIC, "java/lang/System", "nanoTime", "()J", false);
mv.visitMethodInsn(INVOKESTATIC, "com/example/asmdemo/TimeManager", "addStartTime", "(Ljava/lang/String;J)V", false);
}
}
@Override
protected void onMethodExit(int i) {
//方法结束时期
if (inject) {
//计算方法耗时
mv.visitVarInsn(ALOAD, 1);
mv.visitMethodInsn(INVOKESTATIC, "java/lang/System", "nanoTime", "()J", false);
mv.visitMethodInsn(INVOKESTATIC, "com/example/asmdemo/TimeManager", "addEndTime", "(Ljava/lang/String;J)V", false);
mv.visitVarInsn(ALOAD, 1);
mv.visitMethodInsn(INVOKESTATIC, "com/example/asmdemo/TimeManager", "calcuteTime", "(Ljava/lang/String;)V", false);
}
}
};
return methodVisitor;
}
}
那么如此一来,整个就关联起来了,这个插件也基本成型,可以直接在app的build.gradle中使用apply plugin :完整的插件类名,当然也可以使用apply plugin:xxx引用,那我们就需要在这个buildSrc下面的main中新建resources->META-INF->gradle-plugins路径(别问为啥要这这样路径,这就规定),然后新建一个插件名.properties文件,里面使用implementation-class来关联自己的插件:

apply plugin: 'time-total'这样就能使用这个插件。
最后附上一张运行结果图:

小小的总结:
1.先创建buildSrc文件夹,创建插件
2.使用asm生成代码
3.cv代码到自定义的ClassVisitor😜
4.app的build.gradle引用插件
遇到的坑:
- 在groovy下面新建的groovy文件一定要.groovy结尾不然在编译时候不会生成在build文件夹里面,导致找不到类。
- 之前在CompileSdkVerison >=28时候会报dexMeger失败,所以只要改成28一下就没事了,我猜可能是因为androidx的原因吧。
- 在我们自定义ClassVisitor里通过注解来判断是否需要统计时,要注意,两个注解描述要一样,也就是包名+名字。
感谢
总结
虽然第一次玩这一类东西,但是感觉也是收获良多,对gradle又加深了些了解,学习的过程是痛苦的,但是最后做出来却是欣慰和满足,仅此做个记录。
最后项目github地址:github.com/kgxl/TimeCo…