一、导语
最近在学习并发编程原理,所以准备整理一下自己学到的知识,先写一篇CountDownLatch的源码分析,之后希望可以慢慢写完整个并发编程。
二、什么是CountDownLatch
CountDownLatch是java的JUC并发包里的一个工具类,可以理解为一个倒计时器,主要是用来控制多个线程之间的通信。
比如有一个主线程A,它要等待其他4个子线程执行完毕之后才能执行,此时就可以利用CountDownLatch来实现这种功能了。
三、简单使用
public static void main(String[] args){
System.out.println("主线程和他的两个小兄弟约好去吃火锅");
System.out.println("主线程进入了饭店");
System.out.println("主线程想要开始动筷子吃饭");
//new一个计数器,初始值为2,当计数器为0时,主线程开始执行
CountDownLatch latch = new CountDownLatch(2);
new Thread(){
public void run() {
try {
System.out.println("子线程1——小兄弟A 正在到饭店的路上");
Thread.sleep(3000);
System.out.println("子线程1——小兄弟A 到饭店了");
//一个小兄弟到了,计数器-1
latch.countDown();
} catch (InterruptedException e) {
e.printStackTrace();
}
};
}.start();
new Thread(){
public void run() {
try {
System.out.println("子线程2——小兄弟B 正在到饭店的路上");
Thread.sleep(3000);
System.out.println("子线程2——小兄弟B 到饭店了");
//另一个小兄弟到了,计数器-1
latch.countDown();
} catch (InterruptedException e) {
e.printStackTrace();
}
};
}.start();
//主线程等待,直到其他两个小兄弟也进入饭店(计数器==0),主线程才能吃饭
latch.await();
System.out.println("主线程终于可以开始吃饭了~");
}
四、源码分析
核心代码:
CountDownLatch latch = new CountDownLatch(1);
latch.await();
latch.countDown();
其中构造函数的参数是计数器的值;
await()方法是用来阻塞线程,直到计数器的值为0
countDown()方法是执行计数器-1操作
1、首先来看构造函数的代码
public CountDownLatch(int count) {
if (count < 0) throw new IllegalArgumentException("count < 0");
this.sync = new Sync(count);
}
这段代码很简单,首先if判断传入的count是否<0,如果小于0直接抛异常。
然后new一个类Sync,这个Sync是什么呢?我们一起来看下
private static final class Sync extends AbstractQueuedSynchronizer {
private static final long serialVersionUID = 4982264981922014374L;
Sync(int count) {
setState(count);
}
int getCount() {
return getState();
}
//尝试获取共享锁
protected int tryAcquireShared(int acquires) {
return (getState() == 0) ? 1 : -1;
}
//尝试释放共享锁
protected boolean tryReleaseShared(int releases) {
// Decrement count; signal when transition to zero
for (;;) {
int c = getState();
if (c == 0)
return false;
int nextc = c-1;
if (compareAndSetState(c, nextc))
return nextc == 0;
}
}
}
可以看到Sync是一个内部类,继承了AQS,AQS是一个同步器,之后我们会详细讲。
其中有几个核心点:
- 变量 state是父类AQS里面的变量,在这里的语义是计数器的值
- getState()方法也是父类AQS里的方法,很简单,就是获取state的值
- tryAcquireShared和tryReleaseShared也是父类AQS里面的方法,在这里CountDownLatch对他们进行了重写,先有个印象,之后详讲。
2、了解了CountDownLatch的构造函数之后,我们再来看它的核心代码,首先是await()。
public void await() throws InterruptedException {
sync.acquireSharedInterruptibly(1);
}
可以看到,其实是通过内部类Sync调用了父类AQS的acquireSharedInterruptibly()方法。
public final void acquireSharedInterruptibly(int arg)
throws InterruptedException {
//判断线程是否是中断状态
if (Thread.interrupted())
throw new InterruptedException();
//尝试获取state的值
if (tryAcquireShared(arg) < 0)//step1
doAcquireSharedInterruptibly(arg);//step2
}
tryAcquireShared(arg)这个方法就是我们刚才在Sync内看到的重写父类AQS的方法,意思就是判断是否getState() == 0,如果state为0,返回1,则step1处不进入if体内acquireSharedInterruptibly(int arg)方法执行完毕。若state!=0,则返回-1,进入if体内step2处。
下面我们来看acquireSharedInterruptibly(int arg)方法:
private void doAcquireSharedInterruptibly(int arg)
throws InterruptedException {
//step1、把当前线程封装为共享类型的Node,加入队列尾部
final Node node = addWaiter(Node.SHARED);
boolean failed = true;
try {
for (;;) {
//step2、获取当前node的前一个元素
final Node p = node.predecessor();
//step3、如果前一个元素是队首
if (p == head) {
//step4、再次调用tryAcquireShared()方法,判断state的值是否为0
int r = tryAcquireShared(arg);
//step5、如果state的值==0
if (r >= 0) {
//step6、设置当前node为队首,并尝试释放共享锁
setHeadAndPropagate(node, r);
p.next = null; // help GC
failed = false;
return;
}
}
//step7、是否可以安心挂起当前线程,是就挂起;并且判断当前线程是否中断
if (shouldParkAfterFailedAcquire(p, node) &&
parkAndCheckInterrupt())
throw new InterruptedException();
}
} finally {
//step8、如果出现异常,failed没有更新为false,则把当前node从队列中取消
if (failed)
cancelAcquire(node);
}
}
按照代码中的注释,我们可以大概了解该方法的内容,下面我们来仔细看下其中调用的一些方法是干什么的。
1、首先看addWaiter()
//step1
private Node addWaiter(Node mode) {
//把当前线程封装为node
Node node = new Node(Thread.currentThread(), mode);
// Try the fast path of enq; backup to full enq on failure
//获取当前队列的队尾tail,并赋值给pred
Node pred = tail;
//如果pred!=null,即当前队尾不为null
if (pred != null) {
//把当前队尾tail,变成当前node的前继节点
node.prev = pred;
//cas更新当前node为新的队尾
if (compareAndSetTail(pred, node)) {
pred.next = node;
return node;
}
}
//如果队尾为空,走enq方法
enq(node);//step1.1
return node;
}
-----------------------------------------------------------------
//step1.1
private Node enq(final Node node) {
for (;;) {
Node t = tail;
//如果队尾tail为null,初始化队列
if (t == null) { // Must initialize
//cas设置一个新的空node为队首
if (compareAndSetHead(new Node()))
tail = head;
} else {
//cas把当前node设置为新队尾,把前队尾设置成当前node的前继节点
node.prev = t;
if (compareAndSetTail(t, node)) {
t.next = node;
return t;
}
}
}
}
2、接下来我们在来看setHeadAndPropagate()方法,看其内部实现
//step6
private void setHeadAndPropagate(Node node, int propagate) {
//获取队首head
Node h = head; // Record old head for check below
//设置当前node为队首,并取消node所关联的线程
setHead(node);
//
if (propagate > 0 || h == null || h.waitStatus < 0 ||
(h = head) == null || h.waitStatus < 0) {
Node s = node.next;
//如果当前node的后继节点为null或者是shared类型的
if (s == null || s.isShared())
//释放锁,唤醒下一个线程
doReleaseShared();//step6.1
}
}
--------------------------------------------------------------------
//step6.1
private void doReleaseShared() {
for (;;) {
//找到头节点
Node h = head;
if (h != null && h != tail) {
//获取头节点状态
int ws = h.waitStatus;
if (ws == Node.SIGNAL) {
if (!compareAndSetWaitStatus(h, Node.SIGNAL, 0))
continue; // loop to recheck cases
//唤醒head节点的next节点
unparkSuccessor(h);
}
else if (ws == 0 &&
!compareAndSetWaitStatus(h, 0, Node.PROPAGATE))
continue; // loop on failed CAS
}
if (h == head) // loop if head changed
break;
}
}
3、接下来我们来看countDown()方法。
public void countDown() {
sync.releaseShared(1);
}
可以看到调用的是父类AQS的releaseShared 方法
public final boolean releaseShared(int arg) {
//state-1
if (tryReleaseShared(arg)) {//step1
//唤醒等待线程,内部调用的是LockSupport.unpark方法
doReleaseShared();//step2
return true;
}
return false;
}
------------------------------------------------------------------
//step1
protected boolean tryReleaseShared(int releases) {
// Decrement count; signal when transition to zero
for (;;) {
//获取当前state的值
int c = getState();
if (c == 0)
return false;
int nextc = c-1;
//cas操作来进行原子减1
if (compareAndSetState(c, nextc))
return nextc == 0;
}
}
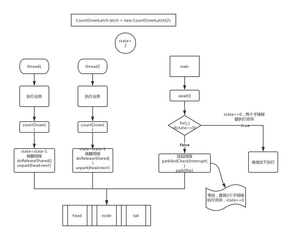
五、总结
CountDownLatch主要是通过计数器state来控制是否可以执行其他操作,如果不能就通过LockSupport.park()方法挂起线程,直到其他线程执行完毕后唤醒它。 下面我们通过一个简单的图来帮助我们理解一下:

PS:本人也是还在学习的路上,理解的也不是特别透彻,如有错误,愿倾听教诲。^_^