分布式运行时环境
1. 任务与算子链
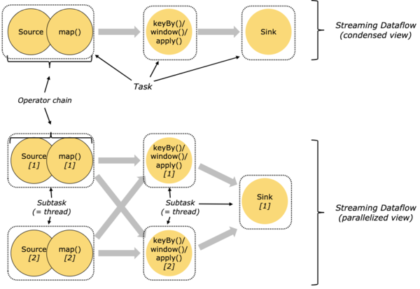
分布式计算中,Flink会将算子(operator) 的子task链式组成tasks,每个task由一个线程执行。把算子链化为tasks是一个非常好的优化:它减少了线程之间的通信和缓冲,而且还能增加吞吐量降低延迟。链化操作的配置详情可参考: chaining docs
下图中dataflow有5个subtasks,因此有5个线程并发进行处理。

2. Job Managers, Task Managers, Clients
Flink运行时包含两类进程:
- JobManagers (也称为 masters)用来协调分布式计算。负责进行任务调度,协调checkpoints,协调错误恢复等等。
至少需要一个JobManager。高可用部署下会有多个JobManagers,其中一个作为leader,其余处于standby状态。
- TaskManagers(也称为 workers)真正执行dataflow中的tasks(更准确的描述是,subtasks),并且对 streams进行缓存和交换。
至少需要一个TaskManager。
有多种方式可以启动JobManagers和TaskManagers:直接在计算机上启动作为 standalone cluster,在容器中或者由资源管理器YARN 或者 Mesos启动。 TaskManagers连接到JobManagers后,会通知JobManagers自己已可用,接着被分配工作。
client 不作为运行时(runtime)和程序执行的一部分,只是用于准备和发送dataflow作业给JobManager。 因此客户端可以断开连接,或者保持连接以接收进度报告。客户端可以作为触发执行的Java/Scala 程序的一部分或者运行在命令行进程中 ./bin/flink run ...。

3. Task Slots and Resources
每个worker(TaskManager)都是一个JVM 进程,并且可以在不同的线程中执行一个或多个subtasks。每个worker用task slots(任务槽位) (至少有一个)来控制可以接收多少个tasks。
每个task slot代表TaskManager中一个固定的资源子集。例如,有3个slots的TaskManager会将它的内存资源划分成3份分配给每个slot。划分资源意味着subtask不会和来自其他作业的subtasks竞争资源,但是也意味着它只拥有固定的内存资源。注意划分资源不进行CPU隔离,只划分内存资源给不同的tasks。
通过调整slots的个数进而可以调整subtasks之间的隔离方式。当每个TaskManager只有一个slot时,意味着每个task group运行在不同的JVM中(例如:可能在不同的container中)。当每个TaskManager有多个slots时,意味着多个subtasks可以共享同一个JVM。同一个JVM中的tasks共享TCP连接(通过多路复用技术)和心跳消息。可能还会共享数据集和数据结构,从而减少每个task的开销。

默认情况下,只要subtasks是来自同一个job,Flink允许不同tasks的subtasks共享slots。因此,一个slot可能会负责job的整个pipeline。允许slot sharing有两个好处:
- Flink集群需要的slots的数量和job的最高并发度相同,不需要计算一个作业总共包含多少个tasks(具有不同并行度)。
- 更易获取更好的资源利用率。没有slot sharing,非集中型subtasks(source/map())将会占用和集中型subtasks (window)一样多的资源。在我们的示例中,允许共享slot,可以将示例作业的并发度从2增加到6,从而可以充分利用资源,同时保证负载很重的subtasks可以在TaskManagers中平均分配。

APIs还包含了一种 *资源组(resource group)*机制,用来防止不必要的slot sharing。
经验来讲,task slots的默认值应该与CPU核数一致。在使用超线程下,一个slot将会占用2个或更多的硬件资源。
4. State Backends
key/values索引存储的准确数据结构取决于选择的 state backend。其中一个 state backend将数据存储在内存hash map中,另一个 state backend使用RocksDB作为key/value 存储。 除了定义存储状态的数据结构, state backends还实现了获取 key/value状态的时间点快照的逻辑,并将该快照存储为checkpoint的一部分。

5. Savepoints
使用Data Stream API编写的程序可以从一个savepoint恢复执行。Savepoints允许在不丢失任何状态的情况下修改程序和Flink集群。
Savepoints 是手动触发的checkpoints,它依赖常规的checkpointing机制,生成程序快照并将其写入到状态后端。在运行期间,worker节点周期性的生成程序快照并产生checkpoints。在恢复重启时只会使用最后成功的checkpoint。并且只要有一个新的checkpoint生成时,旧的checkpoints将会被安全地丢弃。
Savepoints与周期性触发的checkpoints很类似,但是其式由由用户触发的,且当更新的checkpoints完成时,老的checkpoint不会自动失效。可以通过命令行或者在取消一个job时调用REST API的方式创建Savepoints。