UI相关
1. UI视图数据源同步
并发访问,数据同步 (内存消耗 )

串行访问(子线程耗时,会有延时)

2. 事件传递和视图响应的机制和流程
UIView和CALayer

UIView的backgroundcolor是对CALayer里backgroundcolor的包装,contents负责显示内容,backing store是一个bitmap的位图
- UIView为CALayer提供显示的内容,以及负责处理触摸等事件,参与响应链
- CALayer负责显示内容contents
相关设计原则:单一职责原则
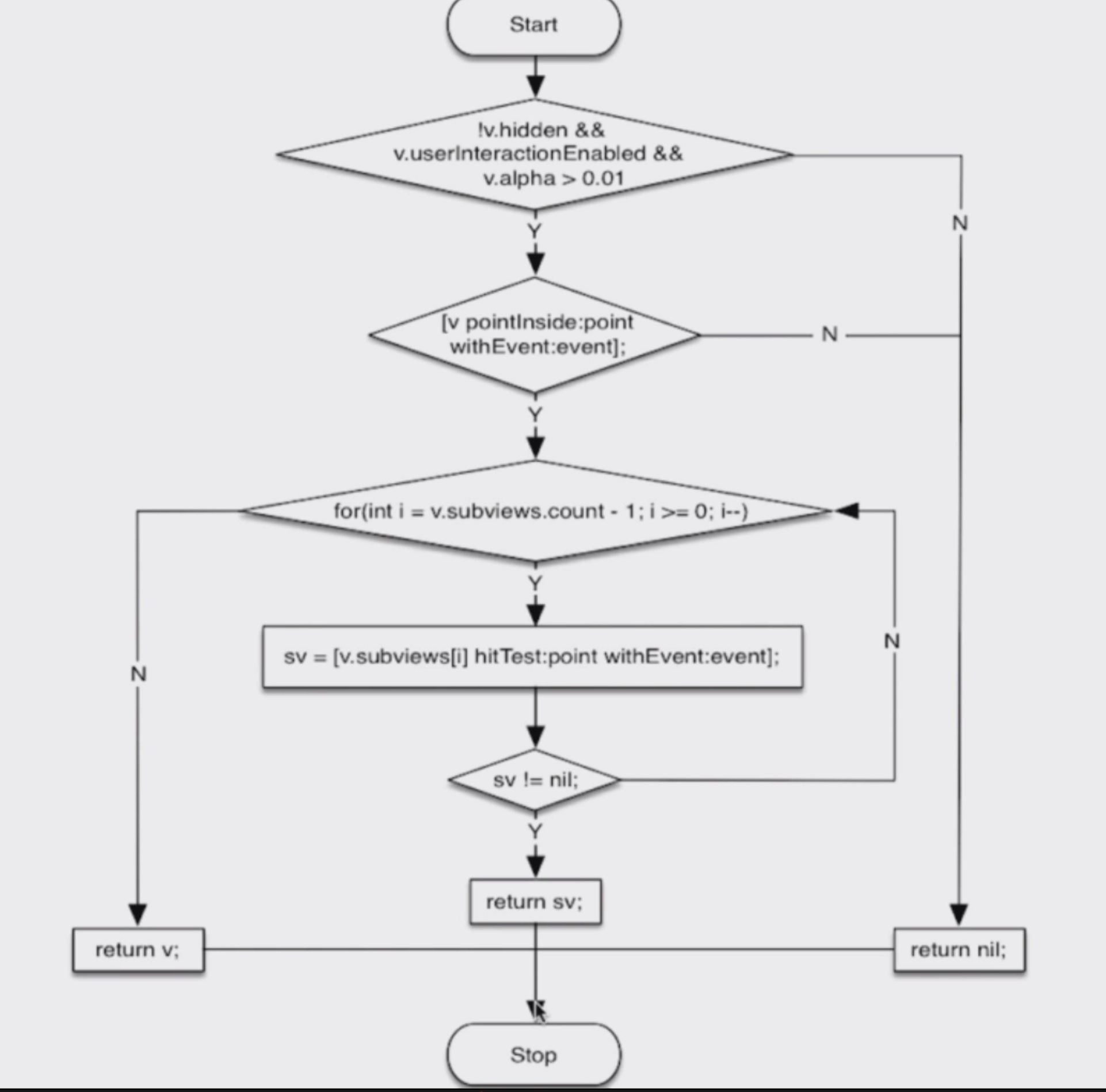
事件传递与视图响应链
// 返回最终响应的视图
- (UIView *)hitTest:(CGPoint)point withEvent:(UIEvent *)event
- hitTest内部实现逻辑

// 判断某一个点击的位置是否在当前视图范围内
- (BOOL)pointInside:(CGPoint)point withEvent:(UIEvent *)event
-
事件传递流程

-
事件响应流程

3. 图像显示原理

- CPU工作

- UI布局,文本计算
- 绘制 drawrect
- 图片编解码
- 提交位图
- GPU渲染管线

UI卡顿、掉帧的原因

-
滑动优化方案
-
CPU
- 对象的创建、调整、销毁放到子线程
- 预排版(布局计算、文本计算)放到子线程
- 预渲染(文本等异步绘制、图片编解码)放到子线程
-
GPU 4. 纹理渲染(避免离屏渲染) 5. 试图混合
-
-
UIView绘制原理

runloop将要结束时调用CALayer的display方法
-
系统绘制流程

- 实现异步绘制 *
-[layer.delegate displayLayer:]
1. 代理负责生成对应的bitmap
2. 设置该bitmap作为layer.contents属性的值

离屏渲染
-
On-n-Screen Rendering 意为当前屏幕渲染,指的是GPU的渲染操作是在当前用于显示的屏幕缓冲区中进行
-
Off-n-Screen Rendering 意为离屏渲染,指的是GPU的渲染操作是在当前缓冲区以外新开辟一个缓冲区进行渲染操作
-
触发场景
- 圆角(当和maskToBounds同时使用时)
- 图层蒙版
- 阴影
- 光栅化