微信公众号「后端进阶」,专注后端技术分享:Java、Golang、WEB框架、分布式中间件、服务治理等等。
老司机倾囊相授,带你一路进阶,来不及解释了快上车!
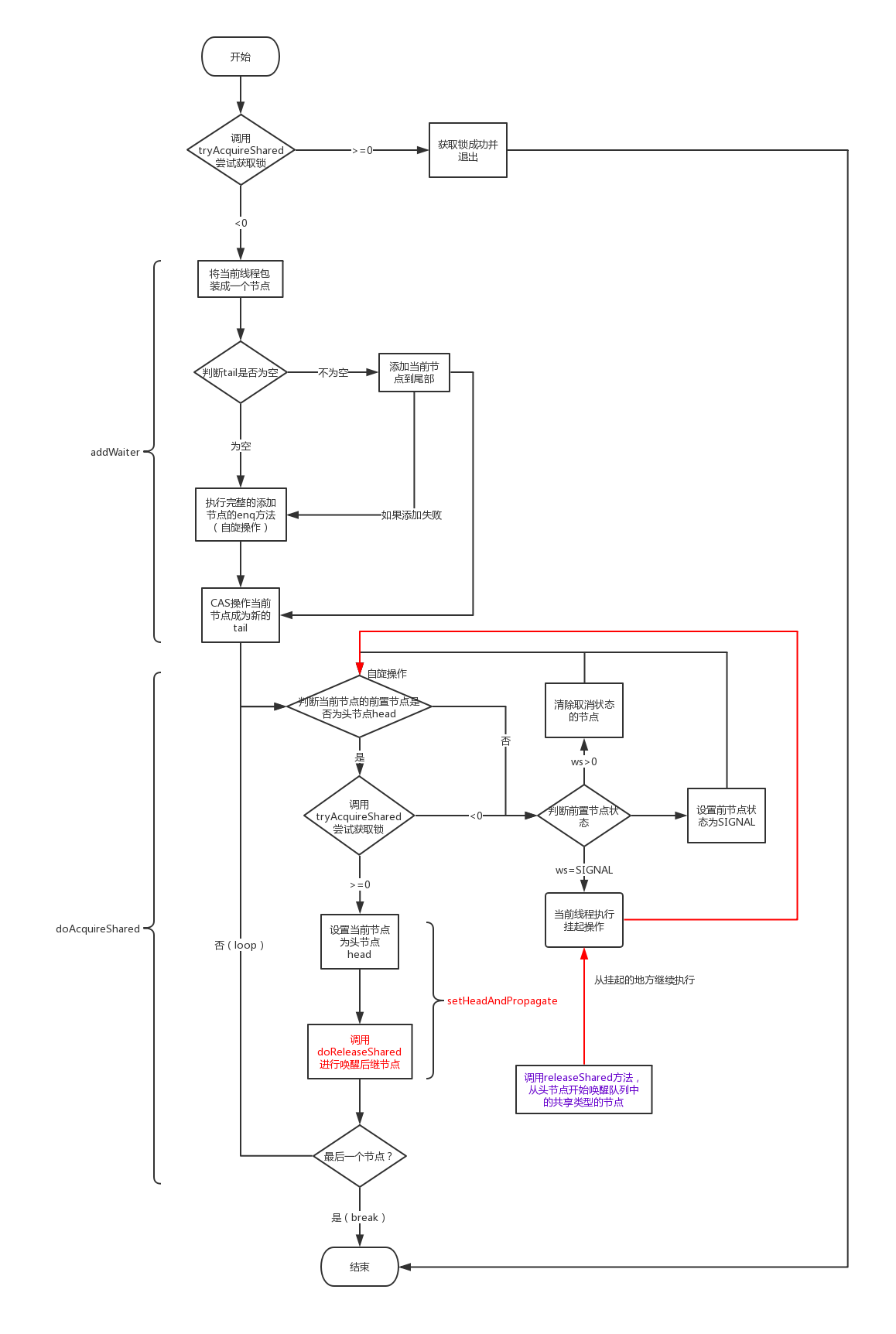
我在Java并发之AQS源码分析(一)这篇文章中,从源码的角度深度剖析了 AQS 独占锁模式下的获取锁与释放锁的逻辑,如果你把这部分搞明白了,再看共享锁的实现原理,思路就会清晰很多。下面我们继续从源码中窥探共享锁的实现原理。
共享锁
获取锁
public final void acquireShared(int arg) {
// 尝试获取共享锁,小于0表示获取失败
if (tryAcquireShared(arg) < 0)
// 执行获取锁失败的逻辑
doAcquireShared(arg);
}
这里的 tryAcquireShared 方法是留给实现方去实现获取锁的具体逻辑的,我们主要看 doAcquireShared 方法的实现逻辑:
private void doAcquireShared(int arg) {
// 添加共享锁类型节点到队列中
final Node node = addWaiter(Node.SHARED);
boolean failed = true;
try {
boolean interrupted = false;
for (;;) {
final Node p = node.predecessor();
if (p == head) {
// 再次尝试获取共享锁
int r = tryAcquireShared(arg);
// 如果在这里成功获取共享锁,会进入共享锁唤醒逻辑
if (r >= 0) {
// 共享锁唤醒逻辑
setHeadAndPropagate(node, r);
p.next = null; // help GC
if (interrupted)
selfInterrupt();
failed = false;
return;
}
}
// 与独占锁相同的挂起逻辑
if (shouldParkAfterFailedAcquire(p, node) &&
parkAndCheckInterrupt())
interrupted = true;
}
} finally {
if (failed)
cancelAcquire(node);
}
}
看到上面的代码,是不是有一种熟悉的感觉,同样是采用了自旋机制,在线程挂起之前,不断地循环尝试获取锁,不同的是,一旦获取共享锁,会调用 setHeadAndPropagate 方法同时唤醒后继节点,实现共享模式,下面是唤醒后继节点代码逻辑:
private void setHeadAndPropagate(Node node, int propagate) {
// 头节点
Node h = head;
// 设置当前节点为新的头节点
// 这里不需要加锁操作,因为获取共享锁后,会从FIFO队列中依次唤醒队列,并不会产生并发安全问题
setHead(node);
if (propagate > 0 || h == null || h.waitStatus < 0 ||
(h = head) == null || h.waitStatus < 0) {
// 后继节点
Node s = node.next;
// 如果后继节点为空或者后继节点为共享类型,则进行唤醒后继节点
// 这里后继节点为空意思是只剩下当前头节点了
if (s == null || s.isShared())
doReleaseShared();
}
}
该方法主要做了两个重要的步骤:
- 将当前节点设置为新的头节点,这点很重要,这意味着当前节点的前置节点(旧头节点)已经获取共享锁了,从队列中去除;
- 调用 doReleaseShared 方法,它会调用 unparkSuccessor 方法唤醒后继节点。
释放锁
public final boolean releaseShared(int arg) {
// 由用户自行实现释放锁条件
if (tryReleaseShared(arg)) {
// 执行释放锁
doReleaseShared();
return true;
}
return false;
}
下面是释放锁逻辑:
private void doReleaseShared() {
for (;;) {
// 从头节点开始执行唤醒操作
// 这里需要注意,如果从setHeadAndPropagate方法调用该方法,那么这里的head是新的头节点
Node h = head;
if (h != null && h != tail) {
int ws = h.waitStatus;
//表示后继节点需要被唤醒
if (ws == Node.SIGNAL) {
// 初始化节点状态
//这里需要CAS原子操作,因为setHeadAndPropagate和releaseShared这两个方法都会顶用doReleaseShared,避免多次unpark唤醒操作
if (!compareAndSetWaitStatus(h, Node.SIGNAL, 0))
// 如果初始化节点状态失败,继续循环执行
continue; // loop to recheck cases
// 执行唤醒操作
unparkSuccessor(h);
}
//如果后继节点暂时不需要唤醒,那么当前头节点状态更新为PROPAGATE,确保后续可以传递给后继节点
else if (ws == 0 &&
!compareAndSetWaitStatus(h, 0, Node.PROPAGATE))
continue; // loop on failed CAS
}
// 如果在唤醒的过程中头节点没有更改,退出循环
// 这里防止其它线程又设置了头节点,说明其它线程获取了共享锁,会继续循环操作
if (h == head) // loop if head changed
break;
}
}
共享锁的释放锁逻辑比独占锁的释放锁逻辑稍微复杂,原因是共享锁需要释放队列中所有共享类型的节点,因此需要循环操作,由于释放锁过程中会涉及多个地方修改节点状态,此时需要 CAS 原子操作来并发安全。
获取共享锁流程图:

总结
更独占锁相比,从流程图也可看出,共享锁的主要特征是当有一个线程获取到锁之后,那么它就会依次唤醒等待队列中可以跟它共享的节点,当然这些节点也是共享锁类型。
