阅读本文大概需要 2.8 分钟。
一、线上查询及帮助命令(2个)

二、文件和目录操作命令(18个)

三、查看文件及内容处理命令(21个)

四、文件压缩及解压缩命令(4个)

五、信息显示命令(11个)

六、搜索文件命令(4个)

七、用户管理命令(10个)

八、基础网络操作命令(11个)

九、深入网络操作命令(9个)

十、有关磁盘与文件系统的命令(16个)

十一、系统权限及用户授权相关命令(4个)

十二、查看系统用户登陆信息的命令(7个)

十三、内置命令及其它(19个)

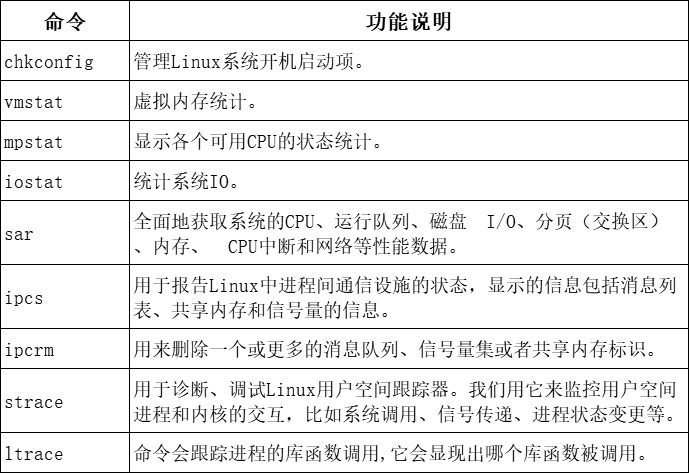
十四、系统管理与性能监视命令(9个)

十五、关机/重启/注销和查看系统信息的命令(6个)

十六、进程管理相关命令(15个)

作者:alonghub
来源:http://www.cnblogs.com/along21/p/8011519.html
·END·
程序员的成长之路
路虽远,行则必至
本文原发于 同名微信公众号「程序员的成长之路」,回复「1024」你懂得,给个赞呗。
回复 [ 520 ] 领取程序员最佳学习方式
回复 [ 256 ] 查看 Java 程序员成长规划
往期精彩回顾
