1.触发重排和重绘
- 添加或删除可见DOM元素
- 元素位置改变
- 元素尺寸改变
- DOM内容改变
- 页面渲染初始化
- 浏览器尺寸改变
css属性: offsetTop scrollTop clientTop getComputedStyle()
2.消耗的性能
操作DOM以及引起重排和重绘消耗CPU及GPU的性能,家用GPU图形能力天生不足。
3.Vue优点
-
性能好
vue的核心是虚拟dom,在js层对比,只改变部分数据,使用虚拟dom可减少dom操作,从而提升性能。
-
视图、数据分离,提高开发效率。
-
维护成本低。
-
渐进式MVVM框架,适用性强。
4.vue特点
改数据是异步的,会在一段时间内把要更改的数据打包压入执行栈,一起执行。
5.vue基础
1.数组变异方法:
1.pop push shift unshift reverse sort splice
2.vm.$set(vm.array,idnex,value)
3.vue.set(vm.array,idnex,value)
通过数组index和length不能改变数组数据
2.对象数据改变方法:
var vm = new vue({
el:'#app',
data:{
obj:{
a:10
}
}})
vm.$set(vm.obj,key,value)
vue.set(vm.obj,key,value)
3.vue指令
-
v-once 只渲染为第一次获取的数据
-
v-html 渲染html 注意避免XSS攻击
-
<template v-if='flag'> </template> 条件渲染 -
v-show 条件渲染 相当于改变display样式,适用于经常改变时使用。v-show 不支持template。
-
v-bind:src='' v-bind:class='' 绑定属性 可简写 为 :src='' :classs=['','' :style= 'styleobj'] -
v-on:click 绑定事件 简写 @click -
列表循环
v-for="(item,index)in list" :key='index' <template></template>上不能写key值 应该写在里面的结构上 -
v-model指令在表单<input>、<textarea>及<select>元素上创建双向数据绑定 -
自定义指令
Vue.directive('slice',{ //全局自定义指令 bind(el,bingings,vnode){ el//绑定的dom节点 bingings//绑定的信息 //vnode//虚拟节点 }, update(el,bindings,vnode){ }, inserted(el,bindings,vnode){ } })
4. 过滤器 filter
Vue.filter('filterName' (val)=>{
return val.toLocaleString();
})
<div>{{money | filterName }}</div>
filter 可串联使用多个
5.挂载
el=> $mount=>template=>找到对应dom的outhtml作为模板,生成AST,再利用render函数生成虚拟dom,然后替换原来的dom;
有template优先使用template。
有定义render函数时会执行定义的函数
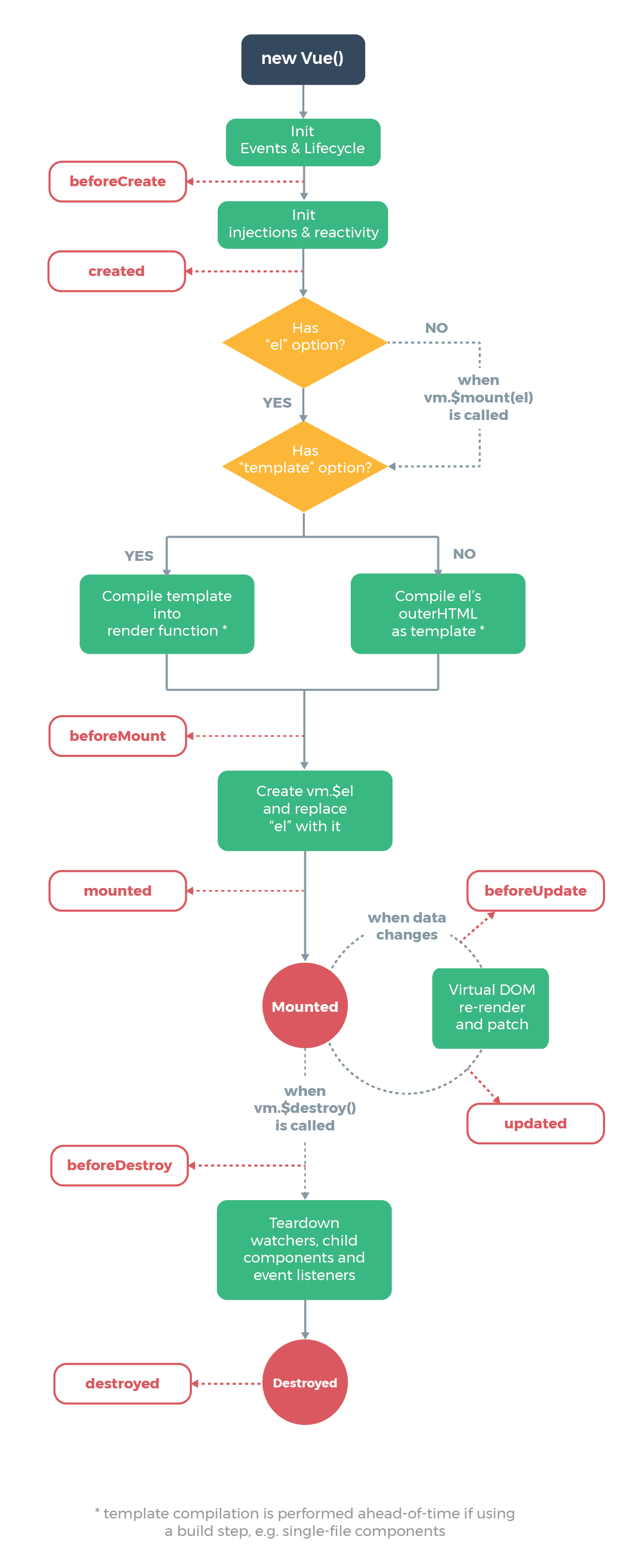
6.生命周期

7.计算属性/侦听器/methods
computed :
1.只有涉及的数据发生改变时才会触发computed中的函数。
2.计算属性可以观察多个数据,其中一个改变就会触发重新渲染。
3.计算属性可以返回新数据。
4.计算属性不可执行异步任务。
watch:
1.第一次不会执行watch中的函数,在监听的对象中加上immediate:true 就会触发第一次渲染执行该函数。
2.一个函数只能监听一个数据的改变。
3.侦听器只能观察原始的数据。
4.侦听器可以执行异步任务。
methods:页面渲染就会触发methods函数。
6.组件
1.全局组件
Vue.component('hello-world',{
template:'<div>hello world</div>' ,//组件定义
data(){}//组件中data要写成函数形式
})
<div id = 'app'>
<hello-world></hello-world> //使用组件尽量使用连字符命名
</div>
2.局部组件
new Vue({
el:'#app',
data:{},
component:{ //局部组件需写在component中
hello-world:{
template:'<div>hello world</div>' ,//组件定义
data(){
return{
msg:'hello world'
}
}
}
}
})
<div id = 'app'>
<hello-world></hello-world> //使用组件尽量使用连字符命名
</div>
3.父子组件传值
new Vue({
el:'#app',
data:{},
component:{//局部组件需写在component中
props:{
a:{
type:'String', //类型
default:'hello wrold', //默认值
required:true //必须
},
b:{
type:'Array',
default:()=>{
return [1,2,3] //引用值需写成函数形式封闭作用域
},
required:true
},
title:{
type:'Number',
default:10,
required:true,
validator(value){ //传值校验
return value>10
}
}
} //父组件传值给子组件,子组件需在props中定义
hello-world:{
template:'<div>
<p> a + b </p>
</div>'
}
}
})
<div id = 'app'>
<hello-world a='1' b ='2'></hello-world> //使用组件尽量使用连字符命名
</div>
4. 父向子传值方式
-
父子组件推荐采用props特性传值
v-bind ='$attrs'//在子组件中绑定子组件中未定义的属性,传给孙组件、inheritAttrs:false //不在行间显示 -
vm.$parent vm.$children 父子组件数据 不常用 -
provide inject不常用
5.子向父传值
Vue.component('welcome-button', {
template: `
<button v-on:click="$emit('welcome')">
Click me to be welcomed
</button>
`
})
<div id="emit-example-simple">
<welcome-button v-on:welcome="sayHi"></welcome-button>
</div>
new Vue({
el: '#emit-example-simple',
methods: {
sayHi: function () {
alert('Hi!')
}
}
})
6.事件总线
Vue.prototype.bus = new Vue();
const vm = new Vue({
el: '#app',
components: {
myComponent: {
data() {
return {
content: ''
}
},
created() {
this.bus.$on('clickevent', content => { //订阅clickevent事件
this.content = content;
})
},
template: `<div>{{content}}</div>`
},
myInput: {
data() {
return {
inputval: ''
}
},
methods: {
handleClick() {
this.bus.$emit('clickevent', this.inputval) //发布clickevent事件
}
},
template: `<div>
<input type='text' v-model.lazy='inputval'/>
<button @click = 'handleClick'>提交</button>
</div>`
}
}
})
7.vue-router
import Vue from 'vue'
import Router from 'vue-router'
import defaultPage from '@/layout/default'
import index from '@/page/index'
Vue.use(Router)
export default new Router({
mode:'history',
linkExactActiveClass:'exact', //精准匹配
linkActiveClass:'active',// 模糊匹配 包含父路由
routes: [{
path: '/',
name: 'default',
component: defaultPage,
redirect: '/index', //重定向 进入/路径时默认转到/index页
children: [{
path: '/index',
name: 'index',
component: index
}, {
path: '/changeCity',
name: 'changeCity',
component: () => import('@/page/changeCity')
}, {
path: 'goods/:name',
name: 'goods',
component: () => import('@/page/goodsList')
}]
},
{
path: '/blank',
name: 'blankpage',
component: () => import('@/layout/blank'),
children: [{
path: '/login',
name: 'login',
component: () => import('@/page/login')
},
{
path: '/register',
name: 'register',
component: () => import('@/page/register')
}
]
}
]
})
1.路由跳转
<router-link tag='li' :to="{name:'login'}">登录</router-link>
<router-view></router-view>//组件显示区
路由跳转 事件中 this.$router.push('/home')或 this.$router.replace('/home');
2. 动态路由
<router-link tag='li' :to="{name:'question',params:{id:questionId}}">问题</router-link>
const router = new VueRouter({
routes: [
// 动态路径参数 以冒号开头
{ path: '/user/:id', component: User }
]
})
3.导航守卫
组件内守卫
beforeRouteLeave(to,from,next){
if(this.name){
const flag = window.confirm('你确定要离开吗?')
if(flag){
this.name = '';
next()
}
}
beforeRouteEnter(to,from,next){
next()
}
全局守卫: route.beforeEnter(to,from,next) main.js
路由独享守卫: beforeEnter(to,from,next) 写在路由配置页route.js
8.Vuex
1.注册vuex
import Vue from 'vue'
import Vuex from 'vuex'
Vue.use(Vuex)
export default new Vuex.Store({
state,
mutations,
actions,
getters:{ //相当于vuex中的计算属性
person(state,getters){
return `${position}${userName}${getters.person} `
}
}
})
const state = {
position: {},
userName: ''
}
const mutations = {
setPosition (state, val) {
state.position = val
},
setUserName (state, val) {
state.userName = val
}
}
const actions = {
setPosition ({
commit
}, val) {
// 异步请求后端当前位置
commit('setPosition', val)
}
}
2. 使用vuex
使用store中的数据需要在计算属性中定义使用的变量。在data中定义不会双向绑定。
computed:{ name(){return this.$store.state.name} }
3.mapState /mapGetters
import {mapState,mapGetters} from 'vuex';
computed:{
...mapState(['name','age','look']) //取值
...mapgetters({
newPerson:person
})
}
4. mutations/actions
export default new Vuex.Store({
mutations:{
change(state,{tempobj,name}){
state.studentList.push(tempobj);
state.name = name;
}
},
actions:{
changeStudent({commit},val){
setTimeout(()=>{
commit('change',val)
},2000)
}
}
})
组件中使用mutations
methods:{
handle(){
this.$store.commit('change',{tempobj,name:fy}) //触发mutations中的同步任务用commit
this.$store.dispatch('changeStudent',{tempobj,name:fy})//触发actions中的异步任务用dispatch
}
}
也可以使用mapmutations/mapActions
import {mapMutations,mapActions} from 'vuex'
methods:{
...mapMutations(['change']), //mapmutations方法使用
handle(){
this.change('tempobj',name:'fy')
}
...mapActions(['changeStudent']),//mapActions方法使用
this.changeStudent('tempobj',name:'fy')
}
5.modules
根据功能vuex模块化
state会分模块,getters,mutations,actions会放在全局。
获取statae: this.$store.state.moduleName.xxx
获取getters: this.$store.getters.xxx
获取mutations: this.$store.commit('')
获取actions: this.$store.dispatch('')
namespaced:'true'//命名空间
有命名空间时,使用mapState,mapmutations,mapactions,mapgetters时需在前面加上模块前缀。
...mapXXX(['moduleName',['XXX','XXX']),
9.webpack配置
module.expots = {
productionSourceMap:false, //是否打包sourceMap
outputDir:'./dist' //输出目录
publicPath: process.env.NODE_ENV ? 'http://www.xxx.com' : '/',
assetsDir:'assets', //静态资源打包进一个文件
chainWebpack:config=>{
config.resolve.alias.set('v',path.resolve(_dirname,'src/view'))
}
}