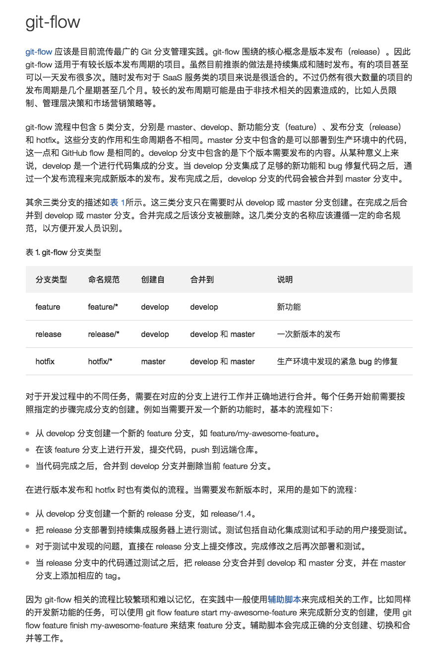
git-flow 白开水爱学习 2019-05-07 204 阅读1分钟 来源:www.ibm.com/developerwo… 目前项目中在用 git-flow 流程在管理迭代. 主要在用的东西不多, 还要多研究和学习. 以此篇文章来开始我的博客生涯.