缺失的拼图
软件开发过程中,代码的版本管理(Version Control)、构建部署(Build & Deployment)是大部分研发团队必须面对的工作。
讲这两个概念的文章非常多,但很少有人专门把这两件事放在一起讲。我相信不是没有需要,而是不存在标准的流程,各个公司,甚至同一公司的每个团队都不一样。
在这里,我分享一些我能找到的比较权威的资料,通过分析这些信息,帮助大家了解代码版本管理与部署环境完美结合的方案。
版本管理
首先来看一下版本管理,现在Git比较流行,个人、小团队的项目,可以使用免费的Github管理,如果想防止隐私数据泄露,可以自建服务使用Gogs。公司内部可以使用GitLab、或Bitbucket。
Github提供了一个简化的工作流程,称为GitHub flow,小型项目可以凑合用着,但对于大型、多版本、多人协作、高发布频次的项目来说,完全不够用。
guides.github.com/introductio…

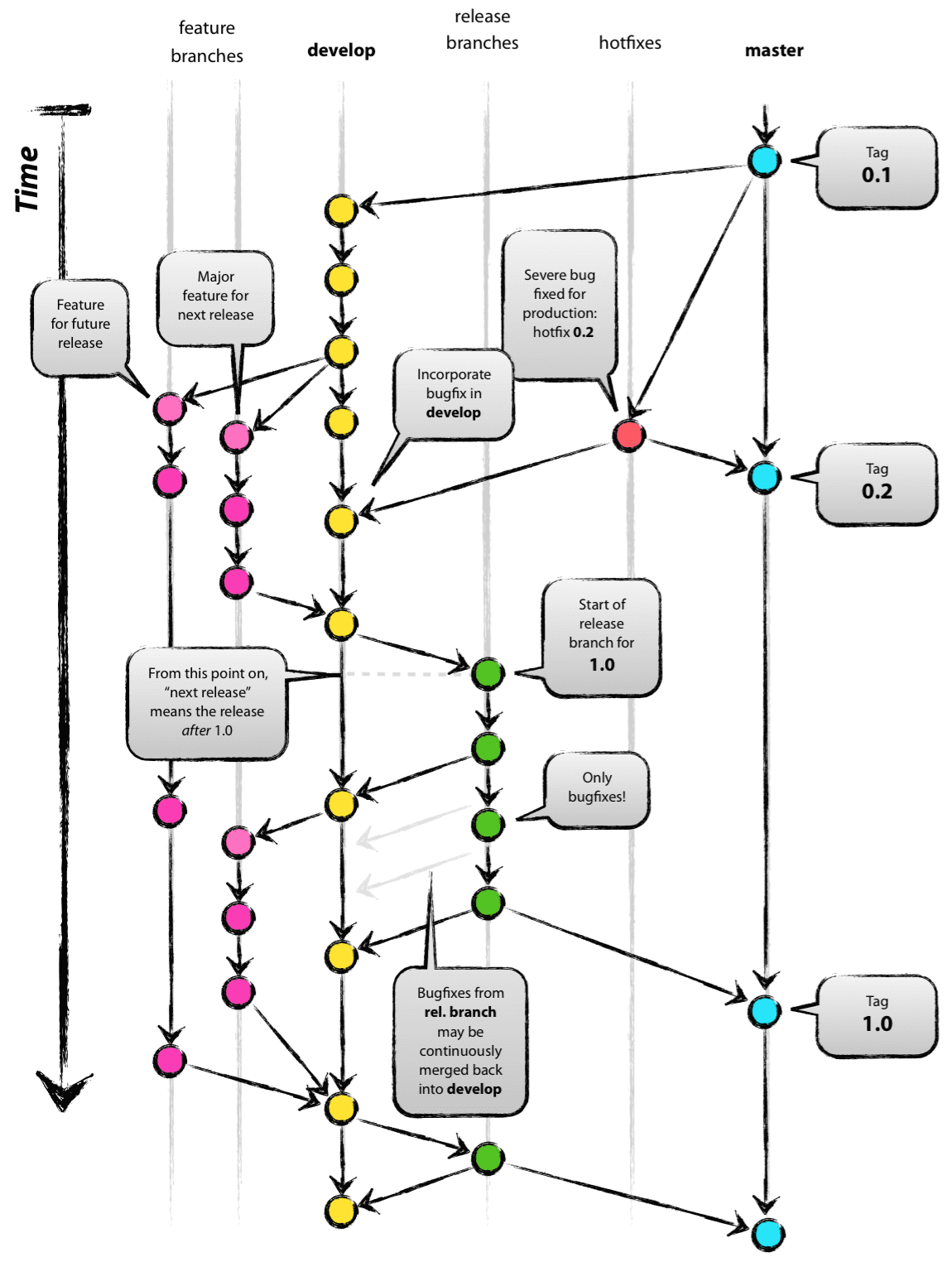
Git Flow最初是由 Vincent Driessen 提出的,请参考 nvie.com/posts/a-suc…
这是一套强大的工作流程,被很多公司所推崇,可以搞定大部分复杂需求的项目。

构建与部署
构建部署的工作,按阶段来划分,可分为持续集成(Continuous Integration),持续交付(Continuous Delivery)和持续部署(Continuous Deployment)。
下图来自 www.atlassian.com/continuous-…

可以发现,Integration阶段,需要部署到Test环境,Delivery阶段,部署到Staging环境,Deployment阶段部署到线上生产环境。
代码编写阶段,是先于部署的,一般情况下,开发者是在自己电脑上(本机Local)进行代码编写、编译、运行、自测试的,也会在“开发”环境(Development)中部署,与其他协作的开发者共同验证功能。
到底有多少种环境(阶段)?比较流行的说法是:
DTAP: development, testing, acceptance and production
可以在Wikipedia中看到详细解释:en.wikipedia.org/wiki/Develo…
这里说的Acceptance,即验收环境,就是对应着大家所熟悉的Staging(演示环境)。所以,可以按自己团队的风格,将这个缩写改为DTSP。
Git Flow & DTAP 强大的组合
Jachim Coudenys 在他的Blog中写了一篇文章,不仅讲到了Git Flow和DTAP,而且还把Semver结合在一起。
大家从文章中可以找到一些解答,但Coudenys并没有画一个简单直观的图,为了便于理解,我在这里梳理一下这些概念的关系,以及推荐的做法。

上图是一个简化的流程,没有包含所有情况、所有细节,我相信这个推荐的做法,可以适用于大部分团队的工作流程。
实际上,每个团队可以根据自己的情况选用或更改。
在开发/联调、持续集成、持续交付的阶段,依据上面图中的方式,我们会使用不同的分支管理代码。 我们团队用 release/* 分支发布到 Acceptance/Staging 环境 和 Production 环境。在成功发布后,再将代码合并到master环境,最后再创建tag,以保留稳定代码。
我们还开发了一些自动化脚本,检查当前分支潜在的问题,如是否与特定分支同步最新代码。并且在feature开发时自动创建指向develop分支的Pull Request,在提测阶段,从develop分支自动创建release/*分支。
如果你有更好的实践方法,请留言探讨。