注:公众号‘菜鸟名企梦’后台发送:**简历 **即可获取2500套各行各业优秀简历模板
再过一个礼拜二月份就已经结束了,三月会迎来春招和实习的小高峰。求职面试,实际上是一个自我推销的过程。而简历是你自我推销的敲门砖,这个求职面试之门能不能敲开完全取决于你提交的简历。如果因为简历原因,没能通过最初的筛选阶段,实在有点可惜。更重要的是:多几次简历筛选没通过,会导致自我怀疑,恶性循环**。**
一份好的简历应该可以充分展现出你的个人能力,甚至稍微超出你的实际能力,因为简历是允许适当润色的,适当的润色也是求职的技巧。在你的简历中应该突出你的个人优点,向面试官最大限度展示你相对其他求职者的优势。比如:基础、框架源码、算法、项目经验等等。在简历中应该突出强调自己在某一模块的优势,如果上面的模块你全都平平常常,那么建议你再多花点时间充充电。
下面是一份修改前的简历:

上面这份简历很丰满,但是没有完全突出自己的优势。简历上有很多的项目经历,但是项目介绍部分不够突出自己在其中担任的角色。简历的润色主要集中在项目部分,简历也是文章功底的一种体现。项目介绍部分最好简洁一点,留给面试发挥的空间。另外,简洁的同时需要能够展示出你在项目中的贡献,做了哪些事情。下面是一份优化后的简历:

这份简历来自牛客网,作者:汕大小吴(已获得授权)
链接:www.nowcoder.com/discuss/154…
修改后的简历更加清爽,更有条理,看着更舒服。注意,简历不适合长篇大论的详细介绍,简历需要留有一定的余地,供面试时面试官提问。
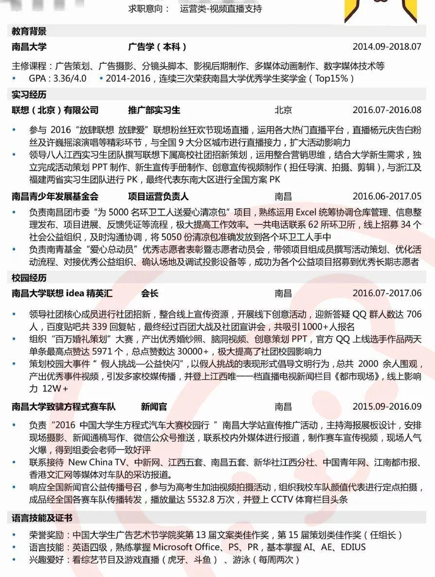
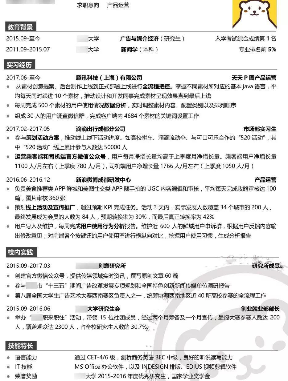
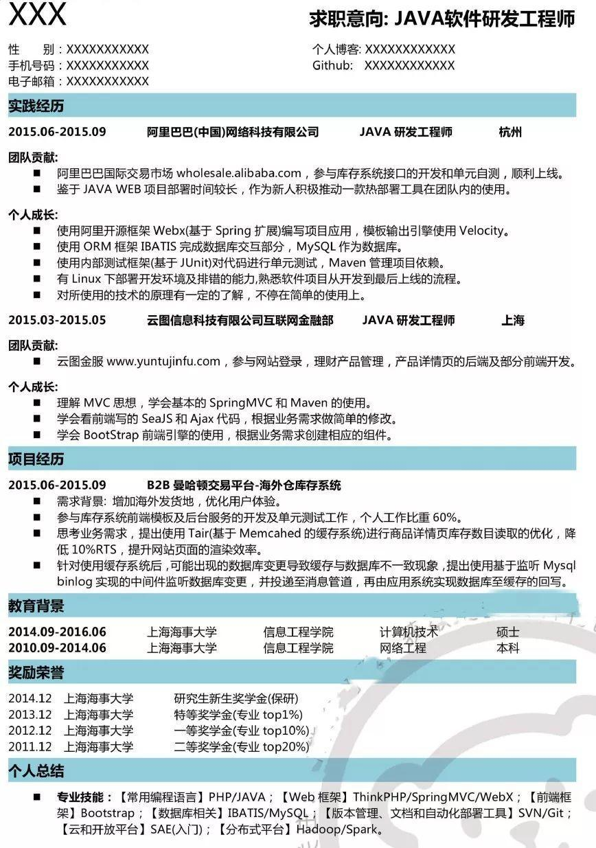
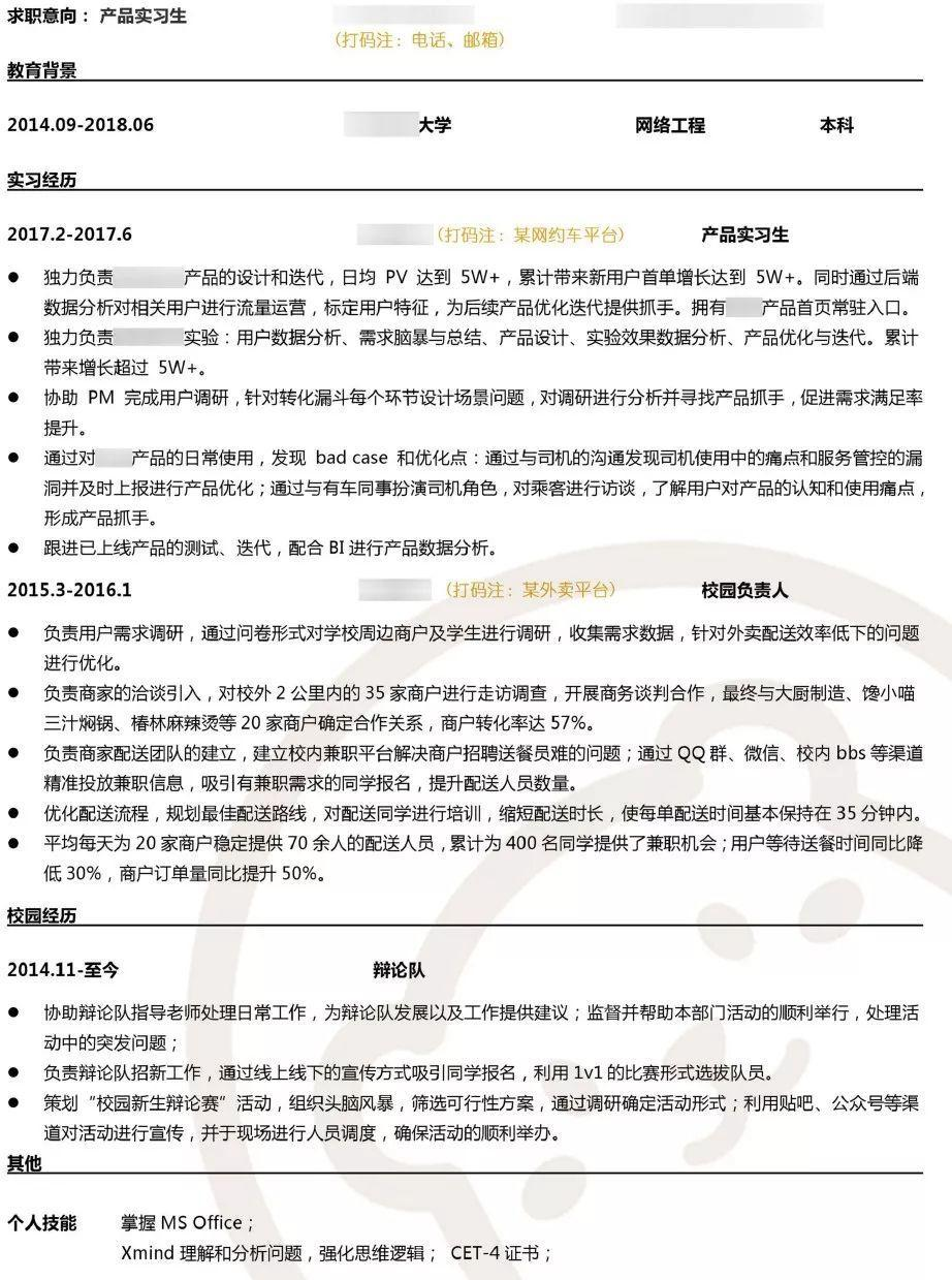
最后,再分享十份大佬的真实简历,这些简历可能和你的方向不一样啊,但是ta们的简历风格,文字组织方式和表述方法依旧值得参考,简历如下:










注:公众号‘菜鸟名企梦’后台发送:**简历 **即可获取2500套各行各业优秀简历模板
资料分享
欢迎关注个人公众号【菜鸟名企梦】,公众号专注:互联网求职面经、java、python、爬虫、大数据等技术分享**:
公众号**菜鸟名企梦
后台发送“csdn”即可免费领取【csdn】和【百度文库】下载服务;
公众号菜鸟名企梦
后台发送“资料”:即可领取5T精品学习资料**、java面试考点和java面经总结,以及几十个java、大数据项目,资料很全,你想找的几乎都有

推荐阅读