【JS基础】原型对象的那些事(二)

448 阅读3分钟

上一篇讲了

①原型对象是什么;

__proto__prototypeconstructor的关系;

③原型对象的作用;

④原型对象带来的一些需要注意的问题;

没理解的可以再复习一下。 传送门:JS基础—原型对象的那些事(一)

今天讲一下原型链以及原型链的关系图。

原型链是什么

每个对象都有一个__proto__属性,指向对象的原型。

ps:准确的说,是每一个实例都有一个[[Prototype]]属性,指向原型对象。这是一个隐式属性,存在但是我们的脚本访问不到,不过浏览器厂商大部分都支持一个__proto__属性,用来显示指向原型,虽然能用,但__proto__不是ECMA中的规范。

原型的值可以是一个对象,也可以是null。如果它的值是一个对象,那么这个对象也一定有自己的原型。这样就形成了一条线性的链,我们称之为原型链

当我们在对象上调用一个属性或者方法时,会先在这个对象上寻找,没有的话就去它的原型对象上找,原型对象上没有就去原型对象的原型对象上找,一直找到原型对象为null为止,没有的话就是undefined

简而言之,对象寻找一个属性会沿着原型链向上寻找,直到原型链的顶端。

还是以上一篇的Person为例

function Person(name) {
    this.name = name
}
Person.prototype.sayName = function() {
    console.log(this.name)
}
var person = new Person("张三")

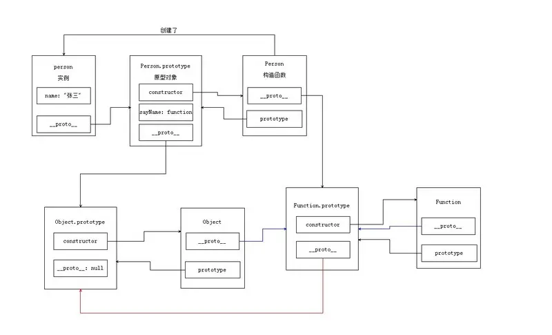
我们先来画一个简单的关于原型的关系图

图片描述

以上是实例构造函数原型对象三者的关系图。

PS: prototype只是构造函数上的一个属性,它是一个指针,指向原型对象,并不表示Person.prototype就是原型对象。这里将Person.prototype认为是原型对象,是为了方便理解,需要注意哦。

看不懂的同学去复习上一篇的内容,看懂的我们继续。

注意点一

原型对象也是对象,是对象就有__proto__属性,指向它的原型对象。

在上一个例子中,Person.prototype就是一个对象,这个对象可以说是原生Object构造函数的实例,所以

Person.prototype.__proto__ === Object.prototype

Object.prototype也是一个对象,所以它也有__proto__属性,不过它的__proto__指向null,也就是原型链的顶端,再往上就没有了。

重新补充一下关系图

图片描述

看懂的我们继续

注意点二

任何函数都可以说是原生Function构造函数的实例。

所以Person构造函数是Function构造函数的实例。

    Person.__proto__ === Function.prototype

继续我完善我们的关系图

图片描述

可能有人疑惑,Person不是函数吗,函数怎么也有__proto__,函数不是只有prototype吗?

因为函数本质也是对象啊,在JS的世界里,万物皆对象,所以函数有__proto__没毛病。

注意点三

Function.prototype也是对象,所以和Person.prototype一样,Function.prototype可以说是原生Object构造函数的实例,所以

    Function.prototype.__proto__ === Object.prototype

补充我们的图(红色的线)

图片描述

注意点四

FunctionObject都是构造函数,根据第二点任何函数都可以说是原生Function构造函数的实例,那么

    Function.__proto__ === Function.prototype
    
    Object.__proto__ === Function.prototype

完善我们的图(蓝色的线),大功告成。

图片描述

恩,就是这么神奇,FunctionFunction的实例。。。

以上就是原型链的关系图,将这个图弄懂,原型对象的知识基本就掌握了。

虽然在真实场景中,这些知识用到的没这么复杂,但是掌握了最基础的知识,将来出现问题时,就能更快的找到问题的原因。

对于新手而言,原型链和作用域链经常搞混,this和静态作用域不知道在场景中怎么使用,确实是很头疼的问题,但这也许就是js的魅力所在吧。