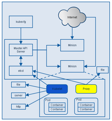
1. kubernetes总架构图

2. kubernetes 各组件介绍
2.1 Master 节点
Master是kubernetes的大脑,运行的Deamon 服务包括kube-apiserver、kube-scheduler、kube-contronller-
manager、etcd和pod网络

2.1.1 各组件介绍
-
API Server(kube-apiserver)
API Server提供HTTP/HTTPS RESTful API,即Kubernetes API。API Server是Kubernetes Cluster的前端接
口,各种客户端工具(CLI或UI)以及Kubernetes其他组件可以通过它管理Cluster的各种资源。
-
Scheduler(kube-scheduler)
Scheduler负责决定将Pod放在哪个Node上运行。Scheduler在调度时会充分考虑Cluster的拓扑结构,当前各个
节点的负载,以及应用对高可用、性能、数据亲和性的需求。
-
Controller Manager(kube-controller-manager)
Controller Manager负责管理Cluster各种资源,保证资源处于预期的状态。Controller Manager由多种Controller
组成,包括replication controller、endpoint controller、namespace controller、serviceaccounts controller等。
不同的controller管理不同的资源。例如,replication controller管理Deployment、StatefulSet、DaemonSet的生
命周期,namespace controller管理Namespace资源。
-
etcd
etcd负责保存Kubernetes Cluster的配置信息和各种资源的状态信息。当数据发生变化时,etcd会快速通知
Kubernetes相关组件。
-
Pod网络
Pod要能够相同通信,Kubernetes Cluster必须部署Pod网络,flannel是其中一个可选方案。
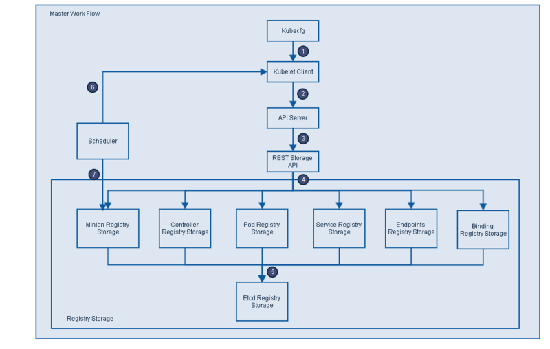
2.1.2 master工作流程图

-
Kubecfg将特定的请求,比如创建Pod,发送给Kubernetes Client。
-
Kubernetes Client将请求发送给API server。
-
API Server根据请求的类型,比如创建Pod时storage类型是pods,然后依此选择何种REST Storage API对请求作出处理。
-
REST Storage API对的请求作相应的处理。
-
将处理的结果存入高可用键值存储系统Etcd中。
-
在API Server响应Kubecfg的请求后,Scheduler会根据Kubernetes Client获取集群中运行Pod及Minion/Node信息。
-
依据从Kubernetes Client获取的信息,Scheduler将未分发的Pod分发到可用的Minion/Node节点上。
2.2 Node节点
Node节点属于工作节点,是pod运行的地方。

2.2.1 各组件介绍
-
kubelet
node的agent,当scheduler去确定在某个node上运行pod后,会将pod的具体配置信息发送给该节点的
kubelet, kubelet会根据遮羞信息创建和运行容器,并向master报告运行状态。
-
kube-proxy
每个node都会运行kube-proxy服务,外界通过service访问pod,kube-proxy负责将降访问service的TCP/UDP数
据流转发到后端的容器。如果有多个副本,kube-proxy会实现负载均衡。
-
pod网络
pod能能够互相通信,k8s集群必须部署pod网络,flannel是其中一个可以选择的方案
2.2.2 kubectl 架构解读

Kubelet[节点上的Pod管家]
负责Node节点上pod的创建、修改、监控、删除等全生命周期的管理 定时上报本Node的状态信息给API Server。
kubelet是Master API Server和Minion/Node之间的桥梁,接收Master API Server分配给它的commands和work,
通过kube-apiserver间接与Etcd集群交互,读取配置信息。 具体的工作如下:
-
设置容器的环境变量、给容器绑定Volume、给容器绑定Port、根据指定的Pod运行一个单一容器、给指定的Pod创建network 容器。
-
同步Pod的状态、同步Pod的状态、从cAdvisor获取container info、 pod info、 root info、 machine info。
-
在容器中运行命令、杀死容器、删除Pod的所有容器。
查看集群节点信息
kubectl get nodes -o wide
