本文作者:易伟平(饿了么)
整理:姬平(阿里巴巴实时计算部)
本文将为大家展示饿了么大数据平台在实时计算方面所做的工作,以及计算引擎的演变之路,你可以借此了解Storm、Spark、Flink的优缺点。如何选择一个合适的实时计算引擎?Flink凭借何种优势成为饿了么首选?本文将带你一一解开谜题。
平台现状
下面是目前饿了么平台现状架构图:

目前 Storm 任务大概有100多个,Spark任务有50个左右,Flink暂时还比较少。
目前我们集群规模每天数据量有60TB,计算次数有1000000000,节点有400个。这里要提一下,Spark 和 Flink都是 on yarn 的,其中Flink onyarn主要是用作任务间 jobmanager 隔离, Storm 是 standalone 模式。
应用场景
1.一致性语义
在讲述我们应用场景之前,先强调实时计算一个重要概念, 一致性语义:
-
at-most-once:即 fire and forget,我们通常写一个 java 的应用,不去考虑源头的 offset 管理,也不去考虑下游的幂等性的话,就是简单的at-most-once,数据来了,不管中间状态怎样,写数据的状态怎样,也没有ack机制。
-
at-least-once: 重发机制,重发数据保证每条数据至少处理一次。
-
exactly-once: 使用粗 checkpoint 粒度控制来实现 exactly-once,我们讲的 exactly-once 大多数指计算引擎内的 exactly-once,即每一步的 operator 内部的状态是否可以重放;上一次的 job 如果挂了,能否从上一次的状态顺利恢复,没有涉及到输出到 sink 的幂等性概念。
-
at-least-one + idempotent = exactly-one:如果我们能保证说下游有幂等性的操作,比如基于mysql实现 update on duplicate key;或者你用es, cassandra之类的话,可以通过主键key去实现upset的语义, 保证at-least-once的同时,再加上幂等性就是exactly-once。
2. Storm
饿了么早期都是使用Storm,16年之前还是Storm,17年才开始有Sparkstreaming, Structed-streaming。Storm用的比较早,主要有下面几个概念:
-
数据是 tuple-based
-
毫秒级延迟
-
主要支持java, 现在利用apache beam也支持python和go。
-
Sql的功能还不完备,我们自己内部封装了typhon,用户只需要扩展我们的一些接口,就可以使用很多主要的功能;flux是Storm的一个比较好的工具,只需要写一个yaml文件,就可以描述一个Storm任务,某种程度上说满足了一些需求,但还是要求用户是会写java的工程师,数据分析师就使用不了。
★ 2.1 总结
- 易用性:因为使用门槛高,从而限制了它的推广。
2)StateBackend:更多的需要外部存储,比如redis之类的kv存储。
- 资源分配方面:用worker和slot提前设定的方式,另外由于优化点做的较少,引擎吞吐量相对比较低一点。
3. Sparkstreaming
有一天有个业务方过来提需求说 我们能不能写个sql,几分钟内就可以发布一个实时计算任务。 于是我们开始做Sparkstreaming。它的主要概念如下:
-
Micro-batch:需要提前设定一个窗口,然后在窗口内处理数据。
-
延迟是秒级级别,比较好的情况是500ms左右。
-
开发语言是java和scala。
-
Streaming SQL,主要是我们的工作,我们希望提供 Streaming SQL 的平台。
特点:
-
Spark生态和 SparkSQL: 这是Spark比较好的地方,技术栈是统一的,SQL,图计算,machine learning的包都是可以互调的。因为它先做的是批处理,和Flink不一样,所以它天然的实时和离线的api是统一的。
-
Checkpointon hdfs。
-
On Yarn:Spark是属于 hadoop 生态体系,和 yarn 集成度高。
-
高吞吐: 因为它是 micro-batch 的方式,吞吐也是比较高的。
下面给大家大致展示一下我们平台用户快速发布一个实时任务的操作页面,它需要哪些步骤。我们这里不是写 DDL 和 DML 语句,而是 UI 展示页面的方式。

中间就是让用户描述 pipeline。 SQL 就是 kafka 的多个 topic,输出选择一个输出表,SQL 把上面消费的 kafka DStream 注册成表,然后写一串 pipeline,最后我们帮用户封装了一些对外 sink (刚刚提到的各种存储都支持,如果存储能实现 upsert 语义的话,我们都是支持了的)。
★ 3.1 MultiStream-Join
虽然刚刚满足一般无状态批次内的计算要求,但就有用户想说, 我想做流的 join 怎么办, 早期的 Spark1.5 可以参考 Spark-streamingsql 这个开源项目把 DStream 注册为一个表,然后对这个表做 join 的操作,但这只支持1.5之前的版本,Spark2.0 推出 structured streaming 之后项目就废弃了。我们有一个 tricky 的方式:


★ 3.2 Exactly-once

exactly-once 需要特别注意一个点:
我们必须要求数据 sink 到外部存储后,offset 才能 commit,不管是到 zookeeper,还是 mysql 里面,你最好保证它在一个 transaction 里面,而且必须在输出到外部存储(这里最好保证一个 upsert 语义,根据 unique key 来实现upset语义)之后,然后这边源头driver再根据存储的 offeset 去产生 kafka RDD,executor 再根据 kafka 每个分区的 offset 去消费数据。如果满足这些条件,就可以实现端到端的 exactly-once 这是一个大前提。
★ 3.3 总结
-
Stateful Processing SQL ( <2.x mapWithState、updateStateByKey):我们要实现跨批次带状态的计算的话,在1.X版本,我们通过这两个接口去做,但还是需要把这个状态存到 hdfs 或者外部去,实现起来比较麻烦一点。
-
Real Multi-Stream Join:没办法实现真正的多个流join的语义。
-
**End-To-End Exactly-Once Semantics:**它的端到端的 exactly-once 语义实现起来比较麻烦,需要sink到外部存储后还需要手动的在事务里面提交offset。
4. STRUCTURED STREAMING
我们调研然后并去使用了 Spark2.X 之后带状态的增量计算。下面这个图是官方网站的:

下面是 structured streaming 的架构图:

★ 4.1 特点
-
Stateful Processing SQL&DSL:可以满足带状态的流计算
-
Real Multi-Stream Join:可以通过 Spark2.3 实现多个流的 join,多个流的 join 做法和 Flink 类似,你需要先定义两个流的条件(主要是时间作为一个条件),比如说有两个topic的流进来,然后你希望通过某一个具体的 schema 中某个字段(通常是 event time)来限定需要 buffer 的数据,这样可以实现真正意义上的流的 join。
3)比较容易实现端到端的 exactly-once 的语义,只需要扩展sink的接口支持幂等操作是可以实现 exactly-once的。
特别说一下,structured streaming 和原生的 streaming 的 API 有一点区别,它创建表的 Dataframe 的时候,是需要指定表的 schema 的,意味着你需要提前指定 schema。另外它的 watermark 是不支持 SQL 的,于是我们加了一个扩展,实现完全写 SQL,可以从左边到右边的转换(下图),我们希望用户不止是程序员,也希望不会写程序的数据分析师等同学也能用到。

★ 4.2 总结
-
Trigger(Processing Time、 Continuous ):2.3之前主要基于processing Time,每个批次的数据处理完了立马触发下一批次的计算。2.3推出了record by record的持续处理的trigger。
-
Continuous Processing (Only Map-Like Operations):目前它只支持map like的操作,同时sql的支持度也有些限制。
-
LowEnd-To-End Latency With Exactly-Once Guarantees:端到端的exactly-once的保证需要自己做一些额外的扩展, 我们发现kafka0.11版本提供了事务的功能,是可以从基于这方面考虑从而去实现从source到引擎再到sink,真正意义上的端到端的exactly-once。
-
CEP(Drools):我们发现有业务方需要提供 CEP 这样复杂事件处理的功能,目前我们的语法无法直接支持,我们让用户使用规则引擎 Drools,然后跑在每个 executor 上面,依靠规则引擎功能去实现 CEP。
于是基于以上几个 Spark Structured Streaming 的特点和缺点,我们考虑使用 Flink 来做这些事情。
5.Flink

Flink 目标是对标 Spark,流这块是领先比较多,它野心也比较大,图计算,机器学习等它都有,底层也是支持yarn,tez等。对于社区用的比较多的存储,Flink 社区官方都支持比较好,相对来说。
Flink 的框架图:

Flink中的 JobManager,相当于 Spark 的 Driver 角色,TaskManger 相当于 Executor,里面的 Task 也有点类似Spark 的那些 Task。 不过 Flink 用的 RPC 是 akka,同时 Flink Core 自定义了内存序列化框架,另外 Task 无需像Spark 每个 Stage 的 Task 必须相互等待而是处理完后即往下游发送数据。
Flink binary data处理operator:

Spark 的序列化用户一般会使用 kryo 或者 java 默认的序列化,同时也有 Tungsten 项目对 Spark 程序做一 JVM 层面以及代码生成方面的优化。相对于 Spark,Flink自己实现了基于内存的序列化框架,里面维护着key和pointer 的概念,它的 key 是连续存储,在 CPU 层面会做一些优化,cache miss 概率极低。比较和排序的时候不需要比较真正的数据,先通过这个 key 比较,只有当它相等的时候,才会从内存中把这个数据反序列化出来,再去对比具体的数据,这是个不错的性能优化点。
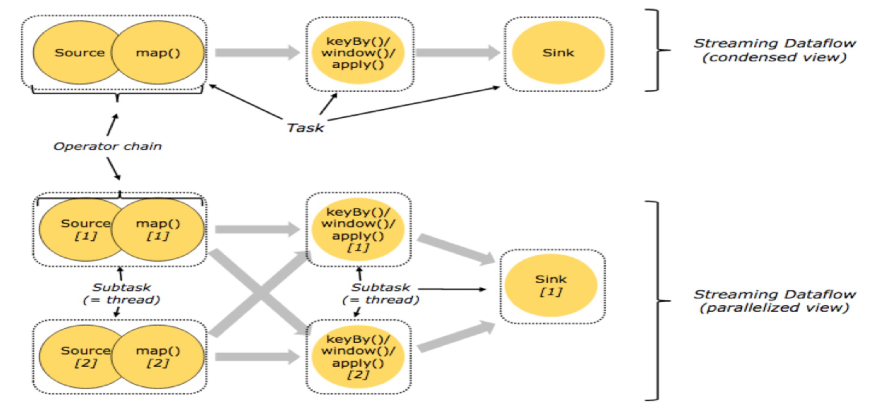
Flink Task Chain:

Task中 operator chain,是比较好的概念。如果上下游数据分布不需要重新 shuffle 的话,比如图中 source 是kafka source,后面跟的 map 只是一个简单的数据 filter,我们把它放在一个线程里面,就可以减少线程上下文切换的代价。
并行度概念

比如说这里面会有 5 个 Task,就会有几个并发线程去跑,chain 起来的话放在一个线程去跑就可以提升数据传输性能。Spark 是黑盒的,每个 operator 无法设并发度,而 Flink 可以对每个 operator 设并发度,这样可以更灵活一点,作业运行起来对资源利用率也更高一点。
Spark 一般通过 Spark.default.parallelism 来调整并行度,有 shuffle 操作的话,并行度一般是通Spark.sql.shuffle.partitions 参数来调整,实时计算的话其实应该调小一点,比如我们生产中和 kafka 的 partition 数调的差不多,batch 在生产上会调得大一点,我们设为1000,左边的图我们设并发度为2,最大是10,这样首先分2个并发去跑,另外根据 key 做一个分组的概念,最大分为10组,就可以做到把数据尽量的打散。
State & Checkpoint
因为 Flink 的数据是一条条过来处理,所以 Flink 中的每条数据处理完了立马发给下游,而不像 spark,需要等该operator 所在的 stage 所有的 task 都完成了再往下发。
Flink 有粗粒度的 checkpoint 机制,以非常小的代价为每个元素赋予一个 snapshot 概念,只有当属于本次snapshot 的所有数据都进来后才会触发计算,计算完后,才把 buffer 数据往下发,目前 Flink sql 没有提供控制buffer timeout 的接口,即我的数据要buffer多久才往下发。可以在构建 Flink context 时,指定 buffer timeout为 0,处理完的数据才会立马发下去,不需要等达到一定阈值后再往下发。
Backend 默认是维护在 jobmanager 内存,我们更多使用的的是写到 hdfs 上,每个 operator 的状态写到 rocksdb 上,然后异步周期增量同步到外部存储。
容错

图中左半部分的红色节点发生了 failover,如果是 at-least-once,则其最上游把数据重发一次就好;但如果是exactly-once,则需要每个计算节点从上一次失败的时机重放。
Exactly Once Two-Phase Commit

Flink1.4 之后有两阶段提交来支持 exactly-once 。它的概念是从上游 kafka 消费数据后,每一步都会发起一次投票,来记录状态,通过checkpoint的屏障来处理标记,只有最后再写到kafka(0.11之后的版本),只有最后完成之后,才会把每一步的状态让 jobmanager 中的 cordinator 去通知可以固化下来,这样实现 exactly-once。
Savepoints

还有一点 Flink 比较好的就是,基于它的 checkpoint 来实现 savepoint 功能。业务方需要每个应用恢复节点不一样,希望恢复到的版本也是可以指定的,这是比较好的。这个 savepoint 不只是数据的恢复,也有计算状态的恢复。
特点:
- Trigger (Processing Time、 Event Time、IngestionTime):对比下,Flink支持的流式语义更丰富,不仅支持 Processing Time, 也支持 Event time 和 Ingestion Time。
2)Continuous Processing & Window:支持纯意义上的持续处理,record by record的,window 也比 Spark处理的好。
-
Low End-To-End Latency With Exactly-Once Guarantees:因为有两阶段提交,用户是可以选择在牺牲一定吞吐量的情况下,根据业务需求情况来调整来保证端到端的exactly-once。
-
CEP:支持得好。
-
Savepoints:可以根据业务的需求做一些版本控制。
也有做的还不好的:
1)SQL (Syntax Function、Parallelism):SQL功能还不是很完备,大部分用户是从hive迁移过来,Spark支持hive覆盖率达到99%以上。 SQL函数不支持,目前还无法对单个operator做并行度的设置。
- ML、Graph等:机器学习,图计算等其他领域比Spark要弱一点,但社区也在着力持续改进这个问题。
后续规划
因为现在饿了么已经属于阿里的一员,后续会更多地使用 Flink,也期待用到 Blink。
更多资讯请访问 Apache Flink 中文社区网站