前言
- 如果你也学习Android,那么你大概率会看过我的文章。经常有读者给我留言:“该怎么学习Android?”、“日常学习Android的方法是什么”。
示意图
- 所以,今天,我将献上一份《Android学习指南》,以自身的经验 & 所见所闻,旨在告诉大家,针对要学习的Android知识,该如何进行理论学习 & 实践,希望你们会喜欢。
核心分析内容
在上一篇文章中,我讲解了Android知识图谱,即要学习的Android知识。总结如下:
示意图
在本文中,将主要讲解如何去学习Android知识,此处分为3个子问题:
- 学习路径:如何循序渐进、阶段性的学习Android的理论知识?
- 获取途径:有哪些高效的方式获取Android理论知识?
- 学习方式:用什么方式记录?怎么样去记录?
下面将从上面3个方向详细介绍。
1. 学习路径:如何循序渐进、阶段性的学习Android的理论知识?
- 既然已经知道要学习哪些内容了,下面,该解决的是:学习路径,即什么阶段该学习什么内容
- 对于
Android知识学习阶段,我认为是和Android开发水平相结合的,只要掌握了哪部分知识,就代表你处于Android开发的哪个阶段。 - 我将Android开发水平分为:初、中、高 & 高级以上,具体对应的知识内容如下:
1.1 初级
示意图
1.2 中级
示意图
1.3 高级
示意图
1.4 高级以上
针对高级以上的Android开发者,我认为主要是有3个方向:技术专家、架构师 & 管理层,具体介绍如下:
示意图
1.5 总结
此处简单总结一下Android各阶段的特点:
示意图
所以,针对上一篇文章里讲的Android知识图谱文章:,按初->中->高级学习Android理论知识,并针对未来的发展方向进行深造,逐步提高自己的开发水平吧!
2. 获取途径:有哪些高效的方式获取Android理论知识?
- 既然已经知道要学习哪些内容了,下面,我将列举一些学习Android理论知识的有效途径。
- 对于获取
Android知识,我认为最有效的途径是:书籍 > 视频 > 技术博客 > 公众号,具体介绍如下:
2.1 书籍
示意图
2.2 视频
示意图
2.3 技术博客
示意图
2.4 公众号
示意图
- 关于通过公众号的学习,本人的微信公众号:carson带你解析Android,希望能让大家通过碎片化时间系统、高效地学习上述说的Android理论知识,感兴趣的同学可以继续关注本人运营的
Wechat Public Account: - 我想给你们介绍一个与众不同的Android微信公众号(福利回赠)
- 我想邀请您和我一起写Android(福利回赠)
示意图
2.5 总结
此处总结一下获取Android知识的途径:
示意图
3. 学习方式:用什么方式记录?
- 很多人看完书籍看完博客后当时很理解,但过一段时间就十分容易忘记
- 所谓”好记性不如烂笔头“,我认为,最好的记录方式就是将学习到的知识记录下来,我强烈推荐记录的方式是:撰写技术博客
- 对于技术博客的介绍如下:
示意图
- 撰写技术博客好处多多,主要包括:
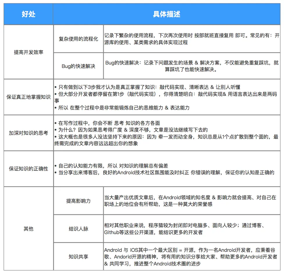
3.1 提高开发效率
- 复杂使用的流程化
记录下繁杂的使用流程,下次再次使用时 按部就班直接复用 即可。常见的有:开源库的使用、某类需求的具体实现过程。 - Bug的快速解决
记录下问题发生的场景 & 解决方案,不仅能避免重复踩坑,就算踩坑了也能快速解决。
3.2 保证真正地掌握知识
- 只有做到以下3步我才认为是真正掌握了知识:敲代码实现、清晰表达 & 让别人听懂。
- 但大部分开发者都停留在第1步(敲代码实现),你得清楚明白:敲代码实现& 用语言表达出来是两码事,所以 在整个过程中是非常能锻炼自己的思维能力 & 表达能力
3.3 加深对知识的认知
- 在写作过程中,你会不断思考知识的各方各面。为什么?因为若思考得广度 & 深度不够,文章是没法继续写下去的。
- 这大概也是很多人没法坚持下来的原因:因为 牵一发而动全身,知识总是从1个点扩散到整个面的,最终需完成的文章内容远远超出你的想象。
3.4 保证知识的正确性
自己的认知能力有限,所以对知识的理解总有偏差。当分享出来博客后,良好的Android技术社区氛围能及时纠正你错误的理解,保证你的认知是正确的。
3.5 其他福利
示意图
3.6 总结
此处简单总结写博客的好处:
示意图
晚些时候,我会专门推出一篇关于如何撰写博客的文章:<<手把手教大家如何产出一篇优质的技术博客>>,敬请期待。
4. 总结
至此,关于怎么学习Android知识讲解完毕。此处作简单的总结:
示意图
5. 预告
- 在下次推送的文章里,我会主要讲解:该如何理论结合实践,应用上述学习到的Android知识到实际场景中。
感兴趣的同学可以继续关注本人运营的Wechat Public Account:
请点赞!因为你的鼓励是我写作的最大动力!
相关文章阅读
Android开发:最全面、最易懂的Android屏幕适配解决方案
Android事件分发机制详解:史上最全面、最易懂
Android开发:史上最全的Android消息推送解决方案
Android开发:最全面、最易懂的Webview详解
Android开发:JSON简介及最全面解析方法!
Android四大组件:Service服务史上最全面解析
Android四大组件:BroadcastReceiver史上最全面解析
欢迎关注Carson_Ho的简书!
不定期分享关于安卓开发的干货,追求短、平、快,但却不缺深度。
