SpringBoot启动原理及相关流程

194 阅读9分钟

一、springboot启动原理及相关流程概览

springboot是基于spring的新型的轻量级框架,最厉害的地方当属

自动配置。

那我们就可以根据启动流程和相关原理来看看,如何实现传奇的自动配置

二、springboot的启动类入口

用过springboot的技术人员很显而易见的两者之间的差别就是视觉上很直观的:springboot有自己独立的启动类(独立程序)

@SpringBootApplication
public class Application {
    public static void main(String[] args) {
        SpringApplication.run(Application.class, args);
    }
}

从上面代码可以看出,Annotation定义(@SpringBootApplication)和类定义(SpringApplication.run)最为耀眼,所以要揭开SpringBoot的神秘面纱,我们要从这两位开始就可以了。

三、单单是SpringBootApplication接口用到了这些注解

@Target(ElementType.TYPE) // 注解的适用范围,其中TYPE用于描述类、接口(包括包注解类型)或enum声明
@Retention(RetentionPolicy.RUNTIME) // 注解的生命周期,保留到class文件中(三个生命周期)
@Documented // 表明这个注解应该被javadoc记录
@Inherited // 子类可以继承该注解
@SpringBootConfiguration // 继承了Configuration,表示当前是注解类
@EnableAutoConfiguration // 开启springboot的注解功能,springboot的四大神器之一,其借助@import的帮助
@ComponentScan(excludeFilters = { // 扫描路径设置(具体使用待确认)
@Filter(type = FilterType.CUSTOM, classes = TypeExcludeFilter.class),
@Filter(type = FilterType.CUSTOM, classes = AutoConfigurationExcludeFilter.class) })
public @interface SpringBootApplication {
...
} 

在其中比较重要的有三个注解,分别是:

1)@SpringBootConfiguration // 继承了Configuration,表示当前是注解类

2)@EnableAutoConfiguration // 开启springboot的注解功能,springboot的四大神器之一,其借助@import的帮助

3)@ComponentScan(excludeFilters = { // 扫描路径设置(具体使用待确认)

接下来对三个注解一一详解,增加对springbootApplication的理解

1)@Configuration注解

按照原来xml配置文件的形式,在springboot中我们大多用配置类来解决配置问题

配置bean方式的不同:

a)xml配置文件的形式配置bean

<?xml version="1.0" encoding="UTF-8"?>
<beans xmlns="http://www.springframework.org/schema/beans"
xmlns:xsi="http://www.w3.org/2001/XMLSchema-instance"
xsi:schemaLocation="http://www.springframework.org/schema/beans http://www.springframework.org/schema/beans/spring-beans-3.0.xsd"
default-lazy-init="true">
<!--bean定义-->
</beans>

b)javaconfiguration的配置形式配置bean

@Configuration
public class MockConfiguration{
    //bean定义
}

注入bean方式的不同:

a)xml配置文件的形式注入bean

<bean id="mockService" class="..MockServiceImpl">
...
</bean>

b)javaconfiguration的配置形式注入bean

@Configuration
public class MockConfiguration{
    @Bean
    public MockService mockService(){
        return new MockServiceImpl();
    }
}

任何一个标注了@Bean的方法,其返回值将作为一个bean定义注册到Spring的IoC容器,方法名将默认成该bean定义的id。

表达bean之间依赖关系的不同:

a)xml配置文件的形式表达依赖关系

<bean id="mockService" class="..MockServiceImpl">
 <propery name ="dependencyService" ref="dependencyService" />
</bean>
<bean id="dependencyService" class="DependencyServiceImpl"></bean>

b)javaconfiguration配置的形式表达依赖关系

@Configuration
public class MockConfiguration{
 @Bean
 public MockService mockService(){
     return new MockServiceImpl(dependencyService());
 }
 @Bean
 public DependencyService dependencyService(){
     return new DependencyServiceImpl();
 }
}

如果一个bean的定义依赖其他bean,则直接调用对应的JavaConfig类中依赖bean的创建方法就可以了。

2) @ComponentScan注解

作用:a)对应xml配置中的元素;

b) ComponentScan的功能其实就是自动扫描并加载符合条件的组件(比如@Component和@Repository等)或者bean定义;

c) 将这些bean定义加载到IoC容器中.

我们可以通过basePackages等属性来细粒度的定制@ComponentScan自动扫描的范围,如果不指定,则默认Spring框架实现会从声明@ComponentScan所在类的package进行扫描。

1

注:所以SpringBoot的启动类最好是放在root package下,因为默认不指定basePackages。

  1. @EnableAutoConfiguration

此注解顾名思义是可以自动配置,所以应该是springboot中最为重要的注解。

在spring框架中就提供了各种以@Enable开头的注解,例如: @EnableScheduling、@EnableCaching、@EnableMBeanExport等; @EnableAutoConfiguration的理念和做事方式其实一脉相承简单概括一下就是,借助@Import的支持,收集和注册特定场景相关的bean定义。

  • @EnableScheduling是通过@Import将Spring调度框架相关的bean定义都加载到IoC容器【定时任务、时间调度任务】
  • @EnableMBeanExport是通过@Import将JMX相关的bean定义加载到IoC容器【监控JVM运行时状态】

@EnableAutoConfiguration也是借助@Import的帮助,将所有符合自动配置条件的bean定义加载到IoC容器。

@EnableAutoConfiguration作为一个复合Annotation,其自身定义关键信息如下:

@SuppressWarnings("deprecation")
@Target(ElementType.TYPE)
@Retention(RetentionPolicy.RUNTIME)
@Documented
@Inherited
@AutoConfigurationPackage【重点注解】
@Import(EnableAutoConfigurationImportSelector.class)【重点注解】
public @interface EnableAutoConfiguration {
...
}

其中最重要的两个注解已经标注:1、@AutoConfigurationPackage【重点注解】2、@Import(EnableAutoConfigurationImportSelector.class)【重点注解】

当然还有其中比较重要的一个类就是:EnableAutoConfigurationImportSelector.class

AutoConfigurationPackage注解:

static class Registrar implements ImportBeanDefinitionRegistrar, DeterminableImports {
 
@Override
public void registerBeanDefinitions(AnnotationMetadata metadata,BeanDefinitionRegistry registry) {
 register(registry, new PackageImport(metadata).getPackageName());
}

它其实是注册了一个Bean的定义。

new PackageImport(metadata).getPackageName(),它其实返回了当前主程序类的 同级以及子级 的包组件。

以上图为例,DemoApplication是和demo包同级,但是demo2这个类是DemoApplication的父级,和example包同级

也就是说,DemoApplication启动加载的Bean中,并不会加载demo2,这也就是为什么,我们要把DemoApplication放在项目的最高级中。

Import(AutoConfigurationImportSelector.class)注解:

可以从图中看出 AutoConfigurationImportSelector 继承了 DeferredImportSelector 继承了 ImportSelector

ImportSelector有一个方法为:selectImports。

@Override
public String[] selectImports(AnnotationMetadata annotationMetadata) {
if (!isEnabled(annotationMetadata)) {
 return NO_IMPORTS;
}
AutoConfigurationMetadata autoConfigurationMetadata = AutoConfigurationMetadataLoader.loadMetadata(this.beanClassLoader);
AnnotationAttributes attributes = getAttributes(annotationMetadata);
List<String> configurations = getCandidateConfigurations(annotationMetadata,attributes);
configurations = removeDuplicates(configurations);
Set<String> exclusions = getExclusions(annotationMetadata, attributes);
checkExcludedClasses(configurations, exclusions);
configurations.removeAll(exclusions);
configurations = filter(configurations, autoConfigurationMetadata);
fireAutoConfigurationImportEvents(configurations, exclusions);
return StringUtils.toStringArray(configurations);
}

可以看到第九行,它其实是去加载 public static final String FACTORIES_RESOURCE_LOCATION = "META-INF/spring.factories";外部文件。这个外部文件,有很多自动配置的类。如下:

其中,最关键的要属@Import(EnableAutoConfigurationImportSelector.class),借助EnableAutoConfigurationImportSelector,@EnableAutoConfiguration可以帮助SpringBoot应用将所有符合条件的@Configuration配置都加载到当前SpringBoot创建并使用的IoC容器。就像一只“八爪鱼”一样。

自动配置幕后英雄:SpringFactoriesLoader详解

借助于Spring框架原有的一个工具类:SpringFactoriesLoader的支持,@EnableAutoConfiguration可以智能的自动配置功效才得以大功告成!

SpringFactoriesLoader属于Spring框架私有的一种扩展方案,其主要功能就是从指定的配置文件META-INF/spring.factories加载配置。

public abstract class SpringFactoriesLoader {
//...
 public static <T> List<T> loadFactories(Class<T> factoryClass, ClassLoader classLoader) {
 ...
 }
  
  
 public static List<String> loadFactoryNames(Class<?> factoryClass, ClassLoader classLoader) {
 ....
 }
}

配合@EnableAutoConfiguration使用的话,它更多是提供一种配置查找的功能支持,即根据@EnableAutoConfiguration的完整类名org.springframework.boot.autoconfigure.EnableAutoConfiguration作为查找的Key,获取对应的一组@Configuration类

上图就是从SpringBoot的autoconfigure依赖包中的META-INF/spring.factories配置文件中摘录的一段内容,可以很好地说明问题。

所以,@EnableAutoConfiguration自动配置的魔法骑士就变成了:从classpath中搜寻所有的META-INF/spring.factories配置文件,并将其中org.springframework.boot.autoconfigure.EnableutoConfiguration对应的配置项通过反射(Java Refletion)实例化为对应的标注了@Configuration的JavaConfig形式的IoC容器配置类,然后汇总为一个并加载到IoC容器。

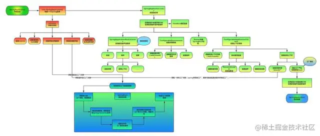
四、springboot启动流程概览图

深入探索SpringApplication执行流程

SpringApplication的run方法的实现是我们本次旅程的主要线路,该方法的主要流程大体可以归纳如下:

1) 如果我们使用的是SpringApplication的静态run方法,那么,这个方法里面首先要创建一个SpringApplication对象实例,然后调用这个创建好的SpringApplication的实例方法。在SpringApplication实例初始化的时候,它会提前做几件事情:

public static ConfigurableApplicationContext run(Object[] sources, String[] args) {
    return new SpringApplication(sources).run(args);
}
  • 根据classpath里面是否存在某个特征类(org.springframework.web.context.ConfigurableWebApplicationContext)来决定是否应该创建一个为Web应用使用的ApplicationContext类型。
  • 使用SpringFactoriesLoader在应用的classpath中查找并加载所有可用的ApplicationContextInitializer。
  • 使用SpringFactoriesLoader在应用的classpath中查找并加载所有可用的ApplicationListener。
  • 推断并设置main方法的定义类。
@SuppressWarnings({ "unchecked", "rawtypes" })
private void initialize(Object[] sources) {
if (sources != null && sources.length > 0) {
this.sources.addAll(Arrays.asList(sources));
}
this.webEnvironment = deduceWebEnvironment();
setInitializers((Collection) getSpringFactoriesInstances(
ApplicationContextInitializer.class));
setListeners((Collection) getSpringFactoriesInstances(ApplicationListener.class));
this.mainApplicationClass = deduceMainApplicationClass();
}
  • 2) SpringApplication实例初始化完成并且完成设置后,就开始执行run方法的逻辑了,方法执行伊始,首先遍历执行所有通过SpringFactoriesLoader可以查找到并加载的SpringApplicationRunListener。调用它们的started()方法,告诉这些SpringApplicationRunListener,“嘿,SpringBoot应用要开始执行咯!”。
public ConfigurableApplicationContext run(String... args) {
StopWatch stopWatch = new StopWatch();
stopWatch.start();
ConfigurableApplicationContext context = null;
FailureAnalyzers analyzers = null;
configureHeadlessProperty();
SpringApplicationRunListeners listeners = getRunListeners(args);
listeners.starting();
try {
ApplicationArguments applicationArguments = new DefaultApplicationArguments(
args);
ConfigurableEnvironment environment = prepareEnvironment(listeners,
applicationArguments);
Banner printedBanner = printBanner(environment);
context = createApplicationContext();
analyzers = new FailureAnalyzers(context);
prepareContext(context, environment, listeners, applicationArguments,
printedBanner);
 // 核心点:会打印springboot的启动标志,直到server.port端口启动
refreshContext(context);
afterRefresh(context, applicationArguments);
listeners.finished(context, null);
stopWatch.stop();
if (this.logStartupInfo) {
new StartupInfoLogger(this.mainApplicationClass)
.logStarted(getApplicationLog(), stopWatch);
}
return context;
}
catch (Throwable ex) {
handleRunFailure(context, listeners, analyzers, ex);
throw new IllegalStateException(ex);
}
}
  • 3) 创建并配置当前Spring Boot应用将要使用的Environment(包括配置要使用的PropertySource以及Profile)。

    private ConfigurableEnvironment prepareEnvironment(SpringApplicationRunListeners listeners,ApplicationArguments applicationArguments) { // Create and configure the environment ConfigurableEnvironment environment = getOrCreateEnvironment(); configureEnvironment(environment, applicationArguments.getSourceArgs()); listeners.environmentPrepared(environment); if (!this.webEnvironment) { environment = new EnvironmentConverter(getClassLoader()).convertToStandardEnvironmentIfNecessary(environment); } return environment; }

4) 遍历调用所有SpringApplicationRunListener的environmentPrepared()的方法,告诉他们:“当前SpringBoot应用使用的Environment准备好了咯!”。

public void environmentPrepared(ConfigurableEnvironment environment) {
 for (SpringApplicationRunListener listener : this.listeners) {
 listener.environmentPrepared(environment);
 }
}

5) 如果SpringApplication的showBanner属性被设置为true,则打印banner。

private Banner printBanner(ConfigurableEnvironment environment) {
 if (this.bannerMode == Banner.Mode.OFF) {
 return null;
 }
 ResourceLoader resourceLoader = this.resourceLoader != null ? this.resourceLoader: new DefaultResourceLoader(getClassLoader());
 SpringApplicationBannerPrinter bannerPrinter = new SpringApplicationBannerPrinter(resourceLoader, this.banner);
 if (this.bannerMode == Mode.LOG) {
 return bannerPrinter.print(environment, this.mainApplicationClass, logger);
 }
 return bannerPrinter.print(environment, this.mainApplicationClass, System.out);
}

6) 根据用户是否明确设置了applicationContextClass类型以及初始化阶段的推断结果,决定该为当前SpringBoot应用创建什么类型的ApplicationContext并创建完成,然后根据条件决定是否添加ShutdownHook,决定是否使用自定义的BeanNameGenerator,决定是否使用自定义的ResourceLoader,当然,最重要的,将之前准备好的Environment设置给创建好的ApplicationContext使用。

7) ApplicationContext创建好之后,SpringApplication会再次借助Spring-FactoriesLoader,查找并加载classpath中所有可用的ApplicationContext-Initializer,然后遍历调用这些ApplicationContextInitializer的initialize(applicationContext)方法来对已经创建好的ApplicationContext进行进一步的处理。

@SuppressWarnings({ "rawtypes", "unchecked" })
protected void applyInitializers(ConfigurableApplicationContext context) {
 for (ApplicationContextInitializer initializer : getInitializers()) {
 Class<?> requiredType = GenericTypeResolver.resolveTypeArgument(initializer.getClass(), ApplicationContextInitializer.class);
 Assert.isInstanceOf(requiredType, context, "Unable to call initializer.");
 initializer.initialize(context);
 }
}

8) 遍历调用所有SpringApplicationRunListener的contextPrepared()方法。

private void prepareContext(ConfigurableApplicationContext context,ConfigurableEnvironment environment, SpringApplicationRunListeners listeners,<br>ApplicationArguments applicationArguments, Banner printedBanner) {
 context.setEnvironment(environment);
 postProcessApplicationContext(context);
 applyInitializers(context);
 listeners.contextPrepared(context);
 if (this.logStartupInfo) {
 logStartupInfo(context.getParent() == null);
 logStartupProfileInfo(context);
 }
// Add boot specific singleton beans
 context.getBeanFactory().registerSingleton("springApplicationArguments",applicationArguments);
 if (printedBanner != null) {
 context.getBeanFactory().registerSingleton("springBootBanner", printedBanner);
 }
// Load the sources
 Set<Object> sources = getSources();
 Assert.notEmpty(sources, "Sources must not be empty");
 load(context, sources.toArray(new Object[sources.size()]));
 listeners.contextLoaded(context);
}

9)最核心的一步,将之前通过@EnableAutoConfiguration获取的所有配置以及其他形式的IoC容器配置加载到已经准备完毕的ApplicationContext。

private void prepareAnalyzer(ConfigurableApplicationContext context,FailureAnalyzer analyzer) {
 if (analyzer instanceof BeanFactoryAware) {
 ((BeanFactoryAware) analyzer).setBeanFactory(context.getBeanFactory());
 }
}

10) 遍历调用所有SpringApplicationRunListener的contextLoaded()方法。

public void contextLoaded(ConfigurableApplicationContext context) {
 for (SpringApplicationRunListener listener : this.listeners) {
 listener.contextLoaded(context);
 }
}

11) 调用ApplicationContext的refresh()方法,完成IoC容器可用的最后一道工序。

private void refreshContext(ConfigurableApplicationContext context) {
 refresh(context);
 if (this.registerShutdownHook) {
 try {
 context.registerShutdownHook();
 }catch (AccessControlException ex) {
 // Not allowed in some environments.
 }
 }
}

12) 查找当前ApplicationContext中是否注册有CommandLineRunner,如果有,则遍历执行它们。

private void callRunners(ApplicationContext context, ApplicationArguments args) {
 List<Object> runners = new ArrayList<Object>();
 runners.addAll(context.getBeansOfType(ApplicationRunner.class).values());
 runners.addAll(context.getBeansOfType(CommandLineRunner.class).values());
 AnnotationAwareOrderComparator.sort(runners);
 for (Object runner : new LinkedHashSet<Object>(runners)) {
 if (runner instanceof ApplicationRunner) {
 callRunner((ApplicationRunner) runner, args);
 }
 if (runner instanceof CommandLineRunner) {
 callRunner((CommandLineRunner) runner, args);
 }
 }
}

13) 正常情况下,遍历执行SpringApplicationRunListener的finished()方法、(如果整个过程出现异常,则依然调用所有SpringApplicationRunListener的finished()方法,只不过这种情况下会将异常信息一并传入处理)

去除事件通知点后,整个流程如下:

public void finished(ConfigurableApplicationContext context, Throwable exception) {
 for (SpringApplicationRunListener listener : this.listeners) {
 callFinishedListener(listener, context, exception);
 }
}

总结

到此,SpringBoot的核心组件完成了基本的解析,综合来看,大部分都是Spring框架背后的一些概念和实践方式,SpringBoot只是在这些概念和实践上对特定的场景事先进行了固化和升华,而也恰恰是这些固化让我们开发基于Sping框架的应用更加方便高效。