老菜鸟分析 Vue 的观察-订阅模式:数据变化之后是如何更新页面的呢?
假设 Vue 已经完成了页面初始渲染处于状态 A,现在进行了某些操作,调用了 changeMessage 方法,执行了 this.message = 'New Hello Vue'; 语句,对 message 属性重新赋值了。那么接来,Vue 究竟会做些什么来让我们在页面上看到最新的 New Hello Vue 结果呢?下面将详细分析并附上流程渣图。
场景如下:
const app = new Vue({
data: {
message: 'Hello Vue'
},
methods: {
changeMessage() {
this.message = 'New Hello Vue';
}
}
});
app.$mount('#app');
<div class="app-container">
<p>{{message}}</p>
</div>
Vue 的观察-订阅模式
为了更好的讲解 this.message = 'New Hello Vue' 背后 Vue 究竟做了些什么这个问题,先来讲讲状态 A 是来的。这就涉及 Vue 中的观察-订阅模式。
Vue 的观察-订阅模式由 3 部分组成:
- Observer,为数据对象、计算属性对象创建响应式的 getter、 setter;
- Watcher,监控某个值或者表达式,当满足某些条件时,执行
watcher.get()或者watcher.run()对表达式进行求值; - Dep,处理依赖关系:收集依赖和通知变化;
Dep 处理依赖的行为:
- 类属性
Dep.target,表示当前正在执行get()方法求值的watcher对象; subs属性用于存放登记为订阅者的 watcher 对象;- 在 getter 触发时收集依赖
depend():将自身这个 dep 实例 push 到当前正在求值的 watcher 对象的watcher.deps数组中(Dep.target.addDep()),表示将该 dep 作为 wathcer 对象的一个依赖;同时也将当前求值的 watcher 对象 push 到dep.subs数组中,表示将 watcher 对象登记为 dep 的一个订阅者; - 在 setter 触发时通知变化
notify():会通知subs数组中所有已经订阅的 watcher 对象, watcher 会执行update()方法,一般情况下(无指定 lazy、 sync ),watcher 不会立即进行求值,而是被添加到一个队列中,并通过标识位flushing、waiting来控制队列的执行。(对应源码src/core/observer/index.js 行191、src/core/observer/dep.js 行37、src/core/observer/watcher.js 行164、src/core/observer/scheduler.js 行164)
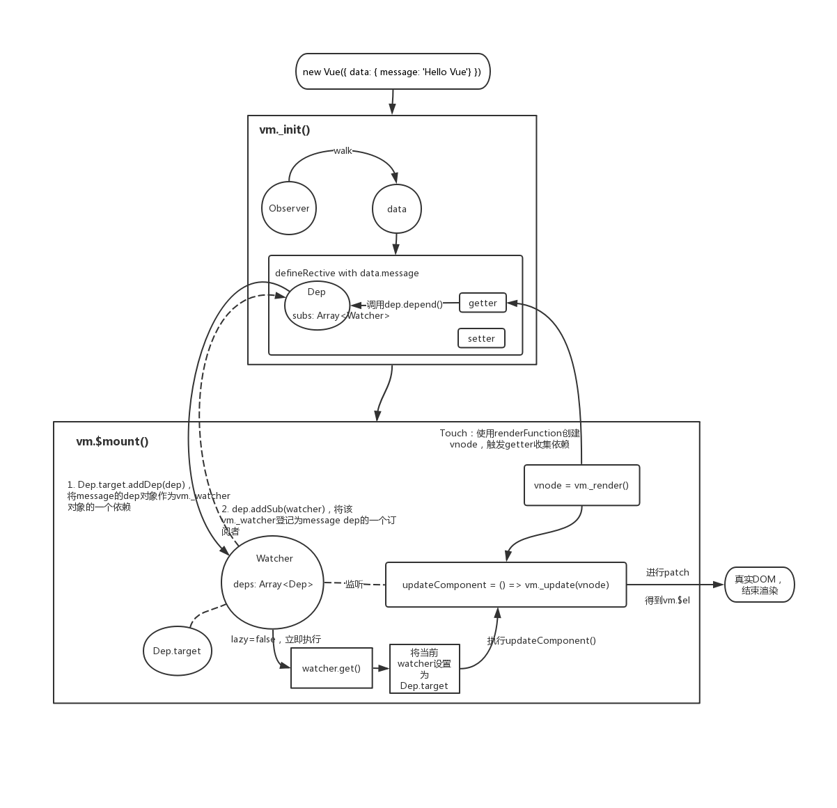
从 new Vue 到达状态 A
在 new Vue 创建实例的时候,会对参数中的 data 部分进行一个改造:(对应源码 src/core/instance/state.js 行112、src/core/observer/index.js 行37, 110, 135)
- 为数据 data 对象创建一个 Observer 对象的实例,通过
data.__ob__进行引用; - observer 对象中包含一个 Dep 对象实例
dep; walk遍历 data 对象的所有属性,使用defineProperty为每个属性创建响应式的 getter 和 setter,每一个属性都具有各自的dep实例用于处理依赖关系;
当将 vue 实例对象挂载到目标 DOM 上,实际会执行 mountComponent() 方法,创建一个 watcher 对象用来监听该 vm 的 updateComponent 方法:(对应源码 src/core/instance/lifecycle.js 行141, 197、src/core/observer/watcher.js 行93, 102)
- 定义一个
updateComponent = () => vm._update(vm._render(), hydrating)函数,表示更新组件的操作; - 创建一个 watcher 对象( render watcher ),并监听
updateComponent函数;因为 lazy 默认为 false,所以会立即执行watcher.get():将Dep.target设置为当前的 watcher 对象,对updateComponent函数求值,即立即调用updateComonent(); vm_render()中通过预编译或者运行时编译得到的 render function,创建对应的 vnode,会触发数据对象中的属性 getter,参照上面的 Dep 处理依赖的行为;vm._update(vnode)中通过 render 得到的最新 vnode 去与 oldVnode 进行 patch 打补丁,得到最终实际的 DOM:vm.$el = vm.__patch__(oldVnode, vnode);
经过上面的步骤之后,vue 已经完成了一次页面渲染并到达状态 A 。画个渣图来表示一下:

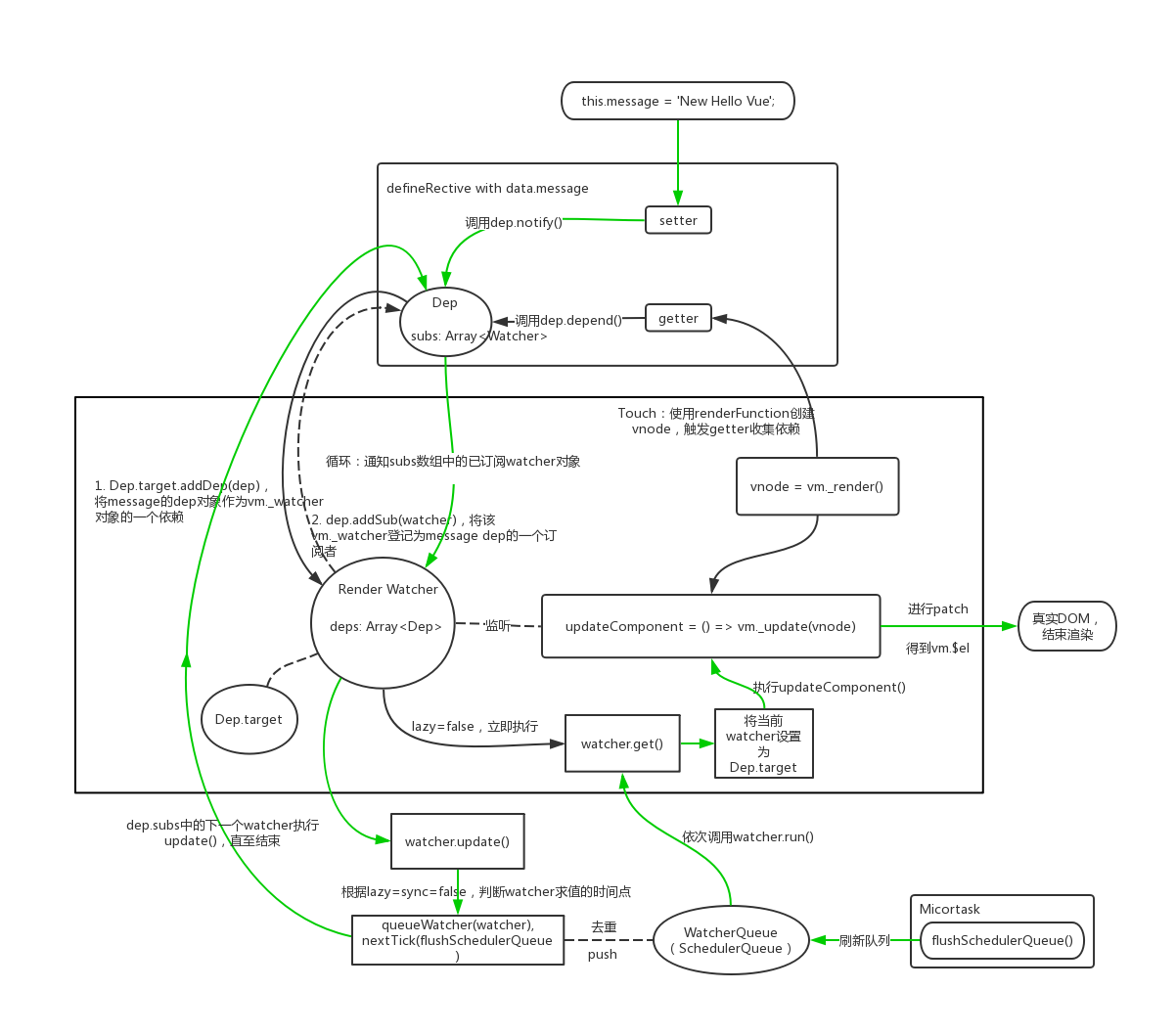
改变了数据,触发更新
this.message = 'New Hello Vue' 执行,会触发 message 的 setter,按照上面关于 Dep 的说明,则:
- setter 中调用
dep.notify(),通知subs数组中的所有已订阅 watcher 对象依次执行update()方法;(对应源码src/core/observer/index.js 行173、src/core/observer/dep.js 行37) - 根据创建 watcher 对象的参数
lazy、sync来决定 watcher 对象求值的时间点,一般情况下,会执行queueWatcher()将当前 watcher 对象 push 到一个队列中;(对应源码src/core/observer/watcher.js 行164) - 只要调用
queueWatcher(watcher)方法,参数 watcher 对象就被 push 到队列中;如果存在多个数据被改动,则会有多个 watcher 会 push 到队列,而且相同的 watcher 对象只会被 push 一次(通过 watcher.id 区分,id 为自增唯一)。(对应源码src/core/observer/scheduler.js 行164) - 但是
queueWatcher方法并不会立即对队列中的所有 watcher 对象进行求值,而是执行nextTick(flushSchedulerQueue),意味着刷新 watcher 队列的操作会在当前 event loop 的 task 被执行完毕之后再执行(nextTick使用了 Micortask 队列)。所以queueWatcher方法执行完毕之后,回到第一步中的: dep 对象的subs数组中下一个 watcher 对象的update()被调用,直至所有subs中的 watcher 都执行过update()。
上面的 1~4 步骤为同步代码,处于同一个事件 tick 中。当前 Micortask 队列中的 flushSchedulerQueue 执行时:
flushSchedulerQueue()方法会刷新队列,依次对 watcher 对象求值,通过调用watcher.run()来执行watcher.get();所以对于 render watcher 来讲,它的updateComponent()被调用,之后的过程就和执行$mount()方法那里讲的差不多。(对应源码src/core/observer/scheduler.js 行71)
从上面分析来看,修改了数据之后,Vue 不会立即更新 DOM,而是将更新 DOM 的操作都放到 Micortask 队列中异步执行。所以才会有在数据变化之后等待 Vue 完成更新 DOM 的 vm.nextTick() 用法。
题外话: nextTick(cb) 方法中维护着一个 callback 队列,会按照调用 nextTick() 先后顺序依次将 callback push 到队列中,但是多次调用 nextTick 也只会增加一个 micortask ,所有 callback 都会在同一个 micortask 中被执行。
经过了上面的步骤之后,数据更新之后的DOM已经被重新渲染了。再画个渣图来表示一下:

小结
上面通过一个超简单的例子来分析了一下Vue的生命周期,所谓万变不离其中,复杂案例大体流程也是这样。
个人认为,从原理理解上来讲,Vue 可以分为:
- 响应式数据的实现,观察-订阅模式
- VNode的创建、diff、patch
关于 render function 是怎么创建 vnode 的,以及 vnode 之间是如何 diff、patch 的,可以讲很长篇幅。
这是老菜鸟写的第一篇技术文,希望各位大神多多指点、交流。