Flutter 之 LifecycleWidget 高度封装,目前最接近原生 Android Activity 的生命周期

709 阅读2分钟

Flutter 是什么?

     Flutter是谷歌的移动UI框架,可以快速在iOS和Android上构建高质量的原生用户界面。 Flutter可以与现有的代码一起工作。在全世界,Flutter正在被越来越多的开发者和组织使用,并且Flutter是完全免费、开源的。

Flutter 的优势

        当今大前端开发天下,百家争鸣,玲琅满目的框架 、插件害苦了开发人员。 如果你是一名移动端或者前端开发人员,,你还不知道或者还在观望Flutter,这是件多么可怕的事情。 之前对于Flutter我也是持观望态度,随着1.0、1.2版本的发布,果断入坑,理由很简单:Flutter是自己渲染界面(区别于React Native以及Weex),这一点势必打破手机碎片化问题,不管是哪个厂商的安卓手机,也不管是ios还是安卓,画完UI,长相一个样,几乎不用适配。 第二点就厉害了,Flutter支持web开发、桌面(windows、macOS)开发、移动端(ios、安卓),以及谷歌将来要出的新系统Fuchsia,统统支持。 当然人无完人,flutter 现在还是幼婴阶段,插件、控件之类的还不是很多,以及热修复暂时还不支持,不过这些都是迟早解决的事。

       入坑以来,发现Flutter 的页面不像安卓那样明确,安卓中就是Activity,IOS中就是UIViewController,H5中就是一个route,我们项目开发基本都会有一个BaseActivity/BaseViewController,现在给大家带来一个Flutter 高度封装的基础框架之一的LifecycleWidget,实现和Android Activity相同的生命周期。

LifecycleWidget 是什么?

       LifecycleWidget 是一个Flutter StatefulWidget 的子类,专门未解决Flutter 中StatefulWidget生命周期不明确而生的。

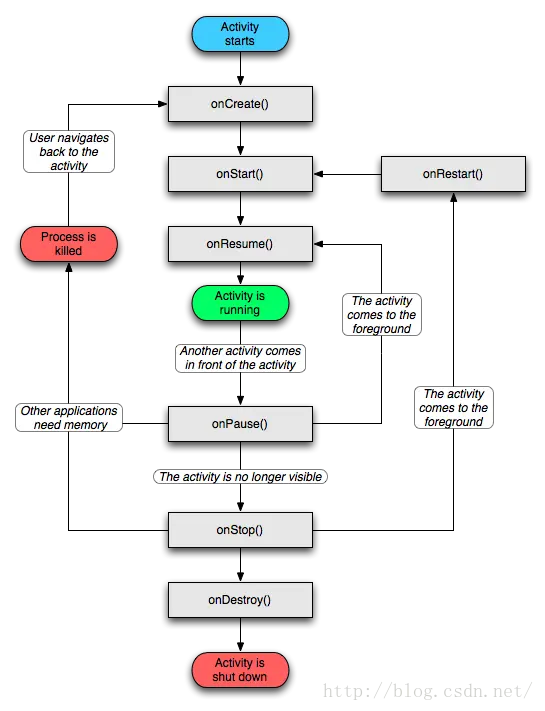
       LifecycleWidget 的生命周期是目前最接近Android Activity 原生的生命周期,我们先来回顾一下Android Activity 的生命周期:



直接进入主题,我们先看看原生的Android Activity 的什么周期


未完成~~~,有时间在写