微信公众号:Android部落格
个人网站:chengang.plus/
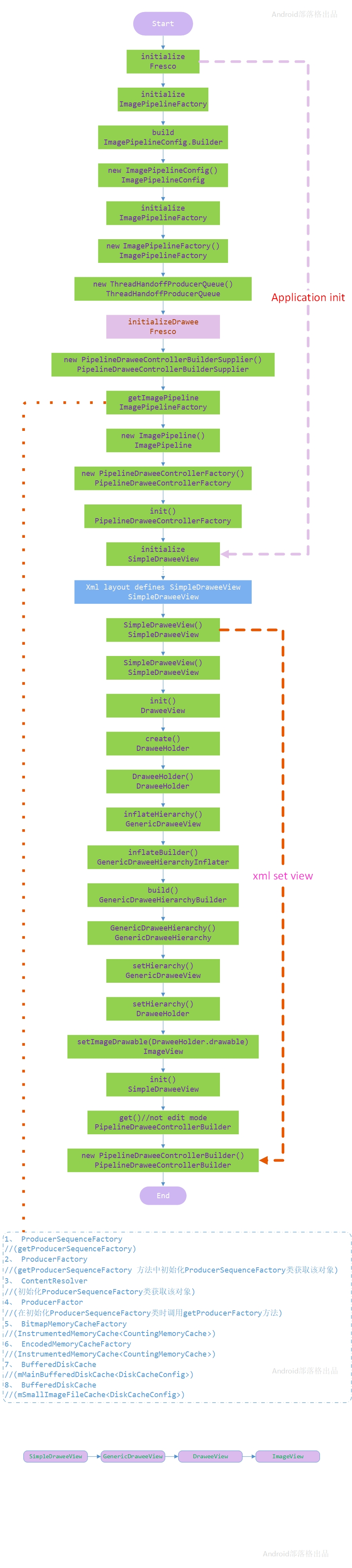
先看流程图:

一、开始使用
- 在工程的app目录下的build.gradle添加引用:
implementation 'com.facebook.fresco:fresco:1.12.0'
- Application类中的onCreate方法中添加初始化:
Fresco.initialize(this)
- layout xml文件中添加控件定义
<com.facebook.drawee.view.SimpleDraweeView
android:id="@+id/my_image_view"
android:layout_width="match_parent"
android:layout_height="match_parent"
fresco:placeholderImage="@drawable/ic_launcher_background"
- Activity中添加图片展示
val uri = Uri.parse("http://ww1.sinaimg.cn/large/610dc034ly1fjaxhky81vj20u00u0ta1.jpg")
val draweeView = findViewById<SimpleDraweeView>(R.id.my_image_view)
draweeView.setImageURI(uri)
二、初始化
1、Fresco
从Fresco.initialize开始说起。
public static void initialize(Context context) {
initialize(context, null, null);
}
public static void initialize(
Context context,
@Nullable ImagePipelineConfig imagePipelineConfig,
@Nullable DraweeConfig draweeConfig) {
try {
SoLoader.init(context, 0);
} catch (IOException e) {
}
// we should always use the application context to avoid memory leaks
context = context.getApplicationContext();
if (imagePipelineConfig == null) {
ImagePipelineFactory.initialize(context);
} else {
ImagePipelineFactory.initialize(imagePipelineConfig);
}
initializeDrawee(context, draweeConfig);
if (FrescoSystrace.isTracing()) {
FrescoSystrace.endSection();
}
}
从初始化代码引申出两个配置类ImagePipelineConfig和DraweeConfig。
2、ImagePipelineFactory
ImagePipeline工厂类
1) ImagePipelineConfig
这个类为ImagePipeline配置参数,是核心的类。 配置的参数主要有:Bitmap参数,内存缓存相关参数,磁盘缓存相关参数等。 不设置这个参数的时候sdk会默认初始化:
//ImagePipelineFactory:initialize
public static synchronized void initialize(Context context) {
initialize(ImagePipelineConfig.newBuilder(context).build());
}
//ImagePipelineConfig.Builder
public ImagePipelineConfig build() {
return new ImagePipelineConfig(this);
}
//ImagePipelineConfig
private ImagePipelineConfig(Builder builder) {
DefaultBitmapMemoryCacheParamsSupplier//内存缓存
BitmapMemoryCacheTrimStrategy//内存缓存清理策略
CacheKeyFactory//缓存数据key,默认DefaultCacheKeyFactory
FileCacheFactory//文件缓存,默认DiskStorageCacheFactory(DynamicDefaultDiskStorageFactory)
MemoryCacheParams//内存缓存配置,默认DefaultEncodedMemoryCacheParamsSupplier
ImageDecoder//图片解码,创建一个CloseableImage对象
ImageTranscoderFactory//图片变换,resize,如果设置resizeable为true才有效
DiskCacheConfig//磁盘缓存配置,不设置的话,sdk默认配置一个
MemoryTrimmableRegistry//注册系统内存剩余容量通知
NetworkFetcher//在线图片下载类,默认初始化为HttpUrlConnectionNetworkFetcher,使用HttpUrlConnection下载
PlatformBitmapFactory//依据Bitmap参数生成优化后的bitmao
PoolFactory//参数配置池,定义一些对象池
ProgressiveJpegConfig//jpeg配置进度
ImageDecoderConfig//图片解码配置
ExecutorSupplier//不同场景下的线程池提供者,默认配置DefaultExecutorSupplier
...
}
在此会创建一个ImagePipelineConfig类,包含各种图片的配置信息。 接下来初始化一个ImagePipelineFactory类:
//ImagePipelineFactory
public static synchronized void initialize(ImagePipelineConfig imagePipelineConfig) {
sInstance = new ImagePipelineFactory(imagePipelineConfig);
}
public ImagePipelineFactory(ImagePipelineConfig config) {
mConfig = Preconditions.checkNotNull(config);
mThreadHandoffProducerQueue =
new ThreadHandoffProducerQueue(
config.getExecutorSupplier().forLightweightBackgroundTasks());
}
config.getExecutorSupplier()是DefaultExecutorSupplier对象,这个ThreadHandoffProducerQueue类用来管理线程池队列,管理队列的开始停止,执行线程池。
3、DraweeConfig
//Fresco
private static void initializeDrawee(Context context, @Nullable DraweeConfig draweeConfig) {
sDraweeControllerBuilderSupplier =
new PipelineDraweeControllerBuilderSupplier(context, draweeConfig);
SimpleDraweeView.initialize(sDraweeControllerBuilderSupplier);
}
1) PipelineDraweeControllerBuilderSupplier
在这个类中初始化了ImagePipeline,并剔除部分不关心的代码:
public PipelineDraweeControllerBuilderSupplier(
Context context,
ImagePipelineFactory imagePipelineFactory,
Set<ControllerListener> boundControllerListeners,
@Nullable DraweeConfig draweeConfig) {
mImagePipeline = imagePipelineFactory.getImagePipeline();
if (draweeConfig != null && draweeConfig.getPipelineDraweeControllerFactory() != null) {
mPipelineDraweeControllerFactory = draweeConfig.getPipelineDraweeControllerFactory();
} else {
mPipelineDraweeControllerFactory = new PipelineDraweeControllerFactory();
}
mPipelineDraweeControllerFactory.init();
}
2) ImagePipelineFactory
初始化ImagePipeline的过程在ImagePipelineFactory类中:
public getImagePipeline() {
if (mImagePipeline == null) {
mImagePipeline =
new ImagePipeline(
getProducerSequenceFactory(),
mConfig.getRequestListeners(),
mConfig.getIsPrefetchEnabledSupplier(),
getBitmapMemoryCache(),
getEncodedMemoryCache(),
getMainBufferedDiskCache(),
getSmallImageBufferedDiskCache(),
mConfig.getCacheKeyFactory(),
mThreadHandoffProducerQueue,
Suppliers.of(false),
mConfig.getExperiments().isLazyDataSource(),
mConfig.getCallerContextVerifier());
}
return mImagePipeline;
}
3) PipelineDraweeControllerFactory
接下来初始化一个PipelineDraweeControllerFactory类,并调用其init方法:
mPipelineDraweeControllerFactory = new PipelineDraweeControllerFactory();
mPipelineDraweeControllerFactory.init(Resources,DeferredReleaser,DrawableFactory,UiThreadImmediateExecutorService,MemoryCache,DrawableFactory);
4) ImagePipeline
在getImagePipeline函数的参数中初始化了几个类,分别是:
- ProducerSequenceFactory//(getProducerSequenceFactory)
- ProducerFactory//(getProducerSequenceFactory 方法中初始化ProducerSequenceFactory类获取该对象)
- ContentResolver(初始化ProducerSequenceFactory类获取该对象)
- ProducerFactor(在初始化ProducerSequenceFactory类时调用getProducerFactory方法)
- BitmapMemoryCacheFactory(InstrumentedMemoryCache)
- EncodedMemoryCacheFactory(InstrumentedMemoryCache)
- BufferedDiskCache(mMainBufferedDiskCache)
- BufferedDiskCache(mSmallImageFileCache)
这个类的初始化牵涉到很多工作类的初始化,Producer是生产者,主要生产编解码类,缓存处理类,Bitmap生产类等。
3、SimpleDraweeView
这个类在初始化的时候只初始化了一个对象:
SimpleDraweeView.initialize(sDraweeControllerBuilderSupplier);
public static void initialize(
Supplier<? extends AbstractDraweeControllerBuilder> draweeControllerBuilderSupplier) {
sDraweecontrollerbuildersupplier = draweeControllerBuilderSupplier;
}
三、SimpleDraweeView初始化
1) 构造函数
当在xml中定义了SimpleDraweeView,在Activity的onCreate方法中开始加载图片的时候,首先会初始化这个View控件:
//SimpleDraweeView
@TargetApi(Build.VERSION_CODES.LOLLIPOP)
public SimpleDraweeView(Context context, AttributeSet attrs, int defStyleAttr, int defStyleRes) {
super(context, attrs, defStyleAttr, defStyleRes);
init(context, attrs);
}
2) super
先调用父类构造函数,父类的继承关系是GenericDraweeView -> DraweeView -> ImageView.
- DraweeView
在构造函数中,先调用父类ImageView的构造函数,再执行自己的init函数:
//DraweeView
private void init(Context context) {
mDraweeHolder = DraweeHolder.create(null, context);
}
//DraweeHolder
public static <DH extends DraweeHierarchy> DraweeHolder<DH> create(
@Nullable DH hierarchy,
Context context) {
DraweeHolder<DH> holder = new DraweeHolder<DH>(hierarchy);
holder.registerWithContext(context);
return holder;
}
3) GenericDraweeView
在构造函数中,先调用父类DraweeView的构造函数,再运行自己的inflateHierarchy方法:
//GenericDraweeView
protected void inflateHierarchy(Context context, @Nullable AttributeSet attrs) {
GenericDraweeHierarchyBuilder builder =
GenericDraweeHierarchyInflater.inflateBuilder(context, attrs);
setAspectRatio(builder.getDesiredAspectRatio());
setHierarchy(builder.build());
}
//GenericDraweeHierarchyInflater
public static GenericDraweeHierarchyBuilder inflateBuilder(
Context context, @Nullable AttributeSet attrs) {
Resources resources = context.getResources();
GenericDraweeHierarchyBuilder builder = new GenericDraweeHierarchyBuilder(resources);
builder = updateBuilder(builder, context, attrs);
return builder;
}
创建一个GenericDraweeHierarchyBuilder对象,然后执行updateBuilder方法,在这个方法中,读取所有xml文件中设置的参数,并将参数统一封装到GenericDraweeHierarchyBuilder对象中。
4) GenericDraweeHierarchy
Hierarchy意思是等级制度,阶层的意思
接下来执行builder.build()生成一个GenericDraweeHierarchy对象:
public GenericDraweeHierarchy build() {
validate();
return new GenericDraweeHierarchy(this);
}
GenericDraweeHierarchy的继承关系是:GenericDraweeHierarchy -> SettableDraweeHierarchy -> DraweeHierarchy。
GenericDraweeHierarchy构造函数中做了以下几件事情:
- RoundingParams 圆形图片参数
- ForwardingDrawable 图片Drawable加载状态回调
- layers,Drawable数组类型,从下到上定义了六层:
private static final int BACKGROUND_IMAGE_INDEX = 0;//背景
private static final int PLACEHOLDER_IMAGE_INDEX = 1;//占位
private static final int ACTUAL_IMAGE_INDEX = 2;//实际展示图
private static final int PROGRESS_BAR_IMAGE_INDEX = 3;//进度
private static final int RETRY_IMAGE_INDEX = 4;//重试
private static final int FAILURE_IMAGE_INDEX = 5;//失败
private static final int OVERLAY_IMAGES_INDEX = 6;//图片覆盖
- FadeDrawable 渐变Drawable,构造函数参数是layers
- RootDrawable 根Drawable,可以回调Drawable visiable变化,在Drawable不可见时不调用绘制方法
接下来执行setHierarchy将DraweeHierarchy对象设置到父类DraweeView中:
//DraweeView
public void setHierarchy(DH hierarchy) {
mDraweeHolder.setHierarchy(hierarchy);
super.setImageDrawable(mDraweeHolder.getTopLevelDrawable());
}
mDraweeHolder对象在DraweeView构造函数中初始化。
5) init
SimpleDraweeView中
init方法中判断当前是否是编辑模式,isInEditMode,例如在Android Studio中设计布局的时候,View的这个方法可以返回true,此时可以自定义一个画布,避免开发的过程中无法实时预览到自定义控件的轮廓。
另外还读取了在视图xml文件中对SimpleDraweeView设置的一些参数。
同时如果不是编辑模式的时候,初始化了一个:
mControllerBuilder = sDraweecontrollerbuildersupplier.get();
这个sDraweecontrollerbuildersupplier对象对应的是PipelineDraweeControllerBuilderSupplier类,get方法如下:
@Override
public PipelineDraweeControllerBuilder get() {
PipelineDraweeControllerBuilder pipelineDraweeControllerBuilder =
new PipelineDraweeControllerBuilder(
mContext, mPipelineDraweeControllerFactory, mImagePipeline, mBoundControllerListeners);
return pipelineDraweeControllerBuilder.setPerfDataListener(mDefaultImagePerfDataListener);
}
这里新建了一个PipelineDraweeControllerBuilder类,封装了ImagePipeline和PipelineDraweeControllerFactory对象。这个类继承自AbstractDraweeControllerBuilder,该类实现了SimpleDraweeControllerBuilder接口。
此时初始化控件完毕,接下来开始设置图片资源并开始加载。