使用Feflow轻松实现vue-cli

775 阅读3分钟

背景

背景1:

前端上工程化后,会将工程Webpack或者Rollup等构建工具代码放置于项目内,但是99%的情况,我们是不会动这一部分的构建代码,建议把构建相关代码封于npm包内。

背景2:

前端项目多个的时候,已经将构建代码置与npm包内,但babel和eslint读取的配置还是项目里的,不需要每个项目都存在相同的eslint配置文件

背景3:

我开发libs库或者Web项目时,希望使用相同的script命令,并且能快速增加一些自己的命令,用于发布测试等。

背景4:

快速通过模版生成功能,项目初始化需要填写必要信息,以生成文档和LICENSE。

为什么选择Feflow

前端工作流对比

业界已经有很好的构建工具

工具 地址
vue-cli cli.vuejs.org/zh/
next.js nextjs.org/
rollup-starter-lib github.com/rollup/roll…

以上工具已经很成熟了,但是或多或少在某些地方不符合我们团队的要求。从0开始弄会非常麻烦,没有统一的封装规范、代码最终肯定会混乱。Feflow因此诞生。

请优先使用上述工具,若不符合团队要求才考虑自行编写前端工作流

Feflow提供了什么

关于Feflow内核介绍还是官方文档写的好,我这里用通俗的功能说明下Feflow帮我做的事情

脚手架

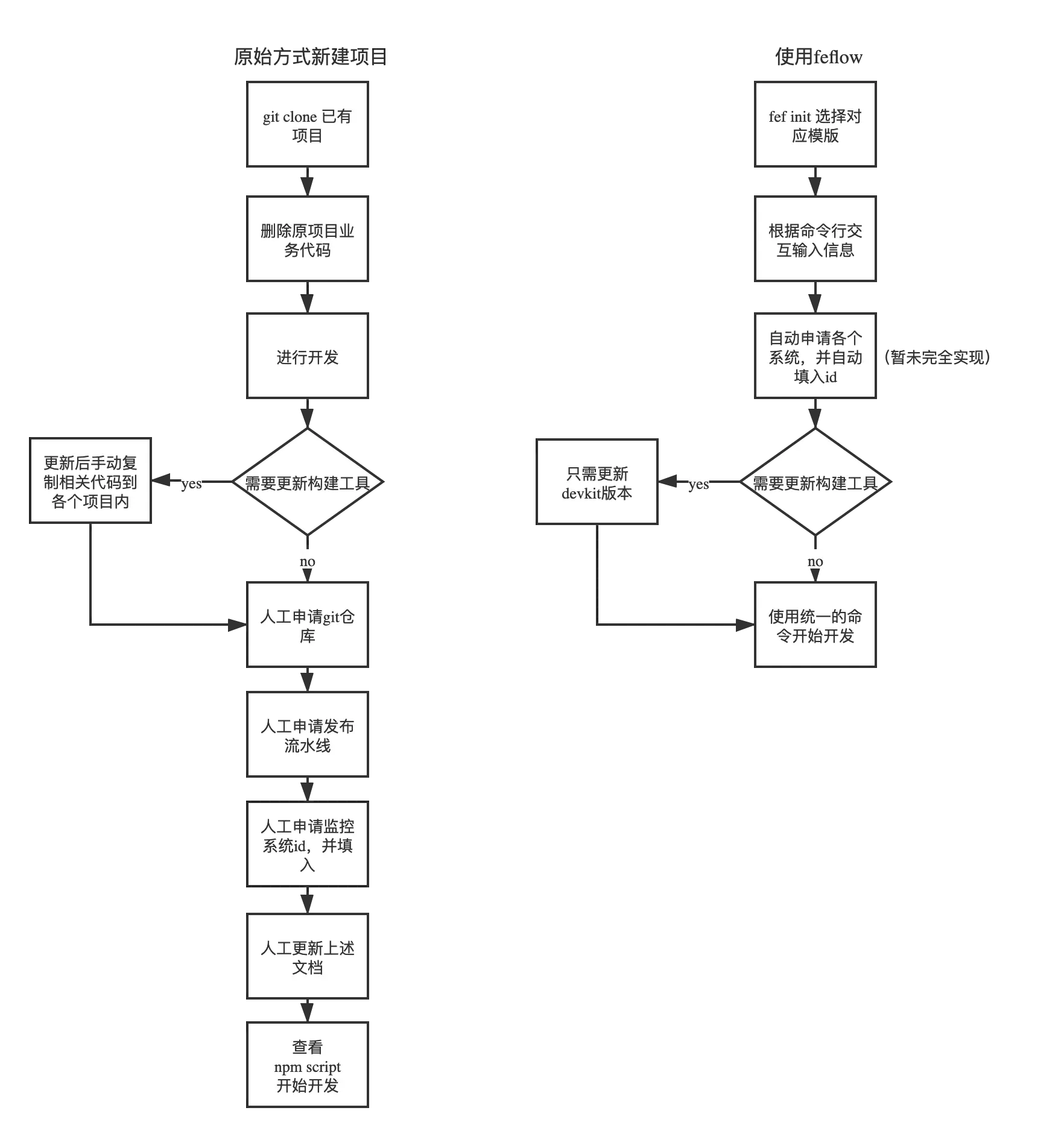
创建项目时、需要进行一些操作可以通过自动化处理,Feflow提供了脚手架实际使用了yeoman-generator进行项目模版生成器

功能

  1. 拉取项目模版
  2. 生成git仓库项目
  3. 自动生成并绑定流水线
  4. 日志监控系统绑定
  5. npm install
  6. 输入作者名字和邮箱生成LICENSE和简单的README
  7. 输出项目使用说明

操作

  1. git clone generator-example
  2. 将项目模版复制到/generators/app/templates内
  3. 注意将隐藏文件修改前缀,例如.gitignore修改为_gitignore,在通过命令里的copyTpl在生成项目时将名字改回来;
  4. 在generators/app/index.js文件编写cli命令,可以设置要求输入作者、邮箱等信息
  5. 完成后,上传至npm,建议开头为generator-fef-xxx
  6. fef install generator-fef-xxx
  7. fef init 选择对应的generator并根据提示进行操作

套件

开发套件用于将构建脚本与工具进行抽离

功能

  1. 提供对外一致的命令声明
  2. 构建工具与业务项目进行隔离,后期只需更新npm包即可完成构建工具升级
  3. 套件内只需考虑脚本实现,与cli绑定合参数交互交由feflow处理即可

操作

  1. 初始化为npm项目,修改name,建议开头为feflow-devkit-xxx
  2. 编写README.md,增加命令说明文档
  3. 在src/lib/内编写脚本命令,注意要通过 module.exports = () => {} 将函数对外暴露
  4. 根目录编写devkit.json
  5. 加载业务的配置信息通过path.resolve(), 构建工具包的配置信息通过path.join(__dirname, 'xxx.js')
  6. 在业务项目里通过.feflowrc.json将cli与开发套件的命令进行映射
  7. 在业务项目通过fef xxx执行命令

插件

本人还没有使用过插件,不提供这块相关指导,请查阅官方教程

通过脚手架和套件可以实现类似vue-cli等操作,初始化项目,并隐藏构建工具和配置

对团队带来的帮助

  1. 新建项目,不在直接复制老项目代码,然后删除配置,而是通过generator进行初始化构建,保证初始化工作不会有所遗漏(忘记修改package.json信息)
  2. 业务项目内除了业务相关的源码、文档、业务专用配置文件其他文件都通过devkit进行隐藏,让项目更加干净,后续进行构建工具升级,更新devkit版本即可

未来展望

随着feflow的社区壮大,可以在社区内下载 '自动cos上传'、'自动提交mr'、'检查README.md' 等devkit