Spring Framework 系统架构总览图

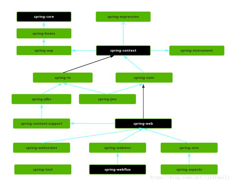
Spring Framework的模块依赖关系图

Spring Framework各个模块功能说明
Spring核心模块
| 模块名称 |
主要功能 |
|---|---|
| Spring-core |
依赖注入IOC和DI的基本实现 |
| Spring-beans |
Bean工厂与Bean的装配 |
| Spring-context |
定义基础的Spring的Context上下文即IOC容器 |
| Spring-context-support | 对Spring IOC容器的扩展支持,以及IOC的子容器 |
| Spring-context-indexer | Spring的类管理组件和Classpath扫描 |
| Spring-expression |
Spring表达式语言 |
Spring 切面编程相关
| 模块名称 |
主要功能 |
|---|---|
| Spring-Aop |
面向切面编程模块 |
| Spring-Aspecrts |
集成AspectJ |
| Spring-Instrument | 动态的Class Loading模块 |
Spring数据访问集成
| 名称 |
主要功能 |
|---|---|
| Spring-JDBC | Spring提供的JDBC抽象框架主要实现 模块,用于简化JDBC操作 |
| Spring-Tx |
Spring JDBC事务实现模块 |
| Spring-ORM |
主要集成Hibernate,Java Persistence API(JPA)和Java Data Objects JDO |
| Spring-OXM |
将java对象映射成XML数据,或者将XML数据映射成java对 |
| Spring-JMS |
Java Messaging Service.能够发送和接收信息 |
Spring Web相关的组件
| 名称 |
主要功能 |
|---|---|
| Spring-Web |
spring-web提供了最基础Web支持,主要建立于核心容器之上,通过Servlet或者Listeners来初始化IOC容器 |
| Spring-WebMVC |
实现了Spring MVC(model-view-Controller)的Web应用 |
| Spring-WebSocket | 主要是与Web前端的全双工通讯的协议 |
| Spring-WebFlux |
一个新的非堵塞函数式Reactive Web框架,可以用来建立异步的,非阻塞,事件驱动的服务 |
Spring通信报文相关
| 模块名称 |
主要功能 |
|---|---|
| Spring——Messaging | 主要职责是为Spring框架集成一些基础的报文传输应用 |
Spring测试相关
| 名称 |
主要功能 |
|---|---|
| Spring-test | 主要为程序测试提供 |
Spring集成兼容
| 名称 |
主要功能 |
|---|---|
| Spring-Framework-BOM | BOM of Materials解决Spring的不同模块的依赖版本问题 |
实现基本功能Spring的思路
- 配置阶段
- 配置Web.xml DisppatcherServler
- 设定init-param contextConfigLoacation=classpath:application.xml
- 设定url-pattern /*
- 配置Annotation @Controller @Service @Auotwirted @RequestMapper
- 初始化阶段
- 调用init方法 加载配置文件
- IOC容器初始化
Map - 扫描相关的类 scan-package=‘你的包’
- 创建实例并保存到容器 通过反射机制将类实例化放到IOC容器
IOC
***
- 进行DI操作 扫描IOC容器的实例,给没有复制的属性自动复制
DI
***
- 初始化HandMapping 将URL和一个Method一对一映射关联
MVC
***
- 运行阶段
- 调用
doPost()方法/doGet()方法 Web容器调用doPost/doGet,获得request/response - 匹配
HandMapping从request对象中获得用户输入的url,找到其对应的Method - 反射调用
method.invoker()利用反射调用方法并返回结果 respone.getWrite().write将结果输出到浏览器
- 调用
说明
本文章为作者读书笔记及感悟,其中参考了《spring5核心原理与30个类手写实战》以及互联网上的内容。如有错误,请评论或者私聊我,欢迎探讨技术问题 。即将毕业,在准备找工作,有朋友想给我介绍的,欢迎添加微信:sllbiao。