Springmvc

253 阅读19分钟
原文链接: mp.weixin.qq.com

点击上方“Java知音”,选择“置顶公众号”

技术文章第一时间送达!

相关阅读

面试官:你分析过mybatis工作原理吗?

面试官:你分析过线程池源码吗?

1. MVC使用

在研究源码之前,先来回顾以下springmvc 是如何配置的,这将能使我们更容易理解源码。

1.1 web.xml

<servlet>    <servlet-name>mvc-dispatcher</servlet-name>    <servlet-class>org.springframework.web.servlet.DispatcherServlet</servlet-class>    <!-- 配置springMVC需要加载的配置文件        spring-dao.xml,spring-service.xml,spring-web.xml        Mybatis - > spring -> springmvc     -->    <init-param>        <param-name>contextConfigLocation</param-name>        <param-value>classpath:spring/spring-*.xml</param-value>    </init-param></servlet><servlet-mapping>    <servlet-name>mvc-dispatcher</servlet-name>    <!-- 默认匹配所有的请求 -->    <url-pattern>/</url-pattern></servlet-mapping>

值的注意的是contextConfigLocationDispatcherServlet(用此类来拦截请求)的引用和配置。

1.2 spring-web.xml

<!-- 配置SpringMVC --><!-- 1.开启SpringMVC注解模式 --><!-- 简化配置:     (1)自动注册DefaultAnootationHandlerMapping,AnotationMethodHandlerAdapter     (2)提供一些列:数据绑定,数字和日期的format @NumberFormat, @DateTimeFormat, xml,json默认读写支持 --><mvc:annotation-driven /><!-- 2.静态资源默认servlet配置    (1)加入对静态资源的处理:js,gif,png    (2)允许使用"/"做整体映射 --> <mvc:default-servlet-handler/> <!-- 3.配置jsp 显示ViewResolver --> <bean class="org.springframework.web.servlet.view.InternalResourceViewResolver">     <property name="viewClass" value="org.springframework.web.servlet.view.JstlView" />     <property name="prefix" value="/WEB-INF/jsp/" />     <property name="suffix" value=".jsp" /> </bean> <!-- 4.扫描web相关的bean --> <context:component-scan base-package="com.xxx.fantj.web" />

值的注意的是InternalResourceViewResolver,它会在 ModelAndView返回的试图名前面加上prefix前缀,在后面加载 suffix指定后缀。

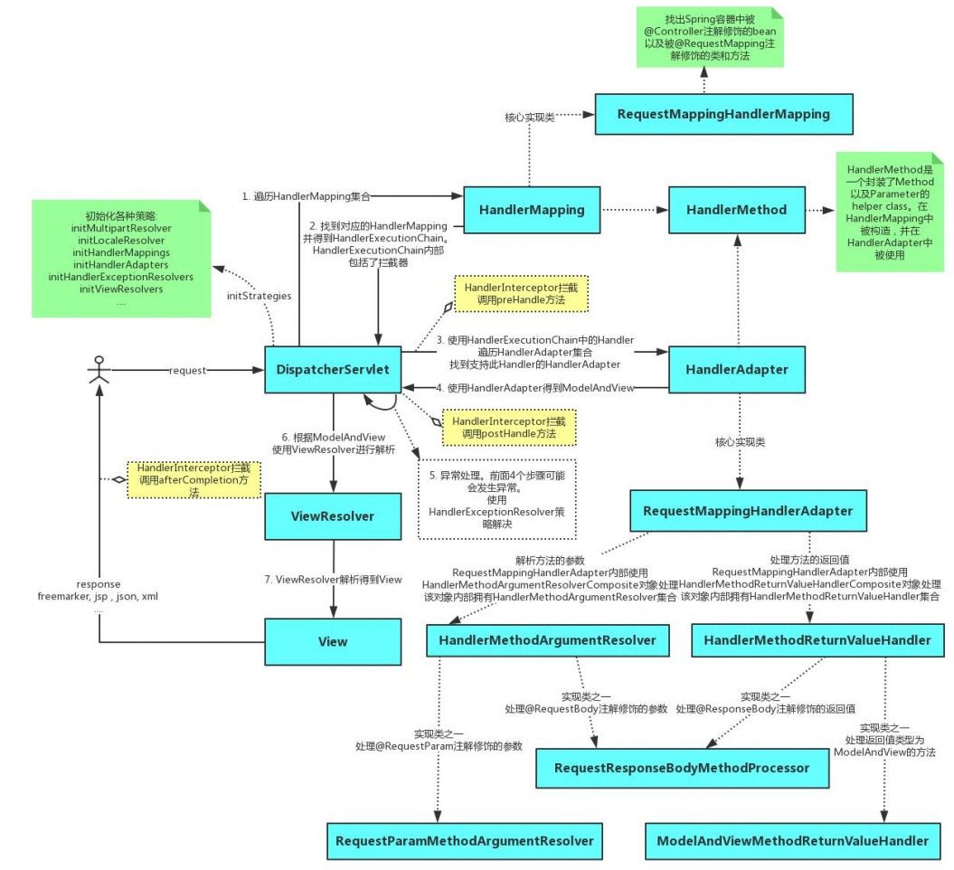
SpringMvc主支源码分析

引用《Spring in Action》中的一张图来更好的了解执行过程: 

上图流程总体来说可分为三大块:

  1. Map 的建立(并放入WebApplicationContext )

  2. HttpRequest 请求中Url的请求拦截处理(DispatchServlet处理)

  3. 反射调用Controller 中对应的处理方法,并返回视图

本文将围绕这三块进行分析。

1. Map的建立

在容器初始化时会建立所有 url 和 Controller 的对应关系,保存到 Map 中,那是如何保存的呢。

ApplicationObjectSupport #setApplicationContext方法
// 初始化ApplicationContext@Overridepublic void initApplicationContext() throws ApplicationContextException {    super.initApplicationContext();    detectHandlers();}
AbstractDetectingUrlHandlerMapping #detectHandlers()方法:
/** * 建立当前ApplicationContext 中的 所有Controller 和url 的对应关系 * Register all handlers found in the current ApplicationContext. * <p>The actual URL determination for a handler is up to the concrete * {@link #determineUrlsForHandler(String)} implementation. A bean for * which no such URLs could be determined is simply not considered a handler. * @throws org.springframework.beans.BeansException if the handler couldn't be registered * @see #determineUrlsForHandler(String) */protected void detectHandlers() throws BeansException {    if (logger.isDebugEnabled()) {        logger.debug("Looking for URL mappings in application context: " + getApplicationContext());    }    // 获取容器中的beanNames    String[] beanNames = (this.detectHandlersInAncestorContexts ?            BeanFactoryUtils.beanNamesForTypeIncludingAncestors(getApplicationContext(), Object.class) :            getApplicationContext().getBeanNamesForType(Object.class));    // 遍历 beanNames 并找到对应的 url    // Take any bean name that we can determine URLs for.    for (String beanName : beanNames) {        // 获取bean上的url(class上的url + method 上的 url)        String[] urls = determineUrlsForHandler(beanName);        if (!ObjectUtils.isEmpty(urls)) {            // URL paths found: Let's consider it a handler.            // 保存url 和 beanName 的对应关系            registerHandler(urls, beanName);        }        else {            if (logger.isDebugEnabled()) {                logger.debug("Rejected bean name '" + beanName + "': no URL paths identified");            }        }    }}
determineUrlsForHandler()方法:

该方法在不同的子类有不同的实现,我这里分析的是DefaultAnnotationHandlerMapping类的实现,该类主要负责处理 @RequestMapping注解形式的声明。

/** * 获取@RequestMaping注解中的url * Checks for presence of the {@link org.springframework.web.bind.annotation.RequestMapping} * annotation on the handler class and on any of its methods. */@Overrideprotected String[] determineUrlsForHandler(String beanName) {    ApplicationContext context = getApplicationContext();    Class<?> handlerType = context.getType(beanName);    // 获取beanName 上的requestMapping    RequestMapping mapping = context.findAnnotationOnBean(beanName, RequestMapping.class);    if (mapping != null) {        // 类上面有@RequestMapping 注解        this.cachedMappings.put(handlerType, mapping);        Set<String> urls = new LinkedHashSet<String>();        // mapping.value()就是获取@RequestMapping注解的value值        String[] typeLevelPatterns = mapping.value();        if (typeLevelPatterns.length > 0) {            // 获取Controller 方法上的@RequestMapping            String[] methodLevelPatterns = determineUrlsForHandlerMethods(handlerType);            for (String typeLevelPattern : typeLevelPatterns) {                if (!typeLevelPattern.startsWith("/")) {                    typeLevelPattern = "/" + typeLevelPattern;                }                for (String methodLevelPattern : methodLevelPatterns) {                    // controller的映射url+方法映射的url                    String combinedPattern = getPathMatcher().combine(typeLevelPattern, methodLevelPattern);                    // 保存到set集合中                    addUrlsForPath(urls, combinedPattern);                }                addUrlsForPath(urls, typeLevelPattern);            }            // 以数组形式返回controller上的所有url            return StringUtils.toStringArray(urls);        }        else {            // controller上的@RequestMapping映射url为空串,直接找方法的映射url            return determineUrlsForHandlerMethods(handlerType);        }    }    // controller上没@RequestMapping注解    else if (AnnotationUtils.findAnnotation(handlerType, Controller.class) != null) {        // 获取controller中方法上的映射url        return determineUrlsForHandlerMethods(handlerType);    }    else {        return null;    }}

更深的细节代码就比较简单了,有兴趣的可以继续深入。

到这里,Controller和Url的映射就装配完成,下来就分析请求的处理过程。

2. url的请求处理

我们在xml中配置了DispatcherServlet为调度器,所以我们就来看它的代码,可以 从名字上看出它是个Servlet,那么它的核心方法就是 doService()

DispatcherServlet #doService():
/** * 将DispatcherServlet特定的请求属性和委托 公开给{@link #doDispatch}以进行实际调度。 * Exposes the DispatcherServlet-specific request attributes and delegates to {@link #doDispatch} * for the actual dispatching. */@Overrideprotected void doService(HttpServletRequest request, HttpServletResponse response) throws Exception {    if (logger.isDebugEnabled()) {        String requestUri = new UrlPathHelper().getRequestUri(request);        logger.debug("DispatcherServlet with name '" + getServletName() + "' processing " + request.getMethod() +                " request for [" + requestUri + "]");    }    //在包含request的情况下保留请求属性的快照,    //能够在include之后恢复原始属性。    Map<String, Object> attributesSnapshot = null;    if (WebUtils.isIncludeRequest(request)) {        logger.debug("Taking snapshot of request attributes before include");        attributesSnapshot = new HashMap<String, Object>();        Enumeration attrNames = request.getAttributeNames();        while (attrNames.hasMoreElements()) {            String attrName = (String) attrNames.nextElement();            if (this.cleanupAfterInclude || attrName.startsWith("org.springframework.web.servlet")) {                attributesSnapshot.put(attrName, request.getAttribute(attrName));            }        }    }    // 使得request对象能供 handler处理和view处理 使用    request.setAttribute(WEB_APPLICATION_CONTEXT_ATTRIBUTE, getWebApplicationContext());    request.setAttribute(LOCALE_RESOLVER_ATTRIBUTE, this.localeResolver);    request.setAttribute(THEME_RESOLVER_ATTRIBUTE, this.themeResolver);    request.setAttribute(THEME_SOURCE_ATTRIBUTE, getThemeSource());    try {        doDispatch(request, response);    }    finally {        // 如果不为空,则还原原始属性快照。        if (attributesSnapshot != null) {            restoreAttributesAfterInclude(request, attributesSnapshot);        }    }}

可以看到,它将请求拿到后,主要是给request设置了一些对象,以便于后续工作的处理(Handler处理和view处理)。比如WebApplicationContext,它里面就包含了我们在第一步完成的 controllerurl映射的信息。

DispatchServlet # doDispatch()
/** * 控制请求转发 * Process the actual dispatching to the handler. * <p>The handler will be obtained by applying the servlet's HandlerMappings in order. * The HandlerAdapter will be obtained by querying the servlet's installed HandlerAdapters * to find the first that supports the handler class. * <p>All HTTP methods are handled by this method. It's up to HandlerAdapters or handlers * themselves to decide which methods are acceptable. * @param request current HTTP request * @param response current HTTP response * @throws Exception in case of any kind of processing failure */protected void doDispatch(HttpServletRequest request, HttpServletResponse response) throws Exception {    HttpServletRequest processedRequest = request;    HandlerExecutionChain mappedHandler = null;    int interceptorIndex = -1;    try {        ModelAndView mv;        boolean errorView = false;        try {            // 1. 检查是否是上传文件            processedRequest = checkMultipart(request);            // Determine handler for the current request.            // 2. 获取handler处理器,返回的mappedHandler封装了handlers和interceptors            mappedHandler = getHandler(processedRequest, false);            if (mappedHandler == null || mappedHandler.getHandler() == null) {                // 返回404                noHandlerFound(processedRequest, response);                return;            }            // Apply preHandle methods of registered interceptors.            // 获取HandlerInterceptor的预处理方法            HandlerInterceptor[] interceptors = mappedHandler.getInterceptors();            if (interceptors != null) {                for (int i = 0; i < interceptors.length; i++) {                    HandlerInterceptor interceptor = interceptors[i];                    if (!interceptor.preHandle(processedRequest, response, mappedHandler.getHandler())) {                        triggerAfterCompletion(mappedHandler, interceptorIndex, processedRequest, response, null);                        return;                    }                    interceptorIndex = i;                }            }            // Actually invoke the handler.            // 3. 获取handler适配器 Adapter            HandlerAdapter ha = getHandlerAdapter(mappedHandler.getHandler());            // 4. 实际的处理器处理并返回 ModelAndView 对象            mv = ha.handle(processedRequest, response, mappedHandler.getHandler());            // Do we need view name translation?            if (mv != null && !mv.hasView()) {                mv.setViewName(getDefaultViewName(request));            }            // HandlerInterceptor 后处理            if (interceptors != null) {                for (int i = interceptors.length - 1; i >= 0; i--) {                    HandlerInterceptor interceptor = interceptors[i];                    // 结束视图对象处理                    interceptor.postHandle(processedRequest, response, mappedHandler.getHandler(), mv);                }            }        }        catch (ModelAndViewDefiningException ex) {            logger.debug("ModelAndViewDefiningException encountered", ex);            mv = ex.getModelAndView();        }        catch (Exception ex) {            Object handler = (mappedHandler != null ? mappedHandler.getHandler() : null);            mv = processHandlerException(processedRequest, response, handler, ex);            errorView = (mv != null);        }        // Did the handler return a view to render?        if (mv != null && !mv.wasCleared()) {            render(mv, processedRequest, response);            if (errorView) {                WebUtils.clearErrorRequestAttributes(request);            }        }        else {            if (logger.isDebugEnabled()) {                logger.debug("Null ModelAndView returned to DispatcherServlet with name '" + getServletName() +                        "': assuming HandlerAdapter completed request handling");            }        }        // Trigger after-completion for successful outcome.        // 请求成功响应之后的方法        triggerAfterCompletion(mappedHandler, interceptorIndex, processedRequest, response, null);    }    catch (Exception ex) {        // Trigger after-completion for thrown exception.        triggerAfterCompletion(mappedHandler, interceptorIndex, processedRequest, response, ex);        throw ex;    }    catch (Error err) {        ServletException ex = new NestedServletException("Handler processing failed", err);        // Trigger after-completion for thrown exception.        triggerAfterCompletion(mappedHandler, interceptorIndex, processedRequest, response, ex);        throw ex;    }    finally {        // Clean up any resources used by a multipart request.        if (processedRequest != request) {            cleanupMultipart(processedRequest);        }    }}

该方法主要是

  1. 通过request对象获取到HandlerExecutionChainHandlerExecutionChain 对象里面包含了拦截器interceptor和处理器handler。如果获取到的对象是空,则交给noHandlerFound 返回404页面。

  2. 拦截器预处理,如果执行成功则进行3

  3. 获取handler适配器 Adapter

  4. 实际的处理器处理并返回 ModelAndView 对象

下面是该方法中的一些核心细节:

DispatchServlet #doDispatch # noHandlerFound核心源码:

response.sendError(HttpServletResponse.SC_NOT_FOUND);

DispatchServlet #doDispatch #getHandler方法事实上调用的是 AbstractHandlerMapping #getHandler方法,我贴出一个核心的代码:

// 拿到处理对象Object handler = getHandlerInternal(request);...String handlerName = (String) handler;handler = getApplicationContext().getBean(handlerName);...// 返回HandlerExecutionChain对象return getHandlerExecutionChain(handler, request);

可以看到,它先从request里获取handler对象,这就证明了之前DispatchServlet #doService为什么要吧 WebApplicationContext放入request请求对象中。

最终返回一个HandlerExecutionChain对象.

3. 反射调用处理请求的方法,返回结果视图

在上面的源码中,实际的处理器处理并返回 ModelAndView 对象调用的是mv = ha.handle(processedRequest, response, mappedHandler.getHandler());这个方法。该方法由 AnnotationMethodHandlerAdapter #handle() #invokeHandlerMethod()方法实现.

`AnnotationMethodHandlerAdapter #handle() #invokeHandlerMethod()`
/** * 获取处理请求的方法,执行并返回结果视图 */protected ModelAndView invokeHandlerMethod(HttpServletRequest request, HttpServletResponse response, Object handler)        throws Exception {    // 1.获取方法解析器    ServletHandlerMethodResolver methodResolver = getMethodResolver(handler);    // 2.解析request中的url,获取处理request的方法    Method handlerMethod = methodResolver.resolveHandlerMethod(request);    // 3. 方法调用器    ServletHandlerMethodInvoker methodInvoker = new ServletHandlerMethodInvoker(methodResolver);    ServletWebRequest webRequest = new ServletWebRequest(request, response);    ExtendedModelMap implicitModel = new BindingAwareModelMap();    // 4.执行方法(获取方法的参数)    Object result = methodInvoker.invokeHandlerMethod(handlerMethod, handler, webRequest, implicitModel);    // 5. 封装成mv视图    ModelAndView mav =            methodInvoker.getModelAndView(handlerMethod, handler.getClass(), result, implicitModel, webRequest);    methodInvoker.updateModelAttributes(handler, (mav != null ? mav.getModel() : null), implicitModel, webRequest);    return mav;}

这个方法有两个重要的地方,分别是resolveHandlerMethodinvokeHandlerMethod

resolveHandlerMethod 方法

methodResolver.resolveHandlerMethod(request):获取controller类和方法上的 @requestMapping value,与request的url进行匹配,找到处理request的controller中的方法.最终拼接的具体实现是org.springframework.util.AntPathMatcher#combine方法。

invokeHandlerMethod方法

从名字就能看出来它是基于反射,那它做了什么呢。

解析该方法上的参数,并调用该方法。

//上面全都是为解析方法上的参数做准备...// 解析该方法上的参数Object[] args = resolveHandlerArguments(handlerMethodToInvoke, handler, webRequest, implicitModel);// 真正执行解析调用的方法return doInvokeMethod(handlerMethodToInvoke, handler, args);
invokeHandlerMethod方法#resolveHandlerArguments方法

代码有点长,我就简介下它做了什么事情吧。

  • 如果这个方法的参数用的是注解,则解析注解拿到参数名,然后拿到request中的参数名,两者一致则进行赋值(详细代码在HandlerMethodInvoker#resolveRequestParam ),然后将封装好的对象放到args[]的数组中并返回。

  • 如果这个方法的参数用的不是注解,则需要asm框架(底层是读取字节码)来帮助获取到参数名,然后拿到request中的参数名,两者一致则进行赋值,然后将封装好的对象放到args[]的数组中并返回。

invokeHandlerMethod方法#doInvokeMethod方法
private Object doInvokeMethod(Method method, Object target, Object[] args) throws Exception {    // 将一个方法设置为可调用,主要针对private方法    ReflectionUtils.makeAccessible(method);    try {        // 反射调用        return method.invoke(target, args);    }    catch (InvocationTargetException ex) {        ReflectionUtils.rethrowException(ex.getTargetException());    }    throw new IllegalStateException("Should never get here");}

到这里,就可以对request请求中url对应的controller的某个对应方法进行调用了。

总结:

看完后脑子一定很乱,有时间的话还是需要自己动手调试一下。本文只是串一下整体思路,所以功能性的源码没有全部分析。

其实理解这些才是最重要的。

  1. 用户发送请求至前端控制器DispatcherServlet

  2. DispatcherServlet收到请求调用HandlerMapping处理器映射器。

  3. 处理器映射器根据请求url找到具体的处理器,生成处理器对象及处理器拦截器(如果有则生成)一并返回给DispatcherServlet。

  4. DispatcherServlet通过HandlerAdapter处理器适配器调用处理器

  5. HandlerAdapter执行处理器(handler,也叫后端控制器)。

  6. Controller执行完成返回ModelAndView

  7. HandlerAdapter将handler执行结果ModelAndView返回给DispatcherServlet

  8. DispatcherServlet将ModelAndView传给ViewReslover视图解析器

  9. ViewReslover解析后返回具体View对象

  10. DispatcherServlet对View进行渲染视图(即将模型数据填充至视图中)。

  11. DispatcherServlet响应用户

参考文献:

  • https://github.com/fangjian0423/springmvc-source-minibook

  • https://docs.spring.io/spring/docs/4.0.2.RELEASE/spring-framework-reference/htmlsingle/#mvc-ann-requestmapping

  • https://translate.google.cn/

Java知音,专注于Java领域 技术文章分享。

网址:www.javazhiyin.com  ,搜索Java知音可达!

看完本文有收获?请转发分享给更多人