利用matplotlib画图初学(python)

443 阅读1分钟

利用matplotlib画图初学(python)

代码抄自莫凡大神,侵删

##matplotlib画图初步,代码抄自莫凡大神,地址:
##https://morvanzhou.github.io/tutorials/data-manipulation/plt/2-3-axis1/

import matplotlib.pyplot as plt      ##导入模块,并定义简写
import numpy as np

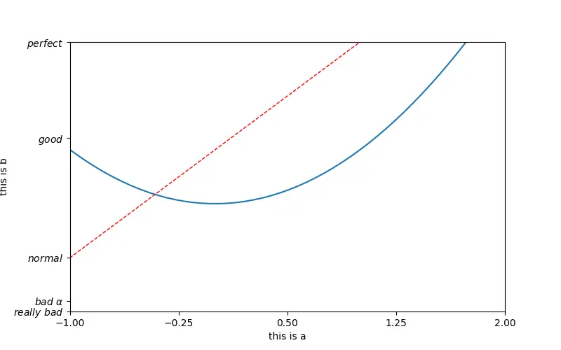
a=np.linspace(-3,3,100)  ##生成-3~3的100个数,定义给a
b1=2*a+1##定义b1
b2=a**2##b2=a^2

plt.figure(num=2, figsize=(8,5)) ##定义图像窗口,定义窗口序号和大小
plt.plot(a,b2)
plt.plot(a,b1,color='red',linewidth=1,linestyle='--')##定义曲线,及其颜色、宽度、类型

plt.xlim((-1,2))##设置X轴范围
plt.ylim((-2,3))
plt.xlabel('this is a')##设置X轴名称
plt.ylabel('this is b')

new_ticks=np.linspace(-1,2,5)##生成-1~2的5个数,并定义给new_ticks
print(new_ticks)##打印new——ticks(不打印也行,这个只会显示在DOS里)
plt.xticks(new_ticks)##将x轴刻度定义为new_ticks

plt.yticks([-2,                -1.8,            -1,          1.22,     3],\
           [r'$really\ bad$',r'$bad\ \alpha$',r'$normal$',r'$good$',r'$perfect$'])
##定义y轴在对应刻度位置显示对应文本
##可将[-2,-1.8,-1,1.22,3]直接替换为new_ticks,也会在对应位置显示对应文本
##r'$bad\ \alpha$',这部分利用了正则表达修改字体
##其中\alpha为输出α,貌似LaTeX也是这么表达的。如果没有\就直接输出alpha了

plt.show()##显示图像

参考图像: