Service 是一个可以在后台执行长时间运行操作而不提供用户界面的应用组件。服务可由其他应用组件启动,而且即使用户切换到其他应用,服务仍将在后台继续运行。 此外,组件可以绑定到服务,以与之进行交互,甚至是执行进程间通信 (IPC)。 例如,服务可以处理网络事务、播放音乐,执行文件 I/O 或与内容提供程序交互,而所有这一切均可在后台进行。
服务基本上分为两种形式:
- 启动
当应用组件(如 Activity)通过调用 startService() 启动服务时,服务即处于“启动”状态。一旦启动,服务即可在后台无限期运行,即使启动服务的组件已被销毁也不受影响。 已启动的服务通常是执行单一操作,而且不会将结果返回给调用方。例如,它可能通过网络下载或上传文件。 操作完成后,服务会自行停止运行。
- 绑定
当应用组件通过调用 bindService() 绑定到服务时,服务即处于“绑定”状态。绑定服务提供了一个客户端-服务器接口,允许组件与服务进行交互、发送请求、获取结果,甚至是利用进程间通信 (IPC) 跨进程执行这些操作。 仅当与另一个应用组件绑定时,绑定服务才会运行。 多个组件可以同时绑定到该服务,但全部取消绑定后,该服务即会被销毁。
虽然本文档是分开概括讨论这两种服务,但是您的服务可以同时以这两种方式运行,也就是说,它既可以是启动服务(以无限期运行),也允许绑定。问题只是在于您是否实现了一组回调方法:onStartCommand()(允许组件启动服务)和 onBind()(允许绑定服务)。
无论应用是处于启动状态还是绑定状态,抑或处于启动并且绑定状态,任何应用组件均可像使用 Activity 那样通过调用 Intent 来使用服务(即使此服务来自另一应用)。 不过,您可以通过清单文件将服务声明为私有服务,并阻止其他应用访问。
注意:服务在其托管进程的主线程中运行,它既不创建自己的线程,也不在单独的进程中运行(除非另行指定)。 这意味着,如果服务将执行任何 CPU 密集型工作或阻止性操作(例如 MP3 播放或联网),则应在服务内创建新线程来完成这项工作。通过使用单独的线程,可以降低发生“应用无响应”(ANR) 错误的风险,而应用的主线程仍可继续专注于运行用户与 Activity 之间的交互。
应使用服务还是线程?
服务是一种即使用户未与应用交互也可在后台运行的组件。 因此,应仅在必要时才创建服务。
如需在主线程外部执行工作,不过只是在用户正在与应用交互时才有此需要,则应创建新线程而非服务。 例如,如果您只是想在 Activity 运行的同时播放一些音乐,则可在 onCreate() 中创建线程,在 onStart() 中启动线程,然后在 onStop() 中停止线程。您还可以考虑使用 AsyncTask 或 HandlerThread,而非传统的 Thread 类。
如果确实要使用服务,则默认情况下,它仍会在应用的主线程中运行,因此,如果服务执行的是密集型或阻止性操作,则仍应在服务内创建新线程。
要创建服务,必须创建 Service 的子类(或使用它的一个现有子类)。在实现中,需要重写一些回调方法,以处理服务生命周期的某些关键方面并提供一种机制将组件绑定到服务(如适用)。 应重写的最重要的回调方法包括:
onStartCommand()
当另一个组件(如 Activity)通过调用 startService() 请求启动服务时,系统将调用此方法。一旦执行此方法,服务即会启动并可在后台无限期运行。 如果实现此方法,则在服务工作完成后,需要通过调用 stopSelf() 或 stopService() 来停止服务。
onBind()
当另一个组件想通过调用 bindService() 与服务绑定(例如执行 RPC)时,系统将调用此方法。在此方法的实现中,必须通过返回 IBinder 提供一个接口,供客户端用来与服务进行通信。请务必实现此方法,但如果并不希望允许绑定,则应返回 null。
onCreate()
首次创建服务时,系统将调用此方法来执行一次性设置程序(在调用 onStartCommand() 或 onBind() 之前)。如果服务已在运行,则不会调用此方法。
onDestroy()
当服务不再使用且将被销毁时,系统将调用此方法。服务应该实现此方法来清理所有资源,如线程、注册的侦听器、接收器等。 这是服务接收的最后一个调用。
如果组件通过调用 startService() 启动服务(这会导致对 onStartCommand() 的调用),则服务将一直运行,直到服务使用 stopSelf() 自行停止运行,或由其他组件通过调用 stopService() 停止它为止。
如果组件是通过调用 bindService() 来创建服务(且未调用 onStartCommand(),则服务只会在该组件与其绑定时运行。一旦该服务与所有客户端之间的绑定全部取消,系统便会销毁它。
仅当内存过低且必须回收系统资源以供具有用户焦点的 Activity 使用时,Android 系统才会强制停止服务。如果将服务绑定到具有用户焦点的 Activity,则它不太可能会终止;如果将服务声明为在前台运行(稍后讨论),则它几乎永远不会终止。或者,如果服务已启动并要长时间运行,则系统会随着时间的推移降低服务在后台任务列表中的位置,而服务也将随之变得非常容易被终止;如果服务是启动服务,则您必须将其设计为能够妥善处理系统对它的重启。 如果系统终止服务,那么一旦资源变得再次可用,系统便会重启服务(不过这还取决于从 onStartCommand() 返回的值。)
为了确保应用的安全性,请始终使用显式 Intent 启动或绑定 Service,且不要为服务声明 Intent 过滤器。 启动哪个服务存在一定的不确定性,而如果对这种不确定性的考量非常有必要,则可为服务提供 Intent 过滤器并从 Intent 中排除相应的组件名称,但随后必须使用 setPackage() 方法设置 Intent 的软件包,这样可以充分消除目标服务的不确定性。
此外,还可以通过添加 android:exported 属性并将其设置为 "false",确保服务仅适用于您的应用。这可以有效阻止其他应用启动您的服务,即便在使用显式 Intent 时也如此。
可以扩展两个类来创建启动服务:
- Service
这是适用于所有服务的基类。扩展此类时,必须创建一个用于执行所有服务工作的新线程,因为默认情况下,服务将使用应用的主线程,这会降低应用正在运行的所有 Activity 的性能。
- IntentService
这是 Service 的子类,它使用工作线程逐一处理所有启动请求。如果您不要求服务同时处理多个请求,这是最好的选择。 您只需实现 onHandleIntent() 方法即可,该方法会接收每个启动请求的 Intent,使您能够执行后台工作。
扩展 IntentService 类
由于大多数启动服务都不必同时处理多个请求(实际上,这种多线程情况可能很危险),因此使用 IntentService 类实现服务也许是最好的选择。
IntentService 执行以下操作:
创建默认的工作线程,用于在应用的主线程外执行传递给 onStartCommand() 的所有 Intent。 创建工作队列,用于将 Intent 逐一传递给 onHandleIntent() 实现,这样您就永远不必担心多线程问题。 在处理完所有启动请求后停止服务,因此您永远不必调用 stopSelf()。 提供 onBind() 的默认实现(返回 null)。 提供 onStartCommand() 的默认实现,可将 Intent 依次发送到工作队列和 onHandleIntent() 实现。 综上所述,您只需实现 onHandleIntent() 来完成客户端提供的工作即可。(不过,您还需要为服务提供小型构造函数。)
以下是 IntentService 的实现示例:
public class HelloIntentService extends IntentService {
/**
* A constructor is required, and must call the super IntentService(String)
* constructor with a name for the worker thread.
*/
public HelloIntentService() {
super("HelloIntentService");
}
/**
* The IntentService calls this method from the default worker thread with
* the intent that started the service. When this method returns, IntentService
* stops the service, as appropriate.
*/
@Override
protected void onHandleIntent(Intent intent) {
// Normally we would do some work here, like download a file.
// For our sample, we just sleep for 5 seconds.
try {
Thread.sleep(5000);
} catch (InterruptedException e) {
// Restore interrupt status.
Thread.currentThread().interrupt();
}
}
}
如果决定还重写其他回调方法(如 onCreate()、onStartCommand() 或 onDestroy()),请确保调用超类实现,以便 IntentService 能够妥善处理工作线程的生命周期。
扩展 Service 类
若要求服务执行多线程(而不是通过工作队列处理启动请求),则可扩展 Service 类来处理每个 Intent。
以下提供了 Service 类实现的代码示例,该类执行的工作与上述使用 IntentService 的示例完全相同。也就是说,对于每个启动请求,它均使用工作线程执行作业,且每次仅处理一个请求。
public class HelloService extends Service {
private Looper mServiceLooper;
private ServiceHandler mServiceHandler;
// Handler that receives messages from the thread
private final class ServiceHandler extends Handler {
public ServiceHandler(Looper looper) {
super(looper);
}
@Override
public void handleMessage(Message msg) {
// Normally we would do some work here, like download a file.
// For our sample, we just sleep for 5 seconds.
try {
Thread.sleep(5000);
} catch (InterruptedException e) {
// Restore interrupt status.
Thread.currentThread().interrupt();
}
// Stop the service using the startId, so that we don't stop
// the service in the middle of handling another job
stopSelf(msg.arg1);
}
}
@Override
public void onCreate() {
// Start up the thread running the service. Note that we create a
// separate thread because the service normally runs in the process's
// main thread, which we don't want to block. We also make it
// background priority so CPU-intensive work will not disrupt our UI.
HandlerThread thread = new HandlerThread("ServiceStartArguments",
Process.THREAD_PRIORITY_BACKGROUND);
thread.start();
// Get the HandlerThread's Looper and use it for our Handler
mServiceLooper = thread.getLooper();
mServiceHandler = new ServiceHandler(mServiceLooper);
}
@Override
public int onStartCommand(Intent intent, int flags, int startId) {
Toast.makeText(this, "service starting", Toast.LENGTH_SHORT).show();
// For each start request, send a message to start a job and deliver the
// start ID so we know which request we're stopping when we finish the job
Message msg = mServiceHandler.obtainMessage();
msg.arg1 = startId;
mServiceHandler.sendMessage(msg);
// If we get killed, after returning from here, restart
return START_STICKY;
}
@Override
public IBinder onBind(Intent intent) {
// We don't provide binding, so return null
return null;
}
@Override
public void onDestroy() {
Toast.makeText(this, "service done", Toast.LENGTH_SHORT).show();
}
}
请注意,onStartCommand() 方法必须返回整型数。整型数是一个值,用于描述系统应该如何在服务终止的情况下继续运行服务(如上所述,IntentService 的默认实现将为您处理这种情况,不过您可以对其进行修改)。从 onStartCommand() 返回的值必须是以下常量之一:
- START_NOT_STICKY
如果系统在 onStartCommand() 返回后终止服务,则除非有挂起 Intent 要传递,否则系统不会重建服务。这是最安全的选项,可以避免在不必要时以及应用能够轻松重启所有未完成的作业时运行服务。
- START_STICKY
如果系统在 onStartCommand() 返回后终止服务,则会重建服务并调用 onStartCommand(),但不会重新传递最后一个 Intent。相反,除非有挂起 Intent 要启动服务(在这种情况下,将传递这些 Intent ),否则系统会通过空 Intent 调用 onStartCommand()。这适用于不执行命令、但无限期运行并等待作业的媒体播放器(或类似服务)。
- START_REDELIVER_INTENT
如果系统在 onStartCommand() 返回后终止服务,则会重建服务,并通过传递给服务的最后一个 Intent 调用 onStartCommand()。任何挂起 Intent 均依次传递。这适用于主动执行应该立即恢复的作业(例如下载文件)的服务。
如果服务亦未提供绑定,则使用 startService() 传递的 Intent 是应用组件与服务之间唯一的通信模式。但是,如果您希望服务返回结果,则启动服务的客户端可以为广播创建一个 PendingIntent (使用 getBroadcast()),并通过启动服务的 Intent 传递给服务。然后,服务就可以使用广播传递结果。
如果服务同时处理多个 onStartCommand() 请求,则您不应在处理完一个启动请求之后停止服务,因为您可能已经收到了新的启动请求(在第一个请求结束时停止服务会终止第二个请求)。为了避免这一问题,您可以使用 stopSelf(int) 确保服务停止请求始终基于最近的启动请求。也就说,在调用 stopSelf(int) 时,传递与停止请求的 ID 对应的启动请求的 ID(传递给 onStartCommand() 的 startId)。然后,如果在您能够调用 stopSelf(int) 之前服务收到了新的启动请求,ID 就不匹配,服务也就不会停止。
如需与 Activity 和其他应用组件中的服务进行交互,或者需要通过进程间通信 (IPC) 向其他应用公开某些应用功能,则应创建绑定服务。
要创建绑定服务,必须实现 onBind() 回调方法以返回 IBinder,用于定义与服务通信的接口。然后,其他应用组件可以调用 bindService() 来检索该接口,并开始对服务调用方法。服务只用于与其绑定的应用组件,因此如果没有组件绑定到服务,则系统会销毁服务。
要创建绑定服务,首先必须定义指定客户端如何与服务通信的接口。 服务与客户端之间的这个接口必须是 IBinder 的实现,并且服务必须从 onBind() 回调方法返回它。一旦客户端收到 IBinder,即可开始通过该接口与服务进行交互。
多个客户端可以同时绑定到服务。客户端完成与服务的交互后,会调用 unbindService() 取消绑定。一旦没有客户端绑定到该服务,系统就会销毁它。
一旦运行起来,服务即可使用 Toast 通知或状态栏通知来通知用户所发生的事件。
前台服务被认为是用户主动意识到的一种服务,因此在内存不足时,系统也不会考虑将其终止。 前台服务必须为状态栏提供通知,放在“正在进行”标题下方,这意味着除非服务停止或从前台移除,否则不能清除通知。
例如,应该将通过服务播放音乐的音乐播放器设置为在前台运行,这是因为用户明确意识到其操作。 状态栏中的通知可能表示正在播放的歌曲,并允许用户启动 Activity 来与音乐播放器进行交互。
要请求让服务运行于前台,请调用 startForeground()。此方法采用两个参数:唯一标识通知的整型数和状态栏的 Notification。例如:
Notification notification = new Notification(R.drawable.icon, getText(R.string.ticker_text),
System.currentTimeMillis());
Intent notificationIntent = new Intent(this, ExampleActivity.class);
PendingIntent pendingIntent = PendingIntent.getActivity(this, 0, notificationIntent, 0);
notification.setLatestEventInfo(this, getText(R.string.notification_title),
getText(R.string.notification_message), pendingIntent);
startForeground(ONGOING_NOTIFICATION_ID, notification);
要从前台移除服务,请调用 stopForeground()。此方法采用一个布尔值,指示是否也移除状态栏通知。 此方法不会停止服务。 但是,如果您在服务正在前台运行时将其停止,则通知也会被移除。

通过实现这些方法,您可以监控服务生命周期的两个嵌套循环:
服务的整个生命周期从调用 onCreate() 开始起,到 onDestroy() 返回时结束。与 Activity 类似,服务也在 onCreate() 中完成初始设置,并在 onDestroy() 中释放所有剩余资源。例如,音乐播放服务可以在 onCreate() 中创建用于播放音乐的线程,然后在 onDestroy() 中停止该线程。 无论服务是通过 startService() 还是 bindService() 创建,都会为所有服务调用 onCreate() 和 onDestroy() 方法。
服务的有效生命周期从调用 onStartCommand() 或 onBind() 方法开始。每种方法均有 Intent 对象,该对象分别传递到 startService() 或 bindService()。 对于启动服务,有效生命周期与整个生命周期同时结束(即便是在 onStartCommand() 返回之后,服务仍然处于活动状态)。对于绑定服务,有效生命周期在 onUnbind() 返回时结束。
尽管启动服务是通过调用 stopSelf() 或 stopService() 来停止,但是该服务并无相应的回调(没有 onStop() 回调)。因此,除非服务绑定到客户端,否则在服务停止时,系统会将其销毁 — onDestroy() 是接收到的唯一回调。
创建后台服务
IntentService类提供用于在单个后台线程中运行的操作的简单的结构。这使它能够处理长时间运行的操作,而不会影响用户界面的响应能力。此外,IntentService不受大多数用户界面生命周期事件的影响,因此它会在关闭的情况下继续运行AsyncTask。
IntentService有一些限制:
它无法直接与您的用户界面交互。要将结果放在UI中,您必须将它们发送到Activity。
工作请求按顺序运行。如果某个操作正在运行 IntentService,并且您向其发送另一个请求,则该请求将一直等到第一个操作完成。
在IntentService上运行的操作不能被中断。
public class RSSPullService extends IntentService {
@Override
protected void onHandleIntent(Intent workIntent) {
// Gets data from the incoming Intent
String dataString = workIntent.getDataString();
...
// Do work here, based on the contents of dataString
...
}
}
JobIntentService通过将工作排入队列来触发 运行操作Intent。这Intent可以选择包含JobIntentService要处理的数据 。要创建工作请求并将其发送到JobIntentService,请创建一个Intent并将其排入队列以通过调用执行。可以选择将数据添加到意图(以意图附加形式)以供JobIntentService处理。
serviceIntent = new Intent();
serviceIntent.putExtra("download_url", dataUrl));
// Starts the JobIntentService
private static final int RSS_JOB_ID = 1000;
RSSPullService.enqueueWork(getContext(), RSSPullService.class, RSS_JOB_ID, serviceIntent);
请注意,您可以从活动或片段中的任何位置发送工作请求。例如,如果您需要先获取用户输入,则可以从响应按钮单击或类似手势的回调发送请求。
一旦调用 enqueueWork(),它就会在其JobIntentService onHandleWork()方法中定义工作 ,然后自行停止。
如何将后台服务中运行的工作请求的状态报告给发送请求的组件。例如,这允许在Activity对象的UI中报告请求的状态。发送和接收状态的推荐方法是使用LocalBroadcastManager,它将广播Intent对象限制为自己应用中的组件。
要将工作请求的状态发送 JobIntentService到其他组件,请首先创建一个Intent包含其扩展数据中的状态的组件。作为选项,可以为此Intent添加操作和数据URI。
通过调用LocalBroadcastManager.sendBroadcast()发送Intent。这会将Intent发送到已注册接收它的应用程序中的任何组件。要获取实例LocalBroadcastManager,请调用 getInstance()。
public final class Constants {
...
// Defines a custom Intent action
public static final String BROADCAST_ACTION =
"com.example.android.threadsample.BROADCAST";
...
// Defines the key for the status "extra" in an Intent
public static final String EXTENDED_DATA_STATUS =
"com.example.android.threadsample.STATUS";
...
}
public class RSSPullService extends JobIntentService {
...
/*
* Creates a new Intent containing a Uri object
* BROADCAST_ACTION is a custom Intent action
*/
Intent localIntent =
new Intent(Constants.BROADCAST_ACTION)
// Puts the status into the Intent
.putExtra(Constants.EXTENDED_DATA_STATUS, status);
// Broadcasts the Intent to receivers in this app.
LocalBroadcastManager.getInstance(this).sendBroadcast(localIntent);
...
}
要接收广播Intent对象,请使用的子类 BroadcastReceiver。在子类中,实现 BroadcastReceiver.onReceive()回调方法,该方法LocalBroadcastManager在收到时调用Intent。LocalBroadcastManager 将传入传递Intent给 BroadcastReceiver.onReceive()。
// Broadcast receiver for receiving status updates from the IntentService.
private class DownloadStateReceiver extends BroadcastReceiver
{
// Called when the BroadcastReceiver gets an Intent it's registered to receive
@Override
public void onReceive(Context context, Intent intent) {
...
/*
* Handle Intents here.
*/
...
}
}
定义后BroadcastReceiver,您可以为其定义与特定操作,类别和数据匹配的过滤器。为此,请创建一个IntentFilter。第一个片段显示了如何定义过滤器:
// Class that displays photos
public class DisplayActivity extends FragmentActivity {
...
public void onCreate(Bundle stateBundle) {
...
super.onCreate(stateBundle);
...
// The filter's action is BROADCAST_ACTION
IntentFilter statusIntentFilter = new IntentFilter(
Constants.BROADCAST_ACTION);
// Adds a data filter for the HTTP scheme
statusIntentFilter.addDataScheme("http");
...
要注册BroadcastReceiver和 IntentFilter使用系统,获取实例 LocalBroadcastManager并调用其 registerReceiver() 方法。
// Instantiates a new DownloadStateReceiver
DownloadStateReceiver downloadStateReceiver =
new DownloadStateReceiver();
// Registers the DownloadStateReceiver and its intent filters
LocalBroadcastManager.getInstance(this).registerReceiver(
downloadStateReceiver,
statusIntentFilter);
...
单个BroadcastReceiver可以处理多种类型的广播 Intent对象,每个对象都有自己的动作。此功能允许您为每个操作运行不同的代码,而无需为每个操作定义单独的代码 BroadcastReceiver。要IntentFilter为其 定义另一个 BroadcastReceiver,请创建IntentFilter并重复调用 registerReceiver()。例如:
/*
* Instantiates a new action filter.
* No data filter is needed.
*/
statusIntentFilter = new IntentFilter(Constants.ACTION_ZOOM_IMAGE);
// Registers the receiver with the new filter
LocalBroadcastManager.getInstance(this).registerReceiver(
downloadStateReceiver,
statusIntentFilter);
绑定服务
绑定服务是客户端-服务器接口中的服务器。绑定服务可让组件(例如 Activity)绑定到服务、发送请求、接收响应,甚至执行进程间通信 (IPC)。 绑定服务通常只在为其他应用组件服务时处于活动状态,不会无限期在后台运行。
客户端可通过调用 bindService() 绑定到服务。调用时,它必须提供 ServiceConnection 的实现,后者会监控与服务的连接。bindService() 方法会立即无值返回,但当 Android 系统创建客户端与服务之间的连接时,会对 ServiceConnection 调用 onServiceConnected(),向客户端传递用来与服务通信的 IBinder。
多个客户端可同时连接到一个服务。不过,只有在第一个客户端绑定时,系统才会调用服务的 onBind() 方法来检索 IBinder。系统随后无需再次调用 onBind(),便可将同一 IBinder 传递至任何其他绑定的客户端。
当最后一个客户端取消与服务的绑定时,系统会将服务销毁(除非 startService() 也启动了该服务)。
创建绑定服务
创建提供绑定的服务时,您必须提供 IBinder,用以提供客户端用来与服务进行交互的编程接口。 您可以通过三种方法定义接口:
- 扩展 Binder 类
如果服务是供您的自有应用专用,并且在与客户端相同的进程中运行(常见情况),则应通过扩展 Binder 类并从 onBind() 返回它的一个实例来创建接口。客户端收到 Binder 后,可利用它直接访问 Binder 实现中乃至 Service 中可用的公共方法。 如果服务只是您的自有应用的后台工作线程,则优先采用这种方法。 不以这种方式创建接口的唯一原因是,您的服务被其他应用或不同的进程占用。
- 使用 Messenger
如需让接口跨不同的进程工作,则可使用 Messenger 为服务创建接口。服务可以这种方式定义对应于不同类型 Message 对象的 Handler。此 Handler 是 Messenger 的基础,后者随后可与客户端分享一个 IBinder,从而让客户端能利用 Message 对象向服务发送命令。此外,客户端还可定义自有 Messenger,以便服务回传消息。 这是执行进程间通信 (IPC) 的最简单方法,因为 Messenger 会在单一线程中创建包含所有请求的队列,这样您就不必对服务进行线程安全设计。
- 使用 AIDL
AIDL(Android 接口定义语言)执行所有将对象分解成原语的工作,操作系统可以识别这些原语并将它们编组到各进程中,以执行 IPC。 之前采用 Messenger 的方法实际上是以 AIDL 作为其底层结构。 如上所述,Messenger 会在单一线程中创建包含所有客户端请求的队列,以便服务一次接收一个请求。 不过,如果您想让服务同时处理多个请求,则可直接使用 AIDL。 在此情况下,您的服务必须具备多线程处理能力,并采用线程安全式设计。 如需直接使用 AIDL,您必须创建一个定义编程接口的 .aidl 文件。Android SDK 工具利用该文件生成一个实现接口并处理 IPC 的抽象类,您随后可在服务内对其进行扩展。
扩展 Binder 类
如果服务仅供本地应用使用,不需要跨进程工作,则可以实现自有 Binder 类,让客户端通过该类直接访问服务中的公共方法。
注:此方法只有在客户端和服务位于同一应用和进程内这一最常见的情况下方才有效。 例如,对于需要将 Activity 绑定到在后台播放音乐的自有服务的音乐应用,此方法非常有效。
以下是具体的设置方法:
- 在服务中,创建一个可满足下列任一要求的 Binder 实例:
- 包含客户端可调用的公共方法
- 返回当前 Service 实例,其中包含客户端可调用的公共方法
- 或返回由服务承载的其他类的实例,其中包含客户端可调用的公共方法
- 从 onBind() 回调方法返回此 Binder 实例。
- 在客户端中,从 onServiceConnected() 回调方法接收 Binder,并使用提供的方法调用绑定服务。
注:之所以要求服务和客户端必须在同一应用内,是为了便于客户端转换返回的对象和正确调用其 API。服务和客户端还必须在同一进程内,因为此方法不执行任何跨进程编组。
例如,以下这个服务可让客户端通过 Binder 实现访问服务中的方法:
public class LocalService extends Service {
// Binder given to clients
private final IBinder mBinder = new LocalBinder();
// Random number generator
private final Random mGenerator = new Random();
/**
* Class used for the client Binder. Because we know this service always
* runs in the same process as its clients, we don't need to deal with IPC.
*/
public class LocalBinder extends Binder {
LocalService getService() {
// Return this instance of LocalService so clients can call public methods
return LocalService.this;
}
}
@Override
public IBinder onBind(Intent intent) {
return mBinder;
}
/** method for clients */
public int getRandomNumber() {
return mGenerator.nextInt(100);
}
}
LocalBinder 为客户端提供 getService() 方法,以检索 LocalService 的当前实例。这样,客户端便可调用服务中的公共方法。 例如,客户端可调用服务中的 getRandomNumber()。
点击按钮时,以下这个 Activity 会绑定到 LocalService 并调用 getRandomNumber() :
public class BindingActivity extends Activity {
LocalService mService;
boolean mBound = false;
@Override
protected void onCreate(Bundle savedInstanceState) {
super.onCreate(savedInstanceState);
setContentView(R.layout.main);
}
@Override
protected void onStart() {
super.onStart();
// Bind to LocalService
Intent intent = new Intent(this, LocalService.class);
bindService(intent, mConnection, Context.BIND_AUTO_CREATE);
}
@Override
protected void onStop() {
super.onStop();
// Unbind from the service
if (mBound) {
unbindService(mConnection);
mBound = false;
}
}
/** Called when a button is clicked (the button in the layout file attaches to
* this method with the android:onClick attribute) */
public void onButtonClick(View v) {
if (mBound) {
// Call a method from the LocalService.
// However, if this call were something that might hang, then this request should
// occur in a separate thread to avoid slowing down the activity performance.
int num = mService.getRandomNumber();
Toast.makeText(this, "number: " + num, Toast.LENGTH_SHORT).show();
}
}
/** Defines callbacks for service binding, passed to bindService() */
private ServiceConnection mConnection = new ServiceConnection() {
@Override
public void onServiceConnected(ComponentName className,
IBinder service) {
// We've bound to LocalService, cast the IBinder and get LocalService instance
LocalBinder binder = (LocalBinder) service;
mService = binder.getService();
mBound = true;
}
@Override
public void onServiceDisconnected(ComponentName arg0) {
mBound = false;
}
};
}
使用 Messenger
当您需要执行 IPC 时,为您的接口使用 Messenger 要比使用 AIDL 实现它更加简单,因为 Messenger 会将所有服务调用排入队列,而纯粹的 AIDL 接口会同时向服务发送多个请求,服务随后必须应对多线程处理。
对于大多数应用,服务不需要执行多线程处理,因此使用 Messenger 可让服务一次处理一个调用。如果您的服务必须执行多线程处理,则应使用 AIDL 来定义接口。
如需让服务与远程进程通信,则可使用 Messenger 为您的服务提供接口。利用此方法,您无需使用 AIDL 便可执行进程间通信 (IPC)。
以下是 Messenger 的使用方法摘要:
服务实现一个 Handler,由其接收来自客户端的每个调用的回调 Handler 用于创建 Messenger 对象(对 Handler 的引用) Messenger 创建一个 IBinder,服务通过 onBind() 使其返回客户端 客户端使用 IBinder 将 Messenger(引用服务的 Handler)实例化,然后使用后者将 Message 对象发送给服务 服务在其 Handler 中(具体地讲,是在 handleMessage() 方法中)接收每个 Message。 这样,客户端并没有调用服务的“方法”。而客户端传递的“消息”(Message 对象)是服务在其 Handler 中接收的。
以下是一个使用 Messenger 接口的简单服务示例:
public class MessengerService extends Service {
/** Command to the service to display a message */
static final int MSG_SAY_HELLO = 1;
/**
* Handler of incoming messages from clients.
*/
class IncomingHandler extends Handler {
@Override
public void handleMessage(Message msg) {
switch (msg.what) {
case MSG_SAY_HELLO:
Toast.makeText(getApplicationContext(), "hello!", Toast.LENGTH_SHORT).show();
break;
default:
super.handleMessage(msg);
}
}
}
/**
* Target we publish for clients to send messages to IncomingHandler.
*/
final Messenger mMessenger = new Messenger(new IncomingHandler());
/**
* When binding to the service, we return an interface to our messenger
* for sending messages to the service.
*/
@Override
public IBinder onBind(Intent intent) {
Toast.makeText(getApplicationContext(), "binding", Toast.LENGTH_SHORT).show();
return mMessenger.getBinder();
}
}
请注意,服务就是在 Handler 的 handleMessage() 方法中接收传入的 Message,并根据 what 成员决定下一步操作。
客户端只需根据服务返回的 IBinder 创建一个 Messenger,然后利用 send() 发送一条消息。例如,以下就是一个绑定到服务并向服务传递 MSG_SAY_HELLO 消息的简单 Activity:
public class ActivityMessenger extends Activity {
/** Messenger for communicating with the service. */
Messenger mService = null;
/** Flag indicating whether we have called bind on the service. */
boolean mBound;
/**
* Class for interacting with the main interface of the service.
*/
private ServiceConnection mConnection = new ServiceConnection() {
public void onServiceConnected(ComponentName className, IBinder service) {
// This is called when the connection with the service has been
// established, giving us the object we can use to
// interact with the service. We are communicating with the
// service using a Messenger, so here we get a client-side
// representation of that from the raw IBinder object.
mService = new Messenger(service);
mBound = true;
}
public void onServiceDisconnected(ComponentName className) {
// This is called when the connection with the service has been
// unexpectedly disconnected -- that is, its process crashed.
mService = null;
mBound = false;
}
};
public void sayHello(View v) {
if (!mBound) return;
// Create and send a message to the service, using a supported 'what' value
Message msg = Message.obtain(null, MessengerService.MSG_SAY_HELLO, 0, 0);
try {
mService.send(msg);
} catch (RemoteException e) {
e.printStackTrace();
}
}
@Override
protected void onCreate(Bundle savedInstanceState) {
super.onCreate(savedInstanceState);
setContentView(R.layout.main);
}
@Override
protected void onStart() {
super.onStart();
// Bind to the service
bindService(new Intent(this, MessengerService.class), mConnection,
Context.BIND_AUTO_CREATE);
}
@Override
protected void onStop() {
super.onStop();
// Unbind from the service
if (mBound) {
unbindService(mConnection);
mBound = false;
}
}
}
请注意,此示例并未说明服务如何对客户端作出响应。如果您想让服务作出响应,则还需要在客户端中创建一个 Messenger。然后,当客户端收到 onServiceConnected() 回调时,会向服务发送一条 Message,并在其 send() 方法的 replyTo 参数中包含客户端的 Messenger。
private Messenger mService;
private boolean mBound;
private final ServiceConnection mConnection = new ServiceConnection() {
@Override
public void onServiceConnected(ComponentName componentName, IBinder service) {
mService = new Messenger(service);
mBound = true;
setButtonsState(true);
}
@Override
public void onServiceDisconnected(ComponentName componentName) {
mService = null;
mBound = false;
}
};
@Override
public void onStart() {
super.onStart();
getActivity().bindService(new Intent(getActivity(), MessagingService.class), mConnection,
Context.BIND_AUTO_CREATE);
}
@Override
public void onStop() {
super.onStop();
if (mBound) {
getActivity().unbindService(mConnection);
mBound = false;
}
}
private void sendMsg(int howManyConversations, int messagesPerConversation) {
if (mBound) {
Message msg = Message.obtain(null, MessagingService.MSG_SEND_NOTIFICATION,
howManyConversations, messagesPerConversation);
try {
mService.send(msg);
} catch (RemoteException e) {
Log.e(TAG, "Error sending a message", e);
MessageLogger.logMessage(getActivity(), "Error occurred while sending a message.");
}
}
}
绑定到服务
应用组件(客户端)可通过调用 bindService() 绑定到服务。Android 系统随后调用服务的 onBind() 方法,该方法返回用于与服务交互的 IBinder。
绑定是异步的。bindService() 会立即返回,“不会”使 IBinder 返回客户端。要接收 IBinder,客户端必须创建一个 ServiceConnection 实例,并将其传递给 bindService()。ServiceConnection 包括一个回调方法,系统通过调用它来传递 IBinder。
注:只有 Activity、服务和内容提供程序可以绑定到服务 — 您无法从广播接收器绑定到服务。
因此,要想从您的客户端绑定到服务,必须:
- 实现 ServiceConnection。
实现必须重写两个回调方法:
- onServiceConnected()
系统会调用该方法以传递服务的 onBind() 方法返回的 IBinder。
- onServiceDisconnected()
Android 系统会在与服务的连接意外中断时(例如当服务崩溃或被终止时)调用该方法。当客户端取消绑定时,系统“不会”调用该方法。
- 调用 bindService(),传递 ServiceConnection 实现。
- 当系统调用您的 onServiceConnected() 回调方法时,您可以使用接口定义的方法开始调用服务。
- 要断开与服务的连接,请调用 unbindService()。
以下是一些有关绑定到服务的重要说明:
应该始终捕获 DeadObjectException 异常,它们是在连接中断时引发的。这是远程方法引发的唯一异常。 对象是跨进程计数的引用。 您通常应该在客户端生命周期的匹配引入 (bring-up) 和退出 (tear-down) 时刻期间配对绑定和取消绑定。 例如: 如果您只需要在 Activity 可见时与服务交互,则应在 onStart() 期间绑定,在 onStop() 期间取消绑定。 如果您希望 Activity 在后台停止运行状态下仍可接收响应,则可在 onCreate() 期间绑定,在 onDestroy() 期间取消绑定。请注意,这意味着您的 Activity 在其整个运行过程中(甚至包括后台运行期间)都需要使用服务,因此如果服务位于其他进程内,那么当您提高该进程的权重时,系统终止该进程的可能性会增加。
当服务与所有客户端之间的绑定全部取消时,Android 系统便会销毁服务(除非还使用 onStartCommand() 启动了该服务)。因此,如果您的服务是纯粹的绑定服务,则无需对其生命周期进行管理 — Android 系统会根据它是否绑定到任何客户端代您管理。
不过,如果您选择实现 onStartCommand() 回调方法,则您必须显式停止服务,因为系统现在已将服务视为已启动。在此情况下,服务将一直运行到其通过 stopSelf() 自行停止,或其他组件调用 stopService() 为止,无论其是否绑定到任何客户端。
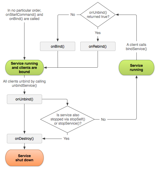
此外,如果您的服务已启动并接受绑定,则当系统调用您的 onUnbind() 方法时,如果您想在客户端下一次绑定到服务时接收 onRebind() 调用,则可选择返回 true。onRebind() 返回空值,但客户端仍在其 onServiceConnected() 回调中接收 IBinder。下文图 1 说明了这种生命周期的逻辑。

AIDL
利用它定义客户端与服务使用进程间通信 (IPC) 进行相互通信时都认可的编程接口。 在 Android 上,一个进程通常无法访问另一个进程的内存。 尽管如此,进程需要将其对象分解成操作系统能够识别的原语,并将对象编组成跨越边界的对象。 编写执行这一编组操作的代码是一项繁琐的工作,因此 Android 会使用 AIDL 来处理。
注:只有允许不同应用的客户端用 IPC 方式访问服务,并且想要在服务中处理多线程时,才有必要使用 AIDL。 如果您不需要执行跨越不同应用的并发 IPC,就应该通过实现一个 Binder 创建接口;或者,如果您想执行 IPC,但根本不需要处理多线程,则使用 Messenger 类来实现接口。
在您开始设计 AIDL 接口之前,要注意 AIDL 接口的调用是直接函数调用。 您不应该假设发生调用的线程。 视调用来自本地进程还是远程进程中的线程,实际情况会有所差异。 具体而言:
- 来自本地进程的调用在发起调用的同一线程内执行。如果该线程是您的主 UI 线程,则该线程继续在 AIDL 接口中执行。 如果该线程是其他线程,则其便是在服务中执行您的代码的线程。 因此,只有在本地线程访问服务时,您才能完全控制哪些线程在服务中执行(但如果真是这种情况,您根本不应该使用 AIDL,而是应该通过实现 Binder 类创建接口)。
- 来自远程进程的调用分派自平台在您的自有进程内部维护的线程池。 您必须为来自未知线程的多次并发传入调用做好准备。 换言之,AIDL 接口的实现必须是完全线程安全实现。
- oneway 关键字用于修改远程调用的行为。使用该关键字时,远程调用不会阻塞;它只是发送事务数据并立即返回。接口的实现最终接收此调用时,是以正常远程调用形式将其作为来自 Binder 线程池的常规调用进行接收。 如果 oneway 用于本地调用,则不会有任何影响,调用仍是同步调用。
定义 AIDL 接口
必须使用 Java 编程语言语法在 .aidl 文件中定义 AIDL 接口,然后将它保存在托管服务的应用以及任何其他绑定到服务的应用的源代码(src/ 目录)内。
开发每个包含 .aidl 文件的应用时,Android SDK 工具都会生成一个基于该 .aidl 文件的 IBinder 接口,并将其保存在项目的 gen/ 目录中。服务必须视情况实现 IBinder 接口。然后客户端应用便可绑定到该服务,并调用 IBinder 中的方法来执行 IPC。
如需使用 AIDL 创建绑定服务,请执行以下步骤:
- 创建 .aidl 文件
此文件定义带有方法签名的编程接口。
AIDL 使用简单语法,使您能通过可带参数和返回值的一个或多个方法来声明接口。 参数和返回值可以是任意类型,甚至可以是其他 AIDL 生成的接口。
默认情况下,AIDL 支持下列数据类型:
Java 编程语言中的所有原语类型(如 int、long、char、boolean 等等)
String
CharSequence
List
List 中的所有元素都必须是以上列表中支持的数据类型、其他 AIDL 生成的接口或您声明的可打包类型。 可选择将 List 用作“通用”类(例如,List)。另一端实际接收的具体类始终是 ArrayList,但生成的方法使用的是 List 接口。
Map
Map 中的所有元素都必须是以上列表中支持的数据类型、其他 AIDL 生成的接口或您声明的可打包类型。 不支持通用 Map(如 Map<String,Integer> 形式的 Map)。 另一端实际接收的具体类始终是 HashMap,但生成的方法使用的是 Map 接口。
必须为以上未列出的每个附加类型加入一个 import 语句,即使这些类型是在与您的接口相同的软件包中定义。
定义服务接口时,请注意:
方法可带零个或多个参数,返回值或空值。 所有非原语参数都需要指示数据走向的方向标记。可以是 in、out 或 inout(见以下示例)。 原语默认为 in,不能是其他方向。.aidl 文件中包括的所有代码注释都包含在生成的 IBinder 接口中(import 和 package 语句之前的注释除外) 只支持方法;您不能公开 AIDL 中的静态字段。
// IRemoteService.aidl
package com.example.android;
// Declare any non-default types here with import statements
/** Example service interface */
interface IRemoteService {
/** Request the process ID of this service, to do evil things with it. */
int getPid();
/** Demonstrates some basic types that you can use as parameters
* and return values in AIDL.
*/
void basicTypes(int anInt, long aLong, boolean aBoolean, float aFloat,
double aDouble, String aString);
}
只需将您的 .aidl 文件保存在项目的 src/ 目录内,当您开发应用时,SDK 工具会在项目的 gen/ 目录中生成 IBinder 接口文件。生成的文件名与 .aidl 文件名一致,只是使用了 .java 扩展名(例如,IRemoteService.aidl 生成的文件名是 IRemoteService.java)。
如果您使用 Android Studio,增量编译几乎会立即生成 Binder 类。 如果您不使用 Android Studio,则 Gradle 工具会在您下一次开发应用时生成 Binder 类 — 您应该在编写完 .aidl 文件后立即用 gradle assembleDebug (或 gradle assembleRelease)编译项目,以便您的代码能够链接到生成的类。
- 实现接口
Android SDK 工具基于您的 .aidl 文件,使用 Java 编程语言生成一个接口。此接口具有一个名为 Stub 的内部抽象类,用于扩展 Binder 类并实现 AIDL 接口中的方法。您必须扩展 Stub 类并实现方法。
当您开发应用时,Android SDK 工具会生成一个以 .aidl 文件命名的 .java 接口文件。生成的接口包括一个名为 Stub 的子类,这个子类是其父接口(例如,YourInterface.Stub)的抽象实现,用于声明 .aidl 文件中的所有方法。
注:Stub 还定义了几个帮助程序方法,其中最引人关注的是 asInterface(),该方法带 IBinder(通常便是传递给客户端 onServiceConnected() 回调方法的参数)并返回 Stub 接口实例。
如需实现 .aidl 生成的接口,请扩展生成的 Binder 接口(例如,YourInterface.Stub)并实现从 .aidl 文件继承的方法。
以下是一个使用匿名实例实现名为 IRemoteService 的接口(由以上 IRemoteService.aidl 示例定义)的示例:
private final IRemoteService.Stub mBinder = new IRemoteService.Stub() {
public int getPid(){
return Process.myPid();
}
public void basicTypes(int anInt, long aLong, boolean aBoolean,
float aFloat, double aDouble, String aString) {
// Does nothing
}
};
现在,mBinder 是 Stub 类的一个实例(一个 Binder),用于定义服务的 RPC 接口。 在下一步中,将向客户端公开该实例,以便客户端能与服务进行交互。
在实现 AIDL 接口时应注意遵守以下这几个规则:
- 由于不能保证在主线程上执行传入调用,因此一开始就需要做好多线程处理准备,并将服务正确地编译为线程安全服务。
- 默认情况下,RPC 调用是同步调用。如果您明知服务完成请求的时间不止几毫秒,就不应该从 Activity 的主线程调用服务,因为这样做可能会使应用挂起(Android 可能会显示“Application is Not Responding”对话框)— 通常应该从客户端内的单独线程调用服务。
- 引发的任何异常都不会回传给调用方。
- 向客户端公开该接口
实现 Service 并重写 onBind() 以返回 Stub 类的实现。
为服务实现该接口后,就需要向客户端公开该接口,以便客户端进行绑定。 要为您的服务公开该接口,请扩展 Service 并实现 onBind(),以返回一个类实例,这个类实现了生成的 Stub(见前文所述)。以下是一个向客户端公开 IRemoteService 示例接口的服务示例。
public class RemoteService extends Service {
@Override
public void onCreate() {
super.onCreate();
}
@Override
public IBinder onBind(Intent intent) {
// Return the interface
return mBinder;
}
private final IRemoteService.Stub mBinder = new IRemoteService.Stub() {
public int getPid(){
return Process.myPid();
}
public void basicTypes(int anInt, long aLong, boolean aBoolean,
float aFloat, double aDouble, String aString) {
// Does nothing
}
};
}
现在,当客户端(如 Activity)调用 bindService() 以连接此服务时,客户端的 onServiceConnected() 回调会接收服务的 onBind() 方法返回的 mBinder 实例。
客户端还必须具有对 interface 类的访问权限,因此如果客户端和服务在不同的应用内,则客户端的应用 src/ 目录内必须包含 .aidl 文件(它生成 android.os.Binder 接口 — 为客户端提供对 AIDL 方法的访问权限)的副本。
当客户端在 onServiceConnected() 回调中收到 IBinder 时,它必须调用 YourServiceInterface.Stub.asInterface(service) 以将返回的参数转换成 YourServiceInterface 类型。例如:
IRemoteService mIRemoteService;
private ServiceConnection mConnection = new ServiceConnection() {
// Called when the connection with the service is established
public void onServiceConnected(ComponentName className, IBinder service) {
// Following the example above for an AIDL interface,
// this gets an instance of the IRemoteInterface, which we can use to call on the service
mIRemoteService = IRemoteService.Stub.asInterface(service);
}
// Called when the connection with the service disconnects unexpectedly
public void onServiceDisconnected(ComponentName className) {
Log.e(TAG, "Service has unexpectedly disconnected");
mIRemoteService = null;
}
};
通过 IPC 传递对象
通过 IPC 接口把某个类从一个进程发送到另一个进程是可以实现的。 不过,您必须确保该类的代码对 IPC 通道的另一端可用,并且该类必须支持 Parcelable 接口。支持 Parcelable 接口很重要,因为 Android 系统可通过它将对象分解成可编组到各进程的原语。
如需创建支持 Parcelable 协议的类,您必须执行以下操作:
让您的类实现 Parcelable 接口。 实现 writeToParcel,它会获取对象的当前状态并将其写入 Parcel。 为您的类添加一个名为 CREATOR 的静态字段,这个字段是一个实现 Parcelable.Creator 接口的对象。 最后,创建一个声明可打包类的 .aidl 文件(按照下文 Rect.aidl 文件所示步骤)。 如果您使用的是自定义编译进程,切勿在您的编译中添加 .aidl 文件。 此 .aidl 文件与 C 语言中的头文件类似,并未编译。
AIDL 在它生成的代码中使用这些方法和字段将您的对象编组和取消编组。
package android.graphics;
// Declare Rect so AIDL can find it and knows that it implements
// the parcelable protocol.
parcelable Rect;
import android.os.Parcel;
import android.os.Parcelable;
public final class Rect implements Parcelable {
public int left;
public int top;
public int right;
public int bottom;
public static final Parcelable.Creator<Rect> CREATOR = new
Parcelable.Creator<Rect>() {
public Rect createFromParcel(Parcel in) {
return new Rect(in);
}
public Rect[] newArray(int size) {
return new Rect[size];
}
};
public Rect() {
}
private Rect(Parcel in) {
readFromParcel(in);
}
public void writeToParcel(Parcel out) {
out.writeInt(left);
out.writeInt(top);
out.writeInt(right);
out.writeInt(bottom);
}
public void readFromParcel(Parcel in) {
left = in.readInt();
top = in.readInt();
right = in.readInt();
bottom = in.readInt();
}
}
调用 IPC 方法
调用类必须执行以下步骤,才能调用使用 AIDL 定义的远程接口:
在项目 src/ 目录中加入 .aidl 文件。 声明一个 IBinder 接口实例(基于 AIDL 生成)。 实现 ServiceConnection。 调用 Context.bindService(),以传入您的 ServiceConnection 实现。 在您的 onServiceConnected() 实现中,您将收到一个 IBinder 实例(名为 service)。调用 YourInterfaceName.Stub.asInterface((IBinder)service),以将返回的参数转换为 YourInterface 类型。 调用您在接口上定义的方法。您应该始终捕获 DeadObjectException 异常,它们是在连接中断时引发的;这将是远程方法引发的唯一异常。 如需断开连接,请使用您的接口实例调用 Context.unbindService()。 有关调用 IPC 服务的几点说明:
对象是跨进程计数的引用。 您可以将匿名对象作为方法参数发送。
public static class Binding extends Activity {
/** The primary interface we will be calling on the service. */
IRemoteService mService = null;
/** Another interface we use on the service. */
ISecondary mSecondaryService = null;
Button mKillButton;
TextView mCallbackText;
private boolean mIsBound;
/**
* Standard initialization of this activity. Set up the UI, then wait
* for the user to poke it before doing anything.
*/
@Override
protected void onCreate(Bundle savedInstanceState) {
super.onCreate(savedInstanceState);
setContentView(R.layout.remote_service_binding);
// Watch for button clicks.
Button button = (Button)findViewById(R.id.bind);
button.setOnClickListener(mBindListener);
button = (Button)findViewById(R.id.unbind);
button.setOnClickListener(mUnbindListener);
mKillButton = (Button)findViewById(R.id.kill);
mKillButton.setOnClickListener(mKillListener);
mKillButton.setEnabled(false);
mCallbackText = (TextView)findViewById(R.id.callback);
mCallbackText.setText("Not attached.");
}
/**
* Class for interacting with the main interface of the service.
*/
private ServiceConnection mConnection = new ServiceConnection() {
public void onServiceConnected(ComponentName className,
IBinder service) {
// This is called when the connection with the service has been
// established, giving us the service object we can use to
// interact with the service. We are communicating with our
// service through an IDL interface, so get a client-side
// representation of that from the raw service object.
mService = IRemoteService.Stub.asInterface(service);
mKillButton.setEnabled(true);
mCallbackText.setText("Attached.");
// We want to monitor the service for as long as we are
// connected to it.
try {
mService.registerCallback(mCallback);
} catch (RemoteException e) {
// In this case the service has crashed before we could even
// do anything with it; we can count on soon being
// disconnected (and then reconnected if it can be restarted)
// so there is no need to do anything here.
}
// As part of the sample, tell the user what happened.
Toast.makeText(Binding.this, R.string.remote_service_connected,
Toast.LENGTH_SHORT).show();
}
public void onServiceDisconnected(ComponentName className) {
// This is called when the connection with the service has been
// unexpectedly disconnected -- that is, its process crashed.
mService = null;
mKillButton.setEnabled(false);
mCallbackText.setText("Disconnected.");
// As part of the sample, tell the user what happened.
Toast.makeText(Binding.this, R.string.remote_service_disconnected,
Toast.LENGTH_SHORT).show();
}
};
/**
* Class for interacting with the secondary interface of the service.
*/
private ServiceConnection mSecondaryConnection = new ServiceConnection() {
public void onServiceConnected(ComponentName className,
IBinder service) {
// Connecting to a secondary interface is the same as any
// other interface.
mSecondaryService = ISecondary.Stub.asInterface(service);
mKillButton.setEnabled(true);
}
public void onServiceDisconnected(ComponentName className) {
mSecondaryService = null;
mKillButton.setEnabled(false);
}
};
private OnClickListener mBindListener = new OnClickListener() {
public void onClick(View v) {
// Establish a couple connections with the service, binding
// by interface names. This allows other applications to be
// installed that replace the remote service by implementing
// the same interface.
Intent intent = new Intent(Binding.this, RemoteService.class);
intent.setAction(IRemoteService.class.getName());
bindService(intent, mConnection, Context.BIND_AUTO_CREATE);
intent.setAction(ISecondary.class.getName());
bindService(intent, mSecondaryConnection, Context.BIND_AUTO_CREATE);
mIsBound = true;
mCallbackText.setText("Binding.");
}
};
private OnClickListener mUnbindListener = new OnClickListener() {
public void onClick(View v) {
if (mIsBound) {
// If we have received the service, and hence registered with
// it, then now is the time to unregister.
if (mService != null) {
try {
mService.unregisterCallback(mCallback);
} catch (RemoteException e) {
// There is nothing special we need to do if the service
// has crashed.
}
}
// Detach our existing connection.
unbindService(mConnection);
unbindService(mSecondaryConnection);
mKillButton.setEnabled(false);
mIsBound = false;
mCallbackText.setText("Unbinding.");
}
}
};
private OnClickListener mKillListener = new OnClickListener() {
public void onClick(View v) {
// To kill the process hosting our service, we need to know its
// PID. Conveniently our service has a call that will return
// to us that information.
if (mSecondaryService != null) {
try {
int pid = mSecondaryService.getPid();
// Note that, though this API allows us to request to
// kill any process based on its PID, the kernel will
// still impose standard restrictions on which PIDs you
// are actually able to kill. Typically this means only
// the process running your application and any additional
// processes created by that app as shown here; packages
// sharing a common UID will also be able to kill each
// other's processes.
Process.killProcess(pid);
mCallbackText.setText("Killed service process.");
} catch (RemoteException ex) {
// Recover gracefully from the process hosting the
// server dying.
// Just for purposes of the sample, put up a notification.
Toast.makeText(Binding.this,
R.string.remote_call_failed,
Toast.LENGTH_SHORT).show();
}
}
}
};
// ----------------------------------------------------------------------
// Code showing how to deal with callbacks.
// ----------------------------------------------------------------------
/**
* This implementation is used to receive callbacks from the remote
* service.
*/
private IRemoteServiceCallback mCallback = new IRemoteServiceCallback.Stub() {
/**
* This is called by the remote service regularly to tell us about
* new values. Note that IPC calls are dispatched through a thread
* pool running in each process, so the code executing here will
* NOT be running in our main thread like most other things -- so,
* to update the UI, we need to use a Handler to hop over there.
*/
public void valueChanged(int value) {
mHandler.sendMessage(mHandler.obtainMessage(BUMP_MSG, value, 0));
}
};
private static final int BUMP_MSG = 1;
private Handler mHandler = new Handler() {
@Override public void handleMessage(Message msg) {
switch (msg.what) {
case BUMP_MSG:
mCallbackText.setText("Received from service: " + msg.arg1);
break;
default:
super.handleMessage(msg);
}
}
};
}